
被誉为“宇宙第一展”的秋季广交会又将拉开大幕。
展会,是ToB企业获客的重要渠道。对于所有外贸公司和工厂而言,这不仅仅是一场简单的展会,更是一场年度大考,是获取优质客户、洞察全球市场、展示企业实力、制定来年战略的最关键战场。在同一个场馆里,成千上万的同行同台竞技,——如何让你的展位脱颖而出,让客户留下深刻印象,并最终转化为订单,考验的是市场品牌人的真功夫。
我将自己十余年的一线实战经验,浓缩成一套完整的展会筹备SOP(这套工具体系历时2个多月打磨,结合了之前小某书发布的20多篇笔记,从最初的预算规划,到最后的投入产出比评估,形成了一个完整的闭环,其他展会均可按此方案执行, 旨在手把手教你如何打一场有准备之仗。
全文一共10256个字,建议先点赞、收藏。为方便阅读,可根据以下目录,直接下拉到自己感兴趣的部分。
一、展前:谋定而后动,决胜千里之之外
1. 如何制定展会年度预算?
2. 如何选择合适的展会与展位?
3. 如何如何策划展位空间布局?
4. 如何与展位搭建商高效沟通展位设计?
5. 如何策划现场互动活动?
6. 展前如宣传、邀约海外客户?
7. 如何筹备展会物料物料?
8、如何进行展前团队培训?
二、展中:管理好现场,就是效率与形象的战斗
1. 如何全盘统筹展中工作?
2. 如何进行展中宣传?
3. 如何高效撤展退回押金?
三、展后:真正的转化才刚开始
1. 如何进行有效的展会复盘总结?
2. 如何进行展后宣传报道?
3. 如何持续营销与培育客户?
4. 如何计算展会投入产出比ROI?
一、展前:谋定而后动,决胜千里之外
展会,是一个系统工程,涉及预算、选展、展位、搭建、物料、分工、培训、活动策划等几十个细节。只要一个环节没抓好,现场就可能“掉链子”。以下是展前最关键的8个环节:
1. 如何制定展会年度预算?
每年年底开始制定次年的营销费用预算,展会作为企业一个重要的营销活动所占的费用较高。预算太少,展会做不出效果;预算太多,又容易被老板质疑。其实,展会预算是有章可循的,只要掌握正确的方法,就能合理分配资金,做到“钱花到刀刃上”。
展会预算的计算逻辑
公式:展会预算 = 上年度毛利额 或 上年度出货额 或 上年度销售额 × 营销费用所占分比×展会费用所占分比
注:毛利额、出货额、销售额具体以哪个为标准,百分比率多少,每家公司的都会根据自己的历史经营数据决策。
单个展会费用包括:
👉 其中,展位费和人员差旅费通常占比最高。


2. 如何选择合适的展会与展位?
展会展位选得好,事半功倍;选错了,不仅浪费预算,还耽误销售节奏。
2.1 展会选择6个Tips:
a. 展会与目标市场的匹配度:明确此次参展的目的是什么,希望面向哪些群体,与哪些重点人物建立联系......而此次展会的主题、观众结构、行业特点与自己的目标是否匹配。选择与自己的行业和产品密切相关的展会是最基本的标准。
b. 展会的历史和口碑:查看展会的历史数据,比如往年参展人数、参观人数、成交量等指标。向参展过的同行或业内人士了解展会的效果,看是否与自己目标一致。通过行业论坛、媒体等渠道了解展会的口碑、效果。
c. 区域业务人员的意向:区域业务员往往对自己区域的展会都非常熟悉和重视,可以多听听TA们的意见和建议
d. 参展费用预算:展会的参展费用包括展位费用、差旅费用、物料费用等,核算总费用是否在预算以内,并衡量潜在回报,确保ROI能满足预期。
e. 展会的规模和影响力:了解展览面积,开放多少个馆多少层多少个摊位;查看参展商名单,是否有同行业内的知名企业或竞争对手参与,大型展会通常吸引行业领军企业,代表行业的趋势和发展;查看展会是否在行业媒体、社交平台等有较大的覆盖,帮助参展商获得更多曝光。
f. 展会地点(城市和展馆):考虑展会是否位于你目标市场的核心区域,辐射的市场范围有多少;潜在客户是否方便到访与参观,是否便于参展团队到达、展品运输是否顺畅等。
2.2 展位选择3大定律:
第一,靠前:“靠前”的展位能给企业带来效益,不仅是获得更多的人流量,赢得更多潜在客户的重点关注,也能振奋士气,给企业当地的区域销售人员和渠道商“装点门面”
第二,靠右:据观察发现,来参加行业展会的参观者,进人展厅后往往采取靠右行,沿逆时针方向仔细参观。这样参观次序和方向看得比较全面,少有遗漏。
第三、多面示人:企业在预算经费允许的情况下,选择“多面示人”开放性结构更有利于向来访者展示企业形象、推介产品优势,增大商业机会。
当然有时候没得选,那就根据企业自身能力、资源和现实情况,尽可能选择上文建议的展会和展位。

2.3. 标摊和光地怎么选?
展位一般分为标准展位和光地展位。
标准展位一般是9平米或者12平米一个展位,基本上都是由组委会指定的官方搭建商统一搭建好,但是也有参展商通过购买几个标准展位组合形成一个空地展位,自行找展览公司设计搭建,标准展位有单开口和双开口两种类型。
适合:首次参展企业试水首选标摊、小微企业预算有限
光地展位又称特装展位,展位的面积一般是36平方起申请,面积多为9的倍数或是整十数,光地展位是参展商自行搭建或者是找展览公司设计搭建的,组委会不参与搭建。光地展位一般有三种类型,两开口、三开口、四开口展位。
适合:行业TOP前10企业参展、需展示大型设备、有新品发布会需求,预算充足的企业
3. 如何如何策划展位空间布局?
展位的设计,不只是“好看”,要围绕“产品展示逻辑”和“客户动线”来策划。
3.1 光地展位空间布局指南
a. 前台接待区
功能: 接待来访客户,分发资料,登记信息
建议位置: 展位入口处,视线开阔,方便引导
设计要点: 设置接待台,配备工作人员;摆放企业宣传册、名片、产品资料等;使用品牌色彩和标识,增强品牌识别度
b. 产品展示区
功能: 展示核心产品,吸引客户注意
建议位置: 展位中心或显眼墙面位置,确保客户容易看到
设计要点: 使用展示架、展台、灯光等突出产品特点;确保产品摆放整齐,易于客户操作或体验;可设置互动屏幕,播放产品介绍视频
c. 洽谈区
功能: 与客户进行深入交流,洽谈合作
建议位置:展位一侧或角落相对安静的区域,远离主参观路线,保持私密性
设计要点:配置舒适的座椅和桌子, 有条件的可以安排咖啡吧台;提供饮品、糕点、产品册等物品;确保环境安静,避免干扰
d. 仓储区
功能:存放展品、资料、个人物品等
建议位置:展位后方或隐蔽角落,避免影响整体形象
设计要点:设置储物柜或储藏室,确保安全;标明存放物品的种类,方便取用;保持整洁,避免杂乱
e. 互动体验区
功能:增强客户参与感,提升品牌印象
建议位置:展位中央或显眼位置,可与产品展示区合并,吸引客户注意
设计要点:设置触摸屏、虚拟现实设备等;提供互动游戏、抽奖等活动;确保设备操作简便,工作人员提供指导
f. 网红打卡区
功能:吸引客户拍照分享,提升品牌曝光度。
位置:展位的显眼位置,如展厅入口处,方便拍照,吸引人流。
设计要点:设计网红打卡造型装置,配备品牌标语、活动道具和牌照框等

3.2 标摊装饰指南
中小企业由于预算有限,往往只能选择一个9平米的标摊,如何让展会成果最大化,可以考虑试一试以下一些方法:
a. 产品展示:合理利用层板和挂钩,根据展品的大小和重量调整层板高度和数量。较重的展品放在下层,轻便的小件商品放在上层。
b. 海报设计:一般用正面的背板来做海报展示,文字简洁明了,突出重点内容。避免使用过小的字号和密集排版,选择有代表性的图片,让路过的客户一眼就能明白企业的产品和定位。
海报的高度不用做到底,1.6米高度即可,底部的信息基本都被挡住了没多大意义。如果做到底,下面就不要放重要的信息。
c. 储物空间:由于展位较小,一般前台的咨询桌带有储物功能,上面摆放画册、产品、二维码等。
通过以上布局和设计优化,可以在9平米的标摊中最大化展示效果,同时吸引观众参与和互动。
4. 如何与展位搭建商高效沟通展位设计?
展位的设计与现场搭建,直接决定了本次展会的“第一印象”。
而很多企业的问题,不是搭建商不专业,而是沟通不清、信息不全。
4.1. 明确基本信息
a. 展位面积:明确展位的具体尺寸(如100平米、10x10米等)。
b. 每平米预算:告知每平米的预算范围,以便搭建商提供符合预算的方案(如1000元/平米)。
c. 展位位置:说明展位的朝向和位置(如入口处、角落等),影响设计布局。
Tips: 可以找主办方要展位平面图发给搭建商。
4.2. 功能需求
a. VIP接待室:是否需要独立的VIP接待室;接待室的面积要求(如2x2米);接待室内的设备需求(如会议桌、座椅、茶水设备等)。
b.电视:是否需要电视或LED屏幕;电视的用途(如产品演示、品牌宣传等);电视的安装位置和尺寸(如背景墙、展示区等)。
c. 产品展示:需要展示的产品数量和类型;是否需要多层展示架、旋转展示台等;产品展示的灯光需求(如重点照明、动态灯光等)。
d. 洽谈桌数量:需要的洽谈桌数量(如8套);洽谈桌的尺寸和布局(如圆桌、长桌等);洽谈桌的用途(如接待客户、产品介绍等)。
4.3. 设计风格
a. 整体风格:描述希望的展位风格(如简约现代、科技感、工业风等)。
b. 品牌元素:提供品牌标识、口号、主色调等,确保设计符合品牌形象。
c. 动态元素:是否需要动态展示装置(如LED屏、投影、互动装置等)。
4.4. 其他要求
a. 仓储区:是否需要隐藏式储物柜或架子。
b. 电源需求:明确展位内的电源需求(如电视、灯光、互动装置等)。
c. 搭建时间:告知搭建商展位搭建的时间限制。
d. 材料要求:是否有特定的材料要求(如环保材料、轻量化材料等)。
附沟通话术:
“我们需要在10x10米3开口的空间内放8个洽谈桌+1个旋转展架,预算每平米XXX元,主色调参考品牌手册P5,这是类似案例图,请初稿提供3个方案选项, 谢谢”

5. 如何策划现场互动活动?
在展会现场,客户每天要逛几十个展位,想让他们停下脚步、留下印象、主动互动,就需要一点“场景设计力”。一场有创意、有记忆点的互动活动,往往能让你的展台人气翻倍。
5.1. 抽奖
展会中设置一个抽奖活动,让参观者在展台留下名片或扫描二维码关注社媒账号即可参与抽奖。奖品可以是样品、代金券或其他实用带有企业LOGO的小礼品。抽奖的方式也很多,如传统的抽奖箱、幸运大转盘转盘、扫码小程序抽奖,可以按自己的实际需求选择
5.2. 产品体验
在展会中设计一个产品体验区(新品最适合),让参观者可以亲自体验企业的产品,感受其优越性能和服务,设置专业的产品经理和销售人员,引导观众进行体验,并解答他们的疑问。
5.3. 创意造型打卡
在展会现场设置一个创意网红造型,能吸引很多观众自发拍照打卡,分享到社交媒体,等于拥有了一波自发的免费宣传广告,同事这样的网红大卡点也会吸引很多官方的媒体报道,有更多的机会在更大的平台曝光。
5.4. 互动小游戏
设计一些有趣的小游戏,与我们的产品或品牌相关联。可以激发观众的经济参与,让你的展位人气爆棚。例如,拼图游戏、知识竞赛或产品组转比赛等,通过参与游戏赢取奖品,增加展台的互动性和趣味性。我们曾经在展位上摆了一台夹娃娃机,成为全场最佳。
5.5. 茶歇餐饮
最后这个茶歇 被很多人忽视了,当然对展位的规模也有一定的要求。逛展是一件不小的体力活,一天下来2W步起,午餐时分所有的餐厅都人员爆满,吃口饱饭都成问题。如果哪个展位有茶歇休憩的区域那简直不要太好。有实力的大企业一般都有这样的服务,展位的面积大可以划分一块或者搭建两层,在楼上一层开辟一块安静的地方,当然想进入这个区域也有一定的门槛,需要是有价值的vip客户。这样在轻松愉悦的环境交谈更有效达成合作。

6. 展前如宣传、邀约海外客户?
至少提前一个月开启邀约活动,方便国外客户计划行程,办理签证购、买机票等事宜。
6.1. 社交媒体造势
在国内外社媒如FB, LinkedIn、微信公众号、微博、小红书等平台发布展会亮点预告与倒计时,结合话题标签引发讨论。
Tips: 公众号可推送长文详细介绍展会的设计、新品曝光、活动、礼品等信息,并贴心附上展会交通指南。
6.2. 邮件营销
通过CRM系统向核心客户与潜在客户发送个性化邀请函及参展报名二维码,提升报名转化率 。
Tips: 设计短周期多触点邮件流程:首邀、提醒、倒计时三封邮件配合;并在邮件中嵌入日历添加功能,降低用户遗忘。
展会邀请函,最重要的是体现4个关键信息:
展会命名:什么展会
展会时间:何年何月何日
展会地点:城市、展馆、展位号
联系方式:网站、邮箱、电话
将这些信息与公司的信息融合,如:公司名、产品、展位设计等,那就是一份完整的邀请函了,邀请函尺寸较小,不适宜放太多信息。

6.3. 官网宣传
在官网首页banner和新闻页面发布展会信息,优化SEO关键词,配置社交分享按钮,促进用户转发并带来更多自然流量。
6.4. 数字广告投放 (成本高,可选)
利用百度、谷歌搜索广告投放展会关键词,捕获主动搜索信息的精准流量
在社交平台(如微信朋友圈、抖音信息流)进行定向付费推广,覆盖行业圈层与地理位置人群。
6.5. KOL/媒体合作(可选)
与行业垂直媒体和专业KOL达成软文及预告形式的合作,借助其专业影响力背书,提高权威度与关注度。
安排高管或产品负责人在行业媒体接受专访,塑造企业专业形象,而且这些媒体也会及时发在自己的平台,获得更大曝光。
7. 如何筹备展会物料物料?
展会的物料筹备,分为五大类:
7.1. 展品类:样品、宣传册或折页、播放视频等,
7.2. 活动类:易拉宝、 展架 、小礼品等
7.3. 接待类:糖果、纸杯、茶叶、咖啡、饮料等。
7.4. 办公文具类:签字笔、笔记本、U盘、计算器等
7.5. 其他:创可贴、退烧药、口罩等
具体物料可参考下表,建议打印出来,出发前一项项核对,避免遗漏。

8、如何进行展前团队培训?
再好的展台设计、再完善的物料准备,
如果团队上场没有统一的节奏与标准,也很难打出一场漂亮的仗。
展前培训,让每个参展成员都清楚目标、懂产品、会沟通,从而在现场形成一致的品牌形象。
8.1. 展会概况与目标介绍
a. 展会背景介绍
. 展会规模、行业影响力、往届数据
. 参展商和观众群体分析
. 展会的具体时间、地点、展馆、展位号
b. 企业参展目标
. 品牌曝光、客户开发、产品推广、市场调研等
. 设定可量化的KPI(如潜在客户数量、签约量等)
8.2. 展台设计介绍(展示设计效果图)
a. 设计理念:结合品牌调性(如科技感、亲和力)和展会主题。
b. 功能区划分:展示区、洽谈区、互动体验区、储物区的布局。
8.3. 产品知识培训
a. 产品特点与优势:重点介绍产品的核心功能、特点、优势及与竞争对手的差异化。
b.常见问题解答:总结客户常见问题并给出标准回答,可以快速应对。
c. 技术支持信息:对于技术类产品,提供相关技术文档和资料。
8.4. 客户接待与沟通技巧
a. 着装规范:统一工服或商务休闲装,佩戴企业标识胸牌。
b. 客户接待:包括如何打招呼、如何让客户放松、如何引导客户走进展位等。
c. 客户需求分析:通过提问了解客户需求,识别潜在客户的兴趣点。
d. 有效沟通技巧:包括倾听技巧、如何清晰表达产品信息、如何应对客户异议等。
e. 客户关系管理:如何建立初步的客户关系并进行后续跟进。
8.5. 展会活动与营销物料介绍
a. 活动策划与执行
. 现场活动:新品发布会、抽奖互动、技术讲座的时间安排与流程彩排。
. 互动设计:扫码领资料、体验打卡送礼品等引流方式。
b. 物料清单与使用规范
. 宣传资料介绍:展会期间使用的资料(如宣传单页、产品目录、名片等)及其正确使用方法。
. 礼品与赠品管理:明确哪些礼品适合赠送,赠品的数量、发放标准以及如何吸引客户。
. 名片和客户信息收集:展会期间收集潜在客户信息的技巧,如何利用名片与客户建立联系。
8.6. 展会分工:后勤保障与突发事件应对
a. 后勤分工明细
. 布展与撤展安排:展前物料运输、布展、展后撤展的流程及注意事项。
. 展台人员安排:确定每个成员的具体职责,包括前台迎接客户、产品介绍、收集客户信息等。
. 物资管理:样品、宣传册、礼品库存盘点与补给责任人。
. 餐饮与轮休:茶水补给、午餐预定、展位值守排班(避免全员离岗)。
b. 突发事件预案
. 设备故障:备用样机准备、技术支援联系人电话。
. 客户冲突:礼貌道歉话术、快速转移至私密区域处理。
. 竞争对手套取信息:如何识别同行礼貌拒绝。
8.7. 模拟考试
. 角色扮演考核:模拟场景,挑剔客户质疑价格、技术员追问参数、多人同时咨询等高压情况。
. 笔试与反馈:新品关键参数、展位方位、活动时间节点。

二、展中:管理好现场,就是效率与形象的战斗
3-4天的展会是体力与精神的双重消耗,台前是展示,幕后是调度,拼的是协同与反应速度。
1. 如何全盘统筹展中工作?
核心原则:
✅ 专人专岗避免职责交叉
✅ 每日复盘20:00各板块汇报进度
✅紧急联络:建立总控群,突发问题10分钟响应
1.1. 客户接待组(负责人:销售总监)
目标:提升客户到访体验,促成合作意向
a. 前台引导:
. 签到分流(区分普通客户/VIP),潜在重点客户可引导到展位详细洽谈
. 发放参观指南、引导扫描关注兑换礼品
. 解答基础咨询(提前培训常见问题QA)
b. 商务洽谈
. 陪同重点客户参观展位(需熟悉产品核心数据)
. 高层领导会谈协调与谈判记录
. 收集客户需求表(当日汇总至销售老大)
c. VIP服务
.专属休息区接待(茶歇、伴手礼发放)
. 接送车辆调度、其他私人事务陪同(与合作酒店对接)
1.2. 活动接待组(负责人:展会专员)
目标:高效控场,提升活动转化率
a. 活动执行
. 扫码抽奖/游戏环节控场(奖品发放登记)
. 嘉宾演讲流程催场(对接主持人时间表)
. 突发状况处理(如设备故障备用方案启动)
b. 礼品补给
. 礼品库存动态监控(低库存提前预警)
. 兑换台秩序维护(排队超5人增开通道)
. 代金券核销登记(防重复领取)
1.3. 后勤保障组(负责人:商务经理)
目标:保障展会基础运转,隐形细节加分
a. 物资管理
. 每日物料盘点(宣传册、礼品、茶水库存预警)
. 设备维护(电视、音响、照明调试)
. 紧急采购(缺货时30分钟内补位)
b. 餐饮卫生交通
. 全员早/午/晚餐订餐分发(统计素食等特殊需求)
. 班车时刻表执行(发车前15分钟确认人数)
. 展位清洁巡查(每小时垃圾清空1次)
. 开展闭展物料收捡与摆放

2. 如何进行展中宣传?
2.1. 直播与短视频
借助TikTok、抖音、微信视频号进行现场直播,实时展示展会现场氛围和互动环节,扩大线上观众覆盖面
设置专属直播间,邀请行业专家或KOL进行产品演示与访谈,增强内容吸引力。
2.2. 互动体验与游戏化
在展位设置AR/VR体验区、互动小游戏或抽奖环节,或网红打卡装置,提升参观者停留时长与参与感
Tips: 鼓励观众拍摄展位照片或短视频,带指定话题发布社交平台,赠送小礼品,增强用户好感并促进社交传播。
2.3. 论坛发言与赞助 (成本高,可选)
赞助或承办展会同期论坛、主题演讲,并安排高管或专家做专题分享,提高品牌专业形象
Tips: 在论坛资料袋、会议指示牌等处放置展位信息,形成二次引流。
2.4. 现场广告投放 (成本高,可选)
利用醒目的户外旗帜、易拉宝、背板及数字大屏进行品牌曝光,引导参观者迅速找到展位,也展示企业实力。

3. 如何高效撤展退回押金?
好不容易熬到展会最后一天,以为可以轻松了, 小心撤展失误,拿不回押金。
一般展会最后一天下午4点左右就闭展了,下午2点左右就可以准备撤展工作了。
撤展前找主办方领取一张放行条(非常重要!)不然所有的展品都出不了展馆!
名片盒/签到表/洽谈记录 一定要收集好,随身身携带,不要邮寄不要邮寄!这可是整个展会最有价值的资料,丢了牛马一年的工资也赔不起!
3.1. 展品打包
不重要的产品可在现场售卖,减轻负担!一些宣传资料尽量发送出去,邮寄的运费贵的都超过产品本身了!
易碎品:用气泡膜+马克笔写“UP↑”,搬运工才会小心!
贵重样品:随身携带!装进自己的行李箱!
3.2. 展位拆除与清理
特装展一般是搭建商负责拆除展台,清理垃圾,将展位恢复原状。
标摊展是参展商自己清理,有些使用背胶海报粘贴的,如果展板不清理干净就会被罚款,所以最好不要使用背胶海报。
3.3. 人脉拓展
看到搭建比较好的展位在撤展时,去拿搭建商的联系方式,方便后续合作。如果时通过代理定的展会,可以直接去对接主办方的负责人,跳过中间商的差价。
Tips:撤展必带救命包
工具类:马克笔(写标签)、美工刀(拆箱)、折叠推车(搬运神器)
文件类:物流单复印件、押金收据、样品清单(盖章版)

三、展后:真正的转化才刚开始
展台撤下,喧嚣归于平静。然而,真正的战斗才刚刚开始。
趁热打铁,复盘得失、整理客户、二次触达,这些动作,才决定了展会投入能否真正转化为业绩。
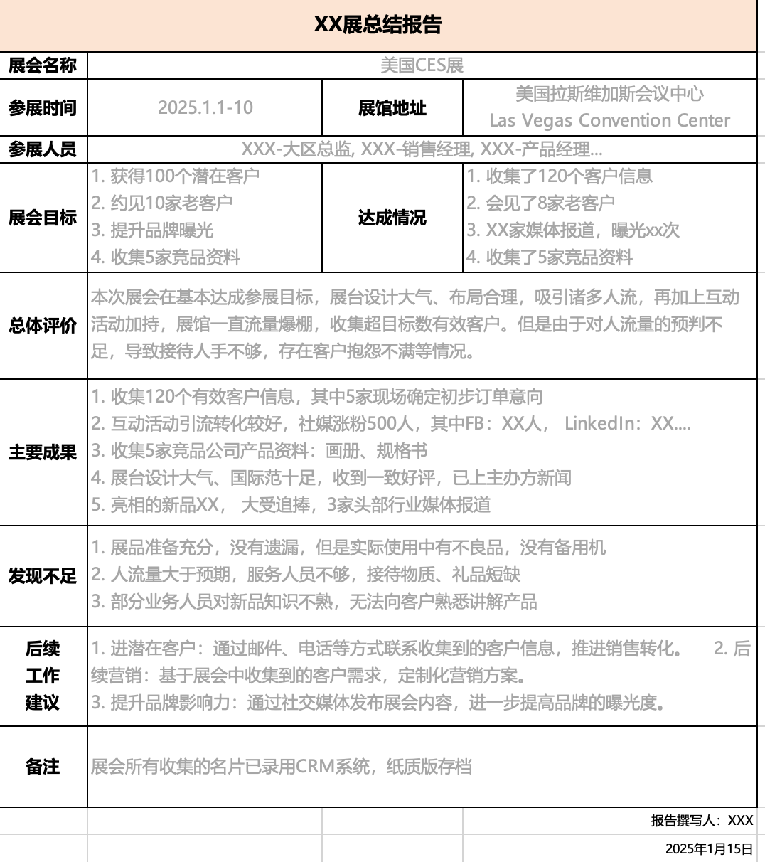
1. 如何进行有效的展会复盘总结?
1.1. 明确复盘目标
首先要明确复盘的目的,通常包括:
评估展会目标的实现情况(如品牌曝光、潜在客户获取、销售线索等)
分析展会执行中的问题,提供优化建议,为未来展会做准备
1.2. 收集数据与反馈
展会现场数据:包括参展人数、客户访客数量、现场互动次数、展示材料的使用情况等。
客户反馈:参展期间获得的潜在客户信息、客户的兴趣点与需求、客户对展品或服务的评价等。
团队反馈:展会期间各团队成员的表现,是否高效沟通、协作顺畅等。
竞争对手分析:观察同行或竞争对手的展台、活动形式等,分析其优缺点。
1.3. 分析目标达成情况
对比展会前设定的目标与实际结果,看看哪些目标实现了,哪些没有实现。例如:
目标:获得50个潜在客户 → 实际:收集了40个客户信息
目标:提升品牌曝光 → 实际:社交媒体提及量增长了20%
1.4. 评估展会运营效果
展台设计与布局:展台是否吸引了观众,布局是否合理,是否便于展示和交流。
人员表现:工作人员的专业性、互动能力以及客户服务水平。
营销活动:现场活动(如抽奖、互动游戏)是否吸引了足够的观众并产生了效果。
技术支持:如电子展示、设备故障等问题,技术方面是否顺畅运行。
1.5. 总结经验与不足
总结展会中的亮点和成功之处。
分析存在的问题和挑战,提出改进建议(如展台设计不吸引人,人员缺乏互动,客户信息跟进不足等)。
1.6. 制定后续行动计划
根据复盘结果,制定后续行动计划,确保展会后的客户跟进和潜在机会的转化。例如:
跟进潜在客户:通过邮件、电话等方式联系收集到的客户信息,推进销售转化。
后续营销:基于展会中收集到的客户需求,定制化营销方案。
提升品牌影响力:通过社交媒体发布展会内容,进一步提高品牌的曝光度。
1.7. 汇报与分享
将复盘结果形成报告,分享给相关团队成员和高层管理人员,确保所有人都能从复盘中学习并在未来的展会中加以应用。

2. 如何进行展后宣传报道?
3.1. 展会回顾
在官网、社媒平台发布图文、视频等推送,全方位展示展会精彩瞬间,唤起记忆。
附展会回顾新闻撰写Tips:
a. 开头:简明回顾 + 表达感谢
目的:承接展会,传达热度,表达感谢
配图/视频:现场氛围短视频+集体合照
b. 展会亮点回顾(含展台设计)
目的:强化品牌形象,延续视觉记忆点
图文结合展示展台设计、现场人流、布展特色等,建议用照片吸引读者视觉注意力
配图:展台细节、人流盛况、产品布置
c. 明星产品&技术展示成果
目的:突出产品专业性,激发后续咨询
介绍展会上受到关注的产品或解决方案,附图 + 关键词描述
配图:新品围观、特写
d. 客户交流&合作契机
目的:展示品牌受认可,增强可信度
可提及行业专家、媒体到访、达成初步合作意向等
配图:商务洽谈、采访
注:不要放重点客户的照片,避免被同行挖墙脚
e. 互动活动&人气亮点(如有礼品/抽奖/演讲等)
目的:展示展会活跃氛围,强化品牌亲和力
可以图文并茂记录打卡互动区、领奖场景、演讲回顾等:
配图: 观众打卡、领取奖品
f. 结尾:延续连接 + 引导行动(线索承接)
目的:保持客户关系,促进后续转化
引导读者进一步联系或关注,可提供产品手册下载、销售联系人、社群二维码等:
配图:电子资料二维码

3. 如何持续营销与培育客户?
将有效线索导入CRM系统,进行分层分组精准营销,推送定制化产品演示或线上沙龙邀请,持续加深客户关系
定期在社交平台和邮件渠道发布行业干货和客户案例,维护品牌长期影响力。
4. 如何计算展会投入产出比ROI?
由于展会开发客户周期较长,可6个-12个月进行一次ROI的计算。
4.1 ROI核心公式与逻辑
展会ROI = (总收益 - 总成本) / 总成本 × 100%
展会带来的收益:通常指因参展带来的销售额、潜在客户转化收益或品牌提升价值。
展会投入成本:所有与展会相关的费用总和,包括展位费、人员费用、物料成本等。
4.2. 分步计算示例
背景:某工业设备企业参展总成本60万元,数据如下:
写在最后:展会是品牌市场人最好的“实战课堂”
恭喜你看到这里!
我相信你已经对一场展会的全流程——从前期筹备、现场执行到展后复盘——有了更系统的认知。
展会,它能在短短几天内,把你团队的执行力、协同力都暴露无遗。
如果配合科学的项目管理工具和标准化SOP流程,不仅能让展会更高效,还能让每一次参展都成为品牌积累的起点。
希望你在广交会现场,
能自信地站在自己的展台上,不是慌乱地应付,而是沉稳地展示。
也希望这份《展会操作全流程手册》,
能让你少踩几个坑,多赢几个客户。
我们广交会见!


我是Nancy,长期深耕B2B品牌出海与市场战略。
关注《ToB品牌出海记》,让你的品牌在全球市场被看见
