报告导读:

 

露点传感器(Dew Point Sensor)是一种直接测量露点温度的仪器,属于温湿度传感器范畴。露点温度指在特定压力下,空气或气体中水蒸气开始凝结成液态水的温度,是表示湿度的绝对指标(单位为℃)。2024年,中国露点传感器行业市场规模达12.59亿元,同比增长7.7%,呈现稳健增长态势。行业核心驱动力来自三方面:工业自动化深化、环保政策趋严及新能源产业快速扩张。

 

基于此,依托智研咨询旗下露点传感器行业研究团队深厚的市场洞察力,并结合多年调研数据与一线实战需求,智研咨询推出《2026-2032年中国露点传感器行业市场全景评估及投资趋势研判报告》。本报告立足露点传感器新视角,聚焦行业核心议题——变化趋势(怎么变)、用户需求(要什么)、投放选择(投向哪)、运营方法(如何投)及实践案例(看一看),期待携手行业伙伴,共谋行业发展新格局、新机遇,推动露点传感器行业发展。

 

观点抢先知:

 

行业发展有利因素:三重核心驱动力共振:一是政策红利,"双碳"目标与《空气质量持续改善行动计划》推动2024年环境监测仪器销量29万台(同比+14.62%),刚性配套需求凸显;二是技术突破,12英寸MEMS晶圆产线成熟使传感器尺寸毫米级、功耗降低、精度提升,响应时间缩短;三是产业需求,新能源汽车电池热管理、12英寸晶圆厂洁净室控制、生物医药冷链等新兴市场,对露点<-40℃的超低湿度管控提出严苛标准,倒逼产品升级并打开增量空间。

 

产业链核心节点:随着“双碳”目标推进及《空气质量持续改善行动计划》实施,政府加大对工业废气、城市空气质量、水质等监测投入,带动环境监测设备需求,2024年,中国环境监测专用仪器销量约为29万台,同比增长14.62%。随着光散射法颗粒物监测、NDIR气体分析等技术普及,带动露点传感器市场需求的提升,例如直接测量露点的电容式传感器成为标配,其响应速度比传统方法快5倍,在高湿工况下误差减少70%。

 

市场规模:在当前中国工业自动化进程深化、环保政策要求趋严以及新能源产业快速扩张的多重驱动下,中国露点传感器行业正迎来显著的结构性机遇与市场扩容。2024年,中国露点传感器行业市场规模约为12.59亿元,同比增长7.70%。行业增长动力主要源自高端制造流程的工艺控制升级、环境监测系统的刚性配套需求以及锂电、光伏等新能源领域在生产与储能环节对湿度管控标准的全面提升,未来行业有望在智能化、微型化及国产化替代方面持续突破。

 

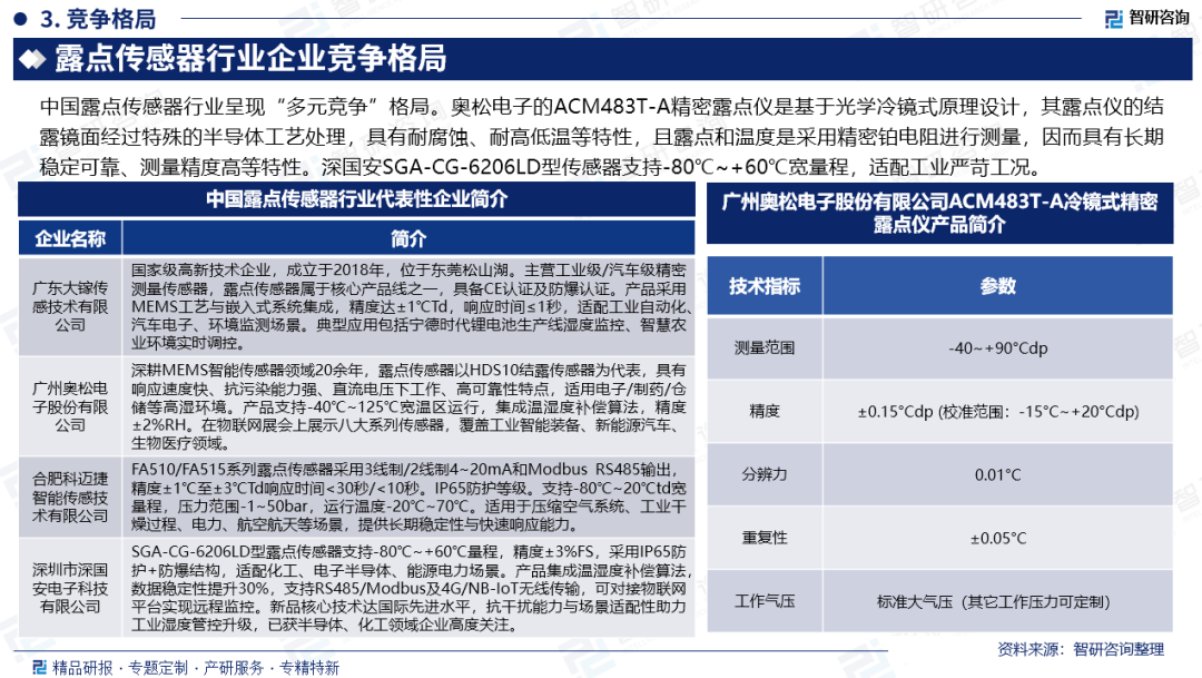
竞争情况:中国露点传感器行业呈现“多元竞争”格局。奥松电子的ACM483T-A精密露点仪是基于光学冷镜式原理设计,其露点仪的结露镜面经过特殊的半导体工艺处理,具有耐腐蚀、耐高低温等特性,且露点和温度是采用精密铂电阻进行测量,因而ACM483T-A具有长期稳定可靠、测量精度高等特性。深国安SGA-CG-6206LD型传感器支持-80℃~+60℃宽量程,适配工业严苛工况。

 

需求趋势:新能源汽车领域需求持续增长。车规级露点传感器渗透率提升,比亚迪、吉利等车企集成至电池热管理系统,实时监测锂电池生产及使用环境湿度,防止热失控风险。半导体制造领域需求激增,12英寸晶圆厂要求洁净室湿度控制±1%RH,推动高精度露点传感器需求。生物医药领域催生新市场,无创血糖监测、疫苗冷链运输场景对湿度敏感度要求提高,医疗级传感器需求增长。工业自动化领域需求稳定,工业4.0推进带动工业环境监测设备需求,如压缩空气系统、电力设备露点测量。环境监测领域需求受政策驱动,"双碳"目标及《空气质量持续改善行动计划》推动工业废气、城市空气质量监测设备需求。

 

市场趋势:行业向智能化、集成化、国产化替代方向演进。技术融合推动产品升级,MEMS工艺使传感器尺寸缩小至毫米级,功耗降低;AI自校准算法实现实时数据修正与故障预警;光纤露点传感器凭借抗电磁干扰特性在特高压、轨道交通领域实现国产化替代突破;量子磁传感技术将露点测量精度推进至±0.1℃Td,满足航空航天、生物医药尖端领域需求。产业链自主可控进程加速,上游高纯度半导体材料、精密加工设备国产替代;中游头部企业垂直整合形成完整产业链;下游应用端政府采购、行业标准制定优先支持国产传感器。未来,行业有望形成"传感器-数据-算法-应用"闭环生态,推动从"单一测量"向"智能感知+决策支持"转型。

 

报告相关内容节选:

 

 

数据来源与处理说明:

 

《2026-2032年中国露点传感器行业市场全景评估及投资趋势研判报告》基于最新、最全的中国产业链数据,融合权威官方统计、深度企业调研、资本市场洞察及全球信息,通过严格的智能处理和独家算法验证,确保分析结论高度可靠、透明且可追溯。

 

智研咨询专注产业咨询十五年,是中国产业咨询领域专业服务机构。公司以“用信息驱动产业发展,为企业投资决策赋能”为品牌理念。为企业提供专业的产业咨询服务,主要服务包含精品行研报告、专项定制、月度专题、市场地位证明、专精特新申报、可研报告、商业计划书、产业规划等。提供周报/月报/季报/年报等定期报告和定制数据,内容涵盖政策监测、企业动态、行业数据、企业排行、产品价格变化、投融资概览、市场机遇及风险分析等。