更多行业深度,请点击👆银创机器人行业资讯👇

关注我,设为星标★





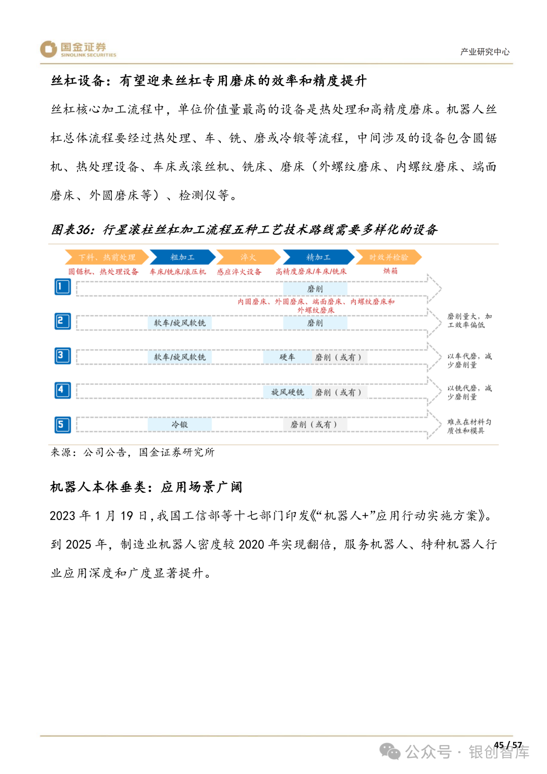
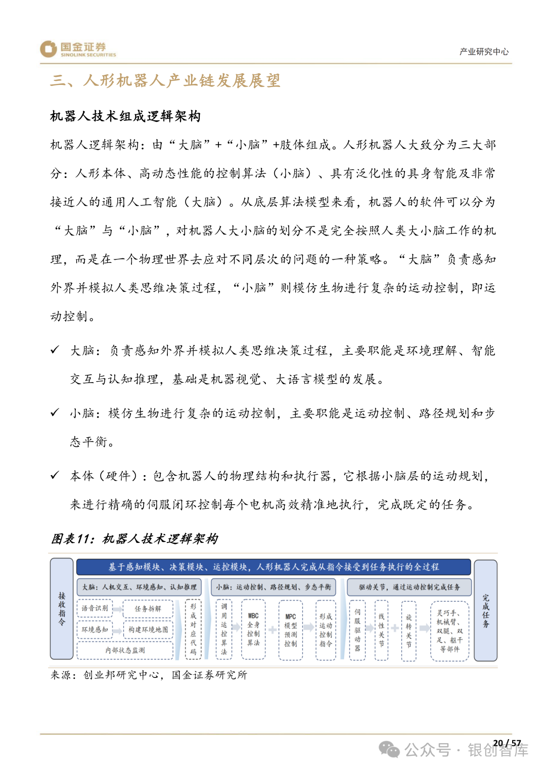
机器人供应链专区


1


本末科技


直驱型精准动力专家


2


跨维智能

具身智能规模化商业落地的引领者


3


戴盟机器人

以触觉灵巧操作驱动具身智能落地的先行者


4


竞沃电子

自恢复保险丝行业领先者



5


世纪军鼎

多任务室外巡检机器人专家


------------------------

供应链专区
持续免费招募中...
想要免费曝光产品或者服务的,请添加小编微信:XiaoC-YinC


更多行业报告下载,请关注👇银创产业通👇  

官网: www.chanyetong.net


导 读
INTRODUCTION
在科技浪潮与产业变革的双重驱动下,人形机器人正从实验室原型机加速迈向小批量商业化新阶段,成为全球高端装备制造领域最具增长潜力的赛道之一。海外市场中,特斯拉等巨头已搭建小批量生产流水线,规划百万台级产能布局,为供应链带来确定性增长机遇;国内市场则在政策支持与资本赋能的双重加持下,主机厂实现数千台出货与数十亿订单突破,国产产业链初步形成规模。作为融合人工智能、精密制造、新材料等多领域技术的综合性产物,人形机器人的应用场景正从工业制造的结构化场景起步,逐步向商用服务、极端作业延伸,最终朝着家庭服务的全场景自适应目标演进。其产业发展既依赖硬件端执行器、灵巧手、减速器等核心部件的技术收敛与降本突破,更离不开以大模型为核心的 “大脑” 智能升级,而产业与资本的深度融合则为赛道迭代注入了关键动力。未来,随着技术迭代加速、应用场景拓宽与国产化替代深化,人形机器人有望成为填补劳动力缺口、提升生产效率的核心力量,开启万亿级市场空间的全新篇章。

全文共57页,完整无删减

1. 添加小编微信(XiaoC-YinC获取高清PDF原文 

2. 或自行前往【银创报告库】检索下载(网址复制到浏览器跳转)

https://wk.chanyetong.net/doc/642154/

图片
图片
图片
图片
图片
图片
图片
图片
图片
图片
图片
图片
图片
图片
图片
图片
图片
图片
图片
图片
图片
图片
图片
图片
图片
图片
图片
图片
图片
图片
图片
图片
图片
图片
图片
图片
图片
图片
图片
图片
图片
图片
图片
图片
图片
图片
图片
图片
图片
图片
图片
图片
图片
图片
图片
图片

·end·


如何获取高清PDF资料

题:《人形机器人产业趋势展望
下载链接:https://wk.chanyetong.net/doc/642154/

# 扫描上方二维码,添加小编微信 #

# 申请请备注公司+姓名+职位 #


加入【银创报告库】会员

可长期下载海量报告


图片

  >>相关阅读  

【收藏!】2025年中国商用具身智能白皮书
【收藏!】人形机器人产业链白皮书
【收藏!】2025中国机床行业市场白皮书
【收藏!】2026人形机器人万亿赛道投资全景
【收藏!】2025年人工智能全景报告
【收藏!】2025 中国具身智能产业星图:黄金期开启,双逻辑与中美差异透视
【收藏!】2025工业机器人典型行业应用报告
【收藏!】2025人工智能行动深度解读与产业发展机遇报告
【收藏!】2025具身智能复合移动机器人产业发展蓝皮书
【收藏!】2025年人形机器人行业白皮书
【收藏!】2026中国具身智能产业发展与竞争格局对标分析报告


Source:国金证券

免责声明:我们转载此文出于传播更多资讯之目9924908492(同微信),我们将立即删除,无任何商业用途。


每日持续更新,随时随地查看


图片

关注、点赞、在看、转发,支持优质内容!图片