点击蓝字 关注我们
12.11
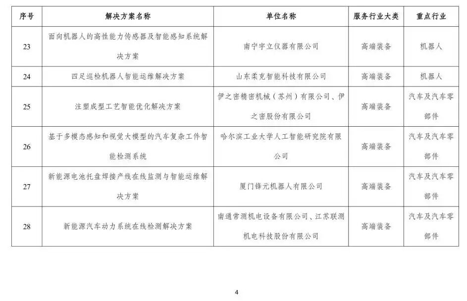
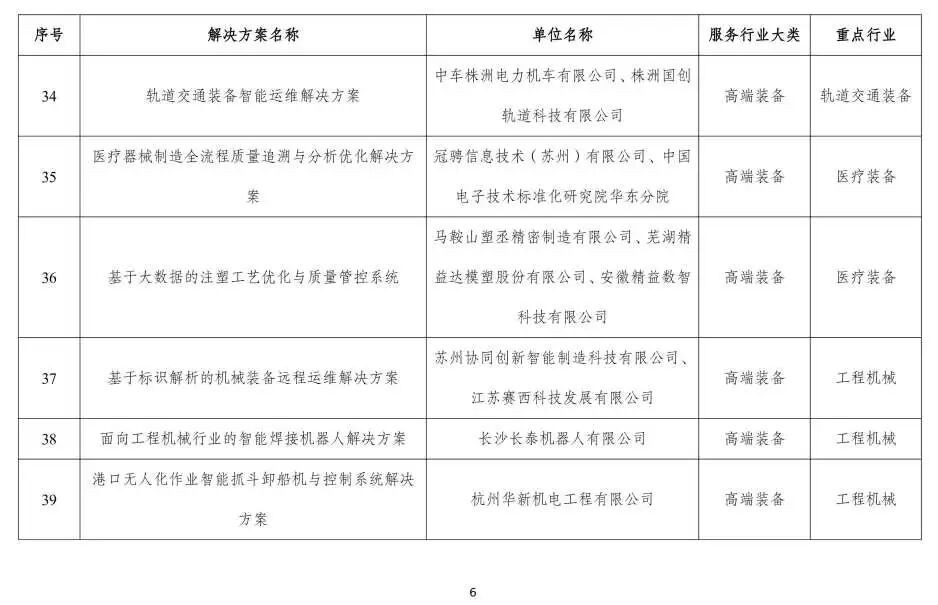
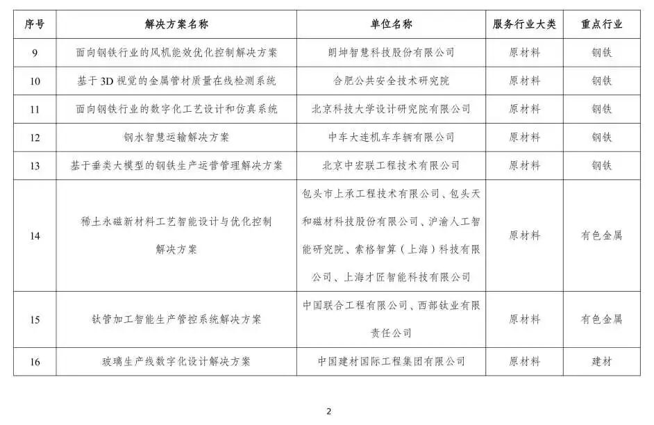
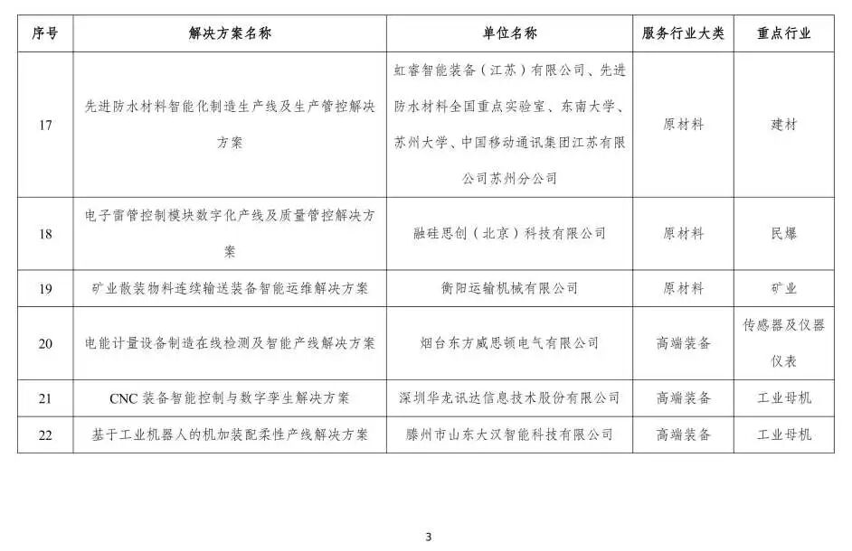
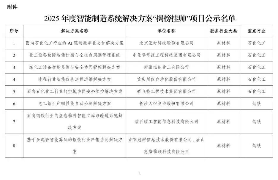
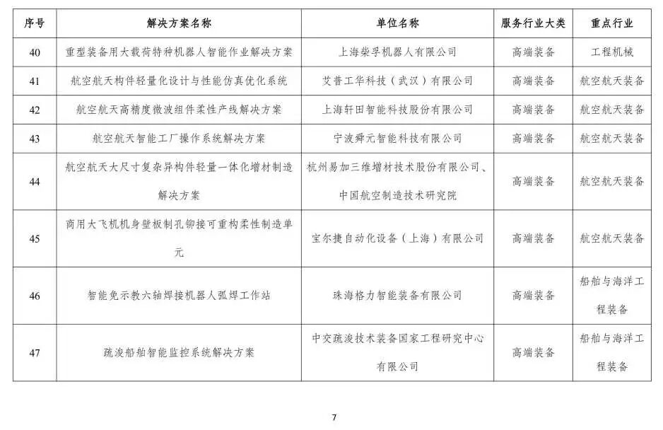
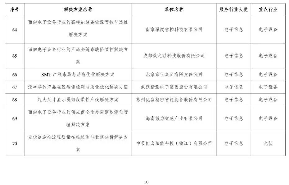
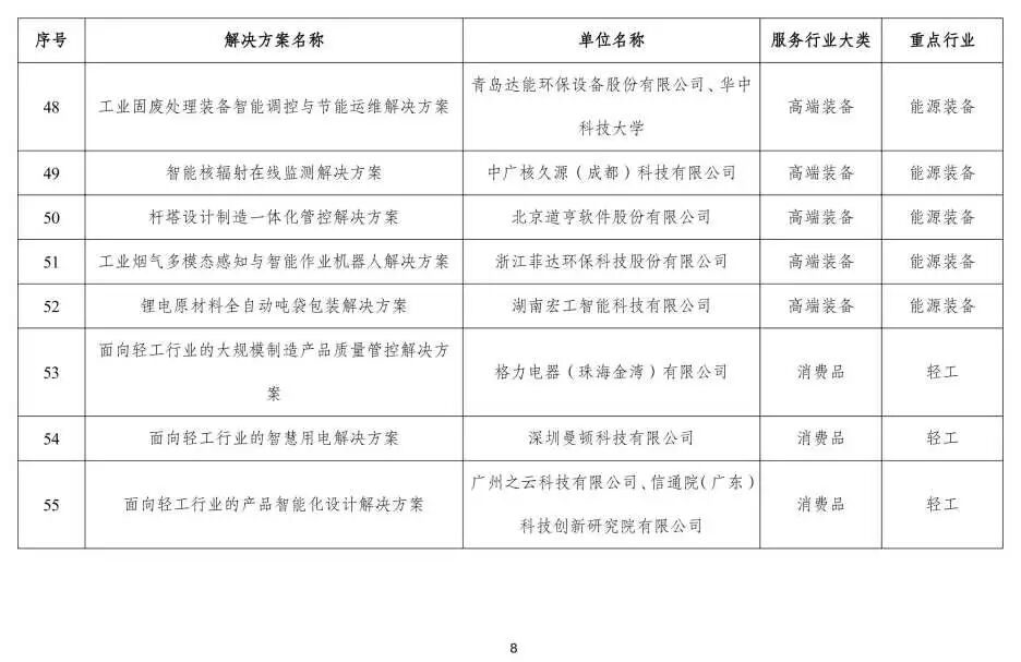
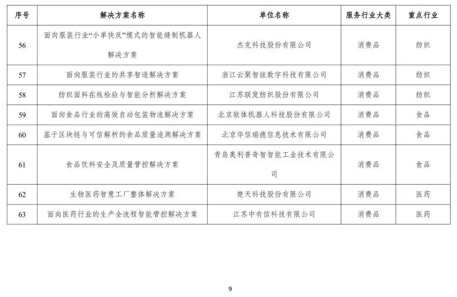
近日,工业和信息化部公示了2025年度智能制造系统解决方案“揭榜挂帅”项目名单。
本次共有原材料,高端装备,消费品,电子信息四大服务行业的73个解决方案入选。
此次公布的名单,是针对重点行业数字化转型与智能化升级的需求,聚焦智能工厂建设过程中的堵点与痛点问题,发掘并培育了一批掌握核心技术、深耕细分领域、具备工业基因的专业化供应商。其目的在于强化智能制造装备、工业软件和系统“串珠成链”式的集成创新能力,促进人工智能技术与应用场景的深度融合,深入推进国家、行业智能制造标准的研制与应用,进而推动形成一批先进适用、自主可控且可复制推广的智能制造系统解决方案产品和服务。












可申报项目汇总



项目申报
微信号丨石老师
往期文章
能源领域氢能试点名单公示——国家能源局公告 2025年第6号
筑牢数据流通“安全堤坝”——解码《关于完善数据流通安全治理 更好促进数据要素市场化价值化的实施方案》的四大战略支点
