敬请关注并星标,欢迎点赞、在看、转发!
我们的宗旨:助学助研,促进交流构建学术共同体。



世贸组织发布《2025世界贸易报告》(附下载)

图片

击下载:《2025世界贸易报告》.pdf
来源:世界贸易组织

推荐图书


《国际货物运输与保险(双语版)》


图片


作者:崔玮

清华大学出版社

ISBN:9787302693543

出版日期:2025.07



一、作者介绍

图片

崔玮,经济学博士,北京联合大学教授、硕士生导师、北京自贸区协同创新研究中心主任,韩国京畿大学共同博士生导师,北京市中青年骨干教师,北京市委组织部资助优秀人才,北京市商务领域专家库专家。主要研究领域为服务贸易与数字贸易、国际贸易理论与政策。主持及重点参与国家级、省部级、政府企业委托课题40余项;公开发表学术论文50余篇;主编《国际贸易实务操作教程》《国际旅游服务贸易》等4部教材。曾获北京市第十二届优秀调查研究成果二等奖、中国商务部全国征文二等奖、国际贸易学会征文三等奖,北京市高等教育精品教材奖。


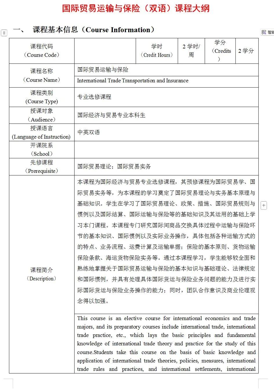
二、内容简介

本书阐述国际商品交换具体过程中运输与保险环节的基本知识、国际规则与惯例以及实际业务操作,具体包括: 各种运输方式的特点、业务流程、运费计算及运输单据; 保险的基本原则、货物运输保险条款、海运货物保险实务等。通过学习,学生能够较全面和熟练地掌握关于国际贸易运输与保险的基本知识与基础理论、法律规定和国际惯例,并具有处理具体国际货运与保险业务问题的能力及进行实际国际货运与保险业务操作的能力; 同时,团队合作意识及商业伦理观念得以加强。


本书可作为高等院校经管类相关专业课或跨专业选修课使用的教材,特别适用于双语或全英语课程,也可作为国际贸易从业人员培训或自学的参考用书。


三、精彩前言

滑动查看

党的二十大报告指出: “稳步扩大规则、规制、管理、标准等制度型开放。推动货物贸易优化升级,创新服务贸易发展机制,发展数字贸易,加快建设贸易强国。”在当前复杂多变的国际形势下,推动对外贸易的高质量发展不仅是经济高质量发展的内在需要,也是构建贸易强国的要求。外贸高质量发展对高质量外贸人才也提出了更高的要求,外贸从业人员应具备良好的国际视野以及海外营销、跨文化沟通和国际市场风险管理能力,熟悉国际贸易规则和惯例,了解国际贸易规则的最新变化,同时也应具备在复杂多变的环境下开展国际贸易业务的综合实践操作能力。这就要求高校在人才培养过程中强化国际贸易实务操作能力和国际商务拓展能力的培养,把分析和解决实际问题能力作为衡量培养质量的主要标准。


国际货物运输与保险是为国际贸易顺利开展保驾护航的两个关键环节。商品运输是外贸合同履行过程中标的交付的一项重要业务,国际货物运输不仅是国际贸易实现的必要条件,更是其发展的强大驱动力。它通过海、陆、空等多种方式,跨越国界将商品送达目的地,确保了商品与资源在全球范围内的流通与配置。高效、安全的运输体系能促进国际贸易的繁荣与发展; 反之则可能成为贸易增长的瓶颈。同时,国际贸易的需求也推动着国际货物运输方式的创新与升级。两者相辅相成,共同推动全球经济的紧密连接与增长。因此,运输在国际贸易中的地位日益重要。但是,由于国际贸易运距长、涉及面广、中间环节多、情况复杂多变、时间性强,所以国际货物运输的风险比国内运输要大。国际贸易中的货物在运输过程中不可避免地会因国际形势变化、社会动乱、自然灾害和意外事故等而遭受损失。为运输途中的货物投保国际货运险是国际上普遍采用的行之有效的转嫁风险的对策,也是国际贸易活动中重要的一环。国际货物运输方式与运输线路的确定、运输流程的组织与管理、投保险别的选择、保险的理赔与索赔等都会直接影响进出口合同的顺利履行及买卖双方贸易利益的实现。


完成国际贸易运输与保险业务既需要熟悉相关的国际规则、国际公约、法律、法规与国际惯例,也需要具有较强的实践操作能力。同时,由于国际贸易运输与保险具有很强的涉外性,与国外客户沟通、向国外运输企业及保险公司办理业务、缮制及处理各种单据等都需要较强的英语运用能力。双语国际贸易运输与保险教材能够满足该课程双语或全英语教学的需要,同时也有利于学生更深入地理解国际规则、国际公约以及国内外保险条款等,使学生在专业课的学习过程中提高专业英语应用能力。


在本书编写过程中,编者将理论与实践相融合,力争体现以下特色: ①保证在知识系统性的基础上突出重点。双语撰写使得教材的篇幅及内容受到一定的限制,但本书仍然对国际贸易运输与保险的理论与实践进行了系统梳理,在此基础上以与国际贸易关系最为密切的运输与保险内容及其最新发展作为重点进行阐述,如运输部分的海运、空运及集装箱运输,保险部分的海运保险,特别是主要保险条款的最新发展等。②注重应用性和操作性。本书更加注重实际工作的需要,对运输与保险的业务流程、各种运输方式运费及保险相关费用的核算、主要单据的缮制等都进行了阐述,并配有相关练习。③双语撰写并融入有关原文内容。将国际公约、伦敦保险人协会保险条款英文原文融入教材内容,并力求循序渐进、深入浅出。④注重编写体例的灵活性与多样性。每一章都设有学习目标、引导案例、扩展阅读、中英文对照专业术语、即测即练(英文)及解析、习题(英文)及参考答案等内容,增强导学导读的便利性。


本书旨在对国际贸易运输与保险的基本理论与操作实务以中英文对照的方式进行全面阐述。全书共有13章,其中,第1章至第8章为国际贸易运输部分,在对国际货物运输基本概念、发展、特性及作用进行概述的基础上,分别介绍国际海洋货物运输、国际集装箱运输、国际航空货物运输、国际铁路货物运输及国际多式联运等运输方式的基础理论与操作实务; 第9章至第13章为国际运输保险部分,在介绍保险基础知识及保险原理的基础上,系统介绍国际运输保险保障的范围、保险条款以及投保与承保、索赔与理赔的实务操作。本书第1章至第11章由北京联合大学崔玮编写,第12章、13章由北京联合大学赵绍全、崔玮编写。


本书编写过程中参考了众多专家、学者的著述,并得到了清华大学出版社的大力支持,在此一并表示诚挚的谢意!


由于作者水平有限,书中难免存在疏漏之处,衷心希望得到各位专家和广大读者的批评指正。



编者

2024年9月4日


四、目录预览

点击放大查看

图片


五、教辅展示

图片
图片

(部分展示)

图片

(部分展示)


六、样书申请

图片

教师用书|扫码申请


图片
图片
图书出版、申请样书、教辅资料等问题
请联系清华大学出版社张老师 13911136437



来源编辑:水木经管人文书院 公众号

转载编辑:区域国别学与跨文化研究


《区域国别与跨文化研究》征稿启事

【求是网全文转载】光明日报 | 梁国杰 徐小涵:中国与太平洋岛国续写命运与共新篇章

光明日报 | 梁国杰:中国与加勒比国家合作凝聚共同愿景

新书上架 | 梁国杰等著《太平洋岛屿国家语言文化概论》出版,汪诗明教授作序推介
人民日报海外网 | 中国—太平洋岛国务实合作落地生根

小岛屿区域国别研究联盟(“岛盟”)第一届理事会名单

首批(常务)理事单位名单公布!(中国)中外语言文化比较学会区域文化研究专业委员会正式揭牌成立!

“岛盟”特辑 | 罗林教授在首届小岛屿国家和地区研究学术论坛上的致辞
“岛盟”特辑 | 刘鸿武教授、翟崑教授谈小岛屿区域国别研究:在首届小岛屿国家和地区研究学术论坛上的引领性发言要点摘编
“岛盟”特辑 | 汪诗明教授在首届小岛屿国家和地区研究学术论坛上的致辞
“岛盟”特辑 | 陈杰教授在首届小岛屿国家和地区研究学术论坛上的致辞
“岛盟”专题 | 原瑞辰 翟崑:为什么需要重视小岛屿国家研究
“岛盟”专题 | 王华:小岛屿国家和地区研究的基础视角
中国社会科学报 | 加强中国特色小岛屿区域国别研究(梁国杰 李俊霖等)
环球时报 | 梁国杰 李俊霖:小岛屿发展中国家需要积极支持
小岛屿区域国别研究联盟(“岛盟”)正式成立!
中国社会科学网 | 推进中国特色区域国别学视域下的小岛屿国家和地区研究
议程更新 | 首届小岛屿国家和地区研究学术论坛( 3 号通知)
“岛盟论坛”第一期:大连外国语大学常俊跃教授谈区域国别学学科专业特色建设
“岛盟论坛”第二期:海颐智库理事会专家谈“田野与书斋之间-南太平洋岛国研究心得”
“岛盟论坛”第三期:华东师范大学王婀娜教授谈“区域国别学相关概念辨析及教学、研究方法探析”
《国际零碳岛屿合作倡议》发布,“岛盟”为共同发起方之一
“语言智能与国别区域研究协同创新联席会”正式成立!
“CGTN太平洋伙伴计划”发起《携手推动高质量发展中国-太平洋岛国关系合作机制》
岛国中心受邀参加中国-岛屿国家海洋合作论坛及2024国际海岛论坛
中国社会科学网 | 梁国杰:区域国别学建设,既是挑战更是机遇
“岛盟”声音 | 梁国杰 徐小涵:蓝色伙伴关系助力小岛屿国家可持续发展
中国社会科学网 | 梁国杰 李俊霖:“蓝色伙伴关系”推动构建海洋命运共同体
中国社会科学网 | 区域国别学驶入发展快车道(文/梁国杰)
“国家语委科研机构”网站全文转载| 梁国杰等《萨摩亚语的使用状况和语言特征(上、下)》

【社科时评】中秘友好互鉴 开启崭新时代(文/王晨晨 梁国杰)

新书上架 | 梁国杰等著《太平洋岛屿国家语言文化概论》出版,汪诗明教授作序推介

目前已有近 5 万区域国别与国际传播研究者关注

《区域国别与跨文化研究》征稿启事

(入选高盟学术刊物发展专门委员会观察员

欢迎关注“高盟”微信公众号↓↓↓

科研方法


新书荐读


*声明:本文仅代表作者个人观点,不代表本公众号立场

投稿请加微信号:32586123
公众平台审核:国别君

科研方法



语言、传播与跨文化文献索引





欢迎关注“区域国别学与跨文化研究”

技能提升


“岛盟”专题 |《中国社会科学报》小岛屿区域国别研究专版


1. 公益讲座/访谈回放:

Noam Chomsky | Mind Your Language

北京语言大学开放45门在线课程

上海外国语大学开放50门精品课程!(内含链接)
西安外国语大学开放25门精品课程
广东外语外贸大学开放33门精品在线课程!

【双语字幕】乔姆斯基:语言最大的用途并不是交流

前沿讲座 | Mona Baker: What is a narrative approach to translation

乔姆斯基最新访谈视频:Does Language Shape Our Perception?

Chris Collins | A Conversation with Noam Chomsky
对谈视频 | Pinker与Chomsky 谈语言和人工智能在未来的发展
北大讲堂 | 陆俭明:现代汉语语法研究(第1-75集视频汇总,附下载方法)
资源 | 冯志伟:机器翻译的历史回顾与现状分析(全75讲)
视频 | Andrew Hardie:语料库文本的词频分析 前沿讲座

视频 | Tony McEnery:语料库与批评话语分析 前沿讲座

讲座视频 | Paul Baker: 语料库与话语研究 学术前沿讲座

乔姆斯基教授访谈实录| 《外国语》

Rod Ellis教授关于二语习得的两个视频讲座

视频 | 李嵬教授谈语言学习的重要性(7月2日最新访谈)

视频 | 李嵬教授谈超语实践研究(附Applied Linguistics 高被引论文)

访谈视频 | Larsen-Freeman教授谈应用语言学中的复杂理论

讲座视频 | Krashen:学英语该用教材还是故事书?

访谈视频 | M.A.K. Halliday 教授谈 World Englishes

访谈视频 | Dan Jurafsky:AI 如何改变我们对语言的理解

马丁·休伯特:历时语料库、文化和构式演变 | Linguists Online系列讲座(17))
马克·特纳|概念整合:语法、语言和交际的核心过程(Linguists Online系列讲座)
讲座视频 | 伊丽莎白·特劳戈特:话语标记的兴起——构式视角 (Linguists Online 11)
德克·希拉兹:词汇意义研究|Linguists Online系列讲座(8)
芭芭拉·帕蒂:形式语义学与语用学|Linguists Online 系列讲座(9)
埃弗里特:语言如何起源|Linguists Online 系列讲座第6期
托马塞洛:语言产生之前的沟通 |Linguists Online系列讲座第7期
阿黛尔·戈德伯格|Good Enough Language Production(Linguists Online系列讲座21)
讲座回放 | 李嵬教授:多元能力、超语行为及自主移动学习
讲座视频 | Martin Hilpert:语言与大脑的关系——从三个语言学实验谈起
Rod Ellis教授关于二语习得的两个视频讲座
分享 | Rod Ellis教授讲座课件PPT
访谈视频 | Rod Ellis, D. Nunan & K. Bailey谈线上TESOL项目的发展
讲座回放 | 宗成庆:机器翻译现状与语料资源建设
世纪对话 | Krashen教授与 Chomsky教授 谈现代语言学的发展
圆桌谈| Halliday, Labov, Mey, Embleton谈功能、语用与社会语言学的融合发展
讲座回放 | 许家金:语境、语料库和数据驱动学习
讲座回放 | 孙茂松:人工智能大势下的语言信息处理
讲座回放 | “语言智能发展现状及思考”(北外·AI 系列学术讲座)
Anna Mauranen教授访谈录 | 英语通用语研究:本质属性、研究路径与发展趋势
国内外常见语料工具一览

讲座回放 | 许家金教授团队:语言、科技与艺术


前沿要览 | 外语教育中的国际传播能力培养

名单公布!高学术影响力中国报纸排名(2024)
重磅 | 中国知网发布“2024年度高影响力学术辑刊”
【资源】国务院公报数据库(1954-2024)