

来源:亿邦动力
作者:韩笑
首图来源:亿邦动力
“智能影像第一股”、“家居收纳第一股”、“非洲纸尿裤之王”……2025出海品牌上市图鉴。
对于众多中国企业而言,出海,已从一个战略选项演变为了集体命运与时代叙事。在刚刚过去的2025年,这一赛道更是在各种波折中迎来一个标志性的“丰熟期”。
宏观层面,根据海关总署公布的数据,尽管面临美国关税政策和持续的贸易施压,中国在2025年的出口表现依然强劲,全年实现创纪录的1.189万亿美元贸易顺差。微观层面,在动荡与不确定性中形成的“出海品牌上市潮”,既显示了中国出海企业的生命力,也从资本市场给出明确信号——行业估值体系正在重新校准,那些具备清晰的盈利路径、可持续的品牌壁垒以及跨区域运营韧性的企业,才能成为新航海时代的标杆。
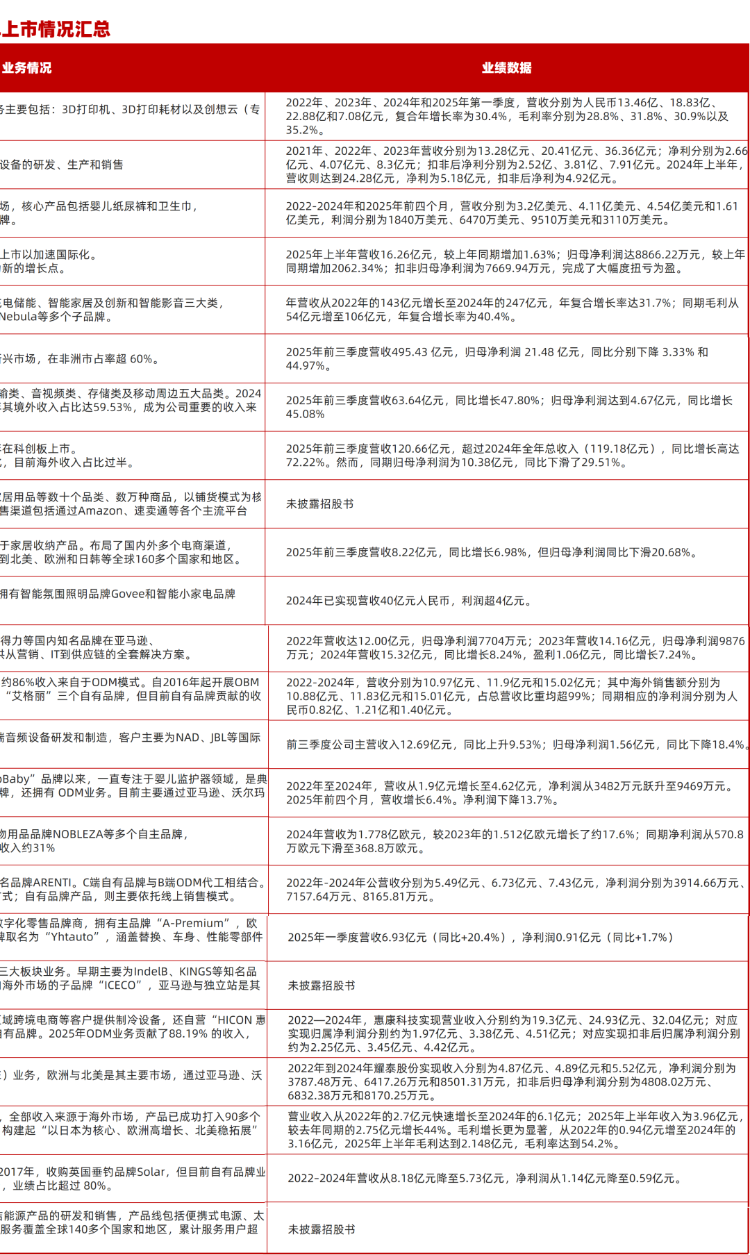
2025年,我们看到,从消费电子、智能硬件到家居、收纳、母婴等行业,一批出海品牌不约而同地集结于各大交易所:6月,影石创新登陆科创板,成为“智能影像第一股”,其创始人刘靖康也成为科创板首位“90后”董事长;8月,老牌3D打印企业创想三维向港交所递表,有望成为“消费级3D打印第一股”;11月,“非洲纸尿裤之王”乐舒适在港交所挂牌;12月,AI具身家庭机器人企业卧安机器人登陆港交所,成为“AI具身家庭机器人第一股”……
与此同时,很多已在A股上市的出海龙头选择赴港二次上市。安克创新、石头科技、传音控股、绿联科技等企业相继向港交所递表——港股正在成为其国际化叙事的重要一环。此外,艾姆诗、太力科技、汉桑科技等跨境大卖或外贸工厂出身的企业,也在突破增长瓶颈、实现品牌化跃迁的过程中,积极登陆资本市场。
在此,亿邦动力对2025年敲钟上市或正在上市进程中的出海品牌进行了一次盘点,试图探究他们的生存现状、面临的问题,以及他们的发展路径对当下的其他出海企业有何借鉴意义。


左右滑动查看更多
据亿邦动力不完全统计,2025年至少有24家出海品牌及外贸企业上市(包括已上市、已递表和已启动上市辅导的),领域涵盖消费电子、智能家居、母婴用品、汽配、户外等。分上市地点来看,A股11家,港股有11家,美股有2家。




编辑:程婷婷




第34届华东进出口商品交易会将于2026年3月1日至3月4日在上海新国际博览中心举办,设4个专业子展和2个专业展区:服装服饰展、纺织面料展、家庭用品展、装饰礼品展、境外展区和跨境电商展区,总规模为11.5万平方米。
①识别下方二维码,境内采购商验证手机号注册,境外采购商使用“邮箱+密码”注册;
②填写基本信息,并完成调查问卷;
③提交信息,完成注册。
* 展会要求实名制预登记,注册时选择除身份证外其他证件的观众,需同时上传本人2寸证件照备审,请您悉知。


