2026年春晚舞台上,卡游作为独家卡牌合作伙伴首次亮相,这是春晚创办40余年来,文化消费类品牌首次登上国民舞台。名创优品也首次成为春晚的潮玩合作品牌,推出了以“马优优”为核心的马年联名潮玩,在全球门店同步发售。这两个品牌都主打Z世代年轻人、亚文化圈层,这类“情绪消费品牌”以往从未出现在春晚的语境中。
几块钱抽张卡,几十块钱买个盲盒,这种即时的快乐,成了年轻人的刚需。这种情绪价值,正在成为新的商业风口。


本文将对潮玩释义、潮玩品类、潮玩行业产业链、潮玩消费群体、我国潮玩市场规模、我国潮玩市场竞争格局、推动我国潮玩市场发展因素、重点公司等进行梳理,以供参考。
一、潮玩释义
潮流玩具区别于传统玩具,更强调艺术与个性化表达。潮流玩具是将潮流文化与相关内容巧妙融合的一类玩具。它与传统玩具不同,潮流玩具大多凭借独特的设计和出众的美感来吸引消费者,并且多数是基于授权的潮流内容创作而成,强调美学属性和收藏价值,具有二次销售、收藏和拍卖等属性。

二、潮玩品类
潮玩品类丰富,盲盒占比最大。分品类看,潮玩可分为艺术玩具、盲盒公仔、手办模型等,品类丰富。其中,盲盒在潮玩市场中的份额最大,2024 年为 36.6%,组装玩具&积木套装在潮玩市场中的占比为 19.6%。

图1:2024 年我国潮玩市场细分品类占比(%)

三、潮玩行业产业链
潮玩行业产业链。从潮玩产业链来看,潮玩产业链上游主要系 IP 供给和运营,负责 IP的设计、授权、再创作等;产业链中游以泡泡玛特、52TOYS 等潮玩企业为典型代表;产业链下游主要为销售渠道,消费者可以通过电商等线上平台与零售商等线下渠道购买产品。

四、潮玩消费群体
潮玩消费群体以女性居多。因潮玩在审美与设计、情感价值等方面具有更明显的特征,与传统玩具相比,女性消费者群体占比整体高于男性。根据中国社会科学院财经战略研究院数据显示, 以泡泡玛特为例,其用户性别画像中女性的占比为 70%左右,男性的占比为 30%左右。

Z世代是潮玩消费主力。Z世代(1995年到2009年出生的人)在其成长过程中对于个性的追求愈发强烈,潮玩凭借其巧妙的设计可以满足Z世代的社交互动意愿与情感寄托,从而成为了我国潮玩消费的主力。从我国潮玩消费者年龄段分布来看,Z世代在潮玩消费中的占比为40%左右,其他年龄段共占比 60%左右。
我国潮玩消费者年龄段分布(%)

五、我国潮玩市场规模
全球潮玩市场规模近几年呈增长态势。潮玩文化凭借其独特的 IP 魅力、个性化表达以及收藏属性,打破了地域与年龄的界限,近几年全球潮玩市场规模增速均维持双位数增长。根据中商产业研究院数据,2020—2024 年全球潮玩行业市场规模从 203 亿美元增加至 418 亿美元,年均复合增速将近 20%。

我国潮玩市场蓬勃发展。随着潮玩在全世界兴起,盲盒、手办等核心品类逐步走进大众视野并被消费者认可和接受, 目前已成为年轻人表达自我、社交互动的新载体,我国潮玩市场近几年蓬勃发展。根据中商产业研究院数据,我国潮玩市场规模从 2020 年的 229亿元增加至 2024 年的 763 亿元,年均复合增速为 35.11%。

六、我国潮玩市场竞争格局
我国潮玩市场竞争格局相对分散。考虑到该行业的进入门槛相对较低,我国 IP 玩具行业市场竞争格局相对分散。根据中商产业研究院数据,2024 年我国 IP 玩具行业市场中,作为全球标杆企业的泡泡玛特市场份额最高,为 11.5%;拼搭角色类玩具市场龙头布鲁可的市场份额在 IP 玩具行业中位居第二,份额为 5.7%;其余公司的市场份额不足 5%。乐自天成、引爆时空与奥飞娱乐的市场份额均在 1.2%左右。
2024 年我国 IP 玩具行业市场竞争格局(%)

我国潮玩市场龙头企业市场份额有提升空间。随着潮玩市场发展,行业逐步从产品组合有限的阶段向品类多元化、设计精细化、品牌高端化等方向转型。根据研精毕智信息咨询数据, 目前在消费者购买潮玩过程中,首要考虑因素为品牌。该现象或主要与品牌知名度、市场认可度、产品质量、产品多元化等因素有关。因此,在龙头品牌在市场渗透率进一步提高的背景下,我国潮玩市场龙头企业市场份额存在提升空间。

七、推动我国潮玩市场发展因素
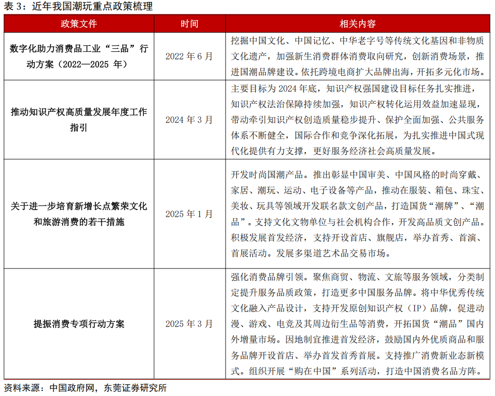
(一)政策支持潮玩行业高质量发展
政策支持我国潮玩行业高质量发展。为进一步支持我国潮玩行业高质量发展,政府积极出台专项政策。2025 年 1 月,国务院办公厅印发《关于进一步培育新增长点繁荣文化和旅游消费的若干措施》,提出开发时尚国潮产品,推动在服装、箱包、珠宝、美妆、玩具等领域开发联名款文创产品,打造国货“潮牌 ”、“潮品 ”。此外,在今年 3 月中共中央办公厅、国务院发布的《提振消费专项行动方案》中,提到要强化消费品牌引领,将中华优秀传统文化融入产品设计,支持开发原创知识产权(IP)品牌,促进动漫、游戏、电竞及其周边衍生品等消费,开拓国货“潮品 ”国内外增量市场。国家出台的一系列支持政策为我国潮玩行业发展提供了坚实的政策保障。

(二)消费理念转变,潮玩消费力提升
消费理念转变,提升潮玩消费力。随着我国经济水平提高以及产业结构持续升级,我国居民可支配收入的稳步增长。根据国家统计局数据,2010—2024 年,我国居民人均可支配收入从 1.25 万元增加至4.13 万元,年均复合增速为 8.90%。居民可支配收入增加,带动生活水平提升,在这过程中我国消费模式也发生了较大转变,消费者更加愿意为非纯粹的物质商品买单,这种消费理念的转变也直接推动了潮流玩具购买量的提升。
2010—2024 年我国居民人均可支配收入与增速(元,%)

(三)城镇化率提升,有望带动潮玩消费者增加
一线与新一线城市是泡泡玛特收入的主要来源。 以泡泡玛特为例,从 2024 年泡泡玛特门店区域数量分布来看,一线与新一线城市分别为 747 家与 810 家, 占比分别为 28%与30%。考虑到一线城市消费者的消费能力相对较强,一线城市 2024 年为泡泡玛特贡献的营收占比为 38%。


我国城镇化率提升,有望带动潮玩消费者增加。在经济发展与产业结构转型的背景下, 2010—2024 年我国城镇化率从 49.95%增加至 67%。由于一线与新一线城市为潮玩的主要消费区域,预计我国城镇化率提升,将带动潮玩消费者增加。
2010—2024 年我国城镇化率(%)

(四)情感化共鸣,激发潮玩增长潜力
情感化共鸣,激发潮玩增长潜力。 目前,消费者愈发追求精致的生活方式,在消费过程中不仅重视产品的质量,更看重其所能带来的情感满足感。潮玩作为一种非刚需的文化消费产品,其价值不仅在于造型设计、稀缺性等物理属性,更在于能否与消费者建立深层情感连接,进而满足消费者自我表达、情感陪伴、社交联结等深层需求,让消费者对潮玩产生购买欲望,进而激发潮玩的增长潜力。

(五)盲盒等创新营销的推动,增加潮玩产品复购率
盲盒等创新营销的推动,增加潮玩产品复购率。以盲盒为例,盲盒的消费模式使消费者在每一次拆开包装前,都一定程度上伴随着对“ 隐藏款 ”和“热门款 ”的强烈期待。当消费者首次购买获得心仪款式时,会强化“下一次可能更惊喜 ”的认知;若未能如愿,会产生“弥补遗憾 ”的驱动力,促使其再次下单,形成“收集-缺失-再购买 ”的闭环。
同时,盲盒的产品设计往往与系列化与稀缺性深度绑定。品牌一般会推出成套的主题系列,且会设置较低概率的隐藏款或限量款,制造稀缺性,进而增加消费者对盲盒等创新产品的复购率。

八、重点公司分析
(一)泡泡玛特
1、公司已成长为潮玩龙头
公司已成长为潮玩行业龙头。公司成立于 2010 年,是中国潮玩行业的开创者。经过十多年的发展,公司从早期的潮流商品集合店逐步转型为潮玩行业全产业链综合运营平台商,目前主营业务主要围绕全球艺术家挖掘、IP 孵化运营、消费者触达、潮玩文化推广、创新业务孵化与投资等五个领域展开。公司通过推进“IP 孵化+全渠道+全球化 ”战略,逐步成长为市值超 4000 亿港元的潮玩龙头。


2、IP 收入快速增长
公司艺术家 IP 与授权 IP 均保持快速增长。公司旗下 IP 分为艺术家 IP 和授权 IP。其中艺术家 IP 包括自有 IP 和独家 IP,是公司主要商品类型,主要包括 THE MONSTERS、MOLLY、 SKULLPANDA、CRYBABY 等。2025 年上半年,公司艺术家 IP 实现收入 122.29 亿元,同比增长 231.6%;收入占比上升至 88.1%,同比提高 7.1 个百分点。授权 IP 方面,2025 年上半年,授权 IP 实现收入 15.25 亿元,同比增长 119.4%,主要得益于公司不断加深与更多版权方的合作,持续扩大 IP 授权区域,同时推出更多风格、种类的产品。
已形成 “一超多强 ”的 IP 矩阵格局。公司在全球范围内挖掘极具潜力的艺术家和设计师,已连续成功打造出多个广受青睐的潮流文化 IP 形象。对于各 IP 的独特表达与设计,采取差异化的运营策略,持续提升 IP 热度,积极推动 IP 商业化。2025 年上半年,公司共有 13 个艺术家 IP 收入过亿,其中 THE MONSTERS、MOLLY、SKULLPANDA、CRYBABY 和DIMOO 等五大 IP 营收 10 亿级以上,分别实现收入 48.14 亿元、13.57 亿元、12.21 亿元、 12.18 亿元和 11.05 亿元, 占比分别为 34.7%、9.8%、8.8%、8.8%、8.0%,合计占比达70%。THE MONSTERS 家族中的 LABUBU 凭借其独特的风格魅力跻身世界级 IP 行列,成为2025 年上半年全球最热门的 IP 之一。另外公司还有 HIRONO、星星人、HACIPUPU 等 8 个IP 营收超亿元,整体呈现“一超多强 ”格局。


3、全渠道差异化运营
全渠道差异化运营。公司产品主要在中国内地、港澳台及海外销售。渠道主要包括线下渠道、线上渠道、批发渠道及其他。截至 2025 年上半年末,公司线下在全球 18 个国家运营 571 家门店和 2597 台机器人商店,其中在中国市场运营门店443 家,在亚太、美洲及欧洲分别运营门店 69 家、41家和 18 家。线上渠道方面,中国内地线上渠道包括泡泡玛特抽盒机、天猫旗舰店、抖音平台以及其他线上渠道;港澳台及海外线上渠道包括泡泡玛特官方网站、Shopee、TikTok 平台和其他线上渠道。2025 年上半年,公司抽盒机持续发挥场景化、娱乐化购买体验的渠道优势,聚焦人群精细化运营,有效承接快速增长的新客流量,进一步提高交易转化率。内容电商渠道聚焦商品效能优化,注重消费者使用场景,满足多元化需求。平台电商旗舰店得益于不断强化精准营销和消费者互动形式的多样化,推动潜力 IP 和品类的增长。随着全球业务的推进,公司官网已覆盖 37个国家,其中 34 个国家同步上线了自研 APP。另外,针对不同市场特点与当地三方平台生态,实施差异化运营。在东南亚通过Shopee 与 Lazada 触达本地消费者;在欧美市场,借助Amazon 的规模与物流能力,叠加站内与站外投放,稳步提升当地影响力。


4、国际化渐入佳境
国际化加快布局。公司从 2018 年开始全球化布局,至今海外业务已在多个国家和地区实现线下和线上的全渠道入驻。其中在日本、韩国、新加坡、美国、澳大利亚、新西兰、英国等国家,开设了多家线下品牌店和快闪店。2024 年,在越南、印度尼西亚、菲律宾、意大利、西班牙等五个国家开设了首家线下门店,并在全球多地的地标性位置成功开设特色主题店与旗舰店。机器人自助售卖机的业务模式不仅成功登陆海外各国,还呈现快速扩张的趋势。同时,通过开设全球官网独立站,入驻亚马逊 Amazon 各国站点、速卖通 Aliexpress、虾皮 Shopee 和 Lazada 等主流电商平台,泡泡玛特产品已销往超过 80个国家和地区。 目前在全球范围开展的合作业务包含:渠道经销授权、品牌代理加盟、机器人商店业务合作、品牌跨界合作等。
图 19:泡泡玛特境内外市场收入(亿元)

图 20:泡泡玛特 2025H1 境内外地区收入占比(%)

5、业绩与盈利能力均保持上升
业绩保持高增。2018—2024 年,公司收入规模保持扩大;净利润仅在 2022 年短暂回落,其他年份保持提升。2018 年—2022 年,公司营业总收入从 5.2 亿元增长至 130.4 亿元, CAGR 达到 71.4%;归属普通股东净利润从 1.0 亿元增长至 31.3 亿元,CAGR 为 77.5%。 2025 年上半年,公司实现营业总收入 138.8 亿元,同比增长 202.4%;实现归属普通股东净利润45.7 亿元,同比增长 396.5%;业绩实现大幅增长主要得益于国内市场和海外市场均实现了高速增长。分地区来看,上半年,公司中国(含港澳台地区)实现营收 82.8亿元,同比增长 135.2%;海外(含亚太、美洲、欧洲及其他地区)实现营收 55.9 亿元,同比增长440%,其中美洲收入同比增长达超 11倍。


盈利能力保持上升。得益于优秀的 IP 运营能力及全球化战略推进,公司保持较高的盈利能力。毛利率净利率在 2020-2022 年间有所回落,2023-2025H1 持续提升。2025 年上半年,公司毛利率达到 70.34%,同比提升 6.3 个百分点,主要得益于海外销售占比上升,优化产品设计以及加强成本管控等。得益于毛利率提升及费用率下降,上半年公司净利率同比提升 12.7 个百分点至 33.74%。
图 23:泡泡玛特毛利率净利率(%)

图 24:泡泡玛特境内外毛利率(%)

公司毛利率较为领先。得益于优秀的 IP 运营能力,公司毛利率在潮玩行业中处于较为领先的地位。公司 2024 年毛利率 66.79%,显著高于同期的布鲁可、迪士尼、乐自天成、万代南梦宫等。这主要得益于:其自主产品占比超过 90%,其中自有 IP 占比超过 60%;海外市场毛利率高及收入占比持续提升;柔性供应链控本。相比而言,其他公司如旗下IP 中以授权 IP 为主而自有 IP 占比较低,则需支付高额授权费从而导致毛利率低于泡泡玛特。

(二)布鲁可
1、公司是我国拼搭角色类玩具的领导者
公司是我国拼搭角色类玩具的领导者。公司创立于 2014 年,2025 年 1 月于港交所上市,主要从事拼搭类玩具的设计、研发和销售。公司通过 500 多个的专利布局,原创 IP 能力,和与约 50 个知名 IP 的非独家合作关系,聚焦为消费者提供好而不贵的广泛拼搭角色类玩具产品并取得了快速成长。公司的拼搭角色类玩具高度还原了 IP 角色的神韵。通过强大的产品力与供应链能力的结合,公司不仅能够保持成本优势而且能够持续开拓玩具品类。公司在中国建立了多渠道销售网络,形成了全面且覆盖广泛的消费者触达。

2、已建立较为丰富的 IP 矩阵
公司已建立较为丰富的 IP 矩阵。公司旗下 IP 分为自有 IP 和授权 IP。其中自有 IP 包括儿童益智类的百变布鲁可和中国传统文化主题的布鲁可英雄无限,授权 IP 包括奥特曼、变形金刚、漫威、火影忍者、小黄人、名侦探柯南、初音未来、圣斗士星矢、哈利•波特、星球大战等超过 50 个全球知名 IP。公司已建立较为丰富的 IP 矩阵,有助于触达更多年龄段的全球消费者。同时公司通过大量的 SKU、完整的价格带构建了网络化的广泛产品组合,持续为消费者提供丰富的产品选择。截至 2024 年6 月 30 日,公司共有431款在售 SKU,2025 年上半年新推出 273 个 SKU。
图 25:布鲁可产品组合

3、建立多渠道销售网络 拓展海外市场
公司已建立多渠道销售网络,大力拓展海外市场。公司渠道包括线下销售渠道和线上销售渠道,其中线下渠道包括经销及委托销售,线上渠道主要包括天猫、京东、抖音、拼多多等各种电商平台以及公司的微信小程序布鲁可积木人 Club。线下经销商渠道是公司主要的收入来源。公司近几年积极开拓经销商,经销商数量由 2021 年的 225 家增长至2024H1 的 511家,分布在一二三线及以下城市。公司加大力度拓展海外市场。2025 年上半年,公司海外市场实现收入 1.11亿元, 占比约为8%,其中亚洲(不含中国)和北美市场分别实现收入 0.57 亿元和0.43 亿元, 占比分别为4%和 3%。未来海外市场还有较大拓展空间。


4、收入保持快增,净利润实现扭亏为盈
收入保持快增,净利润实现扭亏为盈。2021—2024 年,公司营业总收入从 3.3 亿元增长至 22.4 亿元,CAGR 达到 89.4%,主要得益于销量增长。受费用上升拖累,公司 2021— 2024 年净利润持续亏损。2025 年上半年,公司实现营业总收入 13.38 亿元,同比增长27.9%;实现归属普通股东净利润 2.97 亿元,同比扭亏为盈,主要得益于销量增长及费用率的下降。


(三)晨光股份
1、文具龙头 开拓新业务
公司是我国文具龙头,开拓新业务。公司传统核心业务是从事晨光及所属品牌书写工具、学生文具、办公文具及其他产品等的设计、研发、制造和销售以及互联网和电商平台晨光科技。其中晨光科技负责线上全平台营销和授权店铺管理。公司具有文具设计、研发、制造与销售的全产业链优势。公司不断开拓新业务,主要包括办公室直销业务晨光科力普和零售大店业务九木杂物社、晨光生活馆。办公直销业务晨光科力普致力于为政府、企事业单位、世界 500 强企业和其他中小企业提供高性价比的一站式采购服务。零售大店业务分为九木杂物社和晨光生活馆两种店铺类型。九木杂物社是以 15-29 岁的品质女生作为目标消费群体,销售的产品主要为文具文创、益智文娱、实用家居等品类,店铺主要分布在各城市核心商圈的优质购物中心,是公司基于文创生活的新零售模式的探索。九木杂物社自 2018 年 7 月开始启动加盟,加盟模式为加盟商按照合同约定缴纳合同保 证金和装修费款项,加盟门店的租金、人员工资、水电费等营运费用由加盟商承担。晨光生活馆是以 8-15 岁的学生作为主要消费群体,销售的产品以文具品类为主,店铺主 要集中在新华书店及复合型书店,是公司对现有传统渠道进行升级的探索。
图 30:晨光股份各业务收入(亿元)

图 31:晨光股份各业务收入占比(%)

2、推进 IP 战略
持续推进 IP 战略。公司积极布局年轻人喜爱的 IP 与二次元产品。奇只好玩作为公司旗下独立潮玩品牌,以自主 IP 孵化、IP 运营、品牌联合开发、潮玩衍生为核心经营模式,关注年轻消费者的情绪价值和价值主张,积极布局“二次元 IP ”领域。通过自主 IP 孵化和与国内外热门 IP 合作相结合的方式进行 IP 产品矩阵的深度运营。渠道方面,奇只好玩线下依托九木杂物社、传统校边店,线上依托天猫、抖音、小红书等平台展开销售。公司大力拓展九木杂物社线下渠道数量,门店在产品组合、精细化运营以及消费者洞察及服务等方面继续提升,形成持续的人、货、场检核机制。线上业务多渠道发展,天猫、拼多多、抖音、社区电商、即时零售等新型渠道均有提升。截至 2024 年末,公司在全国拥有九木杂物社 741家,2025 年将继续保持 100 家以上的开店速度,将加强 IP 类产品资源投入和自有品牌占比,不断丰富产品结构,促进收入保持较快增长。2022—2024年九木杂物社收入由 8.13 亿元增长至 14.06 亿元,CAGR 约为 31.5%。

(四)奥飞娱乐
1、打造 IP 全产业链平台
公司打造 IP 全产业链平台。公司以婴幼儿(0-3 岁)和儿童(K12)为核心目标用户并逐步覆盖年轻人群体(K12-30 岁),以 IP 为核心驱动力,成功打造集动画、电影、婴童用品、玩具、潮玩手办、衍生品授权、实景娱乐等业务为一体的 IP 全产业链平台,并始终致力于构筑以动漫 IP 为核心的文化产业生态。公司主营业务根据类型可划分为 IP 内容业务以及实体产业两大板块。IP 内容业务方面,构建了优质的全年龄段 IP 矩阵,包括但不限于“超级飞侠 ”、“喜羊羊与灰太狼 ”、“ 巴啦啦小魔仙 ”、“铠甲勇士 ”、 “量子战队 ”、“萌鸡小队 ”、“贝肯熊 ”、“飓风战魂 ”、“爆裂飞车 ”、“火力少年王 ”等。公司一方面聚焦资源夯实 K12 领域内容优势,构建优质 IP 生态系统;另一方面持续推动核心 IP 向年轻及泛人群市场渗透。公司实体产业主要包括:(1)婴童业务:基于 0-3 岁幼童的用品需求。(2)玩具业务:基于 3-12 岁儿童的娱乐、教育需求。(3)潮玩业务:基于 12+青少年、年轻人的情绪消费需求。

2、布局潮玩业务
近几年布局了年轻潮玩业务。公司潮玩业务以年轻群体为目标用户,通过“玩点无限 ”品牌实现潮玩产品的市场销售。公司与米哈游、网易、腾讯、叠纸等知名企业品牌达成合作,主要围绕相关知名 IP 及多品类体系深度开发潮玩产品,已陆续开发推出盲盒、
叠叠乐、糖果粒等品类产品。“玩点无限 ”在研发产品时坚持以“提升潮流玩具的可玩性 ”为目的,将“玩点叠叠乐 ”这一品类持续巩固提升,建立和巩固行业地位。2025 年上半年,公司完成“玩点无限 ”品牌 VI 升级,强化品牌的独特性和识别度,通过社交媒体平台营销推广,持续强化品牌认知、提升品牌声量与势能,带动#玩点叠叠乐#、 #玩点无限#等话题在微博、小红书、B 站、抖音等平台全网曝光量超过 1.7 亿次。下半年,“玩点无限 ”将继续推出叠叠乐配件、大盲盒、键帽等各类产品,并通过工艺升级及产品创新打造超级叠叠乐,以“实用谷子+随身配饰 ”标签进入毛绒产品赛道;在现有渠道基础上继续开拓大流通渠道,进一步强化To C 直营电商业务以及海外市场。 目前“玩点无限 ”已经通过名创优品、三福百货、酷乐潮玩、TOP TOY、The Green Party、 KKV、X11等知名潮玩系统,以及“玩点无限 ”天猫旗舰店、“玩点无限商城 ”微信小程序等线上线下渠道销售相关周边产品。
扫描下方二维码
加入知识星球
免费下载1000+份行业研报


向下滑动,查看详细目录
▼▼▼
· 潮玩行业深度报告
· 丝杠专题:行星滚柱,丝杠赋能汽车线控底盘
· 宇航机器人行业创新发展:行业洞察-AI与机器人深度结合,太空探索进入无人化时代
· 2026年充电桩行业展望
· 中国半导体行业展望
· 2026年值得关注的十大产业趋势
· PEEK市场潜力巨大,国内企业迎发展良机
· 太空光伏行业深度报告1:从技术底层逻辑展开
· 核聚变系列深度三:磁体材料迭代推动产业升级
· 2025-2026年中国光伏产业发展路线图
· 绿氢产业各环节技术发展和投融资趋势解析
· 氢气储运及利用发展现状、关键挑战与战略机遇研究
· 竞争升级下2026年汽车制造行业发展怎么看?
· 电力设备新能源行业2026年投资策略报告
· 从产品到生态、从试点到常态,低空经济的发展潜力与机遇
· 上海市智能网联汽车发展报告(2025年度)
· 中国信通院:智能化医疗装备产业蓝皮书(2025年)
· 量子科技深度报告:打破算力瓶颈,开启量子计算新纪元
· 2025年中国海外投资概览报告
· 31省(区、市)“十五五”规划建议中绿色低碳发展内容精编
· 2026存储芯片市场需求、竞争格局及国产厂商布局情况分析报告
· 两机行业深度报告:十五年景气的开篇
· 电子气体行业深度报告-电子气体:半导体需求有望加速扩张,国产替代或重塑供给格局
· 金刚石散热行业深度:芯片集成化发展,推动材料应用新蓝海
· 锂电池相关行业景气度分析及投资机会研究
· EDA行业深度:驱动因素、竞争格局、国产替代及相关公司深度梳理
· 低空应用商业模式发展分析报告(2026)
· 2025年乘用车市场总结及展望报告
· 中国光伏制造行业展望
· 中国汽车行业展望
· 外骨骼机器人行业系列报告之二:产业链上下游共振,国内市场蓬勃发展
· 电力规划总院:新型储能行业2025年发展回顾及未来形势展望报告
· 新能源行业剖析:行业前瞻洞察系列,太空光伏远期空间巨大,太空数据中心有望推动需求
· 中国智能家电市场趋势洞察-益普索
· 中国能源政策汇编2025
· 国家及各省市算力基础设施产业相关政策汇编(2024年6月至2025年12月)
· 储能容量电价政策正式落地,产业链需求端有望再度发力
· 从材料端来看固态电池产业链变革与未来走向
· 2025年低空经济发展趋势报告:“动荡调整”的低空1.0阶段
· 汽车行业:看好人形机器人材料新赛道——高性能聚氨酯
· 小型电动汽车行业市场竞争力洞察(2026)
· 低空文旅产业发展研究报告
· 2025年低空经济大事记与2026年投资展望
· 2025年乘用车市场总结及展望
· 马斯克六大产业链映射
· 2025年四季度汽车产业发展报告
· 智能电动汽车行业深度报告:新能源越野SUV,蓝海启航主舵手
· 光伏行业“十四五”发展回顾与“十五五” 形势展望
· 先进封装行业深度:发展趋势、竞争格局、市场空间、产业链及相关公司深度梳理
· 商业航天行业:政策与技术共振,商业化迎放量元年
· 汽车行业:26年数据点评系列之一:乘用车25年复盘和26年展望:从“量稳价缓”到“价升量稳”
· 2026年中国工业软件行业发展研究报告
· 商业航天拉动不锈钢及高温合金需求
· 通信行业深度报告:超节点:光、液冷、供电、芯片的全面升级
· SpaceX产业链核心业务拆解,火箭+卫星+星座+太空算力,产业链最新热门公司名单
· 山东省亚太资本研究院:山东省上市公司白皮书(2026)
· 2026年中国商业航天十大产业趋势展望
· 下一代 AIDC 供电方案定了:SST 产业链公司全梳理
· 2026年地方两会点评:十点新变化
· 加速与应用——2025年全球人工智能技术、政策、产业与投融资趋势全景洞察报告
· 光伏设备行业深度报告:太空光伏深度报告:光伏向空,志在星海
· 存储行业深度报告:电子行业:AI驱动叠加自主可控,看好国产存储产业链
· 空天系列报告二:太空碳纤维:黑金时代开启
· 覆铜板行业系列报告:高端铜箔及电子布需求加大,内资企业加速突破有望受益
· 计算机行业海外巨头启示录系列(十八):星河大航海·火箭篇,跨越卡门线的运力之争
· 金属行业2026年度策略系列报告之贵金属篇:黄金上行势不可挡
· 市场洞察:从Spcae X的成功看中国民营卫星企业的发展
· 卫星及应用研究报告
· 深地深海研究报告
· 人形机器人研究报告
· 氢能研究报告
· 量子信息研究报告
· 量子通信研究报告
· 类脑智能研究报告
· 可见光通信与光计算研究报告
· 基因工程研究报告
· 合成生物研究报告
· 太空光伏行业深度:驱动因素、技术路径、产业链及相关公司深度梳理
· 6G专题之语义通信:太空算力遗珠,6G卫星新范式
· 电子行业深度报告:光通信蓝海拾珠,模拟芯片与液冷大有可为
· 存储行业深度报告:骐骥驰骋,AI“存”变,国产“储”势,星火燎原
· SpaceX:太空巨头的崛起与启示(一)
· 2026年可控核聚变研究报告:政策与资本双轮驱动,能源革命奇点临近-深企投
· 3D打印行业深度:发展现状、市场空间、产业链及相关公司深度梳理
· “未来产业”主题系列报告(二),商业航天,跨越“卡门线”
· 2026年具身智能产业发展研究报告
· 机器人行业发展核心竞争力探讨:从成本到数据,机器人进步新范式
· 低空经济发展报告2025-2026
· 机器人行业发展核心竞争力探讨:从成本到数据,机器人进步新范式
· 光伏行业深度:市场分析、太空光伏、国产替代、产业链及相关公司深度梳理
· 商业航天行业系列五:太空光伏:逐日天穹,叩问千亿星辰市场
· 中国具身智能产业发展与竞争格局对标分析
· 马年看“马”马斯克概念股票池及主题指数--AI、机器人、无人驾驶、商业航天、脑机接口、新能源
· 计算机行业未来产业之商业航天:万亿蓝海、黄金窗口
· 技术与政策共振,商业航天需求高景气
· 掘金2026年五大潜在强主题机会
· 机器人需求驱动下新技术落地加速
· 中国新能源汽车:2025年总结与2026年预测
· 脑机接口行业深度:国内现状、市场空间、产业链及相关公司深度梳理
· 汽车行业深度报告:空天资源紧缺,商业航天业务有望爆发
· 低轨卫星行业研究系列之四:卫星星座组网加速,商业应用不断拓展
· 火箭回收黎明将至,商业航天千帆竞发
· 2025四足机器人场景应用发展蓝皮书
· 2025年电动汽车充换电基础设施运行情况
· 商业火箭:可复用技术引领变革,商业火箭开启千亿蓝海市场
· Rocket Lab:从小火箭之王到太空基建总包商,被低估的航天第二极
· 商业火箭产业链梳理
· 中国新能源行业:助力经济加速低碳转型
· 2026年全球医药前瞻性报告
· 商业航天系列报告之一:仰望星空,向天突围
· 虚拟(增强)现实研究报告(2025年)
· 2025手术机器人白皮书-价值与未来
· 2026国内半导体产业链
· 2026年太空算力发展研究报告
· 脑机接口2025:产业元年报告
· 前瞻大湾区(四):2025粤港澳大湾区融合发展新进阶与新格局
· 2025中国智能驾驶行业趋势白皮书
· 可回收运载火箭:高价值量环节和成本构成
· 中国工业互联网研究院:工业智算发展研究报告(2025年)解读
· 2025年人形机器人行业白皮书
· 通航动力产业深度:国产替代,道阻且长
· 低空经济行业产业生态图谱构建与商业模式创新路径研究
· 商业航天:低轨卫星的成本分析与降本趋势
· 商业航天3D打印浪潮将至
· 解码全球新材料政策:从美_日_中等12国布局看产业未来机遇
· 储能行业深度报告:出海空间广阔,AI+储能是新增长极
· 中国载人eVTOL行业白皮书
· 固态电池设备产业链,最正宗的7家公司(附名单)
· 机器人行业研究:技术创新与市场共振,机器人产业商业化进程提速
· 工业母机产业链,高端突围+国产替代+智能制造,最值得关注9家公司(附名单)
· 深海科技上中下游产业链,最值得关注的13家核心公司(附名单)
· 工程机械行业深度报告:龙头公司名单梳理
· 2025年云计算研究白皮书
· 2025中国产业带发展趋势报告
· 人形机器人核心赛道:灵巧手产业链核心企业汇总
· 脑机接口三大赛道,最全龙头公司名单
· 智能工厂发展报告(2025年)
· 2025年互联网年度盘点研究报告
· 2026全球汽车市场展望报告(中文版)
· 脑机接口行业报告——产业发展迎来黄金期,蓝海市场广阔
· 智能驾驶行业深度报告:特斯拉华为比亚迪英伟达立讯精密
· 生物制造的底层逻辑与产业链分析(附100佳核心企业)
· 商业航天新材料全景图:新材料企业的机遇与投资逻辑
· 2025年A股市场分析白皮书
· 光刻机产业链
· 半导体先进封装深度报告:最硬核的半导体设备逻辑(附名单)
· 人形机器人核心赛道:灵巧手+驱动电机+传动部件+感知系统,· · · · 2026年绕不开的核心公司(附名单)
· 量子信息技术专题研究(二):科技巨头加速布局,量子产业前景可期
· 低轨卫星行业深度:驱动因素、行业现状、产业链及相关公司深度梳理
· 人形机器人产业趋势展望
· AI+PCB,最核心的17家公司
· 2025年商业航天行业报告(全方位解读“商业航天产业链”)
· 城市低空经济创新发展白皮书-华信咨询
· 低空经济行业专题四:通用航空市场稳步发展,低空运营未来可期
· 算力芯片行业深度:驱动因素、发展概况、国产替代、产业链及相关公司深度梳理
· 无人机产业洞察:在战略机遇与供应链风险中重塑全球竞争力
· 制造业上市公司高质量发展研究报告(2025年)
· 锂电新技术展望:固态电池产业化进入新阶段
· 2025年汇川技术企业分析:工控领域龙头,产品及盈利能力优势保障增长
· 汽车轻量化行业深度报告:汽车轻量化浪潮下,以塑代钢空间广阔
· 2026年AI赋能千行百业年度榜单报告
· 2025年云计算研究白皮书
· 脑机接口行业深度报告:解码大脑交互密码,开启人机协同纪元
· 可控核聚变系列研究(五):“超导-磁体”:可控核聚变价值量最高环节
· 国海证券:人形机器人行业专题报告6:人形本体灵巧手的电机进化“势”
· 商业航天产业链,最硬核的32家公司
· 中国整车制造行业2026年展望报告
· 汽车行业2026年十大趋势及投资策略报告
· Robotaxi行业深度:商业化进展、竞争格局、产业链及相关公司深度梳理
· 低空飞行器制造业白皮书(1.0)
· 2025-2026年无人配送车技术应用与趋势洞察蓝皮书
· 中国企业科创力研究报告(2025)
· 2025年国家及省(区、市)“十五五”规划汇编(三)
· 中国互联网协会:中国互联网发展报告(2025)
· 智能汽车产业深度研究:L3车型产品准入,智能汽车发展加速
· 十五五期间制造业迎来哪些新机遇?
· 《人形机器人核心赛道:人形本体+灵巧手+电机,最具竞争力的12家公司》
· 2026年电力市场年度展望
· 计算机行业深度报告:太空算力:苍穹之上的下一代计算范式
· 机械设备行业 2026 年年度投资策略
· 可控核聚变:技术路线多样,产业化进程加速
· 2025 年中国新能源车增32%
· 2026 年电子行业年度十大预测
· 固态电池行业深度报告,产业链最新热门公司名单
· 2025光刻胶产业链行业研究报告:半导体材料皇冠上的明珠,日本断供危机下的国产突围
· 2025年第二届新能源科技企业50报告
· 盘点全球145家光刻胶企业清单及业务进展(附7张大图表)
· 2026 自动驾驶元年八大展望-30页
· 电力设备及新能源行业之光伏电池设备专题报告:暗线潜影织金络,晶硅叠层启玄机
· 2026年汽车行业展望
· 全球科创中心百强2025
· 中邮证券:商业航天:破局上天瓶颈,解锁太空算力
· 中国汽车产业变革洞察
· 2026年电子行业策略报告:存储扩产与国产替代共振开启“芯”周期
· 国家及省(区、市)“十五五”规划汇编(一)
· 2026年世界制造业发展形势展望
· 量子计算行业深度:行业概况、发展趋势、产业链及相关公司深度梳理
· 可控核聚变行业深度:驱动因素、商业进程、产业链及相关公司深度梳理
· 2026年锂电行业四大关注点
· 罗兰贝格:2025年中国汽车全球化发展报告
· 人形机器人资料汇编(35页PPT)
· 全球关键电子材料应用进展与我国未来发展方向
· 2035年新材料产业发展需求、发展重点与发展方向
· 半导体产业的发展复盘与方向探索
· 汽车及汽车零部件行业研究:L3级自动驾驶呼之欲出,催生传感器清洗产品百亿市场空间
· 2025年中国专精特新小巨人科创力报告
· 中国光伏行业协会PPT:我国光伏行业发展变化分析
· 具身智能行业研究:宇树机器人演唱会惊艳伴舞,银河通用完成3亿美金融资
· 2025年世界500强企业
· 储能行业2026年度策略:全球开花,开启两年持续高增新周期
· 2026年我国装备制造业发展形势展望
· 2026年储能市场行情展望:政策催生新动能,需求引领新周期
· PCB材料行业报告:乘AI之风,PCB材料向高频高速升级
· 机床行业深度报告:“十五五”规划中机床地位突出,国产替代进程加速
· 3D打印:解锁高端制造的“万能钥匙”
· 城市制造业高质量发展研究报告(2025年)
· 2025年度AI十大趋势报告
· 2025年医疗人工智能产业报告
· 低空经济行业分析:中国低空经济产业全景梳理与未来展望
· 军工金属新材料市场分析
· 2025年深圳集成电路及国产半导体产业调研报告
· 计算机行业深度报告:商业航天,大国重器
· 2025固态电池产业产业化阶段及招商机遇研究报告-简版
· 中国汽车零部件产业发展分析报告(2024-2025)
· 2025年中国氢能源行业市场研究报告
· 2025年度低空经济投资策略
· 发现未来独角兽-2025全国专精特新小巨人画像报告
· 中国长三角高端装备新质领袖榜单报告
· 人形机器人行业系列报告(四):执行器之旋转关节,关注摆线减速器的应用
· 具身智能与新能源车:此时此刻恰如彼时彼刻
· 2026年医疗器械年度投资策略:支付优化,创新出海
· 机器人行业系列深度报告:外骨骼,肢体运动助手,应用场景拓展,全球产业加速
· 氢能产业百问百答
· 数字经济研究报告
· 2025年泛半导体光刻胶供应链发展研究
· 2026年第二届智能制造科技50报告
· eVTOL电池篇:固态电池曙光在即,eVTOL有望迎来全新升级
· 锂电池产业链2026年上半年投资策略
· 中央五年规划建议首提氢能,绿氢产业迎来加速发展
· 固态电池系列1:全球政策与各国发展路径全景对比——政策风起,产业破晓
· 低空智能网联体系发展路径及趋势
· 储能之锂电材料行业深度:驱动因素、市场分析、供需预测及相关公司深度梳理
· 2025年中国商用具身智能白皮书
· 化工上市公司发展报告(2025)
· 2026年机械行业年度策略报告:科技擎旗,周期共振
· 2025年中国医疗器械国际化现状与趋势蓝皮书
· 2025先进封装与测试行业发展现状与未来
· 2025中国半导体激光设备白皮书
· 低空基础设施发展研究报告(2025)
· 锂电池行业年度投资策略:政策高景气,储能超预期
· 2025年具身智能十大观察报告-洞悉智能发展之势探索智能向善之路
· “十五五”系列研究之二:加速中国经济动力变革的十五大产业赛道
· 2025年中国无人驾驶行业市场研究报告
· 2025年中国智能芯片行业市场洞察报告
· 专精特新上市公司创新与发展报告(2025年)
· 新能源和电力设备行业专题:新质生产力六大主线巡礼
· 2025量子计算+生物制药产业与技术发展研究报告
· 2025年中国汽车企业出海白皮书
· 中国上市公司高端制造业发展报告(2025)
· 2025年十大行业稳增长工作方案汇编
· 低空+发展研究报告(2025年)
· 汽车行业2026年策略专题报告(2025车市结构回顾、2026展望等)
· 脑机接口行业深度报告:脑科学产业与政策趋势共振
· 中国工业互联网投融资报告
· 2025中国光伏建设发展报告
· 2024-2025中国通用航空和低空经济发展报告
· 2025年AI赋能千行百业白皮书
· 中国锂电产业特色城市竞争力评估报告(2025)
· 机器人行业三季报总结:产业链迈向量产,关注细分龙头
· 中国氢能产业链国际竞争力比较与政策建议
· 2025年中国工业无人机行业(一):上游产业崛起-核心零部件国产化与技术突破
· 汽车行业深度报告:纵观产业日新月异,整车厂始终掌握话语权
· 具身智能产业深度研究(五):人形机器人硬实力助力行业加速量产
· 3D打印行业研究:响应AI芯片散热革命,3D打印液冷板前景广阔
· 宇树机器狗分析与深度拆解
· 锂电池行业十五五规划:行业景气持续向上,维持“强于大市”评级
· 新能源车及锂电行业板块2025年三季报业绩总结:整车市场竞争持续,锂电迎接反转行情
· 2025年我国锂离子电池产业发展形势
· 光伏行业2025年中报总结:业绩逐步见底
· 光储行业2026年度投资策略:光伏拐点已现,储能大势所趋
· 集成电路产业标准化研究报告(2025版)
· 十五五规划建议全文
· 低空经济行业的黄金时代:解构行业生态,助力企业绘就增长蓝图
· 人形机器人:新需求、新机遇,关节轴承迎人形机器人发展浪潮
· 生物质能源与生物燃料在能源转型中的前景、潜力与挑战
· 智能驾驶:市场现状、竞争格局、发展展望及相关公司深度梳理
· 2025前三季度汽车市场分析报告
· 中国数字经济白皮书(2024)
· 汽车内外饰:汽车内外饰行业发展概况与重点标的梳理
· 人形机器人:人形机器人量产元年,关注丝杠国产化进程
· 我国低空装备产业发展现状与趋势展望
· 量子科技行业深度报告:量子革命:量子科技的现状与未来
· “十五五”规划展望系列:前瞻布局新质生产力主题投资
· AI 赋能,智塑未来——机器人产业的变革与展望白皮书
· 2025化工园区高质量发展研究报告
· 风电设备行业深度报告:风机:国内盈利能力修复,出海打开成长天花板
· 机械设备-工业专题研究:国产多向模锻引领全球锻造工艺升级
· 传感器行业报告:人形机器人“感官”,国产替代蓄势待发
· 脑机接口行业深度系列报告——“十五五”重点赛道,脑机接口有望迎来新机遇
· 2026年度中国汽车十大技术趋势
· 深海科技:发展缘由、市场空间、产业链及相关公司深度梳理
· 锂电行业:场景拓展打开增量空间,龙头引领固态技术升级
· 2025年甲子Cool Vendor人形机器人大模型领域报告
· 固态电池负极的三问三答
· “十四五”能源发展成就报告
· 2025年度国产AI芯片产业白皮书
· 2025中国具身智能产业星图
· 2025中国固态电池行业发展研究报告
· 未来产业七行业投资策略
· 2025年中国汽车品牌出海白皮书
· 光刻机行业深度研究报告:半导体设备价值之冠,国产替代迎来奇点时刻
· 2025年年国产AI芯片和高性能处理器厂商排名和行业趋势报告
· 2025中国稀土行业现状与发展趋势报告
· 光模块行业深度:驱动因素、现状及趋势、产业链及相关公司深度梳理
· 晶圆制造(FoundryIDM)行业调研分析报告
· 2025人工智能发展白皮书
· 2025年国产半导体设备及深圳集成电路产业调研报告
· 机械设备行业深度研究:锂电设备——锂电扩产周期叠加固态创新· 周期带来β机遇,差异化发展路径深挖α潜力
· 中国高端制造行业研究报告
· 新能源行业洞察报告
· 2025年中国专精特新企业发展洞察报告
· 固态电池行业研究报告
·“十五五”前瞻:新动能●新生态●新布局
· 2025年上半年中国汽车行业并购活动回顾及趋势展望
· 2025年9月份全国乘用车市场分析
· 2025年全球协作机器人产业发展白皮书-具身智能时代的技术突破与产业重构
· 2025中国汽车租赁行业现状与发展趋势报告
· 半导体及封测产业发展现状与趋势报告
· 军用四足机器人迎来应用时代
· 2025 年上半年中国半导体行业投融资情况分析报告
· 2025年中国低空经济-民用无人机市场白皮书(精简版)
· 人形机器人系列报告四:海外人形机器人:特斯拉引领迈向具身智能新纪元
· 中国插电式混合动力汽车&增程式电动汽车发展热潮:是机遇还是陷阱?
· 具身智能行业深度:技术路线、市场机遇、产业链及相关公司深度梳理
· 2025低空经济驱动因素、主要产品、产业链条及相关上市公司分析报告
· 2025年新能源汽车行业趋势洞察与人才破局之道
· 天风证券:丝杠专题:行星滚柱丝杠赋能汽车线控底盘
· 电子行业深度报告:AI驱动PCB全面升级:材料、工艺与架构革新引领产业新周期
· “十五五”系列报告之汽车行业:新质生产力赋能下的智能化、全球化新机遇
· 北斗产业发展蓝皮书(2024年)
· 2025年中国工业机器人行业白皮书
· 2025军用无人机发展趋势、我国出口现状及相关企业分析报告
· 2025年海外人形机器人产业发展现状、技术路径与商业化前景分析报告
· “十五五”时期建设世界级先进制造业集群的路径研究
· 中国信科:2025年低空智联网场景和关键技术白皮书
· 机械行业2025年半年度报总结:科技投资双轮驱动,关注去产能受益行业
· 锂电设备行业2025年中报总结:传统锂电景气复苏,看好固态新技术催生设备新需求
· 固态电池设备公司梳理
· 天翼智库:低空经济发展趋势与路径研究报告2025
· 2025年全球锂电产业链地图白皮书
· 2025年中国具身智能产业发展规划与场景应用洞察
· 超导材料行业深度:制备工业、市场规模、产业链及相关公司深度梳理
· 2025量子信息行业研究报告
· 预制菜行业研究报告
· 中国核电行业研究报告
· 2025大飞机产业链研究报告
· 低空经济行业深度报告:战略升维驱动产业变革,低空经济万亿蓝海生态图谱
· 新能源汽车换电站产业研究报告
· 20253D打印行业发展现状、市场空间及产业链拆解分析报告
· 2025光伏行业产能过剩内卷竞争现状及未来展望分析报告
· 2025年汽车零部件行业分析
· 100大最具潜力的新材料(2025产业决胜全景图)
· 2024人形机器人产业链研究报告
· 2024智能网联汽车产业链研究报告
· 人形机器人行业深度:驱动因素、现状及趋势、产业链及相关公司深度梳理
· 2025固态电池产业链研究报告
· 储能行业深度:行业现状、市场格局、产业链及相关企业深度梳理
· 先进制造系列研究(二):显示行业深度,微显示技术的产业化进程与应用前景
· 医药行业深度研究:行业企稳向好,回暖曙光已现
· 云计算行业投资图谱:产业赛道与主题投资风向标
· 2025年中国火力发电行业现状报告
· 中国低空经济投融资报告:中国低空经济投融资地图(2025)
· 2025年中国氢能行业简析报告
· 嘉世咨询:2025年中国氢能行业简析报告
· 2025年全球及中国扫地机器人技术及功能创新趋势洞察
· 脖子”材料100大清单与全景图:哪些材料国产化极低?(附100+行研报告)
· 2025年具身智能产业链分析:从实验室到市场的商业化探索
· 2025年中国人形机器人六维力传感器市场调研报告
· 2025年SOC芯片发展现状、市场需求及竞争格局分析报告
· 机遇之城2025:洞察新质生产力下的城市机遇
· 2024-2025 年中国城市独角兽报告之上海
· 2025乘用车行业市场简析报告
· 2025年中国风能市场行业研究报告
· 13页PPT光电产业链全景图
· 2025年中国工业传感器行业市场白皮书
· 2025年“人工智能 ”发展现状、未来趋势及典型行业应用分析报告
· “新质生产力”系列(十一):新质生产力投资全景图
· 2025年智能汽车产业深度分析
· 2025年中国A股市场研究报告
· 2025年低空经济发展及关键技术概况报告
· 2025年二季度投融市场报告:智能硬件
· 2025高温超导材料应用现状市场空间及竞争格局分析报告
· 2025全球无人机清洗系统市场应用发展白皮书
· 灵巧手行业深度:行业现状、市场机遇、产业链及相关公司深度梳理
· 2025年各地低空经济政策汇编(发展目标、主要任务、应用场景)
· 县域重点产业链政策汇编(2025年版)
· 算力城域网白皮书(2025版)
· 汽车及汽车零部件行业研究:豪华车专题报告:传统燃油向新能源过渡,关注品牌溢价&设计溢价两大主线
· 中国独立储能发展报告2025
· 2025年数控机床市场简析报告
· 2025年5G工厂名录
· 银发经济:医药行业发展新蓝海(2025)
· 电子设备-光掩模及空白掩模行业研究:集成电路制造的光刻蓝本
· 2025“人工智能+”新质生产力领航企业TOP100
· 先进封装深度:应用领域、代表技术、市场空间、发展展望及相关公司深度梳理
· 2025中国军工行业现状报告
· 低空经济行业专题系列三:低空经济乘风而至,产业机遇前景广阔
· 2025年新能源汽车市场发展半年报
· 2025年智能焊接机器人产业发展蓝皮书
· 2025年智能焊接机器人产业发展蓝皮书
· 3D打印(增材制造)行业专题报告:工业消费双驱动,多领域仍有海量空间
· 2025年新型功能材料行业发展白皮书
· 中国未来50年产业发展趋势白皮书(第四期)
· 2025年3D打印产业链全景、增量市场及国内相关上市公司分析报告
· 深圳市战略性新兴产业与未来产业空间布局规划(2024—2035年)
· 杭州市人形机器人产业发展规划(2024—2029 年)
· 2025年央国企(A股)上市公司市值战略研究报告
· 光刻技术深度解析
· 2025年世界500强与中国民营100强全球投资布局趋势报告(简版)
· 低空经济行业专题报告:不仅是低空载人,低空场景迎多元化拓展
· 低空经济:2025年上半年投融市场报告
· 新能源汽车产业链分析及河南省概况
· 中国上市公司2024年发展统计报告
· 2025中国低空经济市场规模、竞争格局及未来发展趋势分析报告
· 2025年中国城区经济高质量发展研究报告
· 2025中国量子计算产业市场现状及发展前景研究报告
· 低空经济行业专题报告:不仅是低空载人,低空场景迎多元化拓展
· 2020-2025年国家优势特色产业集群建设名单
· 2025年光伏行业上半年发展回顾与下半年形势展望
· 2025氢能产业重点政策汇编(第一版)(875页)
· 2025年中国工业机器人产业分析报告
· 2025未来产业重点政策汇编(第一版)
· 2025食品饮料行业白皮书
· 2025年创新型生物药行业独立市场研究报告
· 2025西部地区低空经济发展研究报告
· 智算中心液冷产业全景研究报告(2025年)
· 2025中国生物医药行业现状报告
· 中国储能研究报告2025
· 2015-2025,中国创新药投资十年复盘
· 2025年全球汽车供应链核心企业竞争力白皮书
· 2025年全球氢能产业发展报告
· 2025年上半年汽车市场分析报告
· 光刻机行业深度:核心技术、竞争格局、国产替代及相关公司深度梳理
· 云计算蓝皮书(2025年)
· 新材料产业框架之五,核聚变临界点已至,关键部件与材料迎战略机遇
· 人形机器人从概念到量产-核心零部件机遇梳理
· 机器人轻量化深度:优化路径、材料轻量化、市场空间及相关公司深度梳理
· 智能家居行业深度:行业概况、AI赋能、产业链及相关公司深度梳理
· 广西人工智能产业发展白皮书(2025年)
· 驱动视界-汽车动力电池PACK工艺与制造
· 2024年度绿色发展报告
· 插电混动汽车进化论:经济性带来持续繁荣,但终将因技术革命改变
· 2025年6月份全国乘用车市场深度分析报告
· 2025年6月新能源汽车三电系统洞察报告
· 2024年度中国电力市场发展报告
· 2025年中国大模型一体机行业研究:DeepSeek大模型一体机如何破局行业发展
· 2025年“人工智能 ”发展现状、未来趋势及典型行业应用分析报告
· 2025中国协作机器人产业发展蓝皮书
· 2025年低空经济城市发展全景研究报告
· 2025年低空经济产业与标准化发展报告
· 中国电动汽车产业极快充电生态发展白皮书2025
· 半导体2025年二季度投融市场报告
· 乘用车品牌影响力评价报告(2025年版)
· 2025年可降解包装行业简析报告
· 2025高端医疗发展白皮书
· 2025年汽车改装行业简析报告
· 2025全球智能体发展进展、面临挑战与对策建议报告
· 2025年5月全国二手车市场深度分析
· 海上风电专题研究之四:十五五国内海风开发稳步推进,欧洲和日韩海风蓄势待发
· 2025广东投资指南
· 端侧AI行业深度:驱动因素、商业模式、产业链及相关公司深度梳理
· 光通信行业深度研究报告
· 2025中国新能源光伏行业现状报告
· 2025中国低空经济市场现状报告
· 2025地方低空经济平台建设指南白皮书
· 半导体材料系列报告之一:国际形式严峻,国产半导体材料行业如何发展
· 电力设备行业深度报告:固态电池设备关键环节,前中段引领突破
· 2025年全国产业集群大全
· 电力设备行业深度报告:固态电池设备关键环节,前中段引领突破
· 半导体材料系列报告之一:国际形式严峻,国产半导体材料行业如何发展
· 2025年人形机器人产业发展蓝皮书
·一图看懂芯片产业
· 2025六大未来产业发展趋势与人工智能八大落地场景洞察
· 113家电芯企业汇总名单
· 2025中国汽车行业转型驱动力展望白皮书
· 2025低空经济产业发展及薪酬趋势研究报告
· 中国大数据产业白皮书V9.pdf
· 中国能源展望报告2060(2025年版)
· 2025年低空经济网络安全体系化研究报告
· 预见2025-罗兰贝格中国行业趋势报告
· 中国汽车后市场供应链白皮书
· 2025年最值得关注的药物预测报告
· 2024智能化医疗装备产业蓝皮书
· 2024智能网联汽车零部件行业研究报告
· 绿色计算产业发展白皮书(2024版)
· 县域工业经济发展报告(2024年)
· 2025人工智能生产内容(AIGC)作品版权认定分析报告
· 2025年AI转型的进展洞察报告
· 2025可信人工智能治理白皮书-安永
· 广东省游戏产业协会:2024年小游戏高质量发展报告
· 2024年新型电力系统技术路线展望报告
· 2025年中国对外贸易潜力产品分析报告
· 2024年中国新能源汽车行业全球竞争力分析与各国进口贸易法规影响白皮书
· 2024年新质生产力产业发展趋势报告
· 2025年医疗行业的可持续发展之路研究报告
· 2025年具身智能行业发展研究报告:具身智能技术发展与行业应用简析
· AI产业全景洞察报告2025
· 广州市智能网联汽车创新实践年度报告(2024年)
· 智能汽车产品功能全景图(2025版)-中文版
· 44个地区低空政策
· 专精特新中小企业数字化转型研究报告(2024年)
· 【104页超详细】DeepSeek从入门到精通
· DeepSeek教程-从入门到精通
· 3个DeepSeek隐藏玩法,99%的人都不知道
· DeepSeek V3 搭建个人知识库教程
· Deepseek 高效使用指南.docx
· deepseek 应该怎样提问
· DeepSeek与 DeepSeek-R1 专业研究报告
· DeepSeek-30个喂饭指令
· DeepSeek-R1使用指南(简版)
· DeepSeek案例大全
· DeepSeek指令公式大全_Password_Removed
· 人工智能专题:DeepSeek V3 搭建个人知识库教程
· 小白入门DeepSeek50个高阶提示词
· 2025年DeepSeek军用场景智能化应用白皮书
· 2025普通人如何抓住DeepSeek红利
· Deepseek 如何赋能职场应用
· 112页!DeepSeek 7大场景+50大案例+全套提示词 从入门到精通干货
· 2025年教大家如何使用Deepseek AI进行超级降维知识输出V1
· 2025深度解读DeepSeek:原理与效应
· 2025年汽车以旧换新政策继续接力报告
· 中国新能源汽车:2024年总结与2025年趋势报告
· 2025年十五五智能制造推进的战略思考报告-数字化转型基本普及 智能化升级战略突破
· 一图看160家企业集体接入DeepSeek
· 王传福:比亚迪智能化战略(2月10日发布会)
· DeepSeek搞钱教程(0基础入门)
· 少年商学院《DeepSeek中小学生使用手册》
· 个人使用篇-DeepSeek入门宝典
· 开发实战篇-DeepSeek入门宝典
· 技术解析篇-DeepSeek入门宝典
· 行业应用篇-DeepSeek入门宝典
· 智灵动力:DeepSeek模型本地部署与应用构建
· 2024富士胶片中国及富士胶片商业创新中国可持续发展报告
· 爱分析:2025年360亿方智能航空AI白皮书
· 2024年度汽车市场分析报告
· 2025年DeepSeekDeepResearch让科研像聊天一样简单
· DeepSeek+DeepResearch应用报告-清华大学
· 中国广电:5G手机产品白皮书(2025年1月版)
· 2024年中国海外投资概览报告
· 2025年中国人工智能计算力发展评估报告
· 2025年自然受益转型:汽车行业的作用洞察报告
· 嘉世咨询:2025年人形机器人行业简析报告
· 2025年中国省级绿色电力市场建设:现状与展望报告
· 2024年12月全国二手车市场深度分析报告
· 2024年AI在制药领域的应用报告-罗兰贝格
· 中企云链:2024年中国产融数字化发展年度报告
· 中国光大银行:2025年一季度投资策略报告
· 2025年中国半导体行业出口分析及各国进口政策影响白皮书
· DeepSeek图解
· 一份写给普通人的DeepSeek速成指南
· 2024年药品行业趋势分析报告
· 2024年中国能源转型展望报告-CET
· 2025广东省制造业数字化转型典型案例集(第二批)
· 2025年1月份全国乘用车市场深度分析报告
· 中汽协:2025年1月中国汽车产销报告
· 清华大学:2025年DeepSeek与AI幻觉研究报告
· 智灵动力-北京-科技-DeepSeek行业应用与实践
· 摩熵咨询:2024年FDA批准上市的新药分析报告
· 浙江省发改委:2024浙江省优化营商环境条例
· 浙江省发改委:2024浙江省优化营商环境条例解读手册
· 2025年1月电动汽车充换电基础设施运行情况
· 数字政府一体化建设蓝皮书
· DeepSeek1小时快速入门
· 2025年DeepSeek战略创新分析报告-围绕DeepSeek尖刀点 加速打造AI产业刀锋链
· 2025年新兴产业瞭望白皮书系列:低空经济-驾乘低空经济新风 畅享新质出行体验
· 2025年电力人工智能多模态大模型创新技术及应用报告
· 2025年锂离子电池回收:面向绿色未来的市场及创新趋势报告
· 广东省药品监管统计分析年度报告(2024年)
· 清华大学&火山引擎:2025年算力电力协同:思考与探索白皮书
· 数世咨询:2025年数字安全需求洞察报告-威胁情报
· 中国能建:2025低空经济产业发展报告
· 2025年具身智能行业发展研究报告:具身智能技术发展与行业应用简析
· 2024-2025年汽车市场分析与预测-乘联会
· 2025年DeepSeek行业级应用白皮书:精准数据洞察与自动化效能提升方法论
· 2025年DeepSeek行业应用案例集:解锁智能变革密码
· DeepSeek实操方案
· B2B市场人DeepSeekAI提示词手册
· 电子信息研究2025年第1期(总第97期):先进计算产业发展研究报告
· 破局重塑—生产力释放智能制造全新生产力
· 2024年NMPA批准上市的新药分析报告
· 2024年中国生物科技行业调研报告-资本寒冬中生物科技企业的生存之道
· 智能汽车亮点功能全景图(2025版)
· 智能汽车亮点功能解析表(2025版)
· 重庆市江津区惠企政策汇编
· 电信行业AI现状:2024年中国趋势调查报告
· 赛迪译丛2025年第3期(总第678期):全球人工智能活力工具
· 详解DeepSeek: 模型训练、优化及数据处理的技术精髓
· 2025年从DeepSeek探讨大语言模型在建筑及能源行业的应用趋势和技术方法报告
· 2025年我们该如何看待DeepSeek——what, how, why, and next
· DeepSeek搞钱指令库:开启AI创富新时代
· 北京大学:2025年DeepSeek系列报告-提示词工程和落地场景
· 零基础使用DeepSeek高效提问技巧
· 2025年药物化学期刊JMC Annotation专栏重磅药物分析报告
· 2025年人工智能技术发展与应用探索报告
· 2025年数字驱动、智慧引领:迈向未来的新型电力系统研究报告
· 2025年新型电力系统中人工智能应用与扩展报告
· 2025新能源汽车全场景智驾用户体验报告
· 嘉世咨询:2025年数据中心行业简析报告
· 模块化研发在汽车及复杂离散制造行业的实践之旅
· 数字信任发展报告(2025)-中国信通院
· 2024年医药交易报告-中国药企开启医药交易新纪元
· 中国消防协会:2025年数据中心锂离子电池消防安全白皮书
· 储能行业剖析:新型储能技术百花齐放,液流电池商业化正在加速
· 低空经济发展研究报告(2024年)
· 国内机器人行业梳理:量产元年,百家争鸣
· 2024-2025年中国光伏产业发展路线图
· 自主整车向上,产业升级加速——汽车行业2025年投资策略
· 小米汽车专题系列之三:小米Su7 Ultra 发布,2小时大定过1万辆
· 20250214-慧博智能投研-DeepSeek深度:市场表现、发展展望、产业机遇及相关公司深度梳理
· DeepSeek1小时快速入门
· 2025年DeepSeek赋能自智网络高阶演进评测报告
· DeepSeek 实用万能提问模板
· 2025年DeepSeek-R1Kimi 1.5及类强推理模型开发解读报告
· 2025年DeepSeek手册:DeepSeek给我们带来的创业机会
· AI跃迁派:2025年DeepSeek零基础完全指南
· 2025年DeepSeek-回望AI三大主义与加强通识教育报告
· 2025年DeepSeek模型优势:算力、成本角度解读报告
· 2025年DeepSeek完全实用手册V1.0-从技术原理到使用技巧
· 2025年DeepSeek:智能时代的全面到来和人机协作的新常态报告-浙江大学
· 北京大学:2025年DeepSeek系列报告-DeepSeek与AIGC应用
· 厦大团队:DeepSeek大模型赋能高校教学和科研(120页)
· 嘉世咨询:2025年乘用车轮胎行业简析报告
· 中邮证券-国防军工深度报告:低空经济专题之三:eVTOL详细拆解
· 低空经济系列研究:基础设施篇
· 低空经济发展报告(2024-2025)
· 62页PPT了解国内外40家固态电池典型企业技术路线
· 2024年中国汽车产业出海回顾分析
· 2025政府工作报告
· 2024年中国新经济企业top500发展报告
· 2025DeepSeeK技术全景解析
· 2024 年中国区块链行业投融资报告
· 上海市智能网联汽车发展报告 (2024年度)
· 低空经济专题策略报告:改革推进,上下游迈向高质量发展
· 中国“专精特新”企业科创力报告
· 动力电池行业深度:驱动因素、行业现状、产业链及相关公司深度梳理
· 资本市场赋能“专精特新”,加快发展新质生产力
· 一图读懂动力电池产业链
· 省级开发区高质量发展500强
· 2024省级开发区升级潜力百强
· 高工咨询&优必选:2024中国人形机器人产业发展蓝皮书
· 中国低空经济产业链全面解析
· 中美机器人发展深度分析报告
· 中国A股上市公司股权激励年度实践报告 (2025)
· 2024年海上风力发电关键技术的探索与实践报告
· AI产业全景洞察报告2025
· 2024年中国人工智能产业研究报告-艾瑞咨询
· 2024新能源汽车行业年报
· 2025年中国新型储能行业发展白皮书-机遇与挑战
· eVTOL 商业进程提速,多元场景驱动开拓千亿市场 ——低空经济专题之 eVTOL 研究
· 中国智能驾驶商业化发展白皮书(2025)-汽车之家
· 宇树科技机器人产业深度:产品矩阵、竞争优势、商业化前景及相关公司深度梳理
· 数字经济与网安智库:中国数字经济高质量发展现状与前瞻报告(2024年)
· 2025年光伏行业分析
· 2025年低空经济相关法律法规政策汇编
· 特斯拉及新势力车企2024年报总结专题
· 2025中国新型储能应用蓝皮书
· 赛迪研究院:制造业创新指数报告(2024)
· 2025中国低空经济城市发展指数报告
· 智能制造与数字孪生技术:面向可持续制造方向发展-天津大学
· 2025核心储能供应链手册
· 2024年智能制造现状报告(第九版)
· 芯片行业深度:发展现状、驱动因素、国产替代、产业链及相关公司深度梳理
· 2025年3月份全国乘用车市场分析报告
· 2025大飞机产业链研究
· 电动化与智能化重塑价值体系:我国新能源汽车产业链信用质量及其变化趋势浅析
· 2024氢能“专精特新”投融资报告
· 2025中国储能行业全球化市场布局与高价值商业模式研究
· 我国光伏行业发展形势分析
· 底部夯实,拐点已至,静待春暖花开——2025年光伏年度策略报告
· 2023H2-2024H1中国药品市场分析报告
· 板块周期底部,创新引领未来,锂电池行业研究框架专题报告
· 锂电池产业链 2025 年上半年投资策略
· 2025年人形机器人应用场景洞察白皮书-工业场景篇
· 2025年人形机器人投资策略:量产元年,全球共振,百家争鸣
· 2024年中国汽车行业并购活动回顾及未来展望
· 半导体设备、材料、零部件产业链蓄势乘风起
· 高性能医疗器械 2024 年度创新发展报告
· 2025年云宇宙领域深度解析与展望报告
· 中国充电桩及储能设备出口分析及各国进口政策影响
· 中国风能太阳能资源年景公报(2024 年)
· 光刻:自主可控核心环节,国产替代迫在眉睫
· 2025中国机床行业市场白皮书
· 2025年充电桩行业简析报告
· 机器人行业深度报告:机器人应用场景丰富,有望助力物管企业降本增效
· 汽车行业深度报告:新品迭出,日渐规范,智驾行业行稳致远
· 2025年具身机器人行业现状及未来趋势分析报告
· 2025中国汽车行业趋势报告
· 未来产业新赛道研究报告
· 深圳423家A股上市公司完整名单
· 新型人工智能存储研究报告(2025年)
· 2025年上海车展分析报告
· 2025中国车企全球化竞争新模式
· 2025年光量子计算技术产业研究报告
· 2025低空经济市场前景、产业链布局及商业化阻碍分析报告
· 2024人形机器人核心硬件市场发展白皮书
· 2025年上海车展展后深度洞察报告
· 机器人专题报告:新材料推动具身智能突破能力边界
· 2025年有色金属行业分析
· 2024无人机产业链发展现状、支持政策及未来趋势分析报告
· 国家发展改革委:中国营商环境发展报告(2025)
· 科智咨询:2025年DeepSeek对国产芯片的影响报告
· 生物制造产业蓝皮书
· 半导体设备行业深度:驱动因素、发展趋势、产业链及相关公司深度梳理
· 中国氢能发展报告(2025)
· 智能硬件行业2025年一季度投融市场报告
· 2024 年中国新材料行业投融资分析报告
· 2025“人工智能+”行业发展蓝皮书-上海交大
· 智研咨询:2025年中国首发经济产业发展报告——政策红利加速释放,行业加快扩容提质
· 北京辖区上市公司名录
· 上海辖区上市公司名录(截至2025.03.31)
· 沙利文:2025年中国汽车零部件市场研究报告
· 2025中国储能行业全球化市场布局与高价值商业模式研究报告
· 2025年锂电行业分析
· 半导体材料专题报告:先进制程驱动市场扩容,细分环节国产替代加速
· 新世纪资信评估-医药制造与流通行业2024年信用回顾与2025年展望
· 整车行业深度报告:市场竞争以产品为核心,产品策略下低成本路线为王
· 中国石油:2060年世界和中国能源展望报告(2024版)
· 飞书深诺:2025年中国汽车全球化战略白皮书
· 2025年氢燃料重卡的应用进展和推广建议研究报告
· 2024经济观察系列:我国战略性金属和关键矿产发展白皮书
· 赛迪译丛2025年第6期(总第681期):欧洲电动汽车的未来
· 中项网行业研究院:2024年中国水处理膜市场研究简报
· 2025年工程机械行业分析-联合资信
· 我国300个中小企业特色产业集群详细名单
· 北京市专精特新企业出口产品参考目录
· 2025年度中国品牌价值500强报告
· 2025稀土产业链研究-中美欧供应链博弈与地缘竞争杠杆
· 2025传感器产业研究-全球传感器细分市场格局与国产替代突围
· 嘉世咨询:2025年飞行汽车行业报告
· 2025年4月份全国乘用车市场分析
· 来觅研究院:人工智能行业:2025年一季度投融市场报告
· 2025年4月份全国乘用车市场分析
· 嘉世咨询:2025年飞行汽车行业报告
· 2025-2035年人形机器人发展趋势报告
· 147家人形机器人本体(整机)企业清单
· 136家无人机整机企业概况一览
· 电气设备制造行业2024年信用回顾与2025年展望
· 半导体设备零部件行业深度研究报告:半导体设备之磐基,国产替代正当时
· 新能源汽车产业关键零部件排行榜(2024),深圳遥遥领先
· 锂电池产业链行业2024年和2025Q1业绩综述:2024年整体业绩下滑,2025Q1盈利大幅改善
· 2025年中国人形机器人厂商全景报告
· 2025年各省市低空政策汇编(发展目标、主要任务、应用场景)
· 2025年化工行业分析
· 半导体行业深度研究:光掩模:高壁垒材料,国产化率低,下游新应用打开成长新空间
· 2024半导体检测设备:铸就芯片品质新高度 头豹词条报告系列
· 电力能源:绿色动力,引领未来能源革命 头豹词条报告系列
· 企业竞争图谱:2024年飞行汽车 头豹词条报告系列
· 智能硬件:引领科技革新,开启未来高效新生活 头豹词条报告系列
· 人形机器人行业深度报告:灵巧手技术路线逐步收敛,关注边际增量环节
· 新能源汽车产业链行业深度报告:新技术系列报告-五--固态电池产业化机遇之工艺与设备
· 2025年全国产业集群大全-重庆篇
· 2025年AI医疗行业发展现状、趋势、主要应用领域及相关标的分析报告
· 锂电行业2025年中期策略:基本面向好,重视新技术落地进展
· 2025政策趋势与先进制造业投融资机遇报告
· 2025年1-4月中国动力电池行业竞争格局分析
· 2025年并驾齐驱:多元化动力争夺汽车市场报告
· 2025年智启未来“机”舞新篇——“十五五”机器人产业发展趋势及落地策略报告
· 2025年中国光伏技术发展报告
· 2025年中国人形机器人腱绳材料品牌推荐
· 2025手术机器人行业发展现状、市场空间、技术进展及重点公司分析报告
· 2025中国扫地机器人行业现状发展报告
· 2024全模块化储能行业发展白皮书
· 2025反无人机系统行业市场空间、产业链及竞争格局分析报告
· 2025中国低空经济商业洞察报告(商业无人机应用篇)终稿
· 固态电池深度系列三:产业链技术持续突破,固态进入中试关键期
· 嘉世咨询:2025年储能逆变器行业简析报告
· 民生证券:人形机器人产业2025中期投资策略:智启新程,人形进阶
· 与非网:2024年车规功率半导体产业分析报告
· 高工氢电:2025年中国绿氢产业发展蓝皮书
· 驱动视界-北京-技术-汽车动力电池技术及发展方向
· 驱动视界-北京-技术-汽车锂离子电池和PACK设计开发
· 2025全球及中国云计算市场规模、产业链、发展驱动因素及未来趋势分析报告
· 机械设备行业深度报告:人形机器人推动丝杠需求,国内厂商突破量产壁垒
· 2025 年智能制造现状:汽车行业报告
· 吉图咨询:2025年Q1动力电池行业分析报告
· 2025具身智能产业发展趋势研究及安全威胁分析报告
· 2025年第三代半导体SiC GaN产业链研究报告-深企投
· 行行查:2025年中国合成生物行业研究报告
· 中国纯电新能源汽车年度报告
· 2023中国智能电动汽车产业发展洞察研究报告
· 2024年我国人工智能产业发展形势展望
· 绿色低碳产业园区发展白皮书
· 中国工业互联网发展成效评估报告(2024年)
· 中国人形机器人产业发展蓝皮书(2024)
· 2024工业机器人方向行业研究报告-物流机器人
· 一文了解45个国家先进制造业集群布局(附重点产业集群概况)
· 2023年59个“千亿县”GDP排名
· 2024 年上半年我国乘用车市场洞察报告
· 2024全球汽车供应链核心企业竞争力白皮书
· 2024产业名区、产业名县评价研究“百强”榜单出炉
· 2024工业互联网500强名单
· 2024年汽车行业热门细分赛道深度分析与展望
· 中国人工智能企业竞争力研究(2024)
· 2024中国半导体投资深度分析与展望
· 2024中国分布式存储市场研究报告
· 2024智能算力产业发展白皮书
· 汽车行业ESG白皮书
· 2024省级开发区升级潜力百强(附解析)
· 中国数字经济发展研究报告(2023年)
· 2024云计算白皮书
· 2024中国工业互联网发展成效评估报告
· 中国文娱行业人工智能行业应用发展图谱
· 中国新能源汽车产业可持续发展报告2024
· 2024园区高质量发展百强榜单(附解析)
· 碳达峰碳中和政策法规汇编(2024年7月刊)
· 2024埃森哲中国企业数字化转型指数
· 2023-2024年度中国智能制造产业发展报告
· 2024年中国AI大模型产业发展报告
· 2023中国大数据产业发展指数报告
· 2024全球独角兽榜-胡润百富
· 2024深圳人工智能发展白皮书
· 智能网联汽车产业研报
· 中国储能(含动力电池) 产业集群发展白皮书
· 中国5G发展和经济社会影响白皮书(2023年)
· 中国5G行业关键零部件及材料重点企业分布图
· 2024中国新型储能行业发展白皮书-机遇与挑战
· 2024中国生物医药产业研究报告
· 2023晶科能源环境、社会与公司治理(ESG)报告
· 中国绿证绿电政策解读、应用场景与企业机遇
· 2024年中国光伏技术发展报告简版
· 物流数字孪生白皮书2024
· 绿色氢能产业发展白皮书(2024)
· 新材料行业-2024中国战略前沿新材料发展研究报告
· 区块链白皮书(2023年)
…… ……
每日持续更新
随时随地查看
付费须知:
1.付费后,你可以使用当前付款的微信帐号在有效期内通过「知识星球」公众号、小程序端、App 端、Web 端查看内容。有效期:1 年
2.加入星球后,72 小时内可申请退款。超过 72 小时后如果产生退款,手续费不予退还。如有争议,参见《知识星球用户协议》和《付款及退款规则》。
3.1星钻 = 1 元人民币
4.如有疑问可咨询小编19230831816(同微信)

