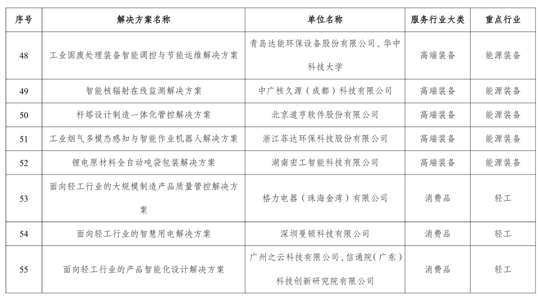
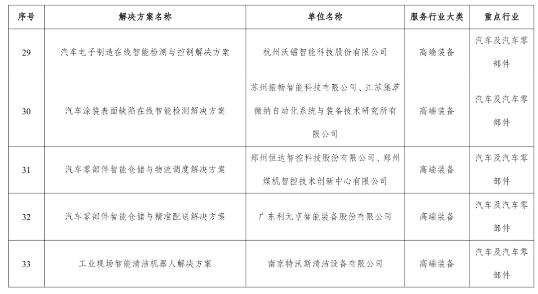
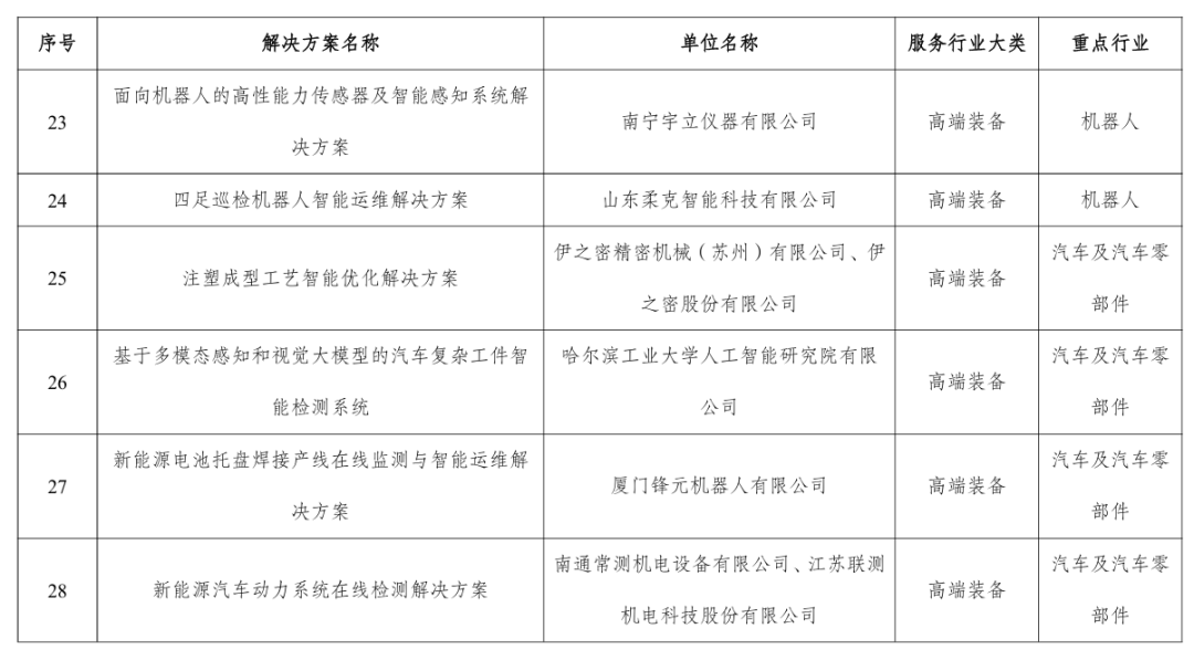
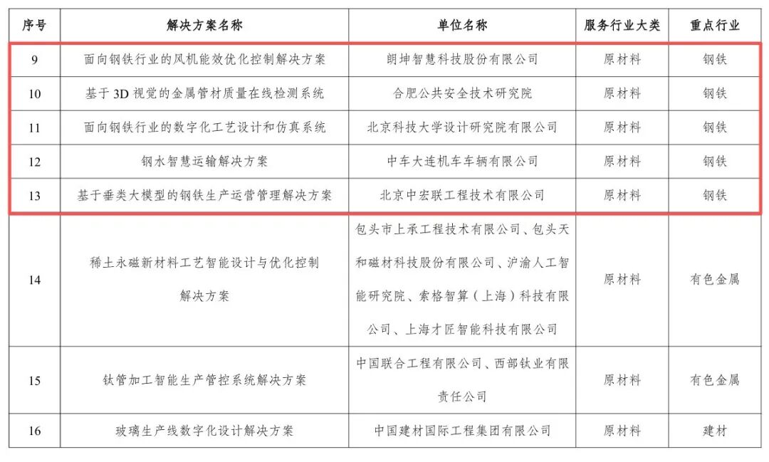
12月9日,工业和信息化部发布关于2025年度智能制造系统解决方案“揭榜挂帅”项目的公示,其中8个钢铁项目上榜。详情如下所示。

关于2025年度智能制造系统解决方案“揭榜挂帅”项目的公示
根据《关于开展2025年度智能制造系统解决方案“揭榜挂帅”项目申报和已揭榜项目验收工作的通知》(工信厅联通装函〔2025〕411号),现将拟入选的2025年度智能制造系统解决方案“揭榜挂帅”项目名单进行公示,请社会各界监督。如有异议,请在公示期内将书面意见反馈至工业和信息化部装备工业一司(智能制造处)。
公示时间:2025年12月10日-2025年12月16日
电 话:010-68205633
传 真:010-66013726
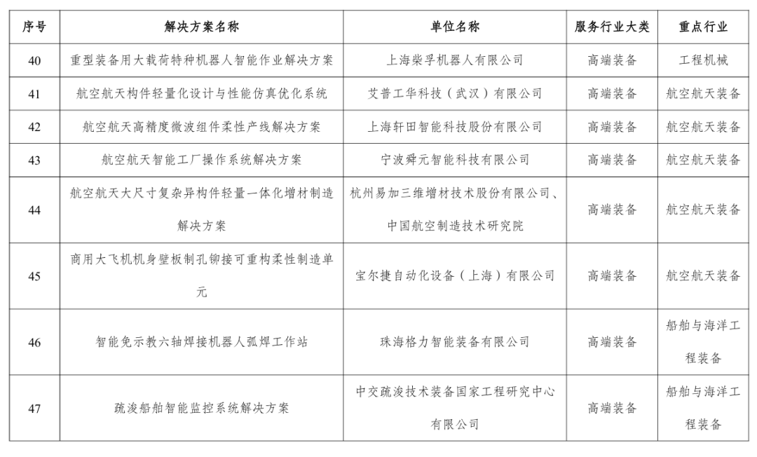
附件:2025年度智能制造系统解决方案“揭榜挂帅”项目公示名单
附件











来源:工业和信息化部

冶金工业信息中心成立于1978年,现为国务院国有资产管理委员会举办、中国钢铁工业协会代管的事业单位。是中国钢铁工业协会信息统计工作委员会副主任委员单位、人力资源工作委员会和财务工作委员会执行委员单位,中国金属学会冶金信息化分会主任委员单位,中国计算机用户协会制造分会副理事长单位。以“建设成为支撑行业、服务企业的冶金信息和网络科研服务权威机构”为发展目标,长期从事钢铁行业信息统计、价格咨询、市场分析、信息研究、网络信息化建设等工作。围绕行业高质量发展积极开展极致能效、数字化转型等服务,为钢铁行业高质量发展提供支撑。
单位文化为“创新 服务 敬业 发展”。
主要业务机构:信息统计处、价格咨询处、网络建设处、信息资源处、研究中心、市场部
业务热线:010-65133219
电子邮箱:info@metal.net.cn
办公地址:北京市东城区隆福寺街95号隆福寺北里5号楼5层
