

本次全国总决赛吸引了来自整车企业、零部件企业、工业软件与自动化装备供应商、数字化服务商等全产业链的广泛参与。包括蔚来汽车、普曼工业科技、理想汽车、赛美特信息集团、中国一汽、厦门锋元机器人、吉数研院、赛克科技、展湾信息、吉利汽车、广域铭岛、中汽智造、机械九院、君睿智能装备、中汽工程等单位,共计150余位专家、参赛及观赛团队出席本次活动。



二、2025年度“汽车制造超级工厂”评定:行业标杆正式揭晓
本届“汽车制造超级工厂”评定自启动以来,共收到整车工厂与零部件工厂共19份申报材料,通过业内权威专家评审团全面细致的合规性与专业性审查,最终2座工厂历经文审及现场核验的73项指标考核入围终评。
终评阶段,经过现场答辩和专家评审,最终认定2025年度汽车制造超级工厂整车赛道工厂及零部件赛道工厂各一座。现将2025年度“汽车制造超级工厂”名单公布如下:

12月10日,在同期举办的“2025汽车行业数智创新与发展论坛”上向获评工厂授牌。


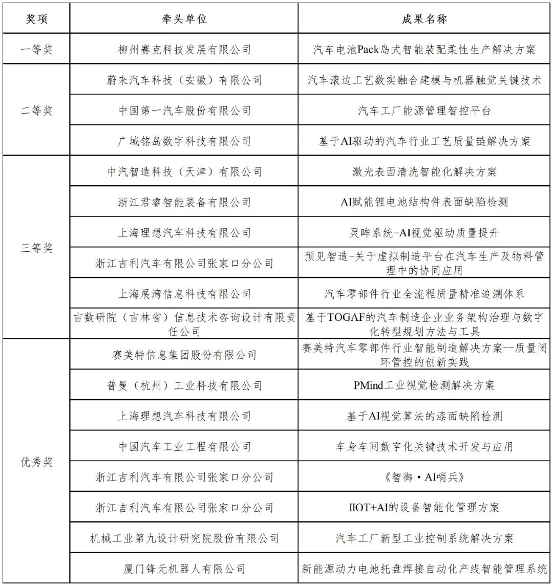
本届汽车行业数智场景创新大赛参赛的企业涵盖软件、硬件和集成服务商,共收到60余项参赛成果。初赛通过形式审核和文审环节,最终确定涵盖汽车研发、生产、供应链、营销、服务与管理等智能制造场景的20个项目进入决赛环节。
终评阶段,经过现场答辩和专家评审,共评选出一等奖1名,二等奖3名,三等奖6名,优秀奖8名。现将获奖名单公布如下:

12月10日,在同期举办的“2025汽车行业数智创新与发展论坛”上向获奖团队颁发“第二届汽车行业(一图四清单)数智场景创新大赛”奖项,再次祝贺以上参赛团队获得佳绩。

作为行业内极具影响力的年度盛会,“汽车制造超级工厂评定”与“数智场景创新大赛”已成为展示产业链先进实践、推动创新技术落地的重要平台。通过严格评选与权威发布,相关评定活动及赛事旨在促进数智化创新成果在汽车行业规模化落地、强化智能制造标杆场景与工厂的推广、有效支撑汽车行业数字化转型与智能制造高质量发展。
未来,汽车分盟与汽车平台将继续协同发展,汇聚行业资源,赋能行业发展,希望获奖单位和团队再接再厉,也希望有更多企业和单位参与到创新行动中,为汽车行业高质量发展建言献策。

来源:中汽智造

