点击蓝字
关注我们

政产学研对接 高端人才服务
政策咨询培训 资质项目申报
联系方式:025-83110085
025-58810085
18913826990

关于2025年度
智能制造系统解决方案“揭榜挂帅”项目的公示
工业和信息化部

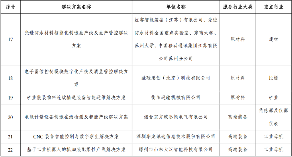
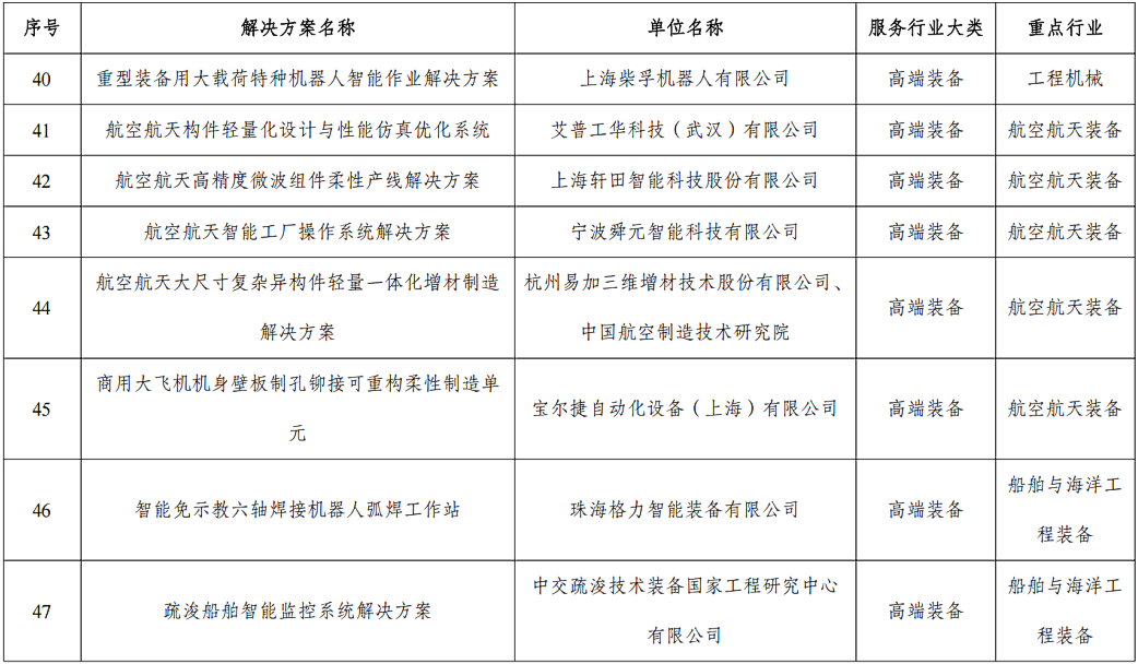
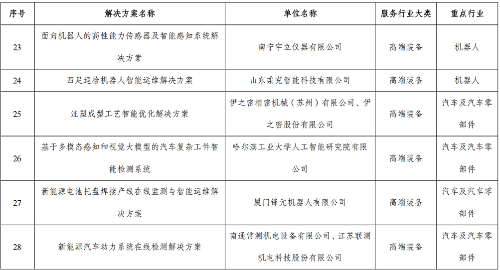
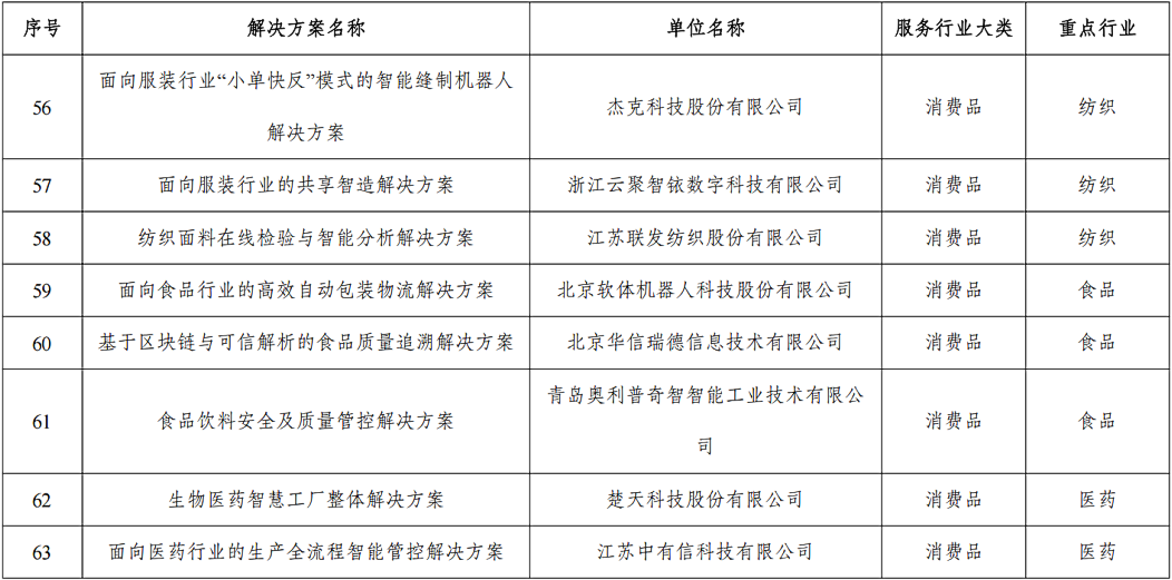
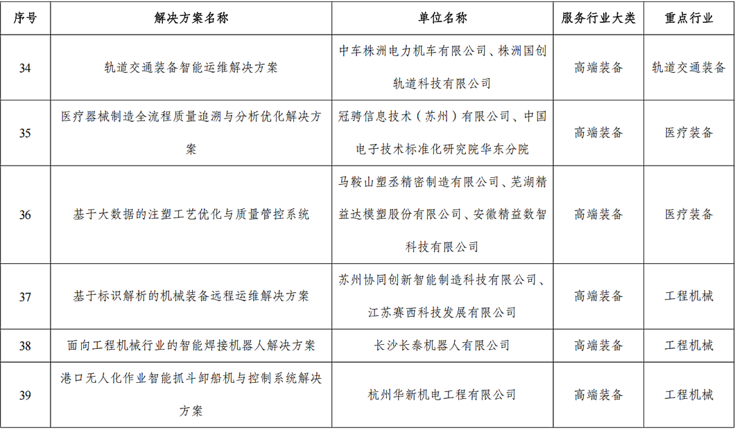
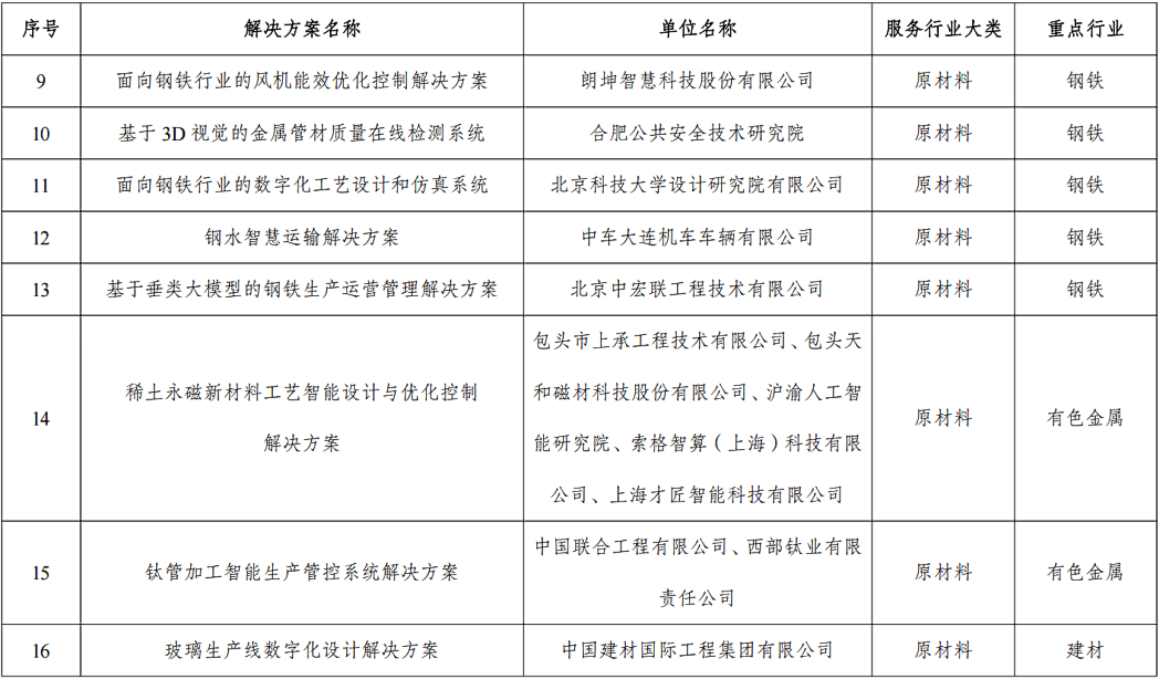
根据《关于开展2025年度智能制造系统解决方案“揭榜挂帅”项目申报和已揭榜项目验收工作的通知》(工信厅联通装函〔2025〕411号),现将拟入选的2025年度智能制造系统解决方案“揭榜挂帅”项目名单进行公示,共73家单位,请社会各界监督。
名单公示











点击查看大图&上下滑动查看
如有异议,请在公示期内将书面意见反馈至工业和信息化部装备工业一司(智能制造处)。
电 话:010-68205633
传 真:010-66013726
点击往期回顾申报政策:【政在申报】2025年度智能制造系统解决方案“揭榜挂帅”项目申报工作已启动
END
【欢迎关注我们,及时获取最新政策动态,若本文对您有帮助,感谢分享转发】
江苏信惠通信息科技有限公司成立于2016年2月,是国内领先的跨部门政策赋能管理提升平台。
平台以解决政策落地“最后一公里”为核心,以提高政策服务精准度和企业政策获得感为目的,以互联网、大数据和人工智能技术应用为支撑,搭建政府与各类企业之间政策服务沟通和交流的桥梁,为政府职能部门提供政策智囊和先导研究服务,为初创和成长型中小企业提供政策匹配、规划、咨询、培训、申报等一站式创新创业服务。
如有侵权,请联系删除。
相关推荐
