2026年3月份,机器人行业融资27起,最高融资25亿元
珞珈智库 2026-04-08
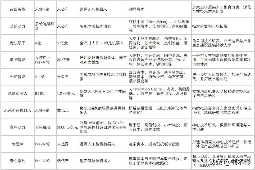
一个行业热不热,只要看资金的流向就行,哪个行业融资事件多,融资资金多,就说明这个行业资金热,是当下最热的赛道和风口。从这个标准看,机器人行业无疑是当下最火的赛道之一,大量的资金都在投向这个领域,寻找这个领域的优质项目和企业。3月份,机器人行业依然保持了行业热点,机器人的春节效应还没散去,大家都看好机器人行业。从融资事件看,3月份共发生融资27起,同比增长了107.7%(2025年3月发生13起)。从融资金额看,只有2家融资在千万级别,其他的企业融资金额都达到亿元规模,还有不少达到10亿级,其中最高的25亿元,是银河通用的B++轮融资。灵初智能融资也达到20亿元,排在第二。融资额达到或超过10亿元的有4家企业。总统来看,平均额度上到一个新高度,企业估值明显提高。从融资阶段看, 大部分企业都在B轮及之后阶段,企业发展已经较好基础,有的都已经有销售有收入,发展前景明朗,未来发展可观。属于天使轮或pre-A 轮的融资占少数,新创立的企业不多,这个行业度过了最初始的懵懂创业期。从企业所处核心赛道看,只要聚集在机器人整机,包括全栈机器人、通用机器人、服务机器人、家庭机器人、四足机器人、工业机器人等,也有是机器人核心零部件和算法,如睿尔曼智能,其选择的就是机器人核心部件与具身智能解决方案。从投资方来看,投资方很多元,既有国际知名投资机构,如红杉中国、IDG资本、高瓴创投、新加坡电信等,还有中央及地方资本,如国家大基金、国家中小企业发展基金、上海半导体产业基金、广州产投、深创投、苏创投等,同时还有央企国企资本,如中国石化、上汽金控、茅台基金、国开金融等,当然也有大型民企资本,如新希望集团、小米战投等。从融资用途来看,主要用于研发,再就是市场开拓和商业化落地,包括场景打造等,还有的企业用来招兵买马,招揽高层次人才。综合来看,资本对机器人赛道的热度不减,这是好消息,机器人产业还处在产业发展前期,需要资金助力,资金和企业可以实现双向奔赴,各自成就。未来一段时间,预计机器人行业还是投资的重点热点领域。