
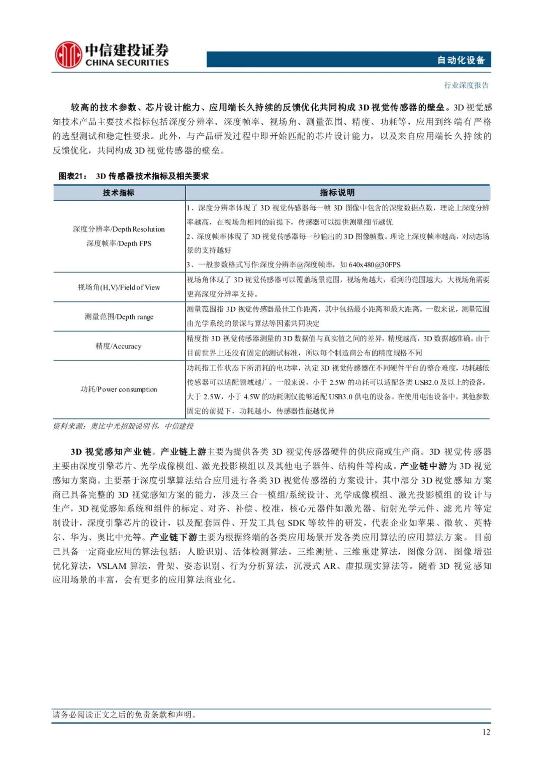
传感器是将外界信号转换成电信号的装置,与通信、计算机被称为现代信息技术的三大支柱。全球智能传感器市场规模约520亿美元,近年来年化增长率10%左右,以人形机器人为代表的具身智能异军突起,有望带来传感器市场爆发。本文我们以特斯拉人形机器人为蓝本,结合当前产业中的主流产品及方案,重点分析视觉、触觉、力/力矩、姿态及位置传感器市场。
以下为报告节选:
















......
为您节省90%的搜报告时间。欢迎加入【人形机器人星球】分享会,这里是您获取前沿洞察的直达通道,加入即可下载全部报告。在这里,您可以获得:
• 海量精品报告:大量中外文人形机器人专题报告优先分享。
• 即时更新:最新动态与报告第一时间推送,永不错过风口。
• 完整资料库:入群即解锁过往全部精华报告合集,一站式下载。
拒绝零散信息,拥抱系统认知。立即扫码,下载您的第一份行业洞察!
《人形机器人星球》加入请微信扫描以下二维码
↓↓↓

已分享的人形机器人研报如下(160篇):
人形机器人量产元年,关注三条主线:软件、最强本体与预期差品种|附26页PDF文件下载
新一代“蓝领”:人形机器人如何站上工厂流水线——具身智能产业深度研究|附25页PDF文件下载
港股人形机器人行业2026年策略:产业突破,前景可期|附35页PDF文件下载
具身智能和人形机器人行业投资机会分析报告|附25页PDF文件下载
人形机器人行业2025年度策略报告:内外双驱,龙头启航|附35页PDF文件下载
寻找人形机器人的确定性:旋转关节投资机遇拆解|附26页PDF文件下载
人形机器人产业2025年度投资策略:量产元年,明日在途|附44页PDF文件下载
人形机器人专题报告:MEMSIMU或为人形机器人实现两足运动平衡的最佳方案|附40页PDF文件下载
2025人形机器人行业专题报告:集技术大成之手,可否重塑未来?|附30页PDF文件下载
2025人形机器人减速器行业研究:减速增扭,需求倍增|附38页PDF文件下载
人形机器人系列专题之新型减速器:摆线减速器有望成为人形机器人新的迭代方向|附60页PDF文件下载
2025市场洞察报告:人形机器人的商业化路径还有多远?|附12页PDF文件下载
人形机器人行业2024年报及2025年1季报总结|附33页PDF文件下载
具身智能产业深度研究报告:轮式形态将先于双足机器人实现商业化落地|附31页PDF文件下载
人形机器人行业专题报告:黎明破晓,AI归宿|附59页PDF文件下载
人形机器人行业专题报告:AI驱动,未来已来|附26页PDF文件下载
2025优必选公司深度报告:从Walker S1到未来,人形机器人PK的是什么?|附39页PDF文件下载
2025中国人形机器人行业调查:采用意愿高,等待产品成熟|附14页PDF文件下载
从灵巧手专利拆解出发:看驱动及传动路径如何?|附27页PDF文件下载
未来已来——把握人形机器人产业链新机遇|附34页PDF文件下载
2024年中国人形机器人行业研究报告(发展历程、核心技术、应用场景、产业链、竞争格局、企业介绍等)|附46页PDF文件下载
人形机器人行业投资策略报告:多传感融合&材料构建具身智能|附50页PDF文件下载
人形机器人行业专题报告:从应用侧看人形机器人的发展变化|附21页PDF文件下载
新材料产业深度报告:人形机器人量产在即,新材料蓝海广阔|附76页PDF文件下载
机器人产业深度报告:无触不成手,触觉传感或迎万亿蓝海|附57页PDF文件下载
机器人灵巧手行业深度报告:市场现状、未来发展方向、核心部位及相关企业深度梳理|附26页PDF文件下载
电子皮肤行业深度:竞争格局、市场空间、产业链及相关公司深度梳理|附23页PDF文件下载
人形机器人传感器行业深度报告:感知能力决定机器人落地场景,各类传感器多方面赋能|附50页PDF文件下载
人形机器人产业2025中期投资策略:智启新程,人形进阶|附31页PDF文件下载
人形机器人行业系列报告:执行器之旋转关节,关注摆线减速器的应用|附32页PDF文件下载
灵巧手行业深度报告:灵巧手赛道百花齐放,关注工艺收敛进程中的产业链机遇|附57页PDF文件下载
2025年人形机器人投资策略,量产元年,全球共振,百家争鸣|附40页PDF文件下载
电子皮肤行业专题报告:从柔性传感到人形机器人触觉革命|附35页PDF文件下载
灵巧手行业深度报告:东风已至,星辰大海|附39页PDF文件下载
灵巧手行业专题报告:人形机器人核心执行末端|附41页PDF文件下载
人形机器人专题报告:人形机器人有望迎来量产元年,北交所零部件企业发展前景广阔|附41页PDF文件下载
汽车与人形机器人协同深度报告:从制造到科技,从车到机器人|附38页PDF文件下载
人形机器人行业专题报告:汽车与机器人,两个产业的再次碰撞|附57页PDF文件下载
2025年人形机器人行业投资策略报告:量产元年,曙光将现|附28页PDF文件下载
人形机器人系列专题之本体:AI技术革命,车企转型具身智能|附74页PDF文件下载
人形机器人行业深度报告:机器人旋转关节核心部件,精密减速器国产替代正当时|附38页PDF文件下载
人形机器人行业深度报告:重视杭州新剑产业链|附42页PDF文件下载
电子皮肤行业深度报告:实现机器柔性触觉,感知世界触手可及|附28页PDF文件下载
人形机器人传感器行业深度报告:感知能力决定机器人落地场景,各类传感器多方面赋能|附50页PDF文件下载
人形机器人丝杠行业深度报告:核心传动精密部件,国产化未来可期|附38页PDF文件下载
2024年工业场景人形机器人应用前景研究报告|附37页PDF文件下载
PEEK材料行业专题报告:轻量化的核心,期待人形机器人打开成长空间|附31页PDF文件下载
机器人之电机行业深度报告:行业现状、发展趋势、产业链及相关公司深度梳理|附33页PDF文件下载
机器人行业专题报告:人形机器人量产在即,重视相关新材料投资机会|附57页PDF文件下载
中美机器人行业发展深度分析报告:2025年人形机器人量产元年开启,中美技术路径分化与场景争夺|附56页PDF文件下载
2024年人形机器人核心场景发展洞察研究报告|附34页PDF文件下载
机器人轻量化之镁合金行业深度报告:综合优势、未来市场需求、产业链及相关公司深度梳理|附29页PDF文件下载
人形机器人系列专题之电子皮肤:触觉感知系统,扩展应用领域|附32页PDF文件下载
人形机器人标准化白皮书(2024版)|附96页PDF文件下载
人形机器人系列专题报告:感知系统,多传感融合构建具身智能信息端口|附40页PDF文件下载
人形机器人行业深度报告:具身智能大时代,算力芯片筑底座|附39页PDF文件下载
人形机器人金属材料行业深度报告:人形机器人加速发展,钕铁硼、镁合金显著受益|附37页PDF文件下载
2025年人形机器人应用与发展前瞻报告|附24页PDF文件下载
人形机器人轴承行业分析:人形机器人轴承潜力巨大,国产替代空间广阔|附36页PDF文件下载
人形机器人行业系列深度之区域篇:重庆抢滩立潮头,具身智能大跨步|附38页PDF文件下载
人形机器人商业化加速落地,建议关注北交所相关标的|附40页PDF文件下载
人形机器人行业报告:机器人量产时刻,互动感知能力有望成为迭代重点|附28页PDF文件下载
2025年中国人形机器人六维力传感器市场调研报告|附26页PDF文件下载
人形机器人行业专题报告:Sim to Real,具身大模型的问题、现状与投资机会|附43页PDF文件下载
核电人形机器人专题报告:工业应用场景巡礼|附35页PDF文件下载
2024中国人形机器人产业发展蓝皮书|附163页PDF文件下载
人形机器人行业专题报告:人形机器人末端执行器,灵巧手产业化加速落地|附43页PDF文件下载
机器人行业10月月报:守机待时,去伪存真,配置高胜率及低估|附50页PDF文件下载
减速器行业深度报告:人形机器人打开增量空间,国产替代进行时|附22页PDF文件下载
灵巧手行业专题报告:从运动学原理出发,灵巧手如何“动起来”?|附33页PDF文件下载
传感器行业深度报告:触觉提升机器人现实感知能力,打通灵巧操作关键一环|附40页PDF文件下载
2025年机器人行业丝杠产业链深度报告:不仅受益自主可控, 更受益人形机器人市场爆发|附71页PDF文件下载
人形机器人行业深度报告:机械传动核心零部件,人形机器人推动精密丝杠市场扩容|附29页PDF文件下载
人形机器人的2026,“1~10”时刻开启|附41页PDF文件下载
汽车行业深度报告:人形机器人轻量化大势所趋,镁合金与特种工程塑料有望崛起|附51页PDF文件下载
灵巧手行业深度报告:行业现状、市场机遇、产业链及相关公司深度梳理|附33页PDF文件下载
视触觉传感:特斯拉灵巧手“最后一块拼图”|附23页PDF文件下载
2025人形机器人行业深度报告:灵巧手持续迭代,关注技术路线收敛中的边际增量|附33页PDF文件下载
具身智能产业深度研究报告:人形机器人硬实力助力行业加速量产|附23页PDF文件下载
丝杠行业深度报告:人形机器人催化丝杠国产化,优质企业乘势而上|附43页PDF文件下载
灵巧手深度梳理报告:指尖跃动无垠星河,巧手编织璀璨经纬|附74页PDF文件下载
北交所专题报告:人形机器人,未来发展可期|附16页PDF文件下载
人形机器人行业电子皮肤专题:大千世界,触手可达|附28页PDF文件下载
灵巧手行业深度报告:基础执行向智能感知演进,高性能与成本优化并行|附39页PDF文件下载
2025机器人行业研究报告:垂直领域具身智能机器人的野望|附41页PDF文件下载
人形机器人行业深度报告:新需求、新机遇,关节轴承迎人形机器人发展浪潮|附18页PDF文件下载
“十五五”专题报告:具身智能天高海阔,人形破晓塑新局|附55页PDF文件下载
人形机器人行业专题报告:人形机器人量产元年,关注丝杠国产化进程|附37页PDF文件下载
人形机器人行业专题报告:发展意义重大,市场规模几何|附40页PDF文件下载
宇树科技:从机器狗到人形机器人的中国范式,“科技顶流”开启新篇章|附23页PDF文件下载
人形机器人行业2025年度策略:从科幻到现实,人形机器人进入量产元年|附32页PDF文件下载
人形机器人深度报告:灵巧之“手”,解锁人形机器人黄金赛道|附61页PDF文件下载
人形机器人“好用”的关键:特斯拉Optimus22自由度灵巧手方案解析|附40页PDF文件下载
2025年具身智能产业链分析:从实验室到市场的商业化探索|附16页PDF文件下载
人形机器人行业深度报告:NVIDIA“大脑”能力齐备 具身智能浪潮已至|附42页PDF文件下载
灵巧手行业专题报告:人形机器人量产风口下的价值锚点|附28页PDF文件下载
人形机器人行业专题报告:变革前夜,旋转vs直线,关节模组还有哪些机会?|附43页PDF文件下载
摩根士丹利:人形机器人更接近现实世界|附36页PDF文件下载
传感器行业报告:人形机器人“感官”,国产替代蓄势待发|附35页PDF文件下载
人形机器人赛道深度之运动控制:制约商业化落地进程的关键环节|附37页PDF文件下载
2024人形机器人核心硬件市场发展白皮书|附82页PDF文件下载
2025人形机器人行业深度报告:智能具身 创启未来纪元|附70页PDF文件下载
2025年中期人形机器人行业投资策略报告:量产破局,链动新机|附25页PDF文件下载
2024年具身智能产业发展研究报告:大模型赋能,人形机器人引领具身智能新浪潮|附55页PDF文件下载
传感器:人形机器人感知交互基础,重视技术路线变化及产业进展|附36页PDF文件下载
2025国内人形机器人行业深度报告:量产元年,百家争鸣|附64页PDF文件下载
走向具身智能:从具身智能大脑展望人形机器人发展|附37页PDF文件下载
人形机器人行业专题:传感器的技术路径、竞争格局与产业重构|附33页PDF文件下载
人形机器人专题报告:人形机器人将打开汽零公司新的成长空间|附33页PDF文件下载
人形机器人轻量化研究报告:产业化前夕的进修课,应用为重|附60页PDF文件下载
人形机器人行业2025年度策略:人工智能的终极载体,量产在即开启十年产业大周期|附49页PDF文件下载
2025智元机器人专题报告(产品矩阵、商业模式、渠道布局、供应链等)|附35页PDF文件下载
具身智能产业深度研究:大模型与数据为人形机器人打开脑洞|附27页PDF文件下载
具身智能产业深度研究:人形机器人和智能汽车互促发展|附23页PDF文件下载
人形机器人行业深度报告:AGI理想载体、产业蝶变|附50页PDF文件下载
人形机器人运控专题:从“做出来”到“卖出去”|附35页PDF文件下载
人形机器人行业2025年度策略:人工智能的终极载体,量产在即开启十年产业大周期|附49页PDF文件下载
2025人形机器人应用场景洞察白皮书:工业场景篇|附33页PDF文件下载
2025年人形机器人100:绘制人形机器人价值链报告|附86页PDF文件下载
人形机器人之丝杠行业深度报告:行业现状、市场空间、产业链及相关企业深度梳理|附38页PDF文件下载
人形机器人行业研究方法论:特斯拉领衔人形机器人的从1到N|附85页PDF文件下载
人形机器人行业专题报告:电子皮肤,人形进化时,感知即未来|附26页PDF文件下载
人形机器人之传感器行业深度报告:驱动因素、细分领域、市场规模及相关公司深度梳理|附35页PDF文件下载
2025年人形机器人电子产业链市场洞察及方案介绍报告|附48页PDF文件下载
人形机器人灵巧手深度报告:灵巧手赛道蓝海可期,各类新技术百花齐放|附44页PDF文件下载
人形机器人系列深度报告之传感器篇:类型、规模、市场、竞争格局等|附48页PDF文件下载
2025年人形机器人应用与发展前瞻报告|附22页PDF文件下载
2025年中国人形机器人六维力传感器市场调研报告|附26页PDF文件下载
2025全球人形机器人市场竞争格局报告|附47页PDF文件下载
人形机器人行业深度报告:产业催化频现,宇树智远双星闪耀|附27页PDF文件下载
人形机器人行业专题报:变革前夜,旋转vs直线,关节模组还有哪些机会?|附43页PDF文件下载
人形机器人“醍醐灌顶”走向AGI:从硬件1.0走向智能交互2.0时代|附61页PDF文件下载
2025年人形机器人产业发展蓝皮书:人形机器人量产及商业化关键挑战|附59页PDF文件下载
人形机器人产业发展研究报告(2024年)|附43页PDF文件下载
人形机器人行业深度报告:人形轻量化大势所趋-镁合金&“以塑代钢”是核心|附40页PDF文件下载
国产人形机器人专题报告:多维共振应用场景落地加速|附45页PDF文件下载
机器人轻量化深度报告:优化路径、材料轻量化、市场空间及相关公司深度梳理|附42页PDF文件下载
人形机器人行业深度报告:驱动因素、现状及趋 势、产业链及相关公司深度梳理|附60页PDF文件下载
人形机器人行业灵巧手专题:从“做出来”到“卖出去” |附35页PDF文件下载
人形机器人从概念到量产:核心零部件机遇梳理|附49页PDF文件下载
2025全球人形机器人企业能力画像 |附26页PDF文件下载
海外人形机器人专题报告:特斯拉引领 迈向具身智能新纪元|附49页PDF文件下载
人形机器人行业:由“外”到“内”,智能革命 |附51页PDF文件下载
人形机器人产业梳理:爆发元年,空间无限|附60页PDF文件下载
人形机器人行业:2025-2035元趋势报告|附53页PDF文件下载
如果你觉得本期分享的行业报告资料有帮助,欢迎把文章分享给身边更多的朋友~~~
温馨提示:有任何问题可咨询相关工作人员,微信号:xing_chen2019

长按上方二维码一键添加小编
