东莞市产业数字化转型优秀案例(第三批)
《东莞市产业数字化转型优秀案例(第三批)》由东莞市工业和信息化局编撰,聚焦 “科技创新 + 先进制造” 核心战略,系统呈现东莞作为全国首批中小企业数字化转型试点城市的实践成果。全书以 “五位一体” 协同转型模式为核心框架,收录智能工厂/车间、城市试点、赋能中心、其他案例四大类典型实践,覆盖电子信息、食品加工、服装制造、精密模具等多个重点行业,为制造业数字化转型提供可复制、可推广的 “东莞样本”。
案例亮点概览:
顶层设计清晰:详解 “城市政策赋能、产业链式升级、企业深度改造、区域协同联动、技术融合创新” 五位一体模式,配套财政奖补、算力券、数字贷等政策工具,累计投入超50亿元财政资金,推动超9500家规上工业企业转型,构建普惠性公共服务生态。
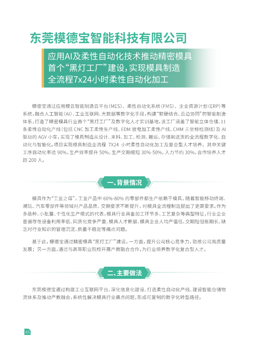
案例类型多元:涵盖10家智能工厂、40家智能车间及多家试点企业案例,既有奥海科技、华贝电子等龙头企业的全流程数字化实践,也有模德宝 “黑灯工厂”、衣针衣线柔性产能整合等创新模式,兼顾不同规模企业需求。
技术应用务实:聚焦AI视觉检测、5G专网、数字孪生、工业互联网平台等关键技术落地,如华为智慧车间通过 “5G+AI” 实现产品良率提升至99.55%,科翔电子 PCB 缺陷漏检率降至0.038%,展现技术与产业的深度融合。
成效数据直观:各案例均标注具体转型成效,如太粮米业仓储损耗率降至1%、都市丽人净利润同比增长103.12%、瑞勤电子产品单位成本下降66.67%,用数据验证转型价值。
区域协同创新:呈现深莞惠数字一体化成果,联合申报国家人工智能应用中试基地,推动产业链跨区域协同,为大湾区制造业升级提供参考。
以下是案例集全文↓↓↓(扫下方粉色二维码可免费领取PDF文档)














































































扫二维码加好友,获取原文档
新能源智能汽车(AIEV)产业赋能人形机器人发展——2025人形机器人供应链洞察报告
2025机器人灵巧手四大模块、产业趋势、市场空间及竞争格局分析报告
AI科普馆:打开AI世界之窗
