点击蓝字
关注我们

注:图源于 官方媒体
友友们,全球贸易圈的“年度大戏”要开场啦!第八届中国国际进口博览会将于11月5日-10日在上海举办,155个国家参展、4108家境外企业扎堆、展览面积超43万平方米,还有461项新产品新技术首发,规模直接创下历届之最~
小财眼这就带大家看看,这场“全球好物交易会”会给哪些行业带来机会,还有哪些相关上市公司已经提前布局!
进博会“溢出效应”拉满
1.医疗科技:创新产品落地加速,行业景气度回升
作为进博会“最卷”的展区,医疗科技领域今年依旧亮点十足!全球头部企业带来放疗、基因检测、体外诊断等前沿产品,而且“展品变商品”的速度越来越快——美敦力近20款参展产品已落地中国,波士顿科学上届至今就有9款创新产品获批。加上上半年医疗设备招投标恢复常态,行业复苏信号明显,相关企业有望借技术交流实现业绩增长。
2.跨境电商+物流:政策红利加持,贸易便利化升级
上海自贸区的政策优势持续释放,跨境贸易便利化措施不断升级,不仅让跨境电商能拿到更丰富的海外货源,还催生出“跨境电商+产业带”的新模式。像上海青浦区依托进博会,跨境电商企业已突破200家,贸易规模超50亿元,物流、仓储、供应链相关企业都能分到红利。
3.高端装备:进口替代+技术合作,双向发力
本届进博会聚焦低空经济、人形机器人等未来产业,高端装备领域的“引进-消化-创新”模式将持续发力。前几届不少企业通过进博会实现技术引进与本土化生产转型,今年290家世界500强参展,行业巨头的技术合作机会更多,高端装备的进口替代进程有望提速。
4.消费升级:新题材涌现,绿色+健康成热点
进博会首次引入银发经济、冰雪经济等新题材,数字消费、健康消费平台同步上线。从食品饮料到时尚美妆,从绿色家电到健康产品,全球优质消费品集中亮相,既能满足大家的升级需求,也能让相关消费企业拓宽合作渠道,分享超大规模市场机遇。
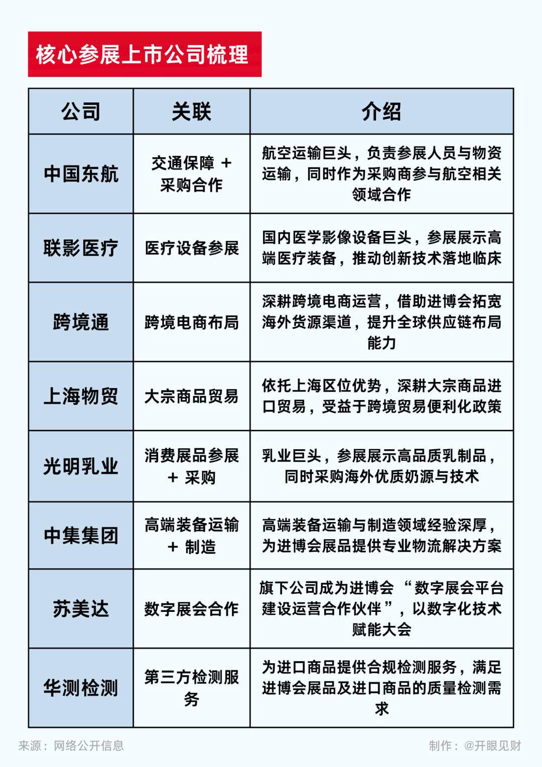
小财眼整理了这次进博会核心参会上市公司,快看看有没有你关注的~

第八届进博会不只是全球好物集中亮相的“展示台”,更是企业对接资源、深化合作的“加油站”!众多参展企业能借这个平台,近距离接触前沿技术、拓宽合作渠道,还能和全球伙伴碰撞出更多合作新可能。
不过小财眼也要跟大家说,看展会的时候可以多关注企业后续的合作落地情况,毕竟实实在在的合作成果才是最有价值的~你最期待在进博会上看到哪些领域的精彩合作?评论区聊聊呀!
关注【开眼见财】,更多资讯等你来看~
【免责声明】本文分析仅为信息分享,不构成投资建议,市场有风险,决策需谨慎。
求点赞

求分享

求喜欢

