本文转载自“华南理工大学新闻与传播学院”微信公众号,仅供学术交流,了解详情可点击阅读原文前往官网查看。若有来源标注错误或侵犯了您的合法权益,请留言,我们将及时更正、删除,谢谢!获取更多资讯,请关注“新传学术”
图片


INVITATION

邀请您

尊敬的各位嘉宾、老师及业界同仁:


“2025粤港澳大湾区国际传播发展论坛”即将在11月1日召开,我们期待与您相聚,共话国际传播新趋势、共享前沿洞见。


论坛最新会议议程如下,请您阅读查看。共鉴新知、共促发展,让我们携手并进,以智启新,推动新闻传播教育蓬勃发展。


华南理工大学新闻与传播学院


图片


开幕式预告

时间:8:30-10:00

地点:华南理工大学大学城校区仁厚里美育基地报告厅

图片


主论坛预告

时间:10:00-12:00

地点:华南理工大学大学城校区仁厚里美育基地报告厅

图片


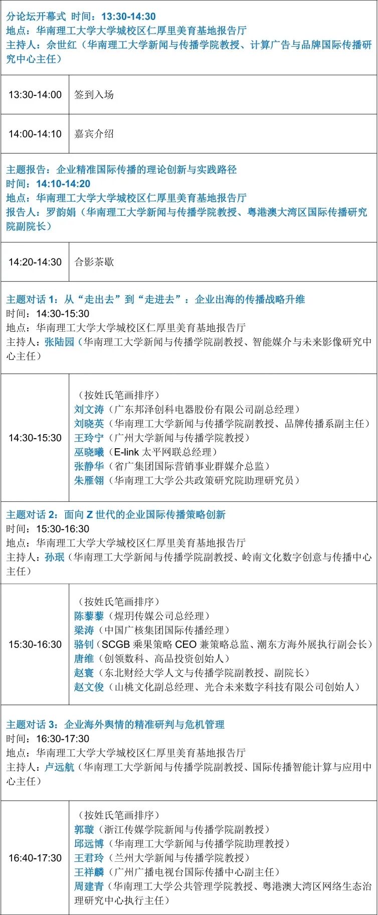
分论坛预告

时间:13:30-17:30

地点:华南理工大学大学城校区仁厚里美育基地报告厅

图片


会议指南

图片

华工新传官方微信号

图片
【新传会议征稿】10~12月最新新闻传播类学术会议征稿论坛征稿信息一览表(10月月报·37份)
【新传赛事】10~12月最新新闻传播类赛事(短视频·影评·微短剧·创意赛)征稿信息一览表(10月月报·12份)
【期刊征稿】10月最新新闻传播类相关期刊征稿信息(10月月报·83份)