
江苏专转本机械工程类专业作为热度排名第四的专业大类,对于想要报考的同学来说,全面了解招生情况、分数线走势、考试内容与未来就业方向至关重要。
今天,我们就来分析下2026机械工程专业专转本。

近三年的省控线数据如下:
2023年:217分
2024年:184分
2025年:206分
可以看到,省控线在这三年间出现了明显波动。2024年降到184分,而2025年又回升到206分,对考生来说,省控线的起伏提醒大家:不要只盯着“某一年简单”,要以长期稳定的复习和硬实力来应对不确定性。
机械工程专业的招生院校分布广泛:
公办院校:17所;民办院校:11所,总计28所院校,为考生提供了多样化的选择。
公办招生院校:苏州科技大学、南京工业大学、江苏科技大学、江苏海洋大学、盐城工学院、徐州工程学院、无锡学院、泰州学院、宿迁学院、苏州工学院、金陵科技学院、江苏理工学院、淮阴工学院、扬州职业技术大学、无锡职业技术大学、苏州职业技术大学、南京工业职业技术大学
民办招生院校:无锡太湖学院、三江学院、南通理工学院、苏州科技大学天平学院、南京师范大学中北学院、南京理工大学紫金学院、南京理工大学泰州科技学院、南京航空航天大学金城学院、南京工业大学浦江学院、江苏大学京江学院、常州大学怀德学院。
在专业设置方面,涵盖了机械工程、材料成型及控制工程、车辆工程、机器人工程等,共有19个相关专业。不同专业在培养方向、就业定位和报考难度上都有差别。
1. 投档线角度
①2025年南京工业大学机械工程:391分
投档线明显高于其他院校,竞争激烈,适合基础扎实、目标明确的考生。
②南通理工学院部分专业:206分(与省控线持平)
难度相对较低,但院校整体认可度不如公办高校。
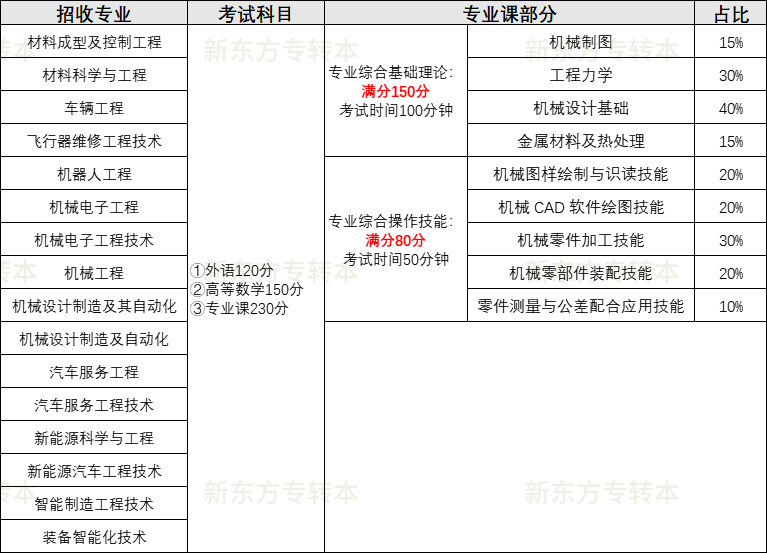
2. 考试科目角度

>>公共课
英语四级/日语四级(成绩折算),满分120分
高等数学(150分)
👉 语言类对词汇和应用能力要求较高,高数则是机械类的“硬门槛”。
>>专业课

👉 理论与实践并重,既考察基础知识,也考察动手能力。
机械工程专业作为工科大类之一,就业方向非常广泛:
1.制造业与装备制造:涵盖机械设计、生产、制造管理等岗位。
2.汽车与航空航天:车辆工程、航空发动机等相关产业。
3.智能制造与机器人:近年来新兴领域需求旺盛。
4.能源与材料领域:金属加工、新材料研发等方向。
总体来看,机械类就业市场稳定,行业对本科及以上学历的认可度更高。随着工业4.0和智能制造的发展,机械类人才需求依旧旺盛,但要求更加复合型(懂设计、会软件、能实操)。
1.选专业要结合自身优势
理论基础好:可选择理论比重高的机械工程、车辆工程等。
动手能力强:可考虑机器人工程、机械电子工程等。
2.公共课不可忽视
英语/日语:坚持积累词汇、阅读与写作练习。
高数:多刷题,掌握典型题型和解题思路。
3.专业课要双线并进
理论知识:按考纲梳理,建立知识框架。
操作技能:多做实操训练,提升熟练度。
4.提前了解院校定位
不同院校对生源要求不同,提早确定目标,有针对性地提高分数。
🎯如果你正在准备机械类专转本,想要获取历年真题解析、备考规划表、专业课学习资料,欢迎私信/留言咨询
课程丨规划丨资料
可扫下方二维码咨询哦

往期文章推荐!
