论人与职业的教育关系是职业教育基本问题
欧阳河
【摘要】基于技术哲学与生命哲学的双重视角,探讨了“人与职业的教育关系”作为职业教育基本问题的不可还原性。通过概念界定、假说构建、判定标准、假设检验的闭环论证,研究确认该关系具有逻辑先在性与实践统摄性,包含本原性问题和同一性问题两个维度。研究发现,职业教育的实践问题本质源于教育关系处理失当,理论争议则反映对教育关系本质的认识分歧。在技术理性主导的后工业文明中,职业教育面临技能商品化与职业意义贫困化危机。为此,研究提出以人的主体性优先原则与弹性匹配策略重构教育关系,构建“职业世界—教育系统—人的发展”生态模型,倡导通过职业成就人、通过人升华职业的辩证路径,实现职业教育的文明使命——在技术时代守护人性并促进诗意栖居。
【关键词】 职业教育;基本问题;技术哲学;生命哲学;弹性匹配
【引用格式】欧阳河.论人与职业的教育关系是职业教育基本问题 [J].中国职业技术教育,2025(19):5-14.
作者简介

欧阳河,湖南省教育科学研究院,研究员。
在21世纪第三个十年,人类社会正经历着以人工智能、量子计算和神经接口技术为标志的第四次工业革命的深度冲击。世界经济论坛《2023年未来就业报告》揭示,全球职业版图以年均28%的速率重构,到2027年将出现1.52亿个岗位的更替潮。职业教育赖以存在的“人—职”联结关系正在发生前所未有的改变。
在此背景下,职业教育面临着双重危机:在实践层面,慕课平台与AI导师的普及看似拓展了学习机会,实则加剧了教育的“麦当劳化”——学习者的认知过程被算法切割为可量化的“技能模块”,成为算法培养的“技能消费者”;在理论层面,工具理性与人本主义的百年对立持续撕裂学术共同体。人力资本理论将教育简化为“技能投资、经济回报”的生产函数。当ChatGPT能够替代初级程序员完成代码编写,当数字孪生技术使机械操作脱离物理具身,当脑机接口技术试图绕过职业教育过程直接植入职业能力,学界仍陷于“技术利弊”的器物层面争论,未能触及人与职业在教育关系上的本体论探讨。
这些困境的深层症结,在于职业教育研究长期忽视其本体论追问。这种追问虽然有个别人触及,却至今没有澄清。现有研究对此存在三重遮蔽。其一,概念模糊,将人与职业的教育关系和人与职业的关系、职业教育的本质属性等混为一谈,忽视其作为职业教育基本问题的深入探讨。其二,历史维度断裂,导致理论解释力不足。从手工业行会的秘传仪式到元宇宙职教的数字孪生,人与职业的教育关系形态始终映射着文明演进的技术逻辑与权力结构。其三,技术批判薄弱,难以应对智能时代挑战,教育关系正被重新定义为“人、算法、数据”的交互关系。
要想破解这一困局需要重返元研究。首先,直面“教育关系如何使人与职业的相互生成成为可能”的本体论追问,澄清职业教育的基本问题到底是什么。其次,解构人与职业的教育关系的本原、根本矛盾与层次结构。最后,分析决定人与职业的教育关系的核心变量,最终从生命哲学高度重构教育关系的内核,构建职业世界、教育系统、人的发展的生态关系模型,在元理论层面对职业教育的基本问题进行哲学奠基。
一、核心论证:人与职业的教育关系构成职业教育基本问题
为确立该命题的确定性,本文构建了“概念界定→假说构建→判定标准→假设检验”的闭环论证链,进行系统论证。
(一)概念界定
精确界定范畴是探讨职业教育基本问题的首要前提,需要进行双重区分。
1.“职业教育基本问题”与“职业教育学基本问题”之辨
职业教育以培养人为直接目标,属于社会实践活动范畴。职业教育学则以职业教育现象与规律为研究对象,旨在构建理论体系,属于知识学科范畴。前者聚焦于实践领域中的本质矛盾,后者则关乎学科自身的元理论问题。职业教育基本问题直指实践核心矛盾,职业教育学基本问题则锚定学科理论根基。
二者呈现“研究对象”与“学科”的关系。职业教育基本问题虽不直接涵括职业教育学基本问题,但后者为前者提供理论支撑,前者则为后者输送研究素材。诚如布列钦卡(Brezinka)所言,前者属于“教育事实的形而上学”,后者属于“教育科学的认识论”。
2.“人与职业的关系”与“人与职业的教育关系”之辨
“人与职业的关系”是教育的外部对象,指向技术具身化的社会实践,核心关切在于“职业需要什么样的人”。其本质是社会分工与技术要求的体现,属于社会学、经济学等学科研究的普遍性范畴,如劳动分工、职业流动等。“人与职业的教育关系”则是教育的内部过程,通过教育实践动态建构的主体生成机制,以课程、教学、制度为中介,实现个体职业意识与职业世界的双向塑造,见表1所示。

二者共同构成了“职业社会化”与“教育职业化”,即外部关系与内部教育关系的辩证统一。这一区分与杜威(Dewey)对“职业活动”与“职业教育”的辩证分析相呼应。
(二)假说构建
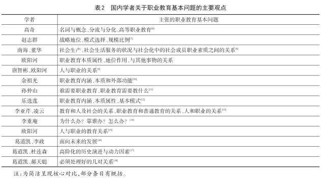
什么是职业教育基本问题?国内学界众说纷纭(表2)。

既有研究虽开阔了视野,但普遍存在未严格区分“职业教育基本问题”与“非基本问题”“职业教育基本问题”与“职业教育学基本问题”的不足。
基于对前人研究的反思,自身的认识经历了从“本质属性关系”到“人与职业的关系”再到“人与职业的教育关系”的否定之否定过程。本文将核心命题——“人与职业的教育关系是职业教育基本问题”确立为待论证的假说。该假说包含三个核心概念:一是人,指接受职业教育与培训的个体(学生、学习者、从业者等);二是职业,指个体所从事的、具有社会分工意义的工作或事业领域;三是教育关系,指连接“人”与“职业”之间的教育性中介纽带。其内涵不仅限于知识、技能等教育内容,更强调教育过程、结构、制度、理念如何动态地、系统地、塑造性地影响个体与职业的互动,如职业准备、选择、适应、发展、流动、价值观匹配等。
此假说具备四个特征:其一,清晰性,核心概念及联结方式界定明确;其二,可论证性,可通过理论分析或实证研究进行检验或反驳;其三,价值性,回应核心理论与现实关切;其四,适度张力,非自明常识,蕴含需论证的因果机制。
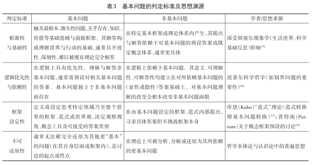
(三)判定标准
依据胡塞尔(Husserl)、维特根斯坦(Wittgenstein)、波普尔(Popper)、奎因(Quine)、库恩(Kuhn)等学者的哲学、认识论与方法论洞见,区分“基本问题”与“非基本问题”的核心标准可归纳为四点(表3):根源性与基础性、逻辑优先性与依赖性、框架设定性、不可还原性。基本问题触及存在、知识、价值的最根本层面,而非基本问题则具有派生性、依赖性、框架内具体性及可还原性。

(四)假设检验
本文采用基于四大核心标准证明检验与基于波普尔科学哲学证伪检验相结合的双重视角对假说进行验证。
1.证明检验
(1)根源性与基础性检验。
要求:该问题是否触及职业教育的“本质、起点和终极目的”?
分析:“人与职业的教育关系”直指职业教育的存在意义(为何存在?)和价值原点(为谁存在?),其答案必然指向帮助个体与职业建立有意义、可持续的发展性联系。它深刻揭示了人的发展需求(如技能习得、职业认同、生涯成长)与职业的社会技术属性(如岗位要求、技术迭代、经济功能)之间的根本矛盾与调和诉求。一切具体的职业教育实践(如专业设置、课程开发、教学实施、实习实训、就业指导)皆源于对此关系的理解与回应。
结论:高度符合。该问题直抵职业教育的“存在根基”(为何教?)与“价值原点”(为谁教?),具有深刻的本体论意义。
(2)逻辑优先性与依赖性检验。
要求:对该问题的回答是否“逻辑上优先于”并“决定”其他职业教育问题的提出与解答?其他问题是否“依赖”于对该问题的预设?
分析:职业教育所有派生问题均在逻辑上依赖于对此问题的预设答案。一是“教什么?”依赖对“职业对人的要求”及“人习得职业能力的规律”的理解;二是“如何教?”依赖对“职业实践本质”及“人与职业情境互动方式”的认知;三是“为谁教?”与教育公平有关,依赖对“不同群体(如弱势、转岗者)建立人与职业的教育关系的特殊障碍与路径”的洞察;四是“效果如何?”依赖对“成功人职关系的核心要素(如胜任力、适应性、满意度)”的定义。若对“人与职业的教育关系”的理解发生根本转变(如从“技能适配”转向“生涯可持续”或“工作场所公民素养”),整个职业教育体系的目标、内容、方法、评价都将重构。
结论:高度符合。该问题在逻辑上具有绝对优先性,是派生一切具体职业教育问题的总前提。
(3)框架设定性检验。
要求:该问题是否定义了理解职业教育的核心范式、世界观和概念框架?
分析:对“人与职业的教育关系”的不同哲学立场(如社会效率主义与工具性适配,人本主义与个体发展与解放,批判理论与权力结构、异化反思)直接塑造了截然不同的职业教育范式,如工具性适配导向“需求驱动、技能本位、效率至上”框架,人的发展导向“生涯教育、通用能力、主体性培养”框架,批判反思导向“工作场所民主、技术批判意识、社会正义”框架等。该问题亦决定了职业教育的核心理论范畴(如职业性、工作场所学习、生涯发展、技术知识与技能),均围绕“人—职”间的“教育中介”关系展开。
结论:显著符合。如何理解“人与职业的教育关系”,直接设定了职业教育的理论根基、价值取向与实践形态的总体框架。
(4)不可还原性检验。
要求:该问题是否无法被完全还原为其他更“基本”或更简单的问题?
分析:“人与职业的教育关系”是一个复杂、动态、关系性的整体命题:不可还原为纯“人的发展问题”,不可还原为纯“职业需求问题”,不可还原为“技能传授问题”,不可还原为“教育技术问题”。必须从“关系互动”的生成性视角把握,任何单向度还原都会丢失其核心内涵。技术哲学家芬伯格指出,技术系统隐含价值编码,如效率至上,而教育关系需解构这种编码以实现人的主体性复归——进一步证明该问题不可还原为纯技术问题。
结论:完全符合。该问题具有内在的复杂性与完整性,是理解职业教育不可逾越的元层次问题。
2.证伪检验
根据波普尔的科学哲学标准,一个科学命题必须具备可证伪性,即在逻辑上存在可设想的观察或实验结果能推翻该命题。
本命题声称“人与职业的教育关系是职业教育基本问题”,意味着该关系是领域内最核心、最基础的问题。其可证伪性体现在:若能通过观察(如大规模实证研究、实验、案例分析等)发现确凿证据,证明在职业教育实践中,“人与职业的教育关系”并非最根本、最具优先性的问题,或可被证明为次要、派生问题,或存在其他更基础的问题未被其涵盖,则该命题可被证伪。例如,若能证明“技术知识传递”或“工作与学习关系”等是更基础、更不可还原的问题,且“人与职业的教育关系”依赖于它们,则可构成反例。
经检验(表4),文中提出的三个备选问题,即技术知识的性质与传递机制、工作与学习的辩证关系、职业能力的社会建构机制,均能被整合吸收为“人与职业的教育关系”的组成部分,而非独立的基本问题,未能构成有效反例。

结论:该命题符合波普尔可证伪性标准,属于可检验的科学理论范畴。在当前未被有效证伪的情况下,我们接受其成立,但仍保持开放态度,允许未来新证据的挑战。
双重验证结论:经“证明检验”与“证伪检验”双重验证,“人与职业的教育关系是职业教育基本问题”这一假说成立。该关系确系职业教育领域内具有哲学本体论高度的基本问题。
二、内涵解构:人与职业的教育关系的本原、根本矛盾与层次结构
职业教育的内在逻辑,植根于“人与职业的教育关系”这一核心命题。解构其内涵,需厘清其哲学本原、剖析其根本矛盾,并透视其作用于不同层次的立体结构。
(一)本原性与同一性
职业教育存在的基石在于职业世界(客观存在)与人的职业意识(主观思维)在教育场域中的互动。由此,其基本问题可解构为本原性与同一性两个相互关联的哲学维度。
1.本原性问题:职业与人何为本原?
职业本位论,以技术理性为内核,强调职业世界的客观实在性优先。职业教育被视为社会存在的反映,其核心功能是适应职业结构需求,人才培养受职业标准与市场需求的刚性约束。
人本主义论,源于主体性哲学,主张职业意义由人的主体性建构生成。职业教育旨在促进职业自由,激发个体潜能、理想与创造力,强调教育通过人的发展能动地重构职业世界。
现代职业教育必须超越二元对立,坚持辩证唯物主义立场:既承认职业世界的客观规律对教育的制约性,又重视教育在塑造个体职业能力与价值观念中的主体建构作用。忽视前者导致教育脱离实际,忽视后者则沦为工具化训练。
2.同一性问题:人与职业能否及如何匹配?
可知论(精准匹配论),认为通过科学的职业分析,如教学计划开发(Developing A Curriculum,DACUM)和主体反思,教育能够精准把握职业世界本质与个体特质,实现人职高度适配。
不可知论(非精准匹配论),基于人职供需的动态演变、教育滞后性、信息不对称、经济结构非均衡、制度障碍及人性化需求崛起等现实,质疑教育系统实现精准匹配的能力。实证研究表明,人职精准匹配率仅28.5%,人职匹配应被视为动态平衡过程而非静态目标。
实践意涵,本原性认知,深刻影响教育模式选择,是工具理性还是价值理性;而同一性认知,则为分析劳动形态、资本逻辑等变量提供了动态平衡的实践框架。二者的辩证统一,要求职业教育在尊重客观规律与发挥主体能动性之间寻求平衡。
(二)根本性矛盾:教育关系的内在张力
人与职业的教育关系始终处于动态的矛盾运动中,构成职业教育的深层困境与发展动力。
1.个体潜能多样性与职业需求标准化的矛盾
现代分工体系将职业需求解构为标准化能力模块,而教育场域中的个体却是具有独特天赋、兴趣与发展轨迹的生命体。职业教育如何在标准化培养与个性化发展之间寻求张力平衡?
2.技能习得与价值理性的矛盾
表层是技能训练与价值塑造的冲突,深层则触及海德格尔所言“存在者”(技术操作)与“存在”(生命意义)的分野。“具身认知”理论揭示,有效的职业教育必须在“做中学”过程中,将技能传授与意义生产同步化,实现技术操作向存在论实践的转化。
3.阶段化教育供给与终身发展需求的矛盾
技术迭代加速瓦解了传统预设的静态职业图景。联合国教科文组织《学会生存——教育世界的今天和明天》警示,21世纪劳动者平均需经历12次职业转换。职业教育必须从“一次性职业准备”转向“终身发展赋能”,应对职业世界的不确定性与流动性。
这些矛盾的本质,是马克思揭示的“人的本质力量对象化”与“职业世界人文化”的辩证统一过程。解决这些矛盾,指向职业教育在“自由王国”中促进人的全面发展的终极目标。
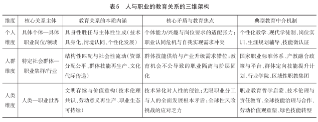
(三)教育关系的三维架构
职业连接着个体生存、社会运转与人类文明。教育作为核心纽带,其作用呈现为精密的三维架构(表5)。

1.个人维度
职业对个体而言,教育塑造生涯发展的微观根基,兼具谋生手段与自我实现场域的双重属性。教育扮演双重角色:一是“工具箱”,即提供可迁移技能与专业知识;二是“罗盘”,即引导自我认知与职业探索。
舒伯生涯发展理论强调职业发展是终身历程。教育是核心助推器,即基础教育启蒙职业意识,职业教育/高等教育深化专业素养,职后教育支持持续适应与转型。
其具有更深层价值,即教育促进个体在职业中实现 “自我整合”。它不仅要培养“做事”的能力,更要培育“为人”的素养,引导个体理解工作的意义与尊严,寻求职业角色与个人身份的内在统一。
2.人群维度
教育构筑社会流动的中观桥梁,共享背景的群体形成特定职业群。教育在此层面成为社会流动的关键“调节器”与“筛选器”。布迪厄文化资本理论揭示,教育系统通过传递特定文化知识与技能,参与社会阶层的再生产与流动配置。教育深刻塑造职业群,专业化教育塑造同质化社群(如医护、工程师);技术革命催生新兴职业群(如AI训练师),要求教育体系快速响应,通过专业调整与课程改革支撑产业升级。
核心挑战是教育可能放大群体间职业机会的不平等。地域或经济差异导致的教育资源不均,形成 “数字鸿沟”与“技能鸿沟”,将特定群体排斥于高端职业之外。促进教育公平,发展普惠性职业教育与终身学习体系,是弥合群体职业差距、实现包容性增长的关键路径。
3.人类维度
教育应对文明转型的宏观挑战。在人类文明尺度,职业世界是人类本质力量对象化的核心领域。教育肩负塑造“未来人类”以回应“未来工作”的宏大使命,核心是培养在剧变职业世界中的适应性、创造性与伦理性。职业教育的文明使命呼应雅思贝尔斯提出的“第二次轴心期”命题,在技术文明中重构劳动伦理,通过教育维系人性与技术的历史连续性。
气候变化、公共卫生危机等超越国界,要求所有从业者具备“人类命运共同体”意识,理解工作的全球影响,践行可持续发展伦理。教育需将全球公民教育、环境责任、商业伦理深度融入各专业,培养负责任的 “世界工作者”。
由此可见,个体在职业化中寻求自我实现,人群在职业群中经历流动与互动,人类在职业世界的剧变中面临文明存续挑战——这三重关系相互交织、层层递进。
三、关键变量:决定人与职业的教育关系的核心要素
人与职业的教育关系的形成,本质上是多重力量交织作用的结果。这种关系既非单纯的教育选择,也不完全由市场逻辑决定,而是在历史演进中由以下核心要素共同建构。
(一)劳动形态的范式转型
工业革命以来的机械化、电气化、数字化革命,从根本上重塑了职业与人的教育关系。18世纪学徒制向工厂制的转变,使教育从手工艺传承转向标准化技能培训;20世纪泰勒主义将人的劳动分解为可测量单元,催生了现代职业教育的模块化课程体系;当前人工智能技术引发了“技能半衰期”现象。麦肯锡研究显示,到2030年,全球50%职业所需核心技能将发生根本性改变,迫使教育从知识传授转向元能力培养。德国工业4.0战略中的“职业教育4.0”框架,实质是对鲍德里亚所批判的“符号化技能消费”的回应——通过超级技能培养重构人与职业的实践关联。
(二)资本逻辑的渗透机制
全球产业链重构催生出新型教育商品化现象。世界银行发布的《全民学习:投资于人民的知识和技能以促发展——世界银行2020教育战略》将教育投入明确表述为“人力资本投资”,这种经济话语蔓延的影响主要有:一是教育评价体系被“可雇佣性指数”主导,如QS毕业生就业竞争力排名影响大学课程设置;二是微证书经济兴起,如Coursera等平台将学习拆解为可交易的技能单元;三是教育时空发生异化,弹性学制使学习成为终身自我规训。鲍德里亚的消费社会理论在此显现:当教育成为符号消费,人与职业的关系便被编码为“技能套餐”与“岗位需求”的匹配游戏。
(三)文明演进的价值冲突
轴心时代文明传统仍在深层塑造教育哲学。儒家“君子不器”的理想与职业教育的工具性存在永恒张力,这解释了中国家长对“体面职业”的执着;将职业视为“天职”的观念,支撑着德国“双元制”教育中技术工人的职业尊严;印度种姓制度残留则使职业教育长期被污名化。联合国教科文组织《反思教育:向“全球共同利益”的理念转变》指出的“教育功利主义危机”,实则是不同文明价值体系在现代性冲击下的失衡表现。
(四)认知科学的革命性突破
脑神经科学进展正在解构传统职业能力观念。麻省理工学院实验证明,音乐训练可使工程师的空间推理能力提升19%,这颠覆了专业技能与通用能力的传统分野;斯坦福大学“成长型思维”研究表明,强调过程而非结果的教育,能使学生在职业转换中适应力提高34%。这些发现推动教育从“职业准备”转向“神经可塑性开发”。
(五)生命意识的觉醒
新生代劳动者(1995—2010年出生群体)的价值革命重构了职业意义系统。德勤针对全球千禧一代和Z世代的调查显示,62%的年轻人将“工作意义”置于薪酬之上,这种转变倒逼教育进行范式创新。马尔库塞“新感性”理论在此获得验证——当劳动成为自我实现的媒介,教育就必须在职业训练中注入存在论价值。
由以上分析可见,决定人与职业的教育关系的核心变量,实质是文明存续的根本矛盾——个体解放与社会规训、技术演进与人性守护、传统惯性与创新需求的博弈。
四、关系重构:构建职业世界、教育系统、人的发展的生态关系
针对上述异化现象,本研究提出以弹性匹配策略打破工具理性桎梏。在技术加速变革的当下,重构人与职业的教育关系本质上是守护人性的文明行动。这种关系以柏格森的生命哲学为经,以马克思的全面发展理论为纬,通过解构对立、超越对等、重构主次的人与职业的教育关系。
(一)构建职业世界、教育系统、人的发展生态关系模型
首先,职业世界是驱动力。职业世界作为社会经济发展的核心驱动力,其社会分工、产业结构、技术变革和劳动力市场需求推动职业教育系统培养适配人才,以确保职业技术人才供给与职业需求匹配。
其次,教育系统是桥梁。职业教育系统作为连接人与职业教育关系的关键纽带,连接职业世界与人的发展,既要响应职业世界的变化,调整专业设置和课程体系;又要立足人的德智体美劳全面发展,通过课程与教学活动回应职业需求。
最后,人的发展是核心。人的发展是模型的终极目标。个体通过职业教育获取知识与技能,进入职业世界实现自我价值;而职业实践又反过来促进能力提升和认知迭代,推动个体持续成长。个体通过教育获得职业竞争力,而职业实践又反哺其终身学习,形成循环。
“职业世界—教育系统—人的发展”生态关系模型并非线性关系,而是循环互动的生态系统。该模型强调三者只有保持动态平衡,才能实现社会进步、教育优化与个体成长的共赢,任何一方的变革均需考虑整体平衡。
(二)解构对立、超越对等、重构主次的人与职业的教育关系
1.对立论的教育异化
工具理性主导下,职业教育异化为生产流水线的延伸。德国法兰克福学派揭示的“技术统治论”在此显现。日本“过劳死”现象正是这种异化的极端例子。
2.对等论的乌托邦困境
新自由主义倡导的人力资本理论试图构建人与职业的市场契约关系,但劳动力市场的结构性矛盾使这种“平等交换”沦为理论幻象。美国社区学院的职业培训与人文教育的割裂即为此证。
3.主次论的辩证结构
存在主义教育哲学强调,职业应是人性绽放的载体而非目的。杜威“教育即生长”理论中,职业训练实质是认知发展的媒介。
(三)应然关系的价值论建构
1.人的主体性优先原则
马克思“人的全面发展”理论指明,教育必须超越职业的生存论局限。联合国教科文组织《学会生存:教育世界的今天和明天》报告强调,教育应培养“学会生存”而非“学会工作”的能力。
2.职业的人文性转化
德国双元制教育的成功在于将职业训练转化为工匠精神的培育。瑞士钟表匠的精确不仅是技术标准,更是对时间哲学的身体化理解。
3.动态平衡的教育生态
剑桥大学“职业嵌入式通识教育”模式证明,当编程课程融入伦理学讨论,人工智能教育就能同时实现技术创新与人性关怀。
(四)人与职业弹性匹配策略
在处理人与职业的教育关系时,并非人—职二元对立,而应动态结合,具体策略需基于社会发展阶段、职业特性及个体差异灵活调整。
首先,“精准匹配”的适用场景与局限。精准匹配适用于技术迭代较慢、技能标准化的职业(如医疗、会计等),教育系统通过定向培养提升就业效率,减少资源浪费。但是,过度匹配会僵化人的发展路径,难以适应职业世界的快速变化,导致结构性失业。
其次,“非精准匹配”的长期价值。职业世界的不确定性要求职业教育培养“可迁移能力”。例如,通识教育、跨学科学习能增强人的职业弹性。非精准匹配尊重人的多元潜能,避免过早职业定型,为终身学习留出空间。
最后,弹性匹配策略。最优策略是“弹性匹配”。基础教育阶段,如K-12,以非精准匹配为主,夯实通用素养;职业教育阶段,在宽口径培养中逐步增加精准匹配模块。大数据与AI可辅助个性化教育路径规划,实现“粗颗粒度匹配”,如行业适配而非“岗位一对一匹配”。职业与教育的联系从“一次性匹配”转向“持续再匹配”,教育系统需提供模块化、可叠加的技能认证体系。
应然的教育关系是“人本导向的动态主次结构”,职业作为人性发展的脚手架,在特定阶段可能处于主要地位,但最终必须服务于人的自我实现。
五、结语:走向职业生命教育
(一)核心结论
本文通过四维闭环论证,确证了“人与职业的教育关系是职业教育基本问题”的核心命题。其一,本体论不可替代性。教育关系是人与职业世界互动的“唯一合法中介”,从师徒制到元宇宙,始终承担“职业主体生成”的使命。其二,认识论统摄性。所有职业教育理论争议均可还原为对教育关系本质的认知分歧。其三,实践论终极性。技能错配、产教脱节等现实问题,本质是教育关系的“多维失衡”。唯有重构教育关系的认知、制度与价值维度,方能实现职业教育的根本使命。
(二)主要启示
提出并证成“人与职业的教育关系是职业教育基本问题”,其核心意义在于为职业教育“正本清源”。它从理论上确立了职业教育的独特性和研究核心,构建了整合性的分析框架,并深刻揭示了其内在的人本价值与社会价值。在实践中,它为职业教育的所有环节(如目标、课程、教学、评价、师资、校企合作、政策等)提供了根本性的行动指南,确保职业教育实践始终围绕其核心使命——通过教育的力量,促进个体与职业世界的和谐共生、共同发展,既成就个体的职业人生,也满足社会发展的职业需求。这一命题的明晰,是推动职业教育高质量发展、提升其社会地位和内在价值的关键理论基础。
(三)终极叩问
职业生命教育本质是舒伯生涯发展理论的哲学升华,将“生活角色整合”扩展为“文明意义建构”。作为贯穿人与职业的连接力量,职业教育的终极使命:赋能个体,使其成为有扎实技能、强烈认同、终身学习韧性的发展主体;弥合群体,构筑基于技能公平与社会正义的包容性职业生态;启迪人类,在科技洪流中守护劳动尊严与意义,以智慧与伦理驾驭职业文明的未来航向。当教育能奏响个体发展之细腻、群体和谐之共鸣、人类文明之壮阔这三重旋律,职业世界方能超越高效运转的冰冷机器,成为个体安身立命、群体共享繁荣、人类持续向善的文明乐土。这正是职业教育在连接人与职业世界中最深沉而宏大的意义所在。
— 刊物基本信息 —

本刊投稿网址https://zone.cbpt.cnki.net/
本刊不向作者收取任何形式的刊发费用
CSSCI扩展版来源期刊
全国中文核心期刊
AMI综合评价(A刊)核心期刊
人大复印报刊资料重要转载来源期刊
中国科学评价研究中心(RCCSE)核心期刊

本刊邮发代号82-866,全国各地邮局均可订阅
本刊可办理征订

