
成功的路上并不拥挤,因为坚持的人不多。为坚持在棋艺路上的孩子、家长、教练点赞,你们的坚持必将迎来硕果累累的秋天。

“李成智杯”国际象棋青少年锦标赛(个人)。对中国国际象棋的普及和提高发挥推动作用。2026年2月将举办第31届!
这一赛事被誉为国际象棋的“冠军摇篮”,无数优秀棋手通过“李成智杯”赛的历练和考验得到成长走向成熟,代表中国走上国际赛场,摘金夺银为祖国赢得荣耀。
中国的李杯应该是世界上规模最大的青少年国际象棋传统赛事之一。小棋手们通过参加李杯能够学到很多课本外的知识,收获宝贵的人生成长,从而走好未来的人生之路。
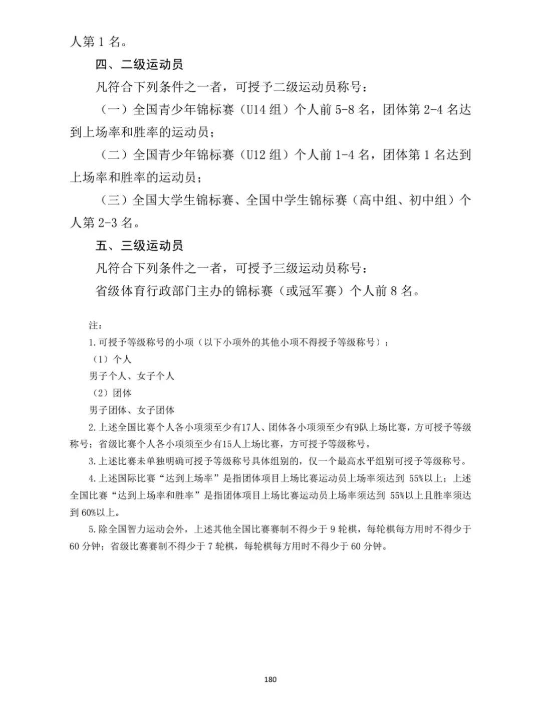
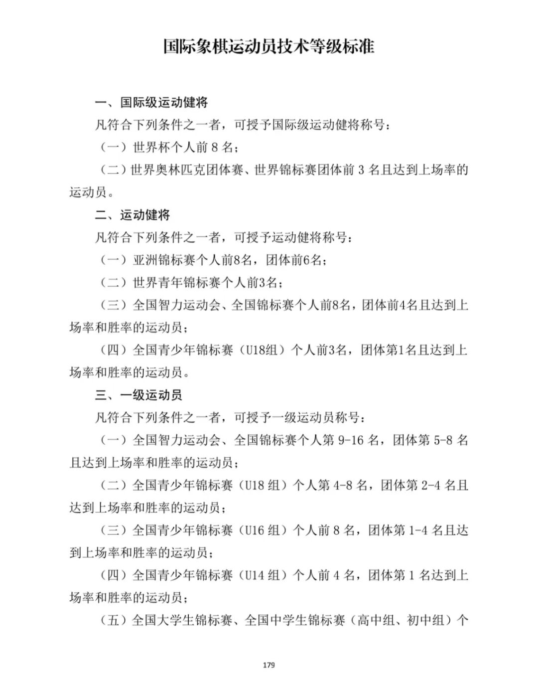
李杯多少名可以办理运动员等级?
根据国家体育总局最新颁布的《国际象棋运动员技术等级标准》

运动健将:
U18组前3名。

一级运动员:
U18组第4-8名;
U16组前8名;
U14组前4名

二级运动员:
U14组第5-8名
U12组第1-4名




2026寒假与春季班

2026寒假上课时间安排:
(寒暑假特邀国际公开赛全国团体赛冠军运动健将郑心尔指导)
2月9日-2月13日 上午中级 下午高级 晚上初级
2026春季上课时间预计3月6日(周五开始上课)
国际象棋上课时间:初中级 周二晚18:30 周六上午9:30
高级大师班:周三下午16:00周五晚18:30-20:30
周六下午13:30-17;00 周日下午13:30-15:30
私教课:周一到周五上午(已满)周二四下午(已满)周四晚18:30 周六晚18;30 周日16;00 (已满)
围棋上课时间; 初级提升 周一下午四点
高级班 周二 周三下午 周六晚
启蒙班可以私信排班:15868068783 胡老师
国际跳棋:周六晚
上课地点:梦腾棋艺大南门校区







📍 训练地点
温州鹿城区大南门瑞霞公寓二楼
🎓 课程亮点
国际视野:引入国外的先进教学系统SBS,结合国内实际情况,打造适合俱乐部学员的课程,暑假高级班针对全国大赛系统性讲解最新Ai布局思维。
国家级运动员及国际棋联认证教练员亲授:国际象棋大师们将分享他们的棋局策略和心得。(表格详细介绍各顶级教练)
实战模拟:通过模拟国际比赛环境,让孩子在实战中迅速成长。
大师思维交融:详解顶级对局,了解特级大师的开局作战计划,中局谋略,残局秘籍技巧。

📚 课程内容
基础课程:国际象棋规则与入门策略,适合零基础学员。完成基础课程后可参加进阶课程
进阶课程:深入学习开局、中局战术和残局技巧,适合有一定基础的学员。
高级课程:探讨高级战术和大师作战策略,适合高水平棋手。
🏆 集训成果
技能飞跃:系统学习,显著提升您的棋艺水平。
官方认证:完成集训的学员,周末可参加各类全国认可的等级证书。
赛事交流:与世界来自不同文化背景的棋手交流参与国际等级分赛事。





暑期,我们的系统课也将全新升级,针对级位、低段、高段的不同水平,从围棋的6大模块(定式、布局、中盘、计算、死活、官子)帮助孩子系统提升!
分级教学,不同水平分班教学,课上讲解不同的知识点内容,一共分为三个班型:级位冲段班(线下5-1级)、低段冲段班(线下1-2段)、高段冲刺班(线下3-5段)。 每个阶段课程侧重点不同,针对不同阶段设置课程不同难度和教学侧重点。级位和低段更加注重中盘战斗的学习,高段更加侧重于布局和官子的学习。 每节课都有知识点+实战运用环节,结合孩子们的实战对局问题在课堂换上进行讲解学习,帮助孩子们将所学知识点更好的运用到实战当中。 搭配课后练习题等课程学习资料,在专属课程群内帮助孩子解决问题,为孩子们保驾护航。

级位冲段班(适合线下5级-1级)👆

低段冲段班(适合线下1段-2段)👆

高段冲刺班(适合线下3段-5段)👆
🌟课程目标:







关于我们





















围棋&象棋&魔方
分享温州梦腾棋艺培训基地
近几年活动集锦
梦腾棋艺| 喜报七月省赛,绍兴国际象棋大师赛,市运会国象, 赵忆璇 童星凯 周益仲大师闪耀大赛助力冠亚军荣誉
梦腾棋艺丨祝贺温州市城南小学获省特色国象学校,闪耀2024年浙江省第二届国际象棋校级联赛(总决赛)
梦腾棋艺丨棋遇端午,让你与“粽”不同(梦腾杯 瑞安义乌活动分享)
梦腾棋艺‖祝贺杭州全国大师赛一年级小将周益仲 林铂驹晋升候补大师
梦腾棋艺---祝贺端午温州第30届希望杯获荣誉 上海大师赛收获宝贵大赛经验
梦腾棋艺丨初夏精彩 舍我“棋”谁(暑假梯队招募计划 共创棋迹)
梦腾国象 |大师思维训练营(七十八)如何处理中局中各因素的冲突
梦腾棋艺丨7月瑞安,温州智运会荣誉时刻,源于日常 暑假专业集训
童乐弈棋苑 | 暑“棋”精彩,乐弈助你下出人生的“神之一手”
梦腾国象 | 大师思维训练营(七十六)如何牺牲出子 主动权换取长时间的阵地优势
梦腾国象| 南浦“弈智” 三校区国象比赛隆重举行,学员收获多项大奖
梦腾国象 | 祝贺小棋手在“朋悦·小世界杯”全国网赛(第二季)荣获各组冠亚军(欢迎高手加入梦腾棋艺高水平暑期训练营)
梦腾国象 | 大师思维训练营(七十四)开局时如何从侧翼夺取中心
梦腾棋艺丨涨棋的黄金时间,新春第二期高水平集训来啦(欢迎预约春季课程,名额有限哦)
梦腾国象 | 大师思维训练营(六十八)如何以中心或侧翼反击来防守
梦腾国象|大师思维训练营(五十九)专业棋手黑方开局大揭秘(格林菲尔德防御 赏析)
童乐弈棋苑 | 温州首届智运会,温州城南学子收获满满,不断棋行
梦腾国象|温州棋童战宁波,披荆斩棘,满载而归,下一场比赛等你
童乐弈棋苑 |寒假班-棋王杯网赛,我们是认真的,一直在努力棋行
梦腾国象丨祝贺棋手在 迎亚运-温州第二届青少年国象比赛获得团体与个人佳绩
梦腾国象丨恭祝学员在2021年首届“棋王杯”国际象棋网络赛取得佳绩
梦腾教育| 棋在孩子的“黄金八年”里发挥的作用,太多家长都忽略了
童乐弈棋苑丨“象”往辉煌,“棋”开得胜 —梦腾杯--追溯传承棋王爱国研讨活动
童乐弈棋苑丨贺棋苑棋手在温州智运会国象比赛;鹿城中小学幼儿园围棋比赛获大奖
童乐弈棋苑丨流金十一月,国粹润童心(从大南门到各大中小学,幼儿园,锦华城...)
梦腾国象丨2020年浙江省青少年国际象棋锦标赛温州队选拔赛隆重举行
童乐弈棋苑 | 线下即将复课拉,与网课相结合,让学棋少年不虚度光阴
童乐弈棋苑 | “大格局,大智慧”棋力=未来生存力(2020暑假课程表来啦)
梦腾国象丨大师思维训练营(三十八)世界冠军塔尔的进攻与防守秘籍童乐弈棋苑 | “大格局,大智慧”棋力=未来生存力(2020暑假课程表来啦)
童乐弈棋苑 | 别轻易放弃学棋,对孩子的影响远超你的想象!(神奇冠军教练分享正确学棋理念)
童乐弈棋苑丨【少年辛苦终身事,莫向光阴惰寸功】抗疫暖心开学大礼包来啦!
童乐弈棋苑丨这个四月,冠军课程深度融入高级班,还有涨棋神器哦




学国象,国跳/围棋的孩子更聪明
少年领袖必备的11大能力
JUNIOR LEADER CORE COMPETENCIES
个人层面:道德/责任/自觉/自信
人际层面:开放/尊重/沟通/协作
认识层面:中国文化/世界文化/全球议题/语言

欢迎来旁听
“用心教学”
严厉与鼓励并重
只为同学们能在最短的时间内学到更多,
一切的付出,
都只为教给同学们最好的,
因为对于老师们来说,
能见证同学们的蜕变
是最幸福的~
中国 梦腾国际象棋教育基地分布:
温州鹿城区大南门瑞霞公寓3栋二楼
车站大道诚信商厦二楼
温州南浦小学
温州市城南小学分部
温州蒲鞋小学分部
温州鹿城区新城新田园/蒲鞋市
杭州市万象城店
上海市嘉定区曹安公路4780号
电话/微信:15868068783
不忘初心, 砥砺棋行
