智能制造出海,正从 “产品走出去” 的 1.0 时代,迈向以技术赋能、协同创新、生态共建为核心的 “全球智造” 2.0 时代。
然而,产业出海,人才先行。在智能制造出海全球布局提速的背后,智能制造人才缺口已成为制约企业全球化落地的第一瓶颈。
本文核心数据与行业洞察均来自智乐聘海外猎头公司发布《2026中企出海招聘白皮书》,将全面解析2026年中国智能制造出海的产业现状、标杆实践、全球布局逻辑。
重点拆解智能制造出海招聘的人才需求结构、热招岗位、全球薪资标准与行业趋势,为出海企业提供全景式参考。
一、2026中国智能制造出海整体洞察
从单一产品出口,到全产业链协同出海,中国智能制造出海的全球化进程,早已形成了清晰的产业底盘与全球布局逻辑。
读懂中国智造出海的全貌,既要厘清贯穿上下游的全产业链出海图谱,看懂中国智能制造的全球竞争力从何而来;也要摸清全球市场的双轨布局版图,理解不同市场的差异化战略选择
1.中国智能制造行业产业链图谱
不同于传统制造业单一产品的出海模式,中国智能制造出海已形成全产业链、全价值链的全球化输出格局,覆盖从上游核心零部件、中游智能装备与整机制造,到下游数字化解决方案、全生命周期运维服务的完整链条。

图片来源:智乐聘全球猎头公司《2026中国企业出海招聘白皮书》
2. 智能制造出海全球市场版图布局
中国智能制造企业的全球布局,呈现出 “成熟市场攻坚技术与品牌,新兴市场落地产能与市场” 的双轨并行格局,不同市场的布局逻辑与人才需求呈现显著差异化特征。

图片来源:智乐聘全球猎头公司《2026中国企业出海招聘白皮书》
3.智能制造出海标杆企业
中国智能制造的全球化征程,从来不是纸上谈兵的战略推演,而是一批头部企业一步一个脚印趟出来的实践路径。
标杆企业的全球化布局实践,不仅印证了中国智造的全球竞争力,更在研发落地、产能建设、市场拓展、全球化运营等方面,为全行业提供了可参考的范本。
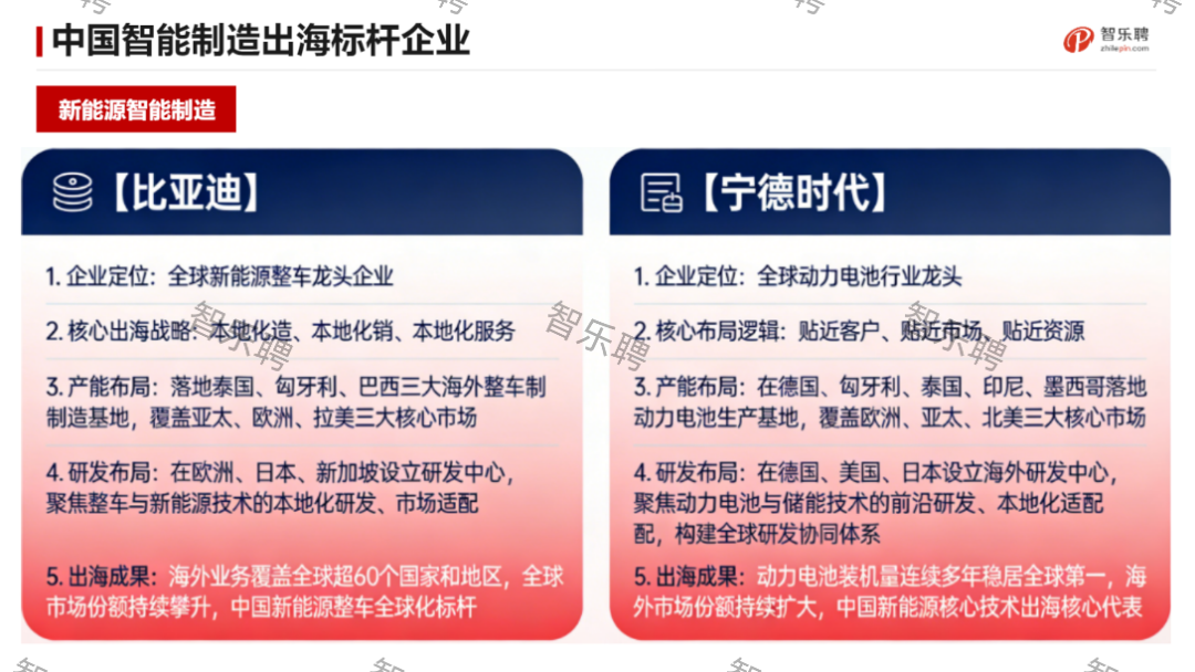
①新能源智能制造
作为中国智能制造出海的第一增长引擎,新能源整车与动力电池赛道是当前中国智造全球化布局最成熟、产业链协同出海最完整的赛道,代表企业有:

图片来源:智乐聘海外猎头公司《2026中国企业出海招聘白皮书》
②工程机械智能制造
作为中国高端装备制造出海的传统优势赛道,中国工程机械企业已完成从 “产品走出去” 到 “体系扎下去” 的全面升级,彻底摆脱了早期单一产品出口的模式,实现了研发、制造、营销、服务的全链条本土化运营,代表企业有:

图片来源:智乐聘海外猎头公司《2026中国企业出海招聘白皮书》
③工业自动化与控制
作为智能制造的“工业大脑”与核心底层支撑,工业自动化与控制赛道是中国智能制造出海的核心代表。
行业头部企业的出海逻辑,已从单一的核心元器件产品出口,转向 “技术研发本地化 + 行业解决方案定制化 + 全周期服务贴身化” 的深度本土化运营,代表企业:汇川技术

图片来源:智乐聘全球猎头公司《2026中国企业出海招聘白皮书》
④工业机器人与智能装备
作为智能制造生产线的“核心执行终端”,工业机器人与智能装备赛道,是中国智能制造产能与解决方案出海的核心载体。代表企业有:

图片来源:智乐聘全球猎头公司《2026中国企业出海招聘白皮书》
4.智能制造出海企业核心布局
中国智能制造企业的全球化布局,已形成“产能落地、研发先行、营销覆盖、合规兜底”的四维布局体系,不同维度的布局逻辑、核心区域与配套人才需求,呈现出清晰的行业规律,也是海外招聘的核心发力方向。
①产能与制造基地
产能布局是智能制造企业出海的核心载体,也是本土化运营的基础,其布局逻辑与人才招聘需求直接决定了企业海外生产的落地效率与运营稳定性。

图片来源:智乐聘全球猎头公司《2026中国企业出海招聘白皮书》
②研发与技术创新
技术是智能制造企业的核心竞争力,全球化研发布局,是中国智能制造企业突破技术壁垒、实现全球技术协同、适配本地市场标准的核心举措。

图片来源:智乐聘全球猎头公司《2026中国企业出海招聘白皮书》
③ 营销服务与供应链合规
智能制造产品尤其是装备类产品,高度依赖本地化的营销与全生命周期服务,全球化营销服务网络,是企业抢占本地市场、提升客户粘性的核心支撑。而供应链的全球化协同与合规体系的全维度覆盖,也成为企业出海的重要保障。

图片来源:智乐聘全球猎头公司《2026中国企业出海招聘白皮书》
二、 智能制造出海人才全景洞察
人才是智能制造出海的核心支撑,也是当前制约多数企业全球化布局的核心瓶颈。
智乐聘海外猎头公司的《2026中企出海招聘白皮书》基于行业深度调研,全面拆解了智能制造出海的核心人才需求、全球薪资行情、招聘趋势与招聘难点,为中企海外招聘提供了精准的行业参考。
1. 智能制造出海核心人才需求三大类别
当前智能制造出海企业的人才需求,已从零散的岗位补位,转向体系化的人才结构搭建,核心智能制造人才需求集中在三大类别,覆盖企业全球化运营的全层级。

图片来源:智乐聘全球猎头公司《2026中国企业出海招聘白皮书》
2. 智能制造出海核心岗位全球薪资行情
智乐聘海外猎头公司的《2026中企出海招聘白皮书》基于调研数据,梳理了全球主要市场智能制造核心岗位的薪资范围,为中企海外招聘的薪资体系设计提供了精准参考。



图片来源:智乐聘全球猎头公司《2026中国企业出海招聘白皮书》
从薪资数据来看,成熟市场的薪资水平显著高于新兴市场,高端管理与研发岗位的薪资溢价显著,同时,既懂中国企业管理、又熟悉本地市场的复合型人才,薪资溢价普遍达到30%以上。
3. 智能制造出海人才招聘三大核心趋势
伴随智能制造出海从1.0时代迈向2.0时代,企业的海外招聘逻辑也发生了根本性转变,呈现出三大核心趋势。

图片来源:智乐聘全球猎头公司《2026中国企业出海招聘白皮书》
智乐聘海外猎头公司《2026中企出海白皮书》调研显示,智能制造出海招聘的高端管理岗、核心研发专家岗这类智能制造人才,企业自主海外招聘的触达能力与成功率极低,绝大多数企业会选择与深耕智能制造领域的海外猎头公司合作补齐人才缺口。
并且企业的海外招聘合作模式,也从单次的岗位委托,转向与专业的智能制造海外猎头公司建立长期战略合作,依托海外猎头机构的全球海外人才网络与行业专业度,支撑企业的长期全球化海外人才布局。
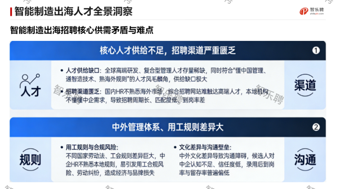
4. 智能制造出海招聘核心供需矛盾与难点
尽管人才需求持续爆发,但多数智能制造出海企业的海外招聘都面临着显著的供需矛盾,核心海外招聘难点集中在两大方面,成为制约企业全球化布局的核心瓶颈。

图片来源:智乐聘全球猎头公司《2026中国企业出海招聘白皮书》
三、智能制造出海招聘解决方案
面对智能制造出海的人才需求与招聘痛点,搭建“专业猎头为核心、本地化渠道为补充”的全链条全球招聘体系,已成为行业公认的破局路径,能够有效解决企业海外招聘的渠道、专业度、合规性等核心难题,支撑企业的全球化人才布局。
1. 深耕智能制造领域的专业海外猎头,是高端人才招聘的核心抓手
对于智能制造出海企业而言,专业的智能制造海外猎头、海外猎头公司,不仅是智能制造人才招聘的渠道,更是企业全球化人才布局的核心合作伙伴,以智乐聘海外猎头公司为代表的专业机构,通常具有以下优势:
第一,行业专业度高
比如像智乐聘、锐仕方达、一博猎头等海外猎头公司,长期聚焦中企出海招聘赛道,深耕智能制造领域,对新能源、工程机械、工业自动化、工业机器人等细分赛道的产业格局、海外人才图谱有着深度的理解,能够快速精准地定位匹配度最高的智能制造人才,提升招聘效率与匹配度。
第二,全球化的海外人才网络
专业的海外猎头机构,例如智乐聘,经过多年的出海行业深耕,已搭建起覆盖欧洲、北美、东南亚、拉美、中东等全球主要市场的海外人才库与本地化海外猎头顾问网络,彻底解决企业海外招聘渠道不足、高端智能制造人才触达难的问题。
智乐聘海外猎头公司《2026中企出海招聘白皮书》调研数据显示,智能制造出海的高端管理岗、核心研发岗,通过海外猎头渠道的到岗率超过65%,远高于企业自主出海招聘的水平。
第三,本地化的合规与文化适配能力
专业的智能制造海外猎头机构,拥有熟悉全球不同区域的本地化海外猎头顾问团队,例如智乐聘海外猎头公司,不仅能为企业提供符合本地市场的出海招聘建议、薪资方案、规避海外招聘环节的合规风险,还能作为桥梁,打通中国企业与海外人才之间的文化壁垒,传递企业的发展战略与文化理念。
2. 本地化招聘渠道矩阵,是中基层人才招聘的重要补充
除了核心的猎头渠道,智能制造出海企业还需要搭建完善的本地化招聘渠道矩阵,作为中基层岗位招聘的重要补充,实现全层级智能制造人才需求的全覆盖。
本地化渠道的核心构成,包括目标市场的主流海外招聘网站、行业协会与产业联盟、本地高校与职业院校、行业展会与人才交流会、企业员工内推体系等。针对生产运营、技术服务、基层职能等中基层岗位。
本地化渠道能够实现更广泛的智能制造人才覆盖,大幅降低招聘成本,同时也能提升企业在本地市场的品牌曝光度,助力企业的本土化运营。
在实际运营中,企业可以形成“高端核心岗位靠专业海外猎头,中基层岗位靠本地化渠道”的全链条招聘体系,同时依托海外猎头公司的行业经验,对本地化渠道的搭建与运营提供专业指导,实现两类渠道的优势互补,全面提升海外招聘的效率与效果。
当前,中国智能制造已站在全球产业竞争的核心舞台,从“产品出海”到“技术出海”,再到“全球化运营出海”,中国智造的2.0时代,既是技术与产能的全球竞争,更是人才与体系的全球较量。产业出海,人才先行,能否搭建起全球化、本土化、体系化的人才团队,直接决定了智能制造企业在全球市场的生存与发展。
智乐聘海外猎头公司发布的《2026中企出海招聘白皮书》,以智能制造出海为核心,全面拆解了中国智造出海的产业格局、企业布局逻辑、全球人才需求、薪酬行情与招聘趋势,深度剖析了行业的核心痛点与破局路径,为中企智能制造出海提供了全维度的人才战略与招聘实操参考。
完整版白皮书可前往智乐聘官方渠道获取
