2025
昆明市教工第二幼儿园
2025年网络设备升级改造
设备采购公告
一、项目基本情况
1.项目名称:昆明市教工第二幼儿园2025年网络设备升级改造设备采购(三次)
2.采购方式:□内控比选 □内控询价 √内控竞价
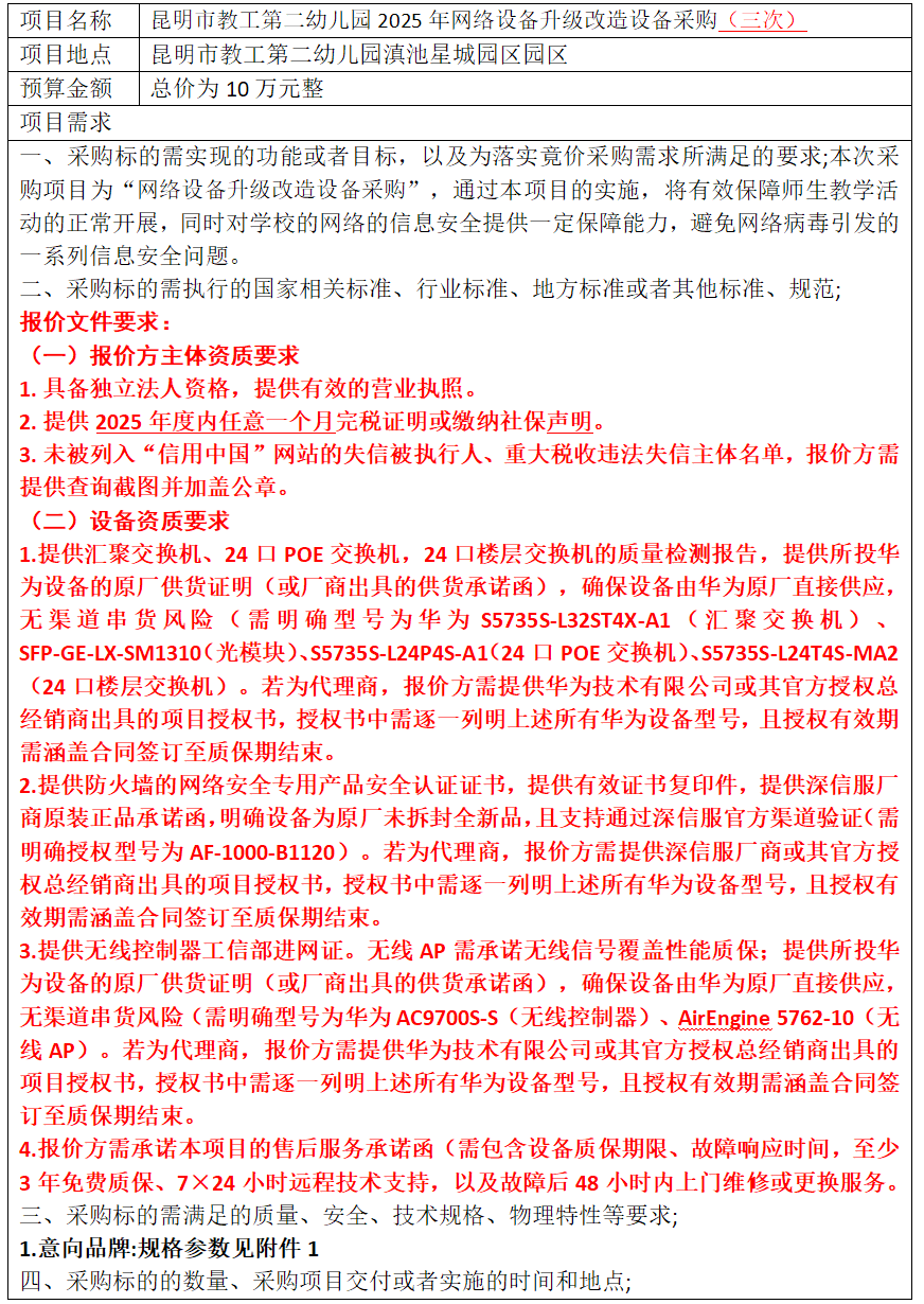
二、项目需求表


三、相关要求
1.本次竞价响应供应商报价时须写明单价及总价,竞价响应报价包含货物运输等交付采购人使用前所有可能发生的费用,定标后不再增补任何费用。相关报价一经报出不得更改。
2.合同签订及交货期:成交通知书发出之日起 3日内到采购单位与联系人对接签订合同事宜,并于合同签订完成后30 日内供货,交付采购人使用。
3.竞价响应供应商须提供所响应产品的合法来源证明有条件的供应商,可提供货物的合法来源证明(如进货单等), 在同等报价同等质量信誉资质相同的前提下,相关证明的完整、全面与否将作为成交参考的条件之一”。
4.供货地点、验收程序及质保期:货物送达采购人指定的地点,货物通过采购人单位的验收流程后开始计算 3 年质保期。
5.竞价响应供应商应保证:所提供的货物属依法成立的生产厂家生产的合格产品,符合国家相关行业标准;所提交的竞价资料的所有内容真实合法有效,竞价响应供应商所提供的货物应当符合竞价及竞价响应文件的技术要求,无权利瑕疵,否则,应承担由此给采购单位造成的一切损失及相关责任。响应文件必须签字并加盖公章、骑缝章,否则即为无效响应文件;非法定代表人前来提交响应文件或报价文件的,应当提供法定代表人的授权委托书。
6.出现下列情况之一者,竞价响应文件无效,作为无效文件处理:
(1)竞价响应文件字迹模糊不清(包括提交的各类复印件)。
(2)竞价响应文件内容、技术标准没有实质性响应竞价文件要求。
(3)竞价响应供应商所提供的产品不能满足竞价文件的要求。
(4)截止时间后送达的响应文件为无效文件,我单位将拒绝接收。在提交竞价响应文件截止时间前,可以对所提交的响应文件进行补充、修改或者撤回,并书面通知我单位。补充、修改的内容作为响应文件的组成部分。补充、修改的内容与响应文件不一致的,以补充、修改的内容为准。
8.竞价评审、定标原则:在每份竞价响应文件符合竞价采购文件各项要求的情况下,以报价最低者为成交供应商;在此基础上报价若相同的,以信誉资质最优者为成交供应商。
四、报价格式模板
参考附件2:响应文件模板
五、报价文件的递交
1.报价文件递交的截止时间为2025年10月11日24:00。
2.递交方式:报价文件由专人或快递员送至云南省昆明市呈贡区蓝瑰街352号三楼党总支办公室。报价文件一式两份,公告中未提及的内容不得放入报价材料内,响应文件的包装封面必须留下项目名称、公司名称、联系人姓名、电话、公司地址,签字并加盖公章、骑缝章,全部密封装订,否则即为无效报价文件。逾期递交或未按规定进行密封的报价文件将拒收。
六、发布公告的媒介
本次询价公告在“昆明市教工第二幼儿园微信公众号”上发布。
七、联系方式
采 购 人:昆明市教工第二幼儿园
地址:云南省昆明市呈贡区蓝瑰街352号
联系人:蒋老师 联系电话:18987750080
项目负责人:熊老师 联系电话:15887258018
联系时间:公告发布有效期3天内工作日9:00-12:00;14:30-17:00
