点击蓝字,关注我们



各位考生:

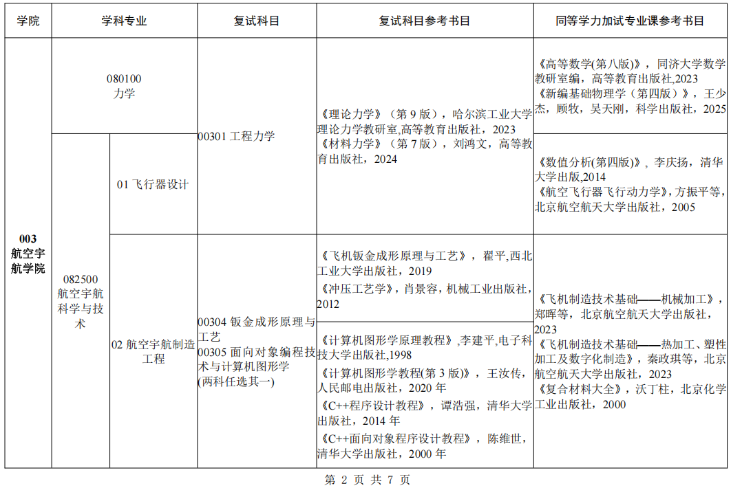
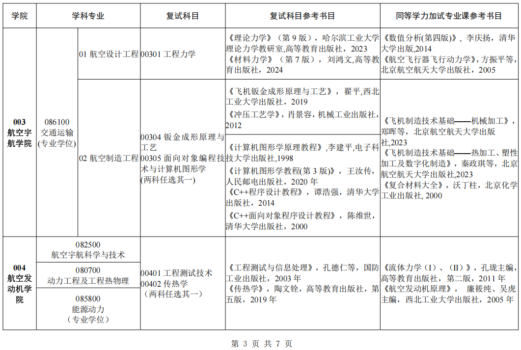
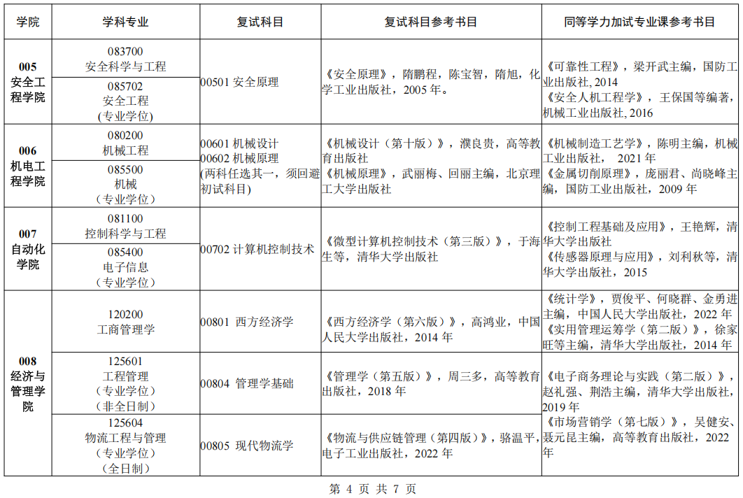
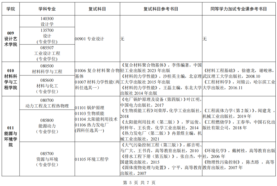
《沈阳航空航天大学2026年全国硕士研究生招生考试复试(同等学力加试)科目参考书目》详细内容如下,后续复试工作请及时关注我校研究生院官网通知。祝大家成功上岸!












初审一校:杨凯淞

复审二校:黄宁

终审终校:崔楠

运营维护:研究生院

与研院同行

有你,很温暖

长按扫码关注我们