关于2025年度智能制造系统解决方案“揭榜挂帅”项目的公示
根据《关于开展2025年度智能制造系统解决方案“揭榜挂帅”项目申报和已揭榜项目验收工作的通知》(工信厅联通装函〔2025〕411号),现将拟入选的2025年度智能制造系统解决方案“揭榜挂帅”项目名单进行公示,请社会各界监督。如有异议,请在公示期内将书面意见反馈至工业和信息化部装备工业一司(智能制造处)。
公示时间:2025年12月10日-2025年12月16日
电 话:010-68205633
传 真:010-66013726
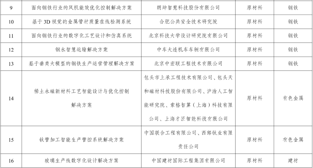
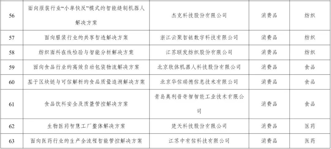
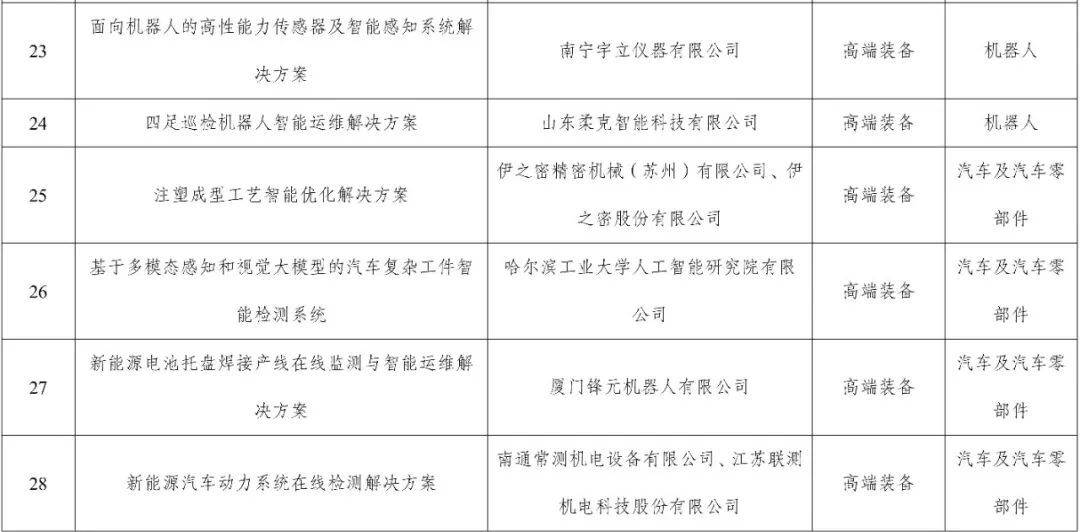
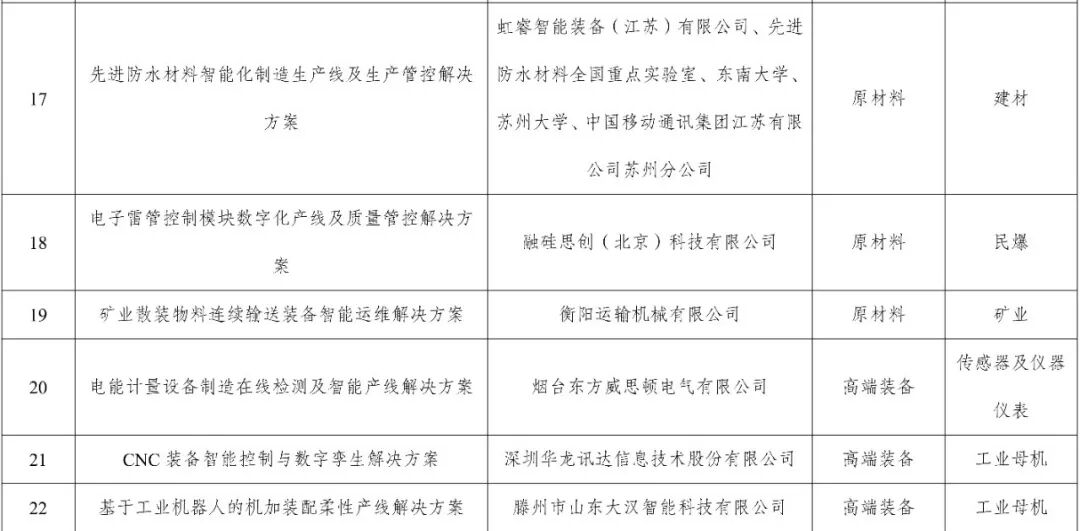
附件:2025年度智能制造系统解决方案“揭榜挂帅”项目公示名单











END
推荐阅读
•2025年国家高新技术企业认定申报最新版指导手册(百问百答系列)
•北京市专精特新中小企业认定实施细则(2025年评分标准修订版)
本文由"专精特新和高新技术企业管家"发布,我们坚持传播原创及高质量的政策资讯和解读,力争成为全国有影响力的政策聚合平台,转载请务必标注文章来源,违者必究!
关于对“袋鼠申报”和“知识产权交易平台报”等公众号运营者违规转载公开谴责的公告
想了解更多政策资讯及获得专业咨询指导,请点击公众号图标,关注我们吧! 
来都来了,点个"❤️推荐"再走吧~

