云南太标数控机床有限公司现面向社会公开招募60名就业见习岗位工作人员。
一、公司简介
云南太标数控机床有限公司于2013年8月正式成立,是太标集团下的核心企业。公司位于云南省玉溪市研和工业园区数控产业园,是专业从事数控研发、生产、销售、服务于一体的现代化企业。
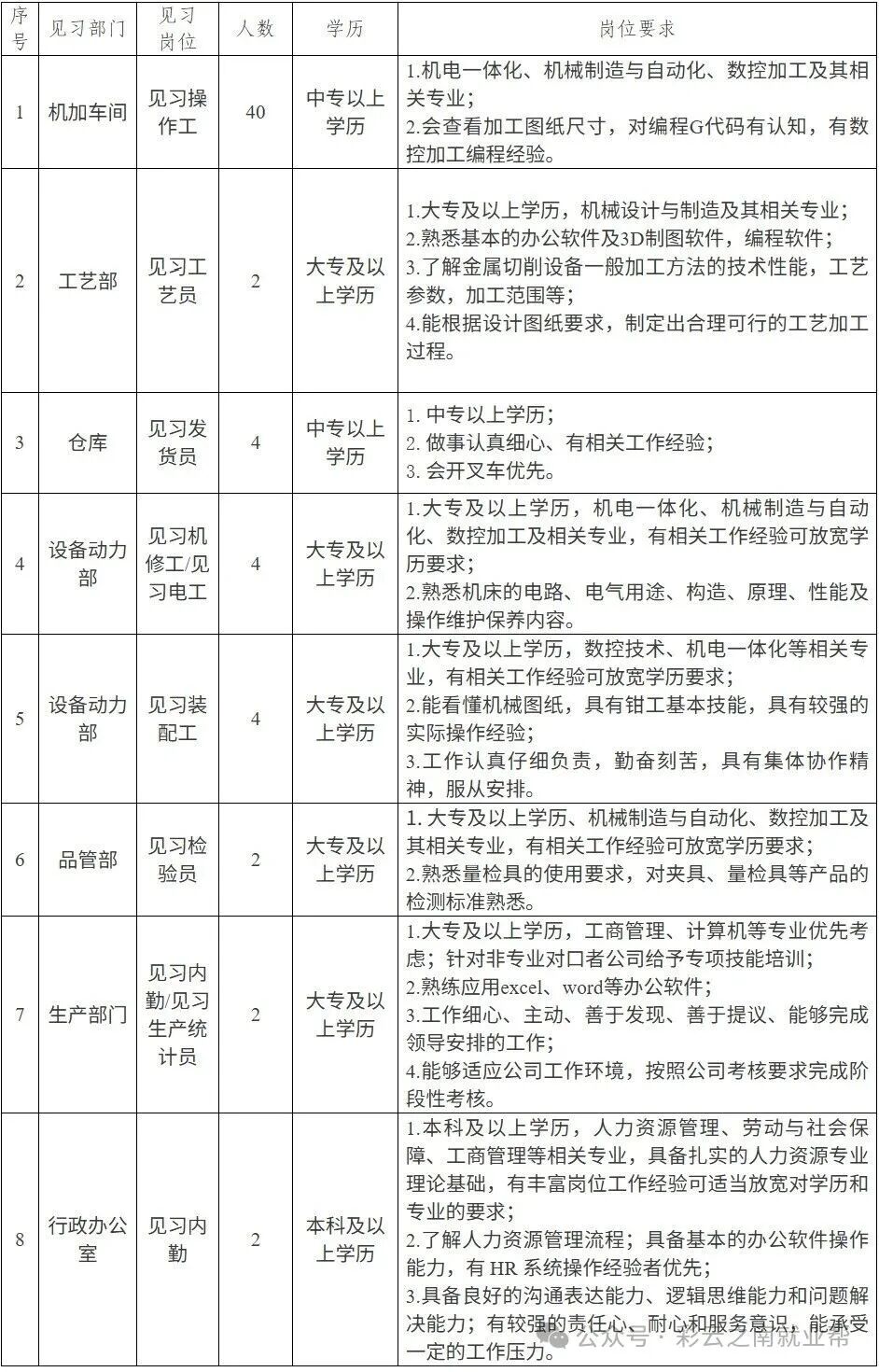
二、招募岗位、人数及要求

三、招募条件
满足下列条件之一的人员:
(一)离校2年内未就业高校毕业生。指毕业证签发日期(不含当日)自然延续2年时间内,且在上述2年时间内无就业经历相关记录(就业经历记录包含签订劳动合同、就业登记、参加在职职工社会保险、注册登记市场主体、注册登记社会组织等情况),并在公共就业服务机构登记为失业或求职的普通高校毕业生。
(二)16-24岁登记失业青年。指以居民身份证出生日期计算年满16周岁至24周岁时间内,并在公共就业服务机构登记为失业的青年。
以上两类人员均无国内户籍限制。
四、招募报名
(一)报名时间:自公告发布之日起招满为止。
(二)报名方式:采用现场报名或电话报名,联系电话:15908771156(张女士) 15908778259(梁女士)。
(三)报名人员需提交的资料:现场报名时须填写《玉溪市就业见习报名表》、并提交本人身份证、毕业证、就业创业登记证、职业资格证书,以上材料需要原件及A4复印件各1份。
(四)报名要求:报名人员填写或提交的个人资料要做到全面、真实、准确、有效,不得隐瞒真实情况、弄虚作假。对违反招募纪律或不具备招募资格、弄虚作假、隐瞒真实情况的人员,取消其招募资格。
五、签订就业见习协议
筛选通过的见习人员接到通知后,进行体检,对体检合格的人员确定为拟见习人员,必须在规定的时间内签订《玉溪市就业见习协议(及告知承诺书)》,按协议规定时间到岗见习。
六、补助标准
补助标准不低于当地最低工资标准(市本级2020元/月),具体工资面谈。公司为见习人员购买人身意外伤害险。优秀者可提前转为正式员工,享受正式员工待遇。
见习期为12个月
公司地址:玉溪市红塔区研和街道办事处秀溪路旁(云南太标集团内)
2026年1月10日



求职找工作
发布招聘 商务合作
添加小编微信咨询
