导读:赛迪智库发布的《2025年保姆机器人行业发展趋势报告》,系统梳理了保姆机器人行业的发展现状、技术体系、趋势挑战及对策建议,为行业规范化发展提供了全面指引。
关注公众号:【互联互通社区】,回复【JQR077】获取全部报告内容

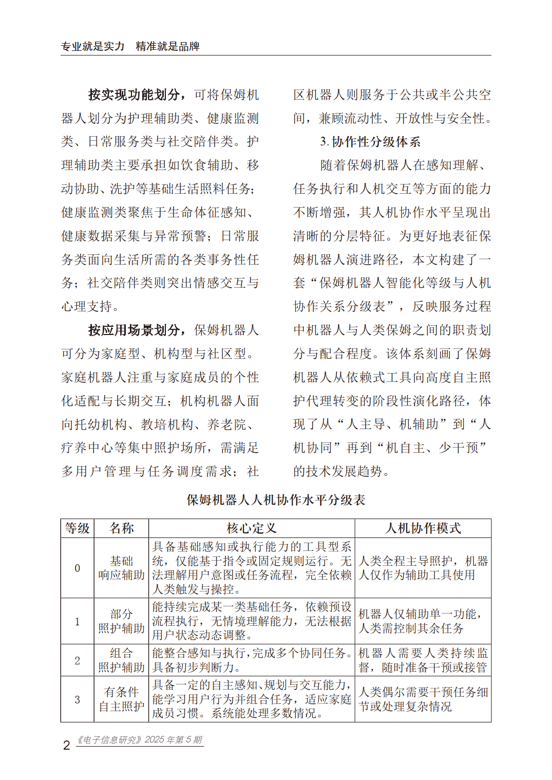
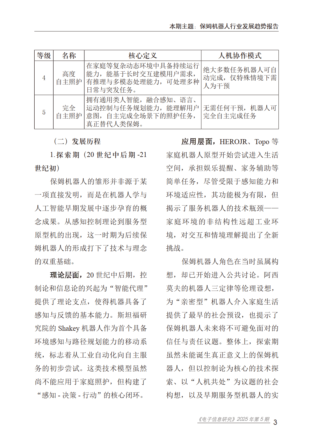
保姆机器人是具备自主性与具身性的智能系统,可替代人类执行护理辅助、健康监测、日常服务及社交陪伴等任务,按服务对象可分为婴童照护、老年照护和成人照护类,按应用场景可分为家庭型、机构型与社区型。其发展历程历经探索期、商业化起步期、快速发展期,目前进入技术突破期,大型语言模型与多模态智能成为核心驱动力,推动其从“辅助工具”向“综合照护代理”转型。技术体系涵盖感知层、决策层、行动层和反馈层,构建了“感知-决策-行动-反馈”的完整闭环,支撑多样化服务功能实现。
行业发展现状呈现稳步增长态势。全球家庭机器人市场规模从2022年的2133亿元增至2024年的2577亿元,复合年增长率达9.9%。区域市场中,北美占据高端市场主导地位,欧洲在老年照护和陪伴机器人领域需求强劲,中国和日本因老龄化严重、劳动力成本高成为增长最快的地区。应用场景聚焦智慧康养、智慧家庭、家庭教育和社区生活服务四大领域,其中智慧康养需求最为迫切,可满足老年人日常生活照料、健康管理、情感陪护和紧急救助等多元需求;家庭教育领域市场潜力巨大,中国80%的父母愿意使用保姆机器人照看孩子。
行业未来将呈现三大发展趋势。市场规模持续扩大,预计2029年全球家庭机器人市场规模将达4283亿元,中国凭借完整产业链优势,产品出口欧美日等高端市场成效显著。应用场景加速拓展融合,从单一家庭服务向商业、公共服务领域延伸,同时实现跨场景数据互通与设备联动。企业竞逐细分赛道,国内外科技巨头与创业公司纷纷布局,智慧康养、家庭教育等垂类场景获资本青睐,专业化、功能化的明星产品加速涌现。技术层面将向多源感知融合、自主决策升级、人机协同优化和自进化能力提升方向演进,进一步增强机器人对复杂环境的适应能力和服务精准度。
行业发展仍面临多重挑战:场景适应与泛化能力不足,感知、决策和执行系统在复杂家庭环境中易出现误差;用户信任度偏低,安全性疑虑、智能水平落差和情感交互冷感制约市场渗透;数据隐私保护与责任划分机制尚不健全,敏感数据泄露风险与事故责任界定难题突出;产品规模化落地能力薄弱,制造成本高、维护复杂且功能与用户需求匹配度不足。
针对上述挑战,报告提出四项对策建议:构建高质量数据集,通过开放共享场景数据与发展合成数据技术,提升模型泛化能力;建设可信人工智能,加强算法透明性与可解释性研究,完善安全评估与认证体系;完善隐私保护机制,制定专项法规明确数据管理规则,推广隐私增强技术应用;提升产品落地能力,推动产学研协同创新,构建行业标准体系,探索租赁、共享等新型商业模式,降低用户使用门槛。
以下是报告部分内容

















机器人产业
JQR001:2022中国智能巡检机器人行业发展研究白皮书
JQR002:2022年中国机器人产业图谱及云上发展研究报告
JQR003:2022中国工业机器人市场研究报告
JQR004:2022年中国扫地机器人市场走势
JQR005:2022年中国服务机器人行业研究报告
JQR006:全球机器人产业研究之应用框架
JQR013:中国机器人行业投融资数据分析报告
JQR007:2023年中国工业机器人行业研究报告
JQR008:2023中国机器人产业分析报告
JQR009:2023中国公共服务机器人产业链研究报告
JQR010:中国仿生机器人产业全景报告
JQR011:2023中国工业机器人应用与趋势研究报告
JQR012:2023医疗机器人产业发展报告
JQR014:2023手术机器人行业研究报告
JQR015:2023中国扫地机器人行业市场现状及营销洞察报告
JQR016:人形机器人产业链深度梳理
JQR017:2023年中国RPA行业研究报告
JQR018:2023年扫地机器人热门品牌社媒营销洞察报告
JQR019:2023人形机器人技术专利分析报告
JQR020:2024人形机器人产业链白皮书
JQR021:特斯拉人形机器人行业报告
JQR022:智能机器人技术产业发展白皮书(2023)
JQR023:2023AI机器人产业报告
JQR024:2024人形机器人行业研究报告
JQR025:“机器人+”行业应用创新发展蓝皮书
JQR026:2024中国人形机器人产业发展蓝皮书
JQR027:叉式移动机器人产业发展蓝皮书(2024版)
JQR028:2024中国神经外科手术机器人市场研究报告
JQR029:2024人形机器人研究报告
JQR030:2024工业机器人方向行业研究报告-物流机器人篇
JQR031:全球商用服务机器人市场研究报告(2023)
JQR032:人形机器人十大趋势展望
JQR033:2024人形机器人产业半年研究报告
JQR034:2024年移动充电机器人行业研究报告
JQR035:全球腔镜手术机器人商业化进展剖析
JQR036:人形机器人实验室应用场景研究报告(2024年)
JQR037:自主手术机器人行业研究报告
JQR038:机器人2024年三季度投融市场报告
JQR039:2024年人形机器人核心场景发展洞察研究报告
JQR040:2024年协作机器人产业发展蓝皮书
JQR041:2024全球人形机器人企业画像与能力评估
JQR042:2024年全球协作机器人产业发展白皮书
JQR043:2025年中国人形机器人产业发展蓝皮书
JQR044:人形机器人产业发展研究报告(2024年)
JQR045:2024工业场景人形机器人应用前景研究报告
JQR046:国内机器人行业梳理-量产元年-百家争鸣
JQR047:2025年我国机器人产业发展形势展望
JQR048:人形机器人的GhatGPT时刻已至
JQR049:2025年人形机器人行业简析报告
JQR050:2024年四季度机器人投融市场报告
JQR051:人形机器人标准化白皮书(2024版)
JQR052:智能机器人行业产业研究报告2025
JQR053:2025年人形机器人产业链分析报告
JQR054:2025年“机器人+人工智能”工业应用研究报告
JQR055:人形机器人走向AGI
JQR056:2025具身机器人行业现状及未来趋势分析
JQR057:灵巧之“手”-解锁人形机器人黄金赛道
JQR058:2024年人形机器人核心硬件市场发展白皮书
JQR059:2025人形机器人检测认证白皮书
JQR060:人形机器人行业系列深度报告一:智能具身,创启未来纪元
JQR061:2025中国扫地机器人行业现状发展报告
JQR062:2025人形机器人的崛起研究报告
JQR063:2025人形机器人供应链洞察报告
JQR064:腾讯云机器人行业解决方案
JQR065:人形机器人产业链市场洞察及方案介绍
JQR066:人形机器人(轻量化)行业深度报告
JQR067:2025人形机器人应用与发展前瞻报告
JQR068:全球智能机器人产业概况分析
JQR069:2025全球人形机器人企业能力画像
JQR070:人形机器人应用趋势、挑战及建议
JQR071:2025年中国工业机器人产业报告
JQR072:2025年智能焊接机器人产业发展蓝皮书
JQR073:2025养老机器人行业研究报告
JQR074:2025年中国工业机器人行业白皮书
JQR075:2025年全球协作机器人产业发展白皮书
JQR076:上海智能机器人百大场景案例集
JQR077:2025年保姆机器人行业发展趋势报告
JQR001:2022中国智能巡检机器人行业发展研究白皮书
JQR002:2022年中国机器人产业图谱及云上发展研究报告
JQR003:2022中国工业机器人市场研究报告
JQR004:2022年中国扫地机器人市场走势
JQR005:2022年中国服务机器人行业研究报告
JQR006:全球机器人产业研究之应用框架
JQR013:中国机器人行业投融资数据分析报告
JQR007:2023年中国工业机器人行业研究报告
JQR008:2023中国机器人产业分析报告
JQR009:2023中国公共服务机器人产业链研究报告
JQR010:中国仿生机器人产业全景报告
JQR011:2023中国工业机器人应用与趋势研究报告
JQR012:2023医疗机器人产业发展报告
JQR014:2023手术机器人行业研究报告
JQR015:2023中国扫地机器人行业市场现状及营销洞察报告
JQR016:人形机器人产业链深度梳理
JQR017:2023年中国RPA行业研究报告
JQR018:2023年扫地机器人热门品牌社媒营销洞察报告
JQR019:2023人形机器人技术专利分析报告
JQR020:2024人形机器人产业链白皮书
JQR021:特斯拉人形机器人行业报告
JQR022:智能机器人技术产业发展白皮书(2023)
JQR023:2023AI机器人产业报告
JQR024:2024人形机器人行业研究报告
JQR025:“机器人+”行业应用创新发展蓝皮书
JQR026:2024中国人形机器人产业发展蓝皮书
JQR027:叉式移动机器人产业发展蓝皮书(2024版)
JQR028:2024中国神经外科手术机器人市场研究报告
JQR029:2024人形机器人研究报告
JQR030:2024工业机器人方向行业研究报告-物流机器人篇
JQR031:全球商用服务机器人市场研究报告(2023)
JQR032:人形机器人十大趋势展望
JQR033:2024人形机器人产业半年研究报告
JQR034:2024年移动充电机器人行业研究报告
JQR035:全球腔镜手术机器人商业化进展剖析
JQR036:人形机器人实验室应用场景研究报告(2024年)
JQR037:自主手术机器人行业研究报告
JQR038:机器人2024年三季度投融市场报告
JQR039:2024年人形机器人核心场景发展洞察研究报告
JQR040:2024年协作机器人产业发展蓝皮书
JQR041:2024全球人形机器人企业画像与能力评估
JQR042:2024年全球协作机器人产业发展白皮书
JQR043:2025年中国人形机器人产业发展蓝皮书
JQR044:人形机器人产业发展研究报告(2024年)
JQR045:2024工业场景人形机器人应用前景研究报告
JQR046:国内机器人行业梳理-量产元年-百家争鸣
JQR047:2025年我国机器人产业发展形势展望
JQR048:人形机器人的GhatGPT时刻已至
JQR049:2025年人形机器人行业简析报告
JQR050:2024年四季度机器人投融市场报告
JQR051:人形机器人标准化白皮书(2024版)
JQR052:智能机器人行业产业研究报告2025
JQR053:2025年人形机器人产业链分析报告
JQR054:2025年“机器人+人工智能”工业应用研究报告
JQR055:人形机器人走向AGI
JQR056:2025具身机器人行业现状及未来趋势分析
JQR057:灵巧之“手”-解锁人形机器人黄金赛道
JQR058:2024年人形机器人核心硬件市场发展白皮书
JQR059:2025人形机器人检测认证白皮书
JQR060:人形机器人行业系列深度报告一:智能具身,创启未来纪元
JQR061:2025中国扫地机器人行业现状发展报告
JQR062:2025人形机器人的崛起研究报告
JQR063:2025人形机器人供应链洞察报告
JQR064:腾讯云机器人行业解决方案
JQR065:人形机器人产业链市场洞察及方案介绍
JQR066:人形机器人(轻量化)行业深度报告
JQR067:2025人形机器人应用与发展前瞻报告
JQR068:全球智能机器人产业概况分析
JQR069:2025全球人形机器人企业能力画像
JQR070:人形机器人应用趋势、挑战及建议
JQR071:2025年中国工业机器人产业报告
JQR072:2025年智能焊接机器人产业发展蓝皮书
JQR073:2025养老机器人行业研究报告
JQR074:2025年中国工业机器人行业白皮书
JQR075:2025年全球协作机器人产业发展白皮书
JQR076:上海智能机器人百大场景案例集
JQR077:2025年保姆机器人行业发展趋势报告
名企案例
GQZK1001:华为股权激励方案揭秘 GQZK1002:万科合伙人制度 GQZK1003:新东方股权分配过程 GQZK1004:滴滴、京东、蚂蚁金服的股权结构设计 GQZK1005:阿里巴巴的合伙人制度 GQZK1006:小米公司合伙人细节 GQZK1007:高盛合伙人制度和激励机制 GQZK1008:小米公司战略投资策略案例分析 GQZK1009:金山办公员工持股方案 GQZK1010:华为内部控制手册 GQZK1011:央企巨头组织架构超级大揭秘 GQZK1012:华为、阿里、百度、字节、腾讯、京东、美团、滴滴、小米等九大公司职级和薪酬体系 GQZK1013: 高瓴资本张磊的投资笔记和思维导图 GQZK1014: 2013年今日头条定位融资商业计划书 GQZK1015:字节跳动2015年融资商业计划书 GQZK1016:合伙创业协议书标准模板 GQZK1017:保密和竞业协议模板 GQZK1018:股权代持协议模板 GQZK1019:超额利润激励方案及协议模板 GQZK1020:XXX销售激励方案 GQZK1021:非上市公司股权激励方案 GQZK1022:55套股权激励方案 GQZK1023:72套股权分配方案
作者:赛迪研究院,互联互通社区推荐阅读,版权归作者所有。文章内容仅代表作者独立观点,不代表互联互通社区立场,转载目的在于传递更多信息。如涉及作品版权问题,请联系我们删除或做相关处理!


