



人工智能赋能非矿博览会形成标志性成果——2025第三届中国—东盟非金属矿工业博览会AI亮点


2025第三届中国—东盟非金属矿工业博览会开幕式及五家非矿企业面向全球直播,观看点击率近270万人,再创历史新高!





2025第三届中国—东盟非金属矿工业博览会嘉宾莅临纵览线缆集团考察交流



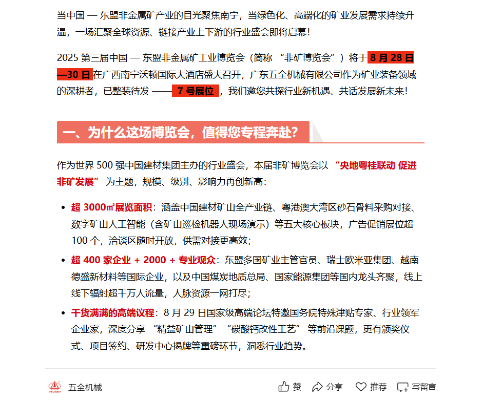
广东五全机械亮相 2025 中国 — 东盟非矿博览会,7 号展位解锁矿业装备新方案!

第三届中国—东盟非金属矿工业博览会落幕!国方建设凭广西唯一液氧破岩(礁)技术,引爆行业关注!

2025第三届中国—东盟非金属矿工业博览会展商风采——广西元创弘工程机械有限公司


人民网隆重报道2025第三届中国—东盟非金属矿工业博览会在南宁举行

新华社·新华财经隆重报道2025第三届中国—东盟非金属矿工业博览会,点击率已超44.2万




第三届中国东盟非金属矿工业博览会启幕在即,国方建设 3 号展位等您!

动态|磊蒙集团参加2025第三届中国一东盟非金属矿工业博览会



钇能公司亮相中国-东盟非金属矿工业博览会,携手上下游产业共谋新能源发展新篇章


人民网隆重报道2025第三届中国—东盟非金属矿工业博览会在南宁举行



会员广告专区










