
听说关注我就能学业事业双丰收

从智能制造到新能源汽车,从精密仪器到机电一体化,机械不只是传统层面的“造机器”,而是融合了电子、自动化、材料等多个领域的现代工业核心,更是支撑国家产业升级的关键力量。
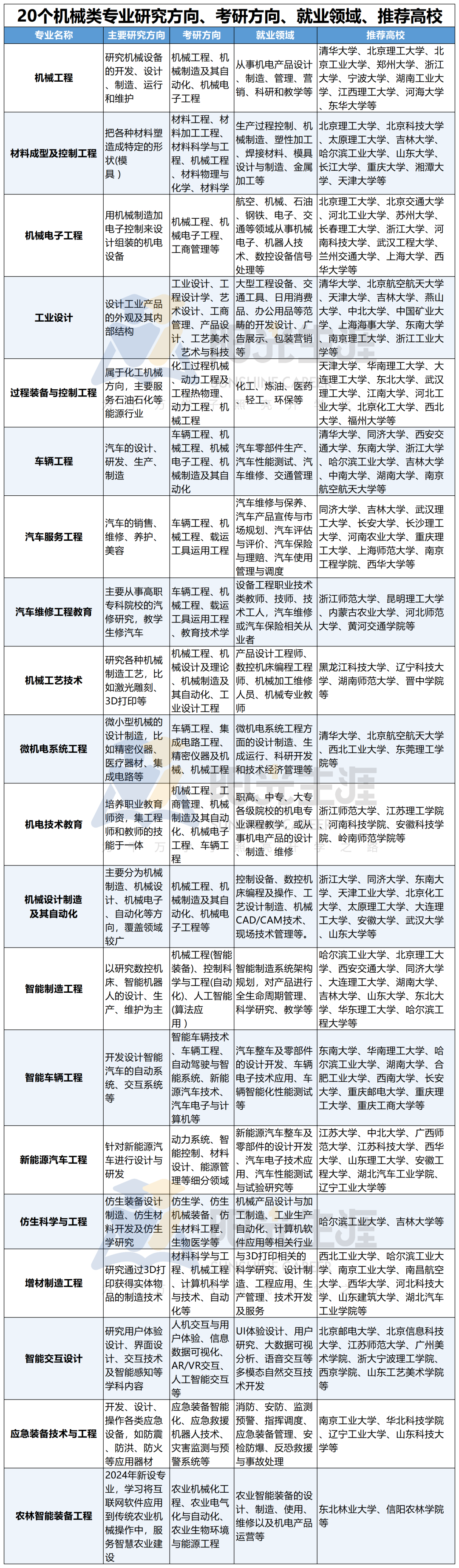
截至目前,机械类本科专业共有20个,覆盖高端装备、智能系统、新能源技术等战略前沿领域,皆为国家战略升级的关键行业。机械类专业具体有哪些?这些专业分别学什么?就业方向有哪些?哪些研究领域与高校最具报考性价比?阳光生涯将带大家详细盘点和一一梳理,帮助考生和家长做出明智选择。


从上表可看出,虽同为机械类,但20个专业未来的发展前景和就业竞争力却各有差别。哪些真正属于具备报考热度的“王牌”?以下8种专业可作为志愿首选目标,都是未来十年内求职市场的“黄金赛道”。
1.机械设计制造及其自动化专业
堪称机械领域的“万金油”,集设计、制造、自动化于一体,从汽车、航空到精密仪器,处处都有它的用武之地。毕业生不仅可投身产品研发、工艺设计,还能胜任项目管理等岗位,出路相当多元。
2.新能源汽车工程专业
在“双碳”政策引领下,新能源汽车产业正迎来爆发式增长,市场份额逐年飙升。新能源汽车工程专业聚焦于电池技术、电驱系统、智能网联等核心领域,无论是头部车企、新能源科技公司还是产业链上下游企业,对该专业人才的需求都极为迫切,其中技术骨干级别的人才年薪更是突破百万,成为兼具时代红利与高薪潜力的热门专业。
3.智能制造工程专业
工业4.0时代已经到来,智能制造工程师正是推动“智能工厂”从蓝图走向现实的核心力量。智能制造工程专业聚焦数字孪生、工业互联、智能优化等前沿方向。就业市场供不应求,优秀毕业生起薪普遍处于上游。
4.车辆工程专业
传统汽车制造业升级与新能源转型“双核驱动”,车辆工程专业人才的市场需求愈发旺盛。车辆工程专业涵盖整车设计、动力系统开发、性能测试等,就业方向囊括汽车领域全产业链。该专业的人才可以说是机械行业中极具竞争力的“硬通货”,就业面广且职业发展路径清晰。
5.机械电子工程专业
“机械+电子”跨学科融合,正成为高端制造领域人才的“新标配”。机械电子工程专业聚焦机电一体化系统设计与智能控制技术,进行各类机电产品和系统的设计、制造、试验和开发。例如:智能机器人的研发、电子词典等电子产品的功能设计、自动售票机的制造等。可以说,该专业培养的是懂机械、通电子、强实战的复合型人才。
6.材料成型及控制工程专业
从航空飞行器的核心部件到汽车制造的精密模具,材料成型技术贯穿现代工业的每一个关键环节。材料成型及控制工程专业聚焦材料加工工艺与智能质量控制体系,培养掌握先进成型技术、精通质量管理的复合型人才,是“含金量高、前景广”的硬核工科选择。毕业生在航空航天、新能源汽车、高端装备等领域就业优势突出,薪资竞争力持续领先。
7.工业设计专业
工业设计是连接工程技术与艺术美学的黄金桥梁。一个出色的设计足以让产品脱颖而出,撬动巨大市场。工业设计专业培养的是兼具艺术素养与工程思维的复合型人才,就业竞争力极强,在消费电子、智能家居、互联网等领域备受青睐,薪资水平不输互联网“大厂”,是既能实现创意表达又能收获高薪回报的特色专业。
8.智能交互设计专业
当AI、VR、6G等技术从科幻走进现实,市场对智能交互人才的需求正呈爆发式增长。毕业生的职业图景远超想象:大数据可视化工程师、多模态交互设计师、沉浸式社交开发员、UX/UI多模态交互研究员……这些新兴岗位不仅契合技术发展趋势,而且职业竞争力不俗,是面向数字经济时代的前沿交叉专业。


机械类专业热门院校以“机械五虎”和“机械四小龙”这九所高校为主。
1.“机械五虎”几乎代表着中国机械的最高学术与科研水平,是国家重大装备与工业标准的制定者。包括以下五所高校:
清华大学:优势专业有机械工程、核工程与核技术、物理学、电气工程及其自动化、建筑学、能源与动力工程、电子信息工程、自动化、材料科学与工程等,承担多项国家级科研项目。
上海交通大学:优势专业设有船舶与海洋工程、环境科学与工程、生物医学工程、信息工程、机械工程、材料科学与工程等。其中船舶与海洋工程领域,上海交通大学位列全国第一,国际影响力强。
华中科技大学:优势专业有机械设计制造及其自动化、光电信息科学与工程、能源与动力工程、计算机科学与技术、电气工程及其自动化、生物医学工程、自动化等。
西安交通大学:优势专业有新能源科学与工程、能源与动力工程、电气工程及其自动化、机械工程、自动化、材料物理、测控技术与仪器、飞行器设计与工程等。
哈尔滨工业大学:优势专业有飞行器制造工程、材料科学与工程、自动化、工程力学、环境工程、道路桥梁与渡河工程、复合材料与工程等。
2.“机械四小龙”是相关学科精度的“天花板”,这四所高校源自原机械工业部直属院校,长期深耕装备制造,堪称“机械工业的黄埔军校”,包括以下四所高校:
相关阅读请点击查看永不失业的机械类专业!名校录取分多少?看完不踩坑!

1.巩固数理基础
机械类专业对理科学习能力要求高,尤其是在机械原理、机械设计等课程教学中,数学、物理相关知识的扎实运用至关重要。
2.具备良好的绘图能力
很多机械类专业会涉及大量机械制图内容,无论是工程制造还是产品设计,都必须具备良好的绘图能力,如果绘图能力出色,有助于将抽象思路以图形化的方式清晰展现。
3.务必积累实践经验
随着科技发展,机械类专业的课程越发注重机械与电子领域知识融合,像数控机床、智能机器人等设备,都离不开电子控制系统。因此,要想掌握机电融合知识,对自动化电控技术的学习必不可少。
值得关注的是,当下的高端机械人才不仅要精通传统工学原理,更需要懂得编程、数据分析甚至AI技术。高中生可参与相关竞赛与体验活动,积累项目经验。大学期间主动参与实训、校企合作项目,争取实习机会,积累实践经验,精准匹配行业需求。新能源、轻量化材料、智能装备、数字孪生、人机协作等科研方向未来将持续释放海量求职岗位,这些岗位在关注毕业生过硬的知识同时也重点考虑他们的实践经验是否丰富。








2026-01-26

2026-01-25

2026-01-23

2026-01-24

直招军官最新消息!招录对象有哪些?入伍优势有多大?附体检标准
2026-01-27


