数控车(CNC Turning)
世界技能大赛(WorldSkills Competition)是全球地位最高、规模最大、影响力最广的职业技能竞赛,代表了职业技能发展的世界先进水平,是世界技能组织成员展示和交流职业技能的重要平台。世界技能职业标准规定了支撑国际技术和职业表现最佳实践的知识、理解和具体技能。它应反映对相关工作角色或职业对产业和商业代表的全球共同理解,是技能竞赛所需训练和准备的指南。
第48届世界技能大赛将于2026年9月22日-27日在上海举行。其中的数控车项目是指依据零件的技术图样,利用车削中心,选择合理的工装夹具,使用正确的切削刀具,设置机床和切削参数,编制数控程序,加工以回转体为主,部分铣削和钻削为辅的复杂零件的竞赛项目。
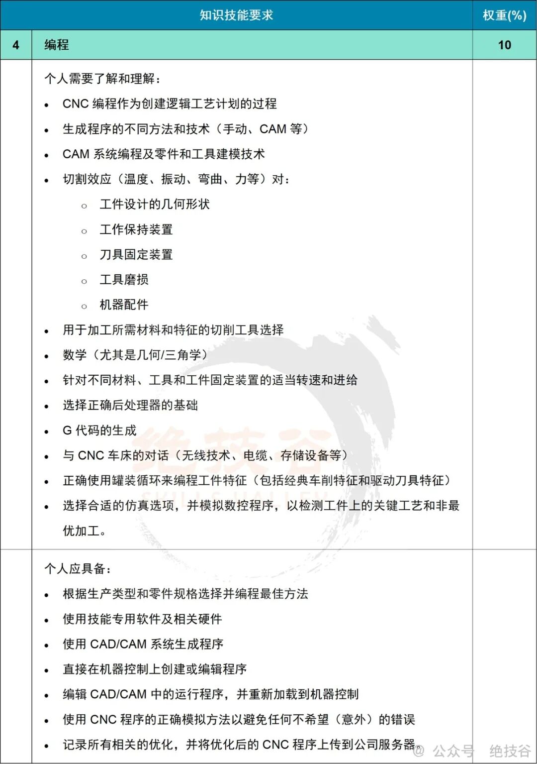
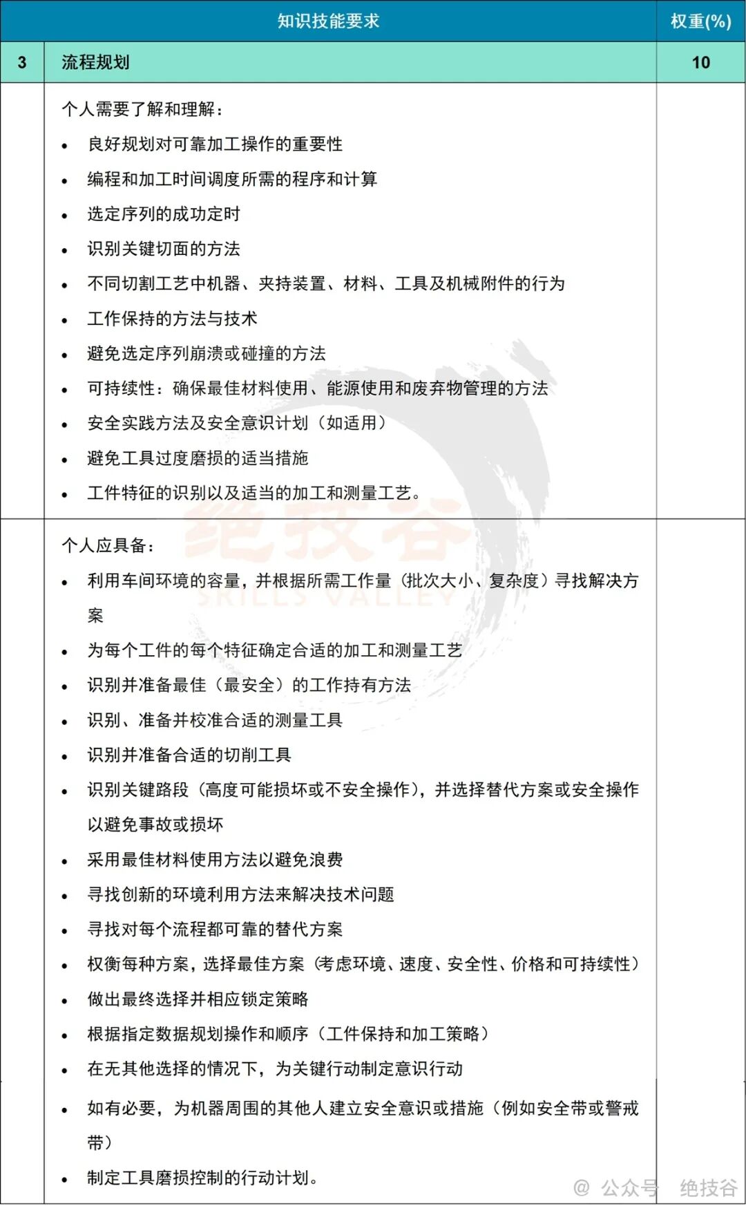
比赛中对选手的技能要求主要包括:了解机械制造的质量标准和机械加工工艺;熟练掌握读图绘图以及基本数学计算;熟练掌握车削中心的操作技能;能使用数控系统编程和设置相关参数;能够利用CAD/CAM软件建模和自动编程;正确选择和使用切削刀具,并能够根据切削条件选择合理的切削参数;能够正确应用工装夹具及相关工具;能够根据被测要素合理选用测量工具并对产品进行准确测量。

世界技能职业标准(英文原文版)







世界技能职业标准(中文翻译版)







素材源自世赛官网,如有侵权请及时联系我们
职业技能培训数字化资源制作服务
课程制作
题库开发

