图片
图片

2026人形AI机器人产业迎规模化爆发!核心技术全线突破,2025全球出货量暴涨508%,中国厂商领跑市场 。十五五规划将具身智能定为新增长点,研发补贴、场景扶持等政策红利密集释放 。

汽车制造、3C电子等五大工业场景率先规模化落地,影院售卖等商业服务场景实现全球突破,覆盖精密作业、柔性物流、智能服务全领域 。资本疯狂加码,产业链迎千亿级风口!

【AG跨贸城•AI机器人营销中心】卡位产业核心,现重磅招商,共享时代红利,抢占机器人赛道财富先机!



图片

2026人形AI机器人

产业链趋势展望


一、人形机器人产业发展现状与趋势

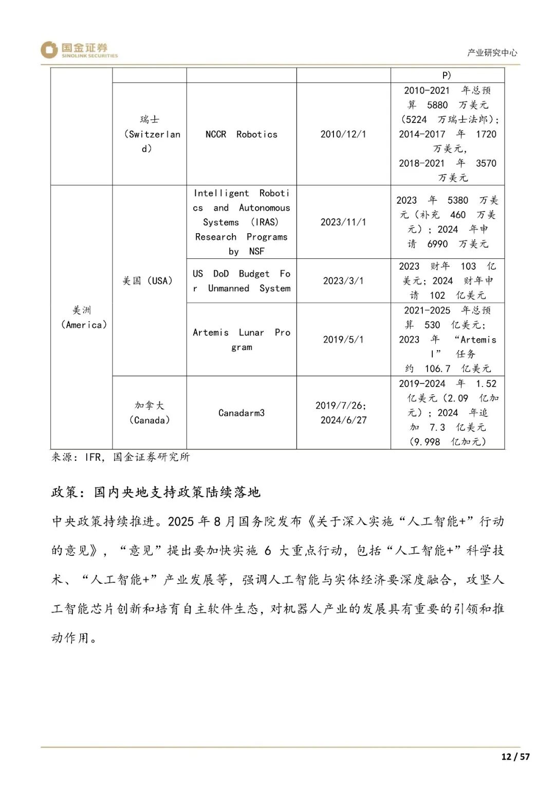
人形机器人产业正处于快速发展阶段,海外企业如特斯拉已进入小批量生产阶段,计划未来大规模扩产,而国内产业链在政策和融资支持下也已初步放量。从短期来看,企业依靠商务能力切入市场,凭借原创技术获得认可,长期则需要通过降本能力来获取更大市场份额。

二、技术与产品迭代

人形机器人技术的核心在于“大脑”和“小脑”的协同发展。“大脑”以大模型为基础,实现任务交互、环境感知等功能,未来将向多模态、高泛化能力方向发展;“小脑”则负责运动控制,其技术正从基于模型的控制向基于学习的控制演进。硬件方面,散热、轻量化和寿命是后续迭代的重点,其中灵巧手、电机、减速器等核心部件的技术突破至关重要。

三、产业链发展与投资机会

人形机器人产业链涵盖了从硬件制造到软件算法的多个环节。报告指出,中长期投资机会集中在具备高价值量和高市占率的领域,如深度相机、谐波减速器和芯片等。

四、商业化进程与应用场景

人形机器人的商业化进程正在加速,2025年主要集中在研发和数据采集,2026年有望在工业、导览等场景实现商业化落地。报告分析了人形机器人在不同场景下的应用潜力,从工业制造的高精度重复动作到家庭服务的复杂交互任务,人形机器人的应用场景将不断拓展。

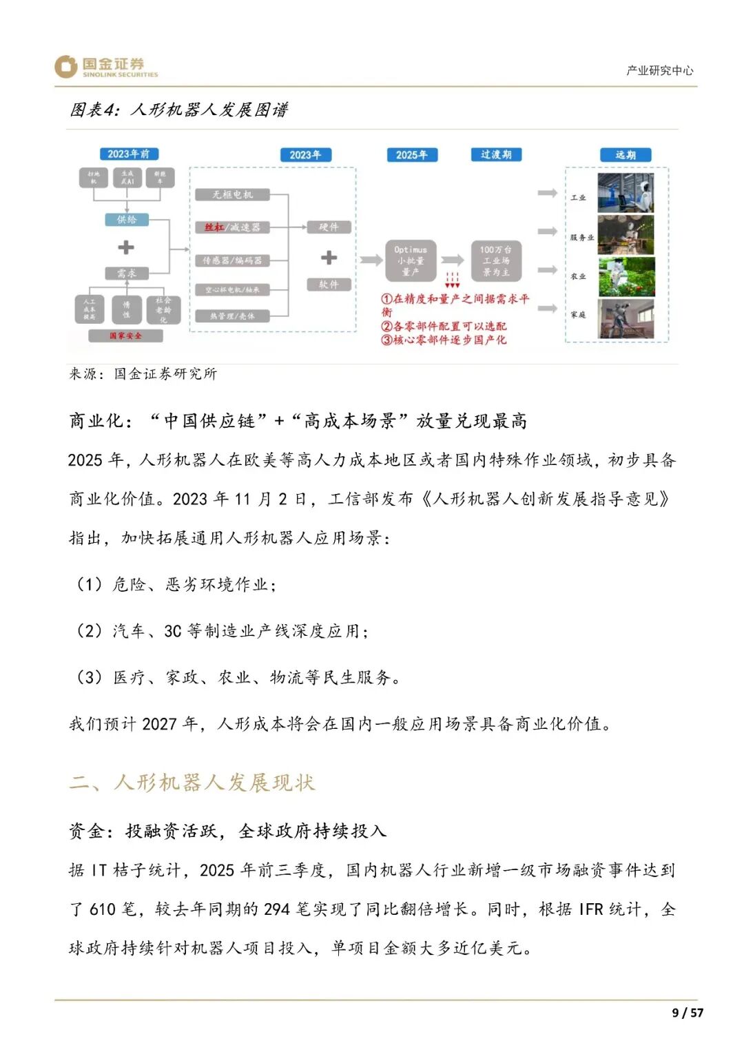
五、政策与资金支持

全球范围内,人形机器人产业受到了各国政府的高度关注和持续投入。中国在政策层面不断出台支持措施,如《人形机器人创新发展指导意见》等,推动产业发展和应用场景拓展。



报告名称:高端装备制造行业产业研究深度

出  品 方:国金证券



图片


全国复制招商加盟

厂商免费入驻合作

项目工程按需订制

全国租赁日租月租



图片
图片
图片
图片

AG跨贸城

AI机器人营销中心

诚邀你共掘黄金新机遇

【AG跨贸城•AI机器人营销中心】,立足跨贸核心区位,聚焦AI机器人全产业链以政企商联盟+产业升级+研产学融+专精特新+高端质造+产业集聚+渠道赋能+跨境贸易+项目工程+投资融资+并购重组+精准资源整合为核心,打造集展示、体验、综试、赛事、招商、加盟、交易、订制、租赁、维保、信息、服务于一体的AI机器人产业生态平台!


1. 产业风口:政策加码+市场爆发,2026AI机器人商业化元年,抢占先机即掌握财富主动权;


2. 资源集聚:链接春晚参演头部企业,整合上下游产业链资源,一手货源+核心技术直供;


3. 平台赋能:跨贸城全域流量加持,专业运营团队打造品牌推广、渠道拓展、客户对接全流程服务;


4. 区位优势:立足跨贸核心枢纽,打通国内国际双循环,辐射全球消费市场;


5. 模式灵活:多元化合作模式,适配品牌商、经销商、创业者等不同需求,低门槛切入高增长赛道;


6. 生态闭环:打造展示、体验、综试、赛事、招商、加盟、交易、订制、租赁、维保、信息孵化、加速、营销策划服务一体化生态,解决合作方后顾之忧,实现互利共赢!

图片

🌍 关于我们🌍 

#AG跨贸城AI机器人

~AI机器人营销中心~

打造全球最大落地营销集团

服务行业20余年~企业超400家

上市公司30余家~头部企业50家

超1000家政企商协会联盟深度合作

▂▂▂▂▂▂▂▂▂▂▂▂

集团专注服务:(AI机器人、低空经济、新能源)智囊团、商学院、企业策划、文化传播,是一家以AI机器人与低空经济和新能源营销实操落地,特色的营销策划集团。在国内已建立了十三个落地办事处。

____________________

集团核心业务:落地营销策划运营服务、供应链资源管理服务、线上新媒体运营服务、跨境贸易服务、数字化转型服务、报刊发行服务等。

____________________

专注新兴产业融合发展;AGIOT、数智化、机器人、新能源、双碳业新材料、数字世界、智慧城市、智慧园区、零碳园区、智能社区、智慧庭、智慧生活、智慧服务、数智工业、数智商业、低空经济、无人智驾AGIOT数智灯光照明与AILED显示屏;

▂▂▂▂▂▂▂▂▂▂▂▂

【AI机器人营销中心】

AI人工智能➕综合机器人

具身机器人|人形机器人

工业机器人|商业机器人

农业机器人|服务机器人

数智机器人|光显机器人

家居机器人|园林机器人

医疗机器人|康养机器人

助力机器人|骨骼机器人

仿真机器人|仿生机器人

特种机器人|通用机器人

食品机器人|餐饮机器人

矿业机器人|防爆机器人

焊接机器人|建筑机器人

物流机器人|清洁机器人

海洋机器人|航天机器人

教培机器人|玩具机器人

机器人配件➕零部件核心

▂▂▂▂▂▂▂▂▂▂▂▂

🌍全球合作共赢🌍

政企商协会机构平台联盟

AI机器人产业集群全球联盟

如您有招商销集、渠道加盟、跨境贸易、项目工程、产品采购信息咨询、投资融资、并购重组、产业合作或其他商务需求,请在聊天框留言

图片
图片