



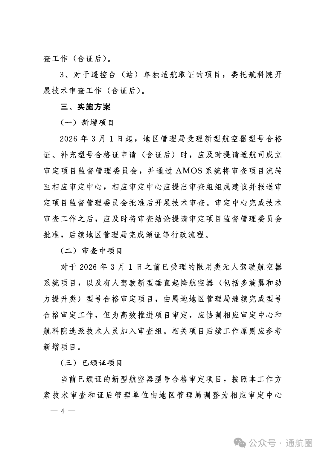
——限用类无人机的型号合格证、补充型号合格证的受理、颁证等行政流程,仍由地区管理局按属地原则负责。 ——正常类、运输类无人机的型号合格证、补充型号合格证的受理、颁证等行政流程,由民航局负责调整为由地区管理局按属地原则负责。
——有人驾驶eVTOL在内的有人驾驶新型垂直起降航空器 (包括多旋翼和动力提升类VTOL) 型号合格证、补充型号合格证的受理、颁证等行政流程,仍由地区管理局按属地原则负责。
——对于遥控台 (站)型号合格证、补充型号合格证的受理、颁证等行政流程,由地区管理局按属地原则负责。
以上类别证件证后管理中的行政流程,由地区管理局按属地原则负责。
方案还优化了技术审查分工 :
新型航空器型号合格审定项目,包括限用类、正常类、运输类无人驾驶航空器系统项目和有人驾驶新型垂直起降航空器(包括多旋翼和动力提升类)项目,属地地区管理局完成受理和颁证等行政流程,委托相应审定中心承担技术审查工作 (含证后),具体为:华北、东北地区项目由沈阳审定中心开展技术审查工作,华东地区项目由江西审定中心开展技术审查工作,中南地区项目由广州审定中心开展技术审查工作,西南地区项目由成都审定中心开展技术审查工作,西北、新疆地区项目由西安审定中心开展技术审查工作。
所有项目中链路和遥控站等无人驾驶航空器特有技术,由航科院负责技术审查,派员加入项目审查组,承担相应技术审查工作 (含证后)。
对于遥控台 (站)单独适航取证的项目,委托航科院开展技术审查工作 (含证后)。
在具体实施上,方案针对新增项目、审查中项目、已颁证项目进行了分类:





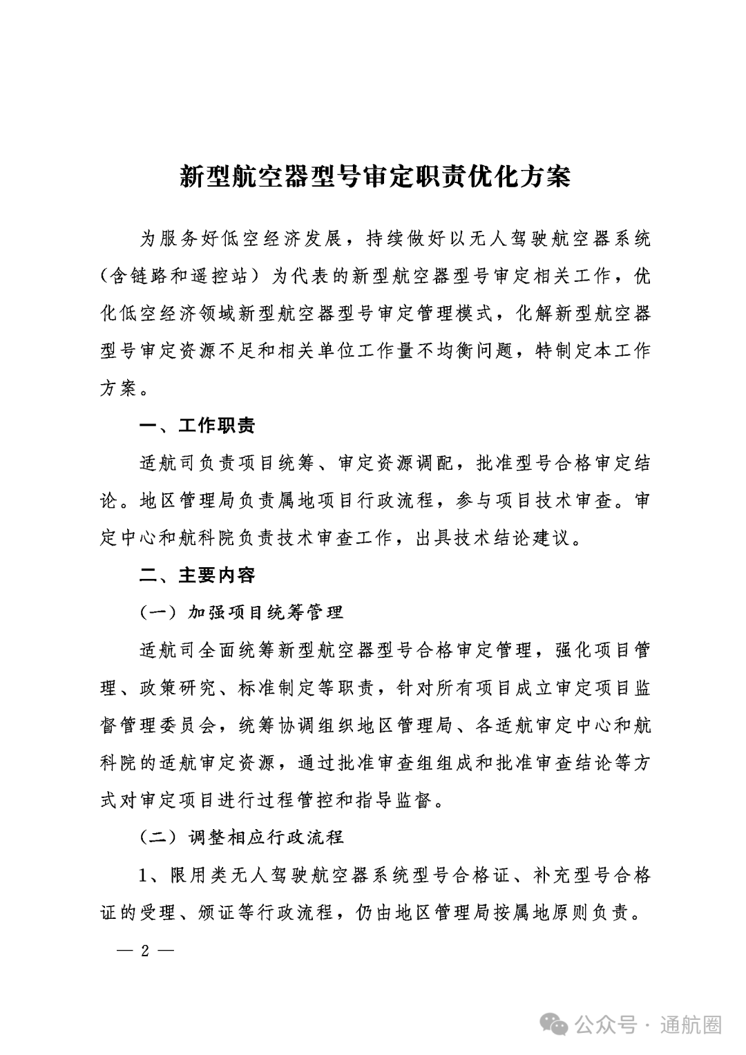
无人机、eVTOL,审定职责大变革!


“无人驾驶”:限用类、正常类、运输类无人驾驶航空器系统,控制站(台) “有人驾驶”:特殊类别航空器


01
明确职责、高效协同
适航司(统筹监管):负责全面统筹和审定资源调配,对每一项目都将成立“审定项目监督管理委员会”进行过程管控监督,并最终批准型号合格审定结论。 地区管理局(行政管理):作为项目行政管理责任单位,负责属地项目的受理、颁证等行政流程,并参与技术审查。 审定中心和航科院(技术审查):全面承担专业技术审查工作(含证后),并出具技术结论建议。
02
行政流程全面“属地化”
重大调整:正常类、运输类无人驾驶航空器系统,其行政流程由民航局正式下放至属地地区管理局负责。 维持不变:限用类无人驾驶航空器系统、有人驾驶“特殊类别航空器”中的新型垂直起降航空器(包括多旋翼和动力提升类)的相关行政流程,继续由地区管理局按属地原则负责。 最新明确:单独取证的遥控台(站),其相关行政流程明确由地区管理局按属地原则负责。

03
技术审查“片区化+专业化”

04
新老项目衔接时间轴
2026年3月1日起(新增项目):全面启用新流程。

2026年3月1日前(审查中项目):已受理的限用类无人机及有人驾驶新型垂直起降航空器项目,继续由属地地区管理局完成审定;但应协调审定中心和航科院选派技术人员加入审查组,以高效推进项目。
2026年3月31日前(已颁证项目):针对技术审查和证后管理单位调整为审定中心的项目,地区管理局需在3月底前将审查资料移交至相应审定中心。

天策服务案例精选
政府类
▪中央融办军民融合法规清理工作协作支持服务
▪国防科工局信息中心大型国防科研仪器设备整合共享方式的策划和军工设备设施共享平台论证
▪重庆市高交会的军民融合版块策划、研究和执行一体化工作
▪承接《沈阳市军民融合发展“十四五”规划》编制
▪承接《沈阳市国防科技工业军民融合创新示范基地方案》编制
天策服务案例精选
军方类
▪参与起草《装备发展部军民融合发展意见》
▪承办“第三届军民融合发展高技术装备成果展—网上展厅”服务工作
▪“东盟十国国防部长扩大会议”反恐演练装备展示提供策划、研究和执行一体化工作
▪参与军委科技委“未来士兵”技术挑战赛的策划和论证
天策服务案例精选
国企类
▪成发公司服务保障体系建设
▪新兴重工研究院科研创新体系、“安全谷”等军民融合项目策划和论证
天策服务案例精选
民企类
▪深圳万泽航空战略咨询顾问
▪江苏雷利电机进入军工领域整体战略咨询
▪北京翔博科技转型军工领域技术服务整体战略咨询
▪中勍科技有限公司西安产业园申报支持服务

