点击蓝字
关注我们
俄语加油站

🌟美文阅读🌟
Мно́гие лю́ди испы́тывают стресс не и́з-за того́, что им прихо́дится де́лать сли́шком мно́го. Э́то происхо́дит и́з-за того́, что они́ не зако́нчили то, что на́чали.
- Дэ́вид А́ллен
2025.10.18.
01

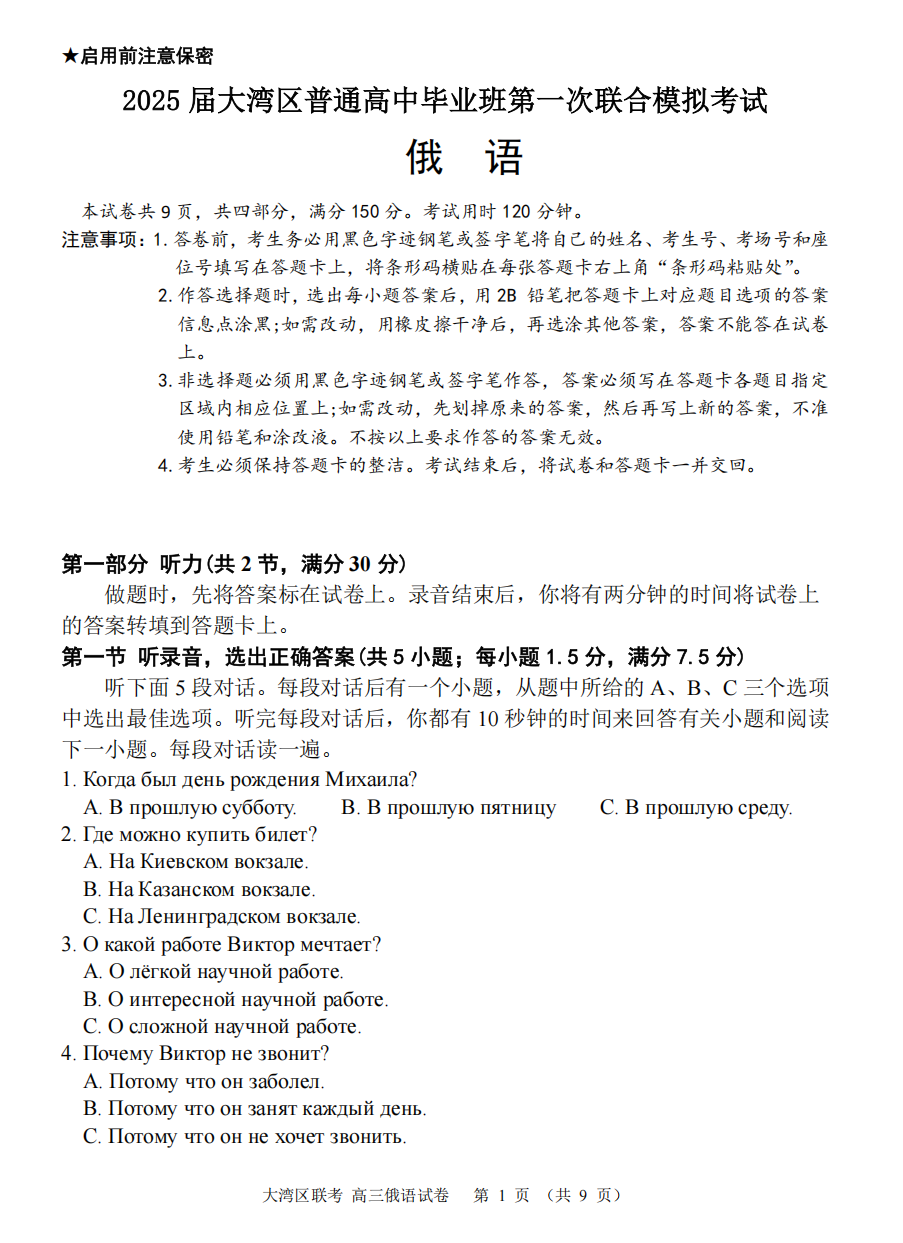
俄语试题(资料包请在文末自行领取)










02

参考答案


03

听力原文



粉丝专属公共福利平台……
01

俄语教师交流、资源共享群

✦ 群定位:聚焦中学俄语教学研讨 | 免费资源共享
✅ 随时提问获得解答,与全国同行实时互动
✅ 获取最新教育教学资源,联考优先参与
✅ 集体资料制作与共享
✅《小语书屋》俄语资料共享数据库
02

俄语教师招聘专属群

✦ 群定位:公益性招聘服务平台丨俄语教育领域求职招聘对接
✅ 优质岗位直推(机构、学校直招)
✅ 新手就业指导(简历/面试技巧、需求对应岗位)
✦ 专注俄语教育人才精准对接,助力新手教师快速启航!
03

高考俄语生专属群

✦ 群定位:专注高中生俄语学习交流 | 资源共享 | 备考建议
✅ 随时提问获得解答
✅ 俄语干货、提分资料共享
✅《小语书屋》俄语资料共享数据库
✦ 以俄语为舟,共渡求知之海!祝所有同学成功上岸!
静候
佳音
扫码
扫毛


编辑|俄小语
排版|俄小语
微信号|exy2025

1
END
1



资
料

获
取
Loading ……
关注公众号
链接:
https://pan.baidu.com/s/1ocKmJqvnmesuuE_liIcdaw?pwd=2025 提取码: 2025
求点赞

求分享

求喜欢

