
当前,全球正经历着前所未有的经济和技术变革,这些变革不仅增加了制造业和物流领域对机器人及自动化技术的长期需求,还对自动化系统的智能化水平、运行速度和效率提出了更高要求。在此背景下,我国对工业机器人的需求十分旺盛,已逐渐成为全球最大工业机器人生产及消费市场。数据显示,2023年我国工业机器人生产规模为42.95万套,2024年1-11月已达到48.39万套。从市场规模看,2023年我国工业机器人市场销售额已从2020年的476.26亿元增长至725.38亿元,2024年进一步增长至了842.62亿元,2025年有望达到900亿元以上。
相关上市企业:新时达(002527);汇川技术(300124);埃斯顿(002747);机器人(300024);拓斯达(300607);埃夫特(688165);科沃斯(603486);石头科技(688169);九号公司(689009);天智航(688277);ABB(ABBN);发那科(6954);安川电机(6506)等。
相关企业:哈尔滨工大工业机器人有限公司;福建省微柏工业机器人有限公司;广州启帆工业机器人有限公司;四川纽赛特工业机器人制造有限公司;江苏锦明工业机器人自动化有限公司等
关键词:产业链;工业机器人产量;工业机器人销售额;工业机器人“出海”;工业机器人品牌;发展趋势
一、行业概况
工业机器人,也被称为产业机器人,是一种能够自动定位控制、可重复编程的、多功能的、多自由度的操作机,主要用于代替人工从事柔性生产环节,如搬运材料、零件或操持工具,以完成各种作业。按功能划分为搬运机器人、加工机器人、装配机器人、喷涂机器人等。此外,还有一些其他类型的工业机器人,如激光加工机器人、真空机器人等,它们分别应用于激光加工、真空环境作业等特殊领域。

工业机器人行业产业链可分为上游机器人基础原材料与核心零部件、中游机器人整机制造和下游机器人系统集成及应用等三大产业链环节。产业链上游主要提供基础原材料和核心零部件,关键的核心部件包括伺服系统、减速器和控制器,它们直接影响着机器人的性能、稳定性和负载能力。这些部件构成了工业机器人的核心技术,是整个产业链中技术难度最高的一环,也是中国机器人产业未来发展的关键突破点。
产业链中游涉及工业机器人的整机制造,技术核心在于:(1)整机的设计与加工技术,旨在提高机械防护性、精度和刚度;(2)开发适用于机器人主体的动力学和运动学控制算法,确保机器人达到预期的性能标准;(3)根据不同行业和应用场景的需求,定制化开发编程环境和工艺包,以实现特定的功能。长期以来,这一领域由国际上的四大机器人巨头主导,但随着国内机器人企业的不断崛起,国产机器人已经在整机制造领域建立了具有竞争力的企业集群,并实现了显著的技术突破。
产业链下游主要为系统集成及市场应用,是我国工业机器人产业链中最早取得进展的部分,为推动工业机器人的本土化应用发挥了重要作用。从汽车制造业开始,我国逐步将机器人系统集成技术推广到了家电、电子设备、金属加工等多个行业,培养出了一群在市场上具备竞争力的本土机器人系统集成服务商,例如埃斯顿、新松机器人和汇川技术等。

工业机器人核心零部件为减速器、伺服系统和控制器,成本占比合计在65%-70%之间。其中,减速器主要功能是降低伺服电机的转速和转矩,提高精度和负载,核心指标为器件寿命精度及稳定性。伺服电机用于执行控制器指令,将电能转化为机械能,实现机器人运动,核心指标为驱动器、编码器性能。控制器控制机器人的运动轨迹、速度和姿态,是机器人的大脑,核心指标为精度稳定性和底层算法。

二、产业现状
当前,全球正经历着前所未有的经济和技术变革,这些变革不仅增加了制造业和物流领域对机器人及自动化技术的长期需求,还对自动化系统的智能化水平、运行速度和效率提出了更高要求。
人工智能技术的应用为机器人行业注入了强大的动力。机器人在处理那些对人类来说过于繁重、重复、乏味、污秽或危险的工作时展现出明显优势。借助人工智能,机器人能够更加高效地完成这些任务,展现出更大的潜能和发展前景。
作为制造业大国,我国对工业机器人的需求十分旺盛。在此背景下,我国逐渐成为全球最大工业机器人生产及消费市场。根据国家统计局公布数据,2023年我国工业机器人生产规模为42.95万套,2024年1-11月已达到48.39万套。目前我国工业机器人出货量占全球出货量的比例已由2013年的14%提升至2023年的51%,占据了全球一半以上的市场份额。

从市场规模看,2023年我国工业机器人市场销售额已从2020年的476.26亿元增长至725.38亿元。2024年以来,在国内密集出台的政策和不断成熟的市场等多重因素驱动下,我国工业机器人市场增长迅猛态势依旧不改,除了汽车、3C电子两大需求最为旺盛的行业,化工、石油等应用市场也在逐步打开,根据初步统计预测,2024年国内工业机器人市场规模已进一步增长至842.62亿元,2025年有望达到900亿元以上。

值得注意的是,近两年来,由于国内市场需求放缓,国产工业机器人正在加速“出海”。具体来看,2023年下半年,我国工业机器人厂商通过产品促销、拓展并加大渠道激励等措施来清库存,到2023年底,市场“去库存”已进入尾声,国内市场需求放缓。面向未来分析,走向国际舞台已成为我国工业机器人厂商的必经之路。
因此,2023年以来,我国厂商凭借国内成熟产业链带来的价格优势起步,借助于国内丰富的应用场景形成的规模优势加速市场拓展,正通过产品快速迭代强化智能体验以打造新的竞争优势,日益获得海外市场认可。
海关数据显示,2023年我国工业机器人出口增速达到86.4%。根据统计,2023年我国工业机器人厂商的出海收入合计约95.8亿元人民币,亚太、欧洲、北美等主要市场区域贡献了国产工业机器人厂商境外收入的90%。进入2024年,我国工业机器人需求放缓态势虽有减缓,且2024年全年国内工业机器人出口增速下降至45.2%,但产品“出海”已成为国产工业机器人品牌业务拓展关注的重要方向,将持续为我国工业机器人行业提供发展空间。

相关报告:智研咨询发布的《中国工业机器人行业竞争策略研究及未来前景展望报告》
三、竞争格局
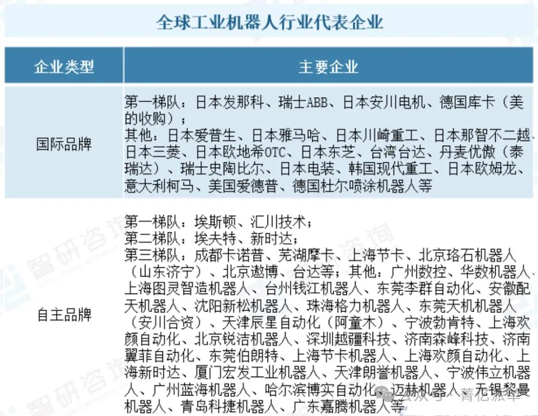
全球机器人行业竞争格局比较集中,日本机器人“四大家族”占据主导。全球工业机器人主要由四大家族即日本发那科(FANUC)、日本安川电机(Yaskawa)、德国库卡(被美的收购)、瑞士ABB主导,凭借其在机床、伺服系统和焊接设备等领域的深厚技术积累,在机器人行业中继续保持领先地位,市场占有率合计约50%。在中国市场,虽然“四大家族”曾一度占据高达70%的市场份额,但随着国产品牌的崛起,这一数字已降至约30%。
从国内布局竞争情况看,在新一轮科技革命和产业变革加速演进的当下,作为新兴技术的关键载体和制造业转型的重要抓手,工业机器人正在深刻影响全球科技创新和产业结构调整,亦成为区域之间抢注加码的新赛道。作为当下增势领跑的一项产业,工业机器人被各地广为看好,尤其在两大经济重镇珠三角与长三角强势领跑与加速布局带动下,京津冀、中部、西部、东北等地区加快入局,各地工业机器人蓬勃发展,六大产业区域雏形逐步显现。目前,国产品牌厂商中,埃斯顿、汇川技术位列国内第一梯队。

上海新时达电气股份有限公司成立于1995年3月,2010年在深交所A股上市,股票简称“新时达”。新时达以运动控制技术为核心,专注于伺服驱动、变频调速、机器人和工业控制器等产品,发展数字化与智能化,为客户提供优质的智能制造综合解决方案。目前,新时达的产品与解决方案已广泛应用于3C电子、锂电、半导体、光伏、物流、食品饮料、医疗、汽车、点胶、激光、机床、电梯、水泵、暖通空调、橡胶塑料、通用节能、工程机械、金属制品、化工制品、家俱等行业与细分领域,服务于全球110多个国家与地区。数据显示,2024年前三季度,新时达营业收入为22.64亿元,同比下降12.29%。

深圳市汇川技术股份有限公司创立于2003年,2010年9月28日在深圳证券交易所上市,股票简称“汇川技术”。汇川技术聚焦工业领域的自动化、数字化、智能化,专注“信息层、控制层、驱动层、执行层、传感层”核心技术,专注于工业自动化控制产品的研发、生产和销售,定位服务于高端设备制造商,以拥有自主知识产权的工业自动化控制技术为基础,以快速为客户提供个性化的解决方案为主要经营模式,持续致力于以领先技术推进工业文明,快速为客户提供更智能、更精准、更前沿的综合产品及解决方案,是国内工业自动化控制领域的佼佼者和上市企业。数据显示,2024年前三季度,汇川技术营业收入为253.97亿元,同比增长26.22%。

四、发展趋势
1、政策持续利好,工业机器人产业蓬勃发展
近年来,我国政府在加快制造强国建设、推动产业升级的大背景下,对工业机器人产业给予了高度关注和大力支持。从中央到地方,各级政府及相关部门出台了一系列政策,为工业机器人产业的蓬勃发展提供了有力保障。
《“十四五”规划纲要》中明确提出要突破智能机器人关键技术,这不仅是国家对于技术创新和产业升级的坚定决心,也为工业机器人产业的研发创新指明了方向。随后,工业和信息化部等17部门联合印发的《“机器人+”应用行动实施方案》,进一步细化了工业机器人在各领域的应用场景和推广目标。这些政策不仅为工业机器人的研发和应用提供了资金支持、税收优惠等实际利好,还通过构建完善的产业生态、推动产学研深度融合等方式,为产业的持续健康发展奠定了坚实基础。
在政策春风的吹拂下,我国工业机器人产业呈现出蓬勃发展的态势。众多企业积极投入研发,不断推出具有自主知识产权的高性能工业机器人产品,同时,国内外市场的拓展也取得了显著成效。
2、工业机器人技术革新加快,产业国产化、智能化加速
随着科技的不断发展,5G通信技术、大数据、云计算和AI技术等前沿科技正在与工业机器人产业深度融合,为工业机器人的智能化、网联化升级提供了强大的技术支撑。
在5G通信技术的加持下,工业机器人实现了更加高效、稳定的数据传输和远程控制,为工业自动化和智能化生产提供了有力保障。同时,大数据和云计算技术的应用,使得工业机器人能够实时收集和分析生产数据,为生产决策提供精准的数据支持。AI技术的引入,则进一步提升了工业机器人的自主学习和决策能力,使其能够更好地适应复杂多变的生产环境。
在关键技术和部件方面,我国工业机器人产业也取得了显著突破。运动控制、高性能伺服驱动、高精密减速器等核心技术和部件的自主研发和生产能力不断提升,为我国工业机器人的整机性能和功能提供了有力保障。这些技术突破不仅提升了工业机器人的性能和稳定性,还为其在更广泛领域的应用提供了可能。
在技术革新的引领下,我国工业机器人的国产化、智能化进程不断加速。越来越多的企业开始注重自主研发和创新,推动工业机器人产业向高端化、智能化方向发展。
3、下游应用日益广泛,市场持续扩容
作为全球最大的制造业大国,中国庞大的制造业体量孕育出了巨大的工业机器人市场需求。汽车行业作为传统的工业机器人应用大户,其对于高精度、高效率的工业机器人需求持续旺盛。同时,随着中国制造的不断转型升级,3C、半导体、新能源、物流仓储、智能家居等新兴领域对于工业机器人的需求也呈现出快速增长的趋势。
在3C领域,工业机器人的高精度、高效率特点得到了充分发挥,为电子产品的组装、测试等环节提供了有力支持。在半导体领域,工业机器人的精细操作和高度稳定性为半导体制造提供了可靠保障。在新能源领域,工业机器人在电池生产、光伏设备制造等环节的应用也越来越广泛。此外,在物流仓储和智能家居等领域,工业机器人也发挥着越来越重要的作用,为行业的智能化升级提供了有力支持。
预计未来,随着新兴领域的不断拓展和技术的不断进步,工业机器人的应用领域将进一步拓宽,市场需求也将持续扩容。同时,国内外市场的竞争加剧也将推动工业机器人企业不断提升产品性能和服务水平,以满足不同领域、不同客户的需求。

在这个瞬息万变的时代,掌握行业最新动态和趋势至关重要。为了帮助您紧跟时代步伐,菁亿会定期整理并分享权威、专业的行业报告资料,旨在为您提供有价值的参考和洞见~
通过关注菁亿公众号,您将第一时间获取到最新的行业报告和深度分析
温馨提示:加小亿微信获取完整版报告哦~


我知道你在看哦




