东莞市技师学院于1987年12月创办,是“国家级高技能人才培训基地""国家高技能人才培育突出贡献单位”“人力资源和社会保障部企业新型学徒制试点单位”“世界技能大赛突出贡献单位”,为广东省首批高水平技师学院。学院现有东城(改扩建中)和职教城两个校区,总占地面积34.78万平方米。目前专职教师593人,有正高级职称3人,副高级职称93人,有高级技师245人,受国务院特殊津贴专家2人。在校生近万人,办学层次覆盖高级技工、预备技师、技师,匹配东莞市产业布局体系开设专业51个。
中文名称:东莞市技师学院
创办时间:1987年
类别:全日制公办技师学院
所属地区:东莞市人力资源和社会保障局
占地面积:536.17亩
地址:东莞市东城区莞龙大道36号(东城校区)
东莞市横沥镇职教路6号(职教城校区)
★国家级重点技工院校
★广东省高水平技师学院
★广东技工教育竞争力20强单位
★国家级高技能人才培训基地
★世界技能大赛中国集训基地

目前专职教师593人,有正高级职称3人,副高级职称93人,有高级技师245人,受国务院特殊津贴专家2人。在校生近万人,办学层次覆盖高级技工、预备技师、技师,匹配东莞市产业布局体系开设专业51个。



1.持有初中毕业证的学生。
2.持有普高、职高、中专、中技毕业生。

1.东莞市应届初中毕业生可在市中招平台填报我院志愿。
2.未参加东莞市中考的毕业生报读我院,可待我院在东莞中招平台录取结束后,在自主招生阶段报名。

备注:
1.学费、住宿费按照省市物价部门的相关政策收取。退费根据东莞市财政制度申请办理:
(1)响应国家号应征入伍的,应全额退还学生所缴费用;
(2)受教育者注册缴费后未入读的,应退还所缴学费、住宿费的90%;
(3)受教育者在校提前结业、经批准转学、中途死亡或因病休学、退学的,所缴学费、住宿费接受教育者实际在校时间计算清退;
(4)私自离校和因自身原因按规定被学校开除学籍或因触犯刑律不能继续学习的,所缴学费、住宿费不予清退。
2.书本费:根据课程设置订购教材,学生与供应商据实结算。
3.校服费:根据东莞市教育局《关于进一步加强我市中小学校服管理工作的通知》(东教〔2023〕28号)的政策,“学生自愿购买校服,允许学生按照学校校服的款式、颜色,自行选购、制作校服”,校服费用由学生与供应商据实结算。

一、免学费补助
对象:全日制正式学籍一、二、三年级在校生中所有农村(含县镇)学生、城市涉农专业学生、家庭经济困难学生、在民族地区就读的学生、戏曲表演专业学生、残疾学生、本市户籍学生、本省“双转移”地区学生(本省“双转移”地区:汕头市、惠州市、汕尾市、潮州市、揭阳市、阳江市、湛江市、茂名市、肇庆市、云浮市、韶关市、河源市、梅州市、清远市)、台湾户籍学生、香港户籍学生、澳门户籍学生和华人华侨子女(其他艺术类相关表演专业学生除外)。
二、国家助学金
对象:全日制正式学籍一、二、三年级在校涉农专业学生和非涉农专业家庭经济困难学生、六盘山区等11个原连片特困地区和西藏、四省涉藏州县、新疆南疆四地州中等职业学校农村(不含县城)学生。
标准:每生每年2300元。
三、奖学金激励措施
1.东莞市技师学院学生奖学金
根据《东莞市技师学院综合测评方案》,每学期对品学兼优的学生按照评选名额及条件进行评审,对获奖人选颁发奖学金(不含校外实习学期)
2.国家奖学金
对象:全日制特别优秀的二年级及以上在校生
标准:每生每年6000元。


人工智能学院立足东莞“科技创新+先进制造”定位,秉持“市场化导向、国际化标准、工厂化教学”办学理念,构建“人工智能+机器人”专业群,致力于培养复合型高技能人才。目前,学院拥有在校学生1421人、教职工87人,其中包括国务院特殊津贴专家1名、市特色人才1名、市技能领军人才3名,高级职称教师11人、中级职称39人、高级技师47人、技师16人。
学院紧密围绕产业需求,不断优化专业设置,开设了机电一体化技术、人工智能技术应用、无人机应用技术、工业机器人应用与维护、电子技术应用等重点专业。同时,学院配备了总值8209万元的先进教学及实训设备,设有42间实训室,旨在为社会输送具备扎实理论基础和卓越实践能力的复合型人才。
在“学习型工厂”教学模式下,创新构建了“1+1+N”产业学院产教融合体系,依托1个企业培训中心、1个校内教学实训基地,联动N家生态链企业,构建涵盖整个产业链的教学、实训及就业网络。目前,学院已与新能德、庆泰等企业共建产业学院,未来还将与拓斯达、优必选、遨博、博诺等企业成立多个机器人研创中心与产业学院。
在教学研究方面,学院取得了丰硕成果。教师团队完成了近20项省市及企业教科研课题,师生在省、国家级技能大赛中共计315人次获奖,其中包括45人次国家级竞赛获奖、123人次省级竞赛获奖。此外,学院还培养了多名全国及省市级技术能手,并在国际技能大赛中荣获金牌。同时,学院创建了世界技能大赛工业4.0项目中国集训基地、工业控制及工业4.0等项目广东省集训基地,承办市级以上大赛超过20场次。
近三年,毕业生就业率保持在99%以上,人均薪酬超过6000元/月。其中,被新能德、宇瞳光学、华为机器人、东莞散裂中子源等知名企业录用的毕业生,人均薪酬超过8000元/月,广受企业青睐。学院的人才培养成果显著,为行业发展输送了大量高素质技能型人才。
人工智能学院以培养未来产业工程师为目标,深化三链融合,致力于打造粤港澳大湾区“人工智能+机器人”人才培养高地,为东莞乃至整个粤港澳大湾区的产业升级提供坚实的人才支撑。



智能制造学院在校学生1164人。目前有6个专业,模具设计与制造、数控加工(数控铣工)、工业设计、综合机械及自动化、模块化设计与工业仿真、智能制造应用与维护,其中数控加工(数控铣工)专业为省重点建设专业。全院共有教职工78人。拥有正高级职称2人,高级职称10人,中级职称35人,高级技师44人,技师11人,拥有各类实训室26间。培养的学生先后荣获国家级竞赛一等奖3个、二等奖10个、三等奖2个、优胜奖3个,省级竞赛银牌1个、铜牌2个、三等奖1个、优胜奖8个。
学院积极探索推进“校企双制、工学一体”的合作模式,合作企业已达56家,与东莞新能德科技有限公司、东莞市宇瞳光学科技股份有限公司分别共建新能德产业学院、宇瞳光学产业学院。毕业生以综合素质过硬、专业技能扎实、实践能力强深受用人单位的青睐,近三年毕业生就业率始终保持在98%以上,经统计,毕业生被东莞建晖纸业有限公司、华为机器有限公司、东莞好景塑胶制品有限公司、东莞市彼联机械科技有限公司、东莞新能德科技有限公司、东莞市宇瞳光学科技股份有限公司等知名企业录用,用人单位满意率99%以上。



交通运输学院在校学生1000多人,是东莞市汽车行业协会常务副会长单位和东莞市汽车维修行业协会副会长单位。目前开设6个专业,汽车检测与维修、新能源汽车检测与维修、汽车技术服务与营销、城市轨道交通运输与管理、航空服务、铁路客运服务,其中汽车检测与维修专业为广东省重点建设专业。全院共有教职工60人,拥有正高级职称1人,高级职称6人,中级职称36人,高级技师37人,技师7人,拥有教学实训室23间,建设有梅赛德斯-奔驰汽车实训基地、捷豹路虎汽车钣金两个学习型工厂以及城轨运营实训中心等多个实训场地,是SAE-博世汽车技师教学合作伙伴。拥有各类整车及设备千余台(套),能够满足交通运输类各专业的教学实训、技能竞赛训练和选拔。交通运输学院培养的学生先后荣获专业技术类国家级奖项13个、省级奖项18个、市级奖项22个。学院积极推进“产教融合”“校企双制”等校企合作模式,优质合作企业已达20多家。毕业生以综合素质过硬、专业技能扎实、职业素养高,深受用人单位的青睐,近三年毕业生就业率始终保持在99%以上,被梅赛德斯奔驰、保时捷、比亚迪、鸿蒙智行、特斯拉、理想等知名企业及品牌4S店录用,用人单位满意率97%。



电子商务学院依托数字经济发展趋势,构建了“技术+商务+艺术”三位一体的专业群体系。现有全日制在校生1944人,设有电子商务、数字媒体艺术、室内设计、计算机网络等8个专业。与京东等30余家知名企业建立深度合作,累计培养优秀毕业生1.2万余人。
学院拥有一支结构合理的“双师型”教师队伍,现有专任教师86人,其中博士1人,硕士研究生17人,高级职称12人,中级职称31人,高级技师28人,技师31人,近年来教师团队成果丰硕,开发教材13本,发表论文76篇,获得国家专利31项。
电子商务学院拥有各类实训室36间,能够完成各专业教学实训、以及网络系统管理、电子商务等竞赛的训练和选拔。近五年培养的学生先后荣获省级以上竞赛累计60余项,其中2025年第四届全国工业设计职业技能竞赛总决赛三等奖、广东省第三届职业技能竞赛网络系统管理(世赛)项目获得第二名(银牌)、2023年广东省跨境电子商务师职业技能竞赛二等奖等成绩。
学院积极探索推进“校企双制、工学一体”的合作模式,与江苏京东信息技术有限公司等知名企业合作共建人才培养实训基地,毕业生被京东集团、中国移动通信集团等知名企业录用,以综合素质过硬、专业技能扎实、实践能力强深受用人单位的青睐,近三年毕业生就业率始终保持在99%以上,用人单位满意率99%。



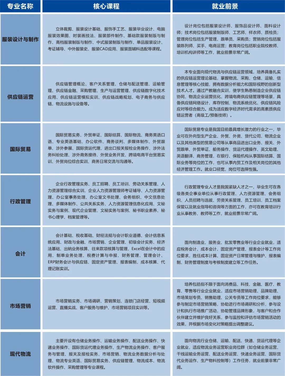
商贸管理学院拥有在校学生1298人,共设八个专业,涵盖服装设计与制作、服装设计与品牌策划、现代物流、供应链运营、会计、国际贸易、市场营销和行政管理专业,旨在培养全方位发展的商贸管理精英。其中,服装设计与制作和现代物流两大专业,凭借其深厚的教学底蕴和行业前沿性,被确立为重点建设专业,引领学院教学创新。
学院师资力量雄厚,现有教职工72人,包括高级职称7人,中级职称31人,高级技师26人,技师12人。他们不仅在学术上有所建树,更在教学和实训中倾囊相授,为学生的成长保驾护航。学院配备30多间实训场地,并拥有京东物流产业学院和顺丰速运人才培训基地等实训场所。为学生提供真实的职业环境锻炼其实践能力。近年来,商贸管理学院的教育成果显著,学生在各类竟赛中屡获殊荣,共荣获国家级奖项63个,省级奖项35个、市级奖项19个,充分展现了学院的教学实力和学生风采。
学院积极探索校企合作新模式,与70多家企业建立了深度合作关系,共同推进工学一体化教育,为学生提供更多实践机会,也为企业输送了大批优秀人才。毕业生因其综合素质高、专业技能强而备受企业的青睐。近三年,毕业生就业率始终保持在99%以上,众多学子进入中国邮政、顺丰、京东等知名企业工作,用人单位满意率100%。



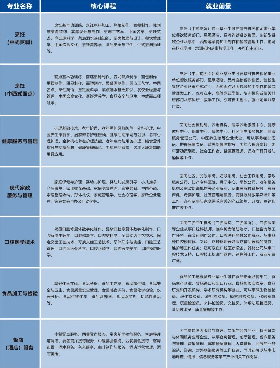
食品科学与工程学院在校学生1800多人。目前有8个专业,烹饪(中式烹调)、烹饪(中西式面点)、健康服务与管理、现代家政服务与管理、食品加工与检验、口腔医学技术、导游、饭店(酒店)服务,其中烹饪专业为省重点建设专业。全院共有教职工88人。拥有高级职称8人,中级职称26人,高级技师26人,技师24人,全国技术能手3人、广东省技术能手6人、广东省三八红旗手1人、南粤技术能手1人、世界技能大赛烘焙项目国家集训队教练1人、东莞市技术能手12人,27人次赴德国、中国香港、中国台湾等进行专业培训。学院投入资金2600多万建成功能齐全的实训室20多个。广东省“粤菜师傅”培养示范基地是全省6个基地之一,另有广东省“南粤家政”培训基地广东省“粤菜师傅”大师工作室等,是第44届、45届、46届、47届世界技能大赛烘焙项目国家集训基地。近3年学院各类竞赛成果显著,积极参加国际、国家、省、市各项竞赛,获第48届国际青年烘焙师大赛冠军、2023年国际烘焙杯城市面包大赛季军、中华人民共和国第一届职业技能大赛烘焙世赛选拔项目银牌、烘焙国赛精选项目铜牌。毕业生以综合素质过硬、专业技能扎实、实践能力强深受用人单位的青睐,就业率始终保持在98%以上。



新技能学院(广东省新一代电子信息产业就业培训基地)由广东省人力资源和社会保障厅2021年10月批准成立。学院依托广东省人力资源和社会保障厅的支持,根据新一代电子信息产业集群人才需求,坚持立德树人理念,创新人才培养机制,按照“298工程”模式,“政、校、行、企”多元主体协同育人,构建“招生、培训、认证、就业”四位一体的技能人才培训与评价体系,打通技能人才培养、评价和供应全链条,对接和服务广东省战略新兴产业,培养新技术新职业发展需要的新技能人才,为广东省战略新兴产业的发展提供有力的人才支撑。新技能学院现开设网络与信息安全、移动通信技术、数字化设计与制造、智能网联汽车技术应用4个专业,在校生三百多人。网络与信息安全专业建有攻防靶场、网络系统搭建实训室、网络安全基础实训室、网络安全攻防实训室,可开展大规模、高复杂度项目化实训,支撑“网络安全产品部署与配置”“网络安全综合渗透测试”“网络安全综合运维管理”等专业课程。移动通信技术专业建有安防实训室、5G通信实训室、5G专业运维实训室,可开展5G网络规划、部署、维护、优化等基础操作技能,支撑“5G承载网技术”“5G无线网络规划与优化”“5G无线网络技术”等专业课程。数字化设计与制造专业建有钳工实训室、测绘实训室、3D打印实训室、计算机综合实训室、精密测量实训室、数控一体化实训室等,支撑“零件钳工加工”“机械产品零件测绘与三维建模”“零件数控车加工”“机械产品数字化设计”等专业课程;智能网联汽车技术应用专业有智能网联计算机房、物联网实训室、智能网联汽车实训室等,支撑“智能网联汽车“环境感知部件的装配与标定”等专业课程;新技能学院与华为、中国联通等多家企业开展校企合作,为学生提供良好的学习和实践环境,为东莞乃至整个广东、全国培育优秀技能人才。


人文学院学院目前设有体育系、艺术系、幼教系三个系部,架构完整、特色鲜明,为不同兴趣志向的学生提供广阔发展空间。学院现有86名在校学生,学院师资力量雄厚,现有教职工32人,其中高级职称2人,中级职称10人,高级技师2人。为切实提升学生实践能力,学院配备多间专业实训场地,模拟真实职业场景,从体育训练场馆到音乐室,再到幼儿园模拟教室,为学生提供充足实操机会,确保学生毕业即能无缝对接职场。在教育教学成果方面,人文学院成绩斐然,历年来师生们在各类竞赛中脱颖而出,省级奖项7项、市级奖项5项。同时,人文学院积极承办各类大型活动,为学生搭建展示自我的舞台,全方位提升学生综合素养,营造丰富校园文化生活。活动类型丰富多样,涵盖文艺展演活动、体育赛事竞技等多个领域。近三年来学生就业率始终保持在98%以上,多被当地幼教育婴保育类单位录用,深受用人单位的满意和高度评价。



学院专业特色鲜明,与近500家企业建立了密切的校企合作关系,另外有上千家企业为我院学生提供实习就业岗位。如东莞市宇瞳光学科技股份有限公司、东莞新能德科技有限公司、广东三正集团有限公司、东莞信易电热机械有限公司、南兴装备股份有限公司、华为技术有限公司、顺丰速运有限公司、京东集团等龙头企业、上市企业、倍增企业、规上企业,都是我院长期稳定的合作伙伴。

东莞市技师学院环境优美,获“东莞最美校园”称号。办学条件优越,校内教学生活设施一应俱全,超前的教学实训楼群,公寓式师生宿舍,健全的体育运动设施。学院全部实现智能化、网络化、信息化管理,实现学生宿舍、校园安保监控无盲区,是莘莘学子求学、生活的理想学府。











扫码预约择校老师 为你一对一择校选择


