
点击蓝字关注我们





由于连续多届的成功举行,山东春季国际车展已是青岛车迷及消费者心目中的“开春第一展”。而好车云集,好价“探底”,人声鼎沸……这种热闹的景象也成为3月岛城车市的日常。

既然有了“开春第一展”的名头,2026春季国际车展的选择只能是“唯前进,不辜负”!据悉,今年春展的规模进一步扩大,预计将有800余款车型参展,创下历年来的纪录。具体包括奔驰、宝马、一汽奥迪、上汽奥迪、红旗、沃尔沃、林肯、Smart、阿维塔、雷克萨斯、凯迪拉克、特斯拉、小米汽车、小鹏汽车、理想汽车、乐道汽车、零跑汽车、腾势汽车、岚图汽车、icar、睿蓝、进口大众、鸿蒙智行(问界、智界、享界、尊界、尚界)、方程豹、智己汽车、猛士、吉利银河、广汽丰田、上汽大众、北京汽车、深蓝汽车、吉利汽车、极氪、极狐、广汽传祺、广汽昊铂、比亚迪、奇瑞汽车、奇瑞风云、星途、长安汽车、长安启源、福特汽车、上汽通用别克、长城哈弗、魏牌、坦克、广汽埃安、五菱汽车、大众汽车ID.与众、一汽丰田、东风日产、长安马自达、标致、雪铁龙、一汽奔腾、北京汽车制造厂、蓝电、东风纳米、上汽MG、领克汽车、改装商务车等。


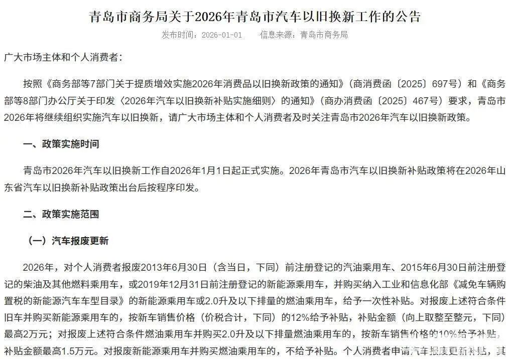
1月1日,青岛市商务局通过官方渠道面向全市广大市场主体和个人消费者正式发布《关于2026年青岛市汽车以旧换新工作的公告》,明确汽车报废补贴最高2万元,汽车置换补贴最高1.5万元。

具体说来,在报废更新方面,消费者报废符合条件的旧车并购买新能源乘用车的,按新车销售价格的12%给予补贴,补贴金额最高2万元;消费者报废符合条件的旧车并购买2.0升及以下排量燃油乘用车的,按新车销售价格的10%给予补贴,补贴金额最高1.5万元。还有,对报废新能源乘用车并购买燃油乘用车的,不给予补贴。
而在置换更新方面,个人消费者通过售卖方式转让旧乘用车并购买新能源乘用车的,按新车销售价格的8%给予补贴,补贴金额最高1.5万元;换购2.0升及以下排量的燃油乘用车的,按新车销售价格的6%给予补贴,补贴金额最高1.3万元。特别值得一提的是,《公告》指出,参与申请补贴的报废汽车所有人或乘用车旧车所有人和新购置乘用车所有人应为同一个消费者;其所报废或转让的符合条件的旧车,应当于2025年1月8日前登记在申请人名下。

简单总结一下,之前两年备受好评的汽车“以旧换新”补贴政策将延续至2026年,具体的补贴金额也比较接近,只是相关的规定更加细化与完备。而2026山东春季国际车展的举办时间为3月6日至9日,因此,在车展现场购车,完全可以享受至高2万元的补贴。这对于消费者而言,肯定是一大利好!

在今年的春季国际车展上,将有多款重量级新车登台亮相,开启自己在青岛的首秀旅程。其中,最受关注的当数广汽丰田铂智7,这款大型纯电轿车日前传出3月上市的消息,而据记者专门从参展商处了解,铂智7将会出现在春展现场,并成为广汽丰田展台的“明星”。
据悉,铂智7采用了最新的丰田家族式前脸,科技感十足。其车身尺寸也相当给力,车长超5.1米,轴距超3米,足以营造舒适的车内驾乘空间。内饰方面,该车全系标配鸿蒙座舱5.0系统,具备强大的模糊语义理解和多音区连续对话能力,其MoLA大模型架构的“长期记忆与主动服务”功能,能学习并记忆不同家庭成员的偏好。另外,铂智7将搭载Momenta的高阶辅助驾驶系统,采用一体融合式的端到端大模型,支持城市与高速的辅助驾驶。在动力上,新车搭载华为Drive One电驱,配备双电机,最大功率207千瓦;铂智7拥有88.13kWh、71.35kWh两种电池组,纯电续航里程最高为710公里。

全新一代奥迪Q5L刚刚上市,30.98万元的起价比较有竞争力,它也将成为春展现场一款耀眼的新车。据悉,新车是在奥迪最新的PPC豪华燃油平台打造,外观、内饰、动力全面迭代,并且将配备华为乾崑辅助驾驶系统。内饰方面,全新奥迪Q5L配备“11.9英寸仪表+14.5英寸OLED中控屏+10.9英寸副驾娱乐屏”,还有定制全场景语音助手。动力上,新车将搭载EA888 Evo5 2.0T发动机,最大功率200千瓦,峰值扭矩400牛•米,同时,车辆传动系统采用7速双离合变速箱以及quattro智能四驱系统。

此外,五菱星光560、广汽丰田新一代威兰达、新款本田飞度、2026款小鹏P7+、一汽丰田新款卡罗拉、零跑D19、智己LS8等重量级新车也有望出现在春季国际车展现场。

节前要不要买车?显然,这个问题的答案“见仁见智”,假如您着急用车,或者想开着新车春节返乡“风光一把”,那节前出手一点问题都没有。但如果您不是那么着急,那么做一个暂时的“等等一族”,节后3月上旬出手将更具性价比。

众所周知,现在很多车企都是订单式生产,提车时间较长,现在下订很可能春节前提不到车,只能在经销商的现车里选,不得不在配置上有所妥协,多半是要增加成本选高配车型;还有一点,新年伊始,车企与车商给出的优惠额度也一般,车价较为“坚挺”。而如果是节后3月购车的话,一来,很多2025年年底2026年年初发布的新车,度过生产磨合期,至3月之际,产能也上来了,消费者的提车速度更快;二来,车企在开春之际往往也推出新一年的优惠促销计划,在市场竞争激烈的大背景下,届时车型的价格只会更低,各种优惠、福利、补贴也不会少,消费者买车只会“更香”!

显然,2026山东春季国际车展就处在这样一个美妙的时间点上,800余款热销主流车型齐聚一堂,正面交锋,那优惠让利的幅度又会比4S店大,再加上至高2万元的以旧换新补贴与车展主办方举行的抽奖活动……这确实是开春购车的绝佳平台。
来源 | 半岛微社区

