
工业机器人作为智能制造的核心装备,正深度融入全球产业升级与数字化转型的浪潮。从汽车制造到新能源,从精密电子到仓储物流,其应用场景不断拓展,成为衡量国家制造业先进水平的关键标志。
工业机器人产业链分为上、中、下游三部分。


资料来源:中商产业研究院整理
减速器是实现精密运动的核心部件,成本约占整机30%-35%。


数据来源:中商产业研究院整理
RV减速器主要用于重负载部位,长期由日本纳博特斯克垄断(市占率超30%)。国产替代取得突破,环动科技等国内企业市占率达25%,已进入第一梯队,但在使用寿命和一致性方面仍在持续追赶。

数据来源:GGII、中商产业研究院整理
谐波减速器主要用于小臂、腕部等负载较小但精度要求高的关节。谐波减速器市场呈现高度集中格局,尤其日本厂商在全球占据主导地位。谐波减速器国产替代正在加速,绿的谐波(市占率约12%)等厂商通过技术攻关,在减速比、额定扭矩、传动效率、精度等方面已接近或达到国际先进水平。

数据来源:GGII、中商产业研究院整理
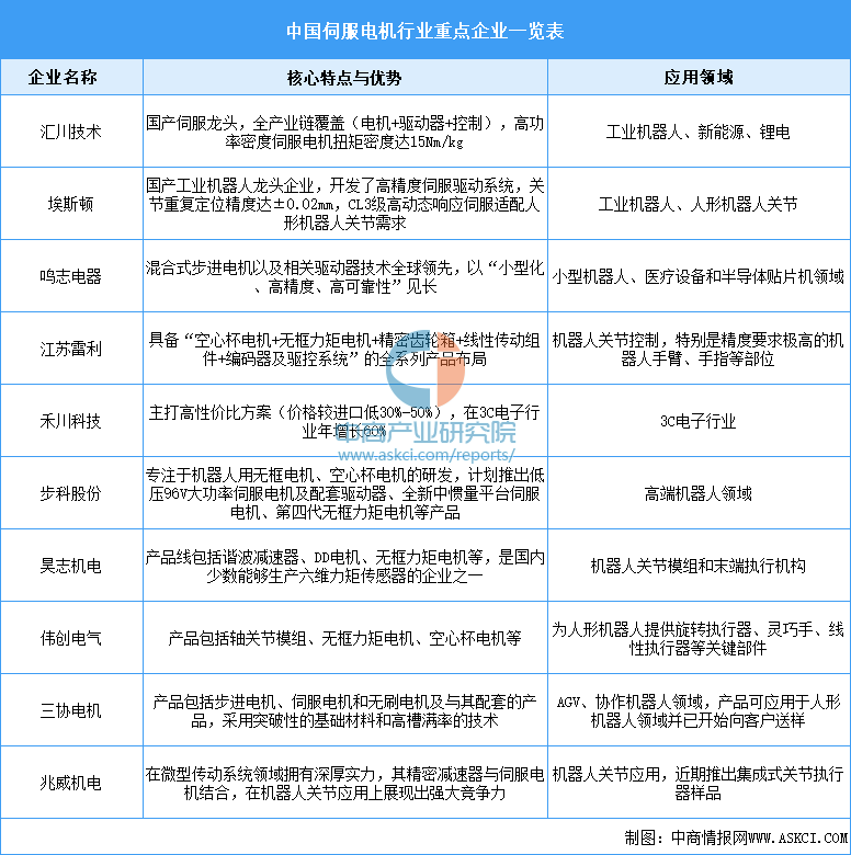
伺服系统作为机器人的“肌肉”,负责驱动关节运动,是实现精准动作的关键。


数据来源:中商产业研究院整理
以汇川技术、埃斯顿为代表的国产品牌,凭借高性价比和快速响应服务,市占率已超越日系、欧系品牌,成为市场主导力量。

资料来源:中商产业研究院整理
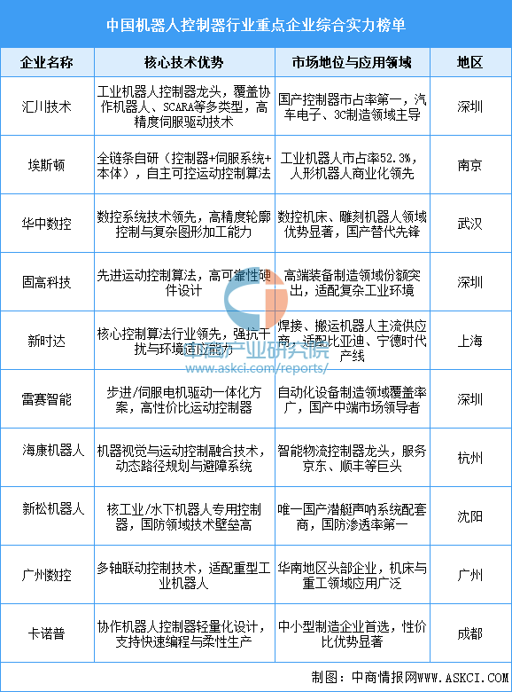
控制器作为机器人的“大脑”,其智能化水平决定机器人自主性。


数据来源:中商产业研究院整理
埃斯顿(收购英国TRIO)、汇川技术、华中数控等企业已实现技术突破,竞争焦点正从硬件转向操作系统、算法与工艺软件包的软硬件一体化能力。

资料来源:中商产业研究院整理
传感器是机器感知环境的"感官神经"。目前高端六维力传感器、3D视觉传感器等仍大量依赖进口,成为制约协作机器人、人形机器人等前沿领域发展的瓶颈。


数据来源:中商产业研究院整理
全球市场稳步扩张,亚太地区为主要增长引擎。


数据来源:中商产业研究院整理
中国市场占据全球重要份额,内生增长动力强劲。


数据来源:中商产业研究院整理
中国工业机器人产量持续高速增长,供给能力显著增强。


数据来源:中商产业研究院整理
国内市场销量短期调整,但中长期复苏与增长趋势明确。


数据来源:GGII、中商产业研究院整理
中国工业机器人产业已形成龙头企业引领、全链条协同发展的格局,国产替代进程迅猛。


资料来源:中商产业研究院整理
从应用领域来看,汽车制造、电子电气和金属加工是工业机器人的三大传统应用场景。


数据来源:中商产业研究院整理
新能源汽车产业快速发展为机器人应用注入强劲动力,带动焊接、装配、搬运等环节需求。


数据来源:中汽协、中商产业研究院整理
消费电子产品更新换代快,对生产线柔性和精度要求极高,是小型高精度机器人的重要应用场景。


数据来源:中商产业研究院整理
声明:本文系网络转载,转载目的是便于产业园区工作者学习、科普相关信息和资讯,不作商业用途。版权归原作者所有,若本文所用视频、图片、文字如涉及作品版权问题,请第一时间告知,我们将根据您提供的证明材料确认版权并立即删除内容!本文内容为原作者观点,并不代表本公众号赞同其观点和对其真实性负责。
丨编辑:广东省产业园区协会宣传服务中心
了解更多园区动态、产业政策,欢迎关注咱们公众号和视频号
【关注】两批正式下达!广东省超13.6亿元普惠性制造业投资奖励公布
【聚焦】最高3000万元!广东出台生物制造赋能制造业的若干措施
【动态】携手共进!欢迎广东省博士博士后人才发展促进会成为第35家联合共建生态圈单位

