智能焊接机器人行业相关概述

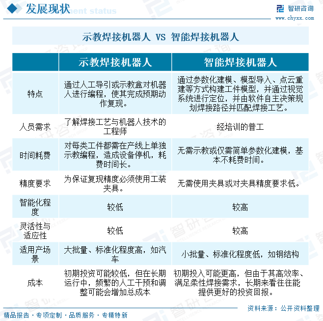
焊接机器人是指从事焊接(包括切割与喷涂)的工业机器人。基于不同作业原理划分,焊接机器人主要包括弧焊机器人、点焊机器人、激光机器人以及其它焊接机器人,点焊机器人和弧焊机器人为市场主流类型。按照机器人加工路径生成的方式不同,焊接机器人产品可以分为传统示教型焊接机器人和智能焊接机器人两类:传统示教型焊接机器人采用的是“示教-再现”的工作模式,通常需要人工示教来编辑焊缝的加工的路径。智能焊接机器人通常配备有多种传感器,如视觉传感器、激光传感器等,用于精确地识别焊缝的位置和尺寸,基于传感器提供的数据,机器人能够自动规划焊接路径,无需人工示教。智能焊接机器人具备高自动化程度、高精度和高稳定性、智能化决策、适应性强、高安全性等特点。

一套完整的智能焊接机器人工作单元包含了智能焊接控制系统、视觉传感与焊缝跟踪系统、离线编程软件、焊接机器人本体以及焊接电源、焊枪等配套部分组成。智能焊接机器人在离线编程软件中编辑焊缝、生成焊接路径,并仿真模拟焊接过程,验证焊接路径的合理性,从而取代人工示教编程生成焊接路径,缩短编程调试周期。

相关报告:智研咨询发布的《中国智能焊接机器人行业市场竞争态势及投资战略研判报告

智能焊接机器人行业产业链

智能焊接机器人产业链主要分为上游的机器人整机所需关键零部件、智能焊接控制系统、3D 视觉/激光焊缝跟踪系统、离线编程软件及焊枪、焊接电源、变位机等配套设备,中游的系统集成商以机器人系统为核心进行集成开发,最终以智能焊接机器人工作站或智能焊接机器人生产线等成套设备的形式投入下游生产。从下游应用来看,目前智能焊接机器人在钢结构以及船舶行业应用较为集中。随着技术的不断突破和市场需求的拉动,智能焊接机器人在制造业中的角色将越来越重要,未来在汽车及汽车零部件、金属加工、重工机械、能源、航空航天以及其他一般工业等领域的应用也将日益广泛和深入。

从智能焊接机器人成本构成来看,本体及视觉/激光跟踪系统占比最大,分别为35.4%、27.2%,为智能焊接机器人核心组成部分。其次智能焊接控制系统、离线编程软件、焊接电源、焊枪分别占比7.64%、5.35%、4.59%、2.15%。

智能焊接机器人行业发展现状

1、全球市场

(1)发展历程

从技术发展历程来看,焊接机器人的发展经历了两次技术迭代,分别为焊接机器人装上“大脑”和“眼睛”。第一次迭代,由示教型焊接机器人向离线编程焊接机器人进步,为焊接机器人装上了“大脑”,用于自主描述焊缝并生成焊接指令,而非人工识别焊缝亲自操作机器人焊接,但离线编程的问题在于需要对每个工件重复编程,效率低。第二次迭代,是由离线编程焊接机器人升级至免示教智能焊接,免示教焊接机器人是通过机器视觉和路径规划控制系统,实现焊接路径的自动识别和规划,无需人工操作引导,适用于小批量、非标工件的焊接,有望解决当前焊接非标化困境。目前来看,当前示教编程仍为大批量标准化生产中稳定性最高且最为经济的方案,但免示教智能焊接技术已初露头角。

(2)市场现状

焊接机器人是工业机器人的一个重要分支,其具有焊接质量稳定、改善工人劳动条件、提高劳动生产率等优点。在制造业飞速发展的今天,焊接机器人已成为提高焊接质量与生产效率的重要工具。无论是汽车制造、船舶制造,还是金属加工,焊接机器人都在其中扮演着不可或缺的角色。2021-2024年全球焊接机器人销量维持在10万台以上,2024年销量为10.23万台,同比增长1.6%。

智能焊接机器人是一种高度自动化的设备,集合了多种先进技术,包括机器人技术、人工智能技术、机器视觉技术、传感器技术、自动化控制和软件工程技术等。目前,智能焊接机器人尚处于发展早期阶段,全面商业化和广泛应用仍在探索中,整体规模较小。数据显示,2024年全球智能焊接机器人销量仅为0.62万台,预计2025年全球销量将迈上万台台阶。2024年全球智能焊接机器人市场规模为15.92亿元,同比增长43.2%。

2、中国市场

(1)销售情况

在消费电子、机械等下游应用领域需求下滑的影响下,焊接机器人发展面临着较大的压力,2022-2023年中国焊接机器人销量连续下滑,2024年恢复增长态势,全年实现焊接机器人销量5.25万台,同比增长12.9%。技术层面,中国焊接机器人行业从最初的进口到如今已经拥有了自主研发和生产能力,在技术上实现了跨越式的突破。一方面,国家加大了对科技创新的投入和支持,推动焊接机器人从传统单点式、直线式焊接向多轴复杂空间焊接、联合操作等方向不断发展。另一方面,各企业也在不断探索和研发新型焊接机器人和相关设备,不仅提高了焊接机器人的性能和可靠性,也满足了用户对于生产效率、产品质量和安全性的更高要求。

在智能化、自动化趋势下,智能焊接机器人逐渐进入大众视野,渗透率持续攀升,2022年中国智能焊接机器人销量为0.12万台,到2024年销量增长至0.43万台,渗透率在此期间由2.4%提升至8.2%,预计2025年我国智能焊接机器人销量将突破0.8万台,渗透率超10%。当前智能焊接机器人在钢结构、船舶、核能、隧道桥梁、电网、轨道交通行业已有少量客户尝试导入智能焊接机器人来提高效率和焊接质量,但智能焊接机器人距离实现大规模商业化应用还有一段路要走,同时,还需克服多项技术和非技术难题。

(2)市场规模

伴随着销量增加,行业规模也不断扩大,2024年中国智能焊接机器人市场规模达9亿元,同比增长70.1%;预计2025年市场规模将增长至16.37亿元。价格端,智能焊接机器人产业链各环节技术的逐年提升,为产品价格下探创造了有利条件,市场价格由2022年的25.7万元/台下降至2024年的20.9万元/台,未来仍有较大下降空间。

智能焊接机器人行业发展趋势

1、生态体系加速构建

智能焊接机器人的前期发展受限于技术瓶颈和高成本,进步相对缓慢。然而,随着产业链各环节参与者的持续投入和技术攻关,以及应用场景的不断打磨,其系统生态正加速构建与完善。一旦核心技术在可靠性、易用性上取得实质性突破,同时系统成本达到用户大规模应用的临界点,智能焊接机器人市场将迎来爆发式增长与持续放量,成为驱动工业自动化升级的重要引擎。未来十年,将是其从技术验证走向规模化应用的关键时期。

2、与AI等先进技术融合发展

随着市场认知提升与技术进步,智能焊接机器人有望在更多下游领域放量增长。工业4.0 与智能制造趋势下,焊接机器人将深度融合 AI、大数据等先进技术,进一步提升非标与小批量生产中的灵活性与智能性。如人工智能(AI)、机器学习(ML)与深度学习(DL)的深度融合,正推动智能焊接机器人在效率、精度与适应性上实现显著跃升。机器人对焊接环境理解更深,能自适应复杂工件与多变条件,实现自主决策与参数优化,大幅提升焊接质量和生产效率。

3、多模态融合感知

焊接感知技术正从单一传感器监测加速向多模态智能融合跃迁。通过协同整合电流、电压、声学、视觉、热力学等多物理场信号,结合材料成形机理与动态工艺模型,构建对焊接质量的全周期、全维度感知能力,已成为推动焊接智能化升级的关键方向。

以上数据及信息可参考智研咨询(www.chyxx.com)发布的《中国智能焊接机器人行业市场竞争态势及投资战略研判报告》。

● 您可以关注【智研咨询】公众号,每天及时掌握更多行业动态。


往期推荐



智研推荐丨2025年

中国大丝束碳纤维行业发展现状分析及市场趋势研判报告



智研推荐丨2025年

中国量子计算产业市场现状及发展前景研究报告



智研推荐丨2025年

中国非粮生物基材料行业研发现状及未来前景研判报告



智研推荐丨2025年

中国润滑油行业市场供需态势及未来前景研判报告 



智研推荐丨

2025年中国首发经济产业发展报告

中国专业的产业咨询服务平台

智研咨询(www.chyxx.com)专注产业咨询十五年,是中国产业咨询领域专业服务机构。公司以“用信息驱动产业发展,为企业投资决策赋能”为品牌理念。为企业提供专业的产业咨询服务,主要服务包含精品行研报告、专项定制、月度专题、市场地位证明、专精特新申报、可研报告、商业计划书、产业规划等。提供周报/月报/季报/年报等定期报告和定制数据,内容涵盖政策监测、企业动态、行业数据、企业排行、产品价格变化、投融资概览、市场机遇及风险分析等。

智 研 产 研 中 心

深度剖析  全景思维  优质服务

部分案例

智 研 咨 询 优 势

专业   严谨   权威   客观

15年产业研究经验


自主研发数据库


10000+客户选择


100+团队成员


质量领先保障


精密准确的研究方法


权威资质


99.9%客户满意率


完善的售后保障

文章转载、引用说明

智研咨询推崇信息资源共享,欢迎各大媒体和行研机构转载引用。但请遵守如下规则:

1.可全文转载,但不得恶意镜像。转载需注明来源(智研咨询)。 

2.转载文章内容时不得进行删减或修改。图表和数据可以引用,但不能去除水印和数据来源。

如有违反以上规则,我们将保留追究法律责任的权力。