关注我们!获取更多“智能制造”资讯
2025 年 12 月 9 日,工业和信息化部装备工业一司发布了 2025 年度智能制造系统解决方案 “揭榜挂帅” 项目的公示,共计73家企业参与揭榜。

“智能制造系统解决方案‘揭榜挂帅’”项目:是由国家两大核心部委——工业和信息化部与市场监管总局,联合组织开展的一项全国性、战略性产业促进活动。
其本质是一种采用“悬赏激励”和“问题导向”的创新机制,即政府作为“发榜方”,识别并发布产业发展中急需解决的技术难题;而有能力的企业、科研院所等创新主体作为“揭榜方”,主动请缨,承诺在规定时间内完成攻关任务。这种机制的核心在于将资源精准投向能够解决行业共性技术问题的团队。
项目的核心任务极为明确,即“面向重点行业领域智能工厂和智慧供应链建设需求,聚焦智能制造系统解决方案的攻关方向”。
面向原材料、高端装备、消费品、电子信息等重点行业数字化转型智能化升级需求,聚焦智能工厂建设堵点痛点,发掘培育一批掌握核心技术、深耕细分行业、具有工业基因的专业化供应商,强化智能制造装备、工业软件和系统“串珠成链”集成创新,增强人工智能技术与场景深度融合,深化国家、行业智能制造标准研制应用,推动形成先进适用、自主可控、可复制推广的智能制造系统解决方案产品和服务并应用验证。
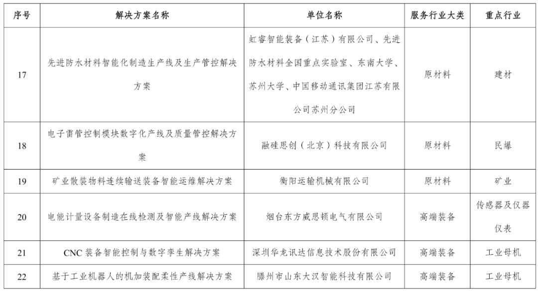
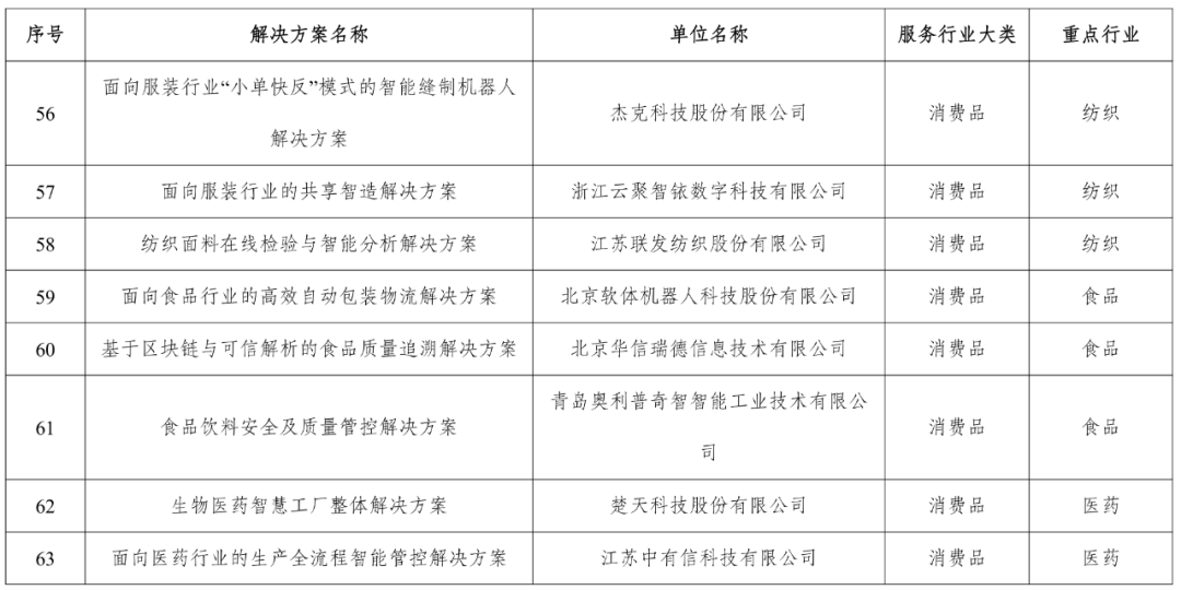
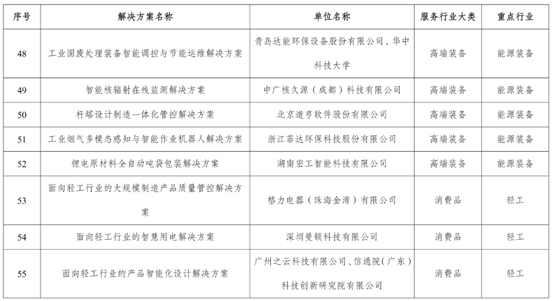
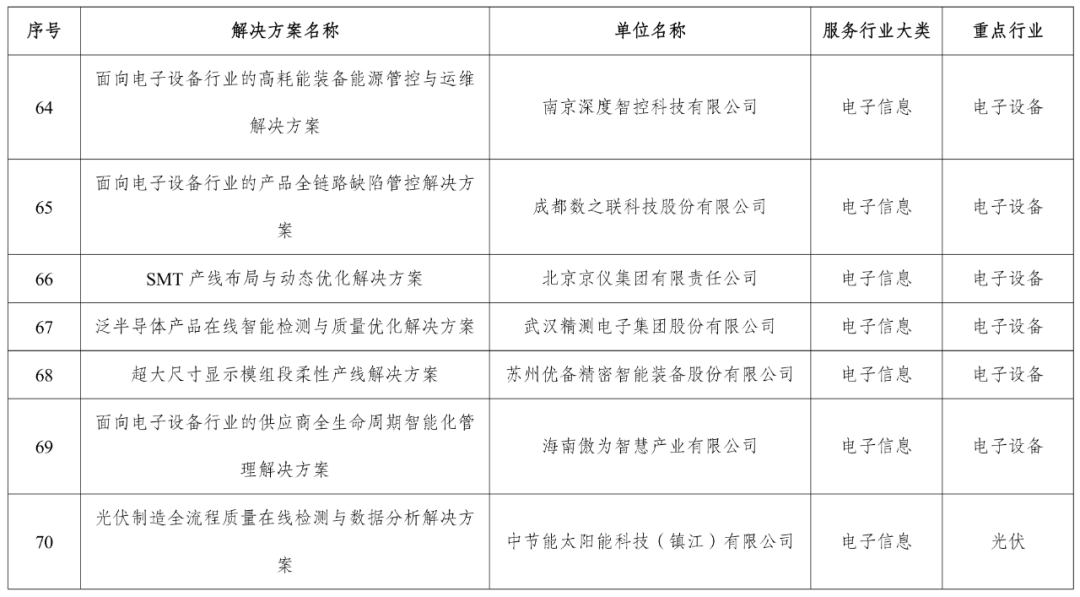
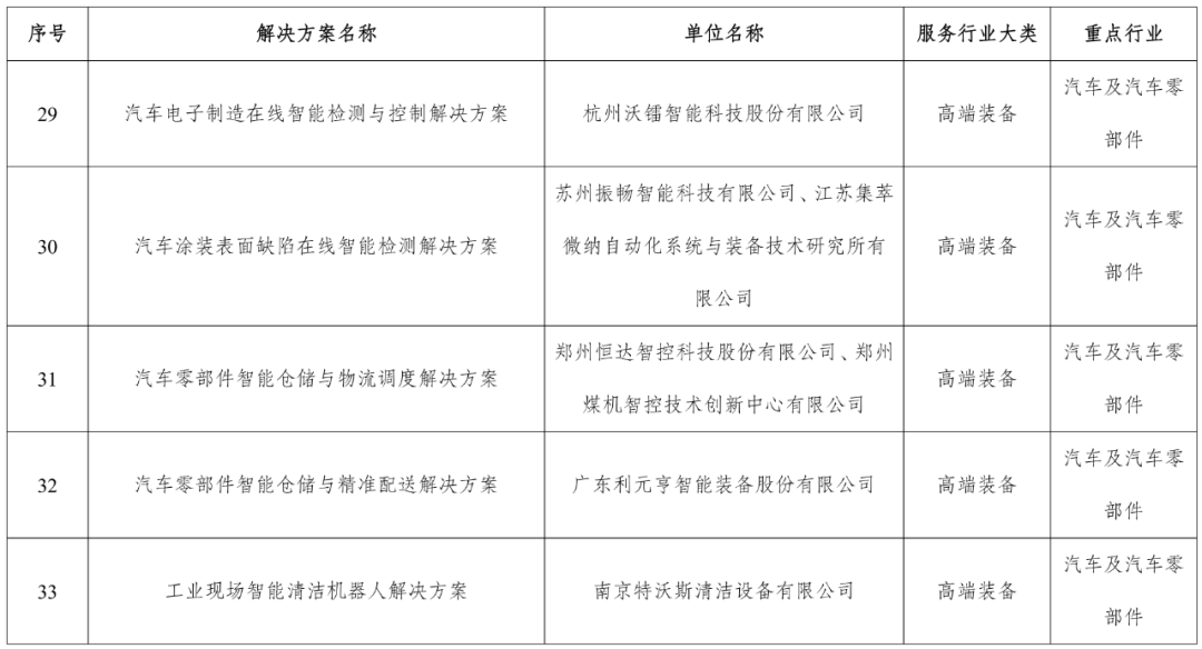
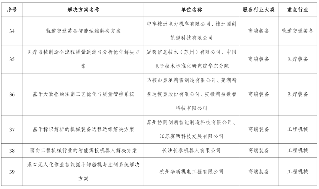
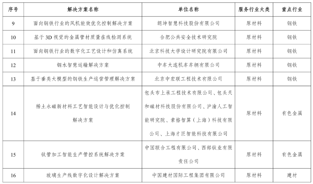
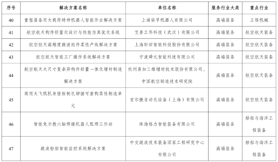
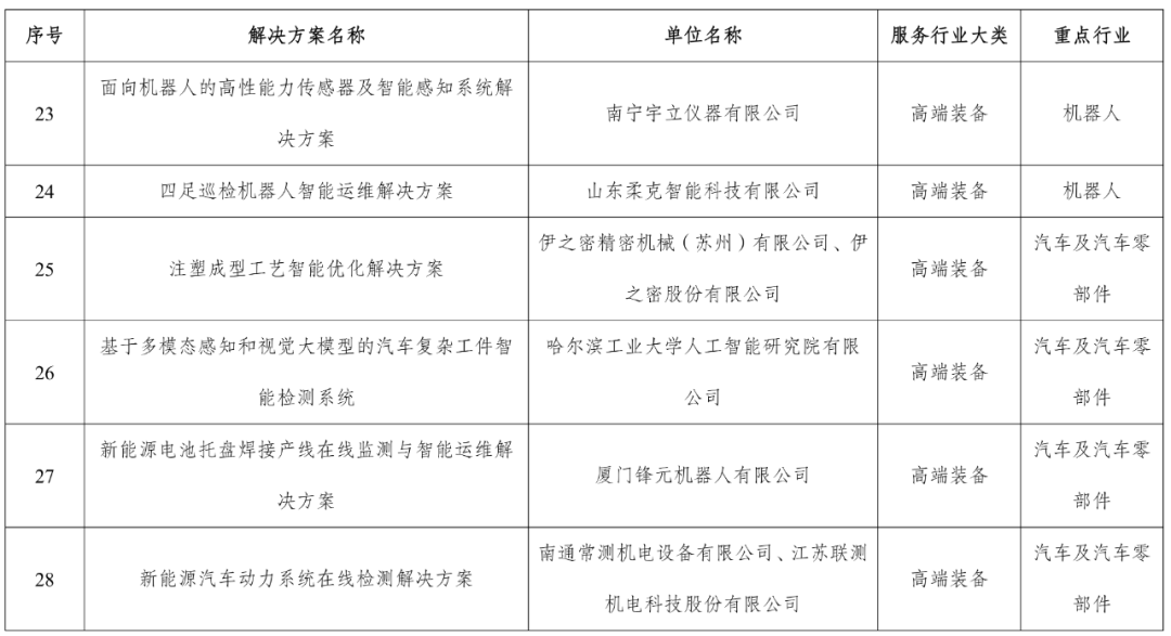
拟入选项目对应的解决方案服务行业大类主要包括原材料和高端装备两大领域。其中原材料行业细分领域丰富,涵盖石化化工、钢铁、有色金属、建材、民爆、矿业等;高端装备行业涉及传感器、机器人、汽车及零部件、仪器仪表、航空航天等领域。
解决方案方向:聚焦智能制造关键场景,包括 AI 驱动数字化交付、化工设备故障智能诊断与全生命周期管理、煤化工设备智能监测与安全协同管控、智能仪表远程运维、空地协同安全管控、电工钢磁性能自动检测、盘卷物料智能立库与输送、产销协同、风机能效优化控制、金属管材质量在线检测、数字化工艺设计和仿真、钢水智慧运输、生产运营管理、新材料工艺智能设计与优化控制、钛管加工智能生产管控、玻璃生产线数字化设计、防水材料智能化制造、电子雷管控制模块数字化产线及质量管控、矿业散装物料输送装备智能运维、电能计量设备在线检测及智能产线、CNC 装备智能控制与数字孪生、新能源电池托盘焊接产线在线监测、汽车涂装表面缺陷在线智能检测、航空航天构件轻量化设计与性能仿真优化、航空航天智能工厂操作系统等。
参与揭榜的单位包含企业(如广东利元亨智能装备股份有限公司、中化学华谊工程科技集团有限公司等)、高校及科研院所(如北京科技大学设计研究院有限公司等),还有企业与科研机构组成的联合体(如包头市上承工程技术有限公司联合多家单位的稀土永磁新材料相关方案)。











来源:工信部
更快获取更多智能制造、工控行业最新行业资讯,请关注“维科网智能制造”公众号。
精彩推荐



