回复“1”,获《7500份全行业经济分析报告》
回复“2”,获《智能化弱电专业资料集6.25G》
PS:文末附今日免费领取方式
2025养老机器人行业研究报告-深企投产业研究院
现在免费分享给大家
希望对您有所帮助


免费加智慧报告行业交流群,可加微信HYJGF2016,留言:智慧报告行业交流群;
现在行业群到⑥群,志同道合的朋友,可免费加群互相交流学习。

内容导读

2025年中国养老机器人行业全景分析
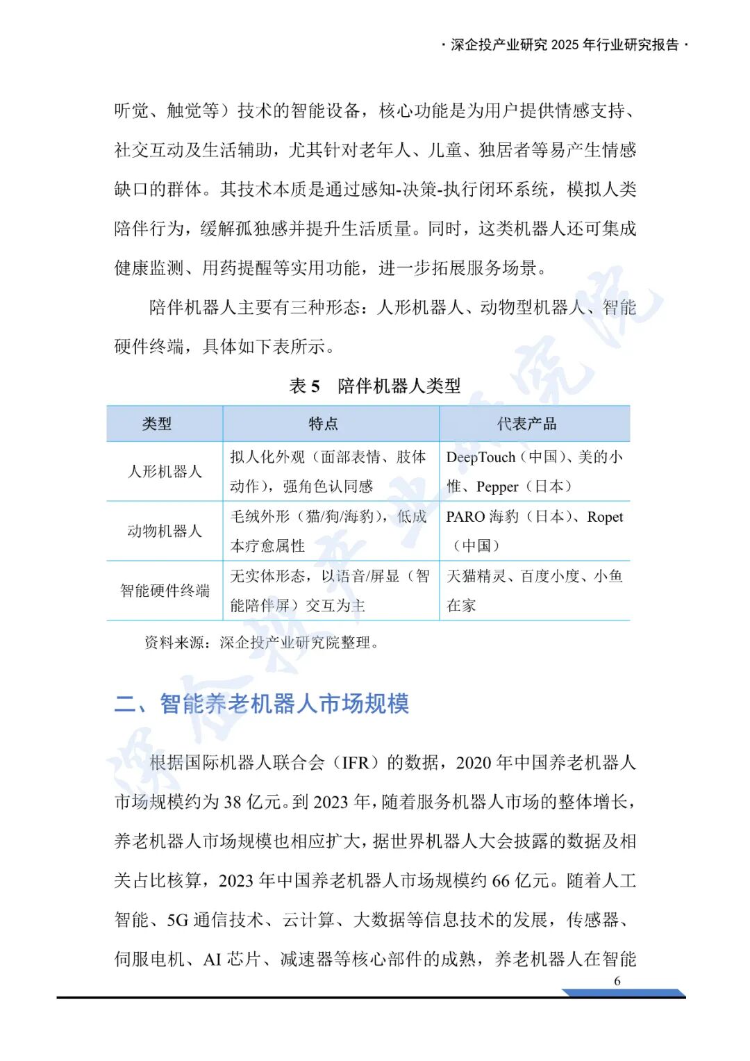
一、行业定义与分类
养老机器人是专为老年人设计的智能设备,涵盖康复型(如外骨骼机器人)、护理型(如助浴机械臂)和陪伴型(如情感交互机器人)三大类。其核心功能包括生活辅助、健康监测及心理慰藉,通过多模态感知与自主决策技术实现适老化服务。
二、市场规模与驱动因素
需求端爆发
中国65岁以上人口达2.2亿(2024年),失能老人超7200万,传统护理人力缺口超千万。
家庭端“空巢化”与机构端“智能化”双轮驱动,预计2030年市场规模突破500亿元。
技术突破
感知层:毫米波雷达监测生命体征,柔性电子皮肤实现安全触控。
决策层:多模态大模型(如GPT-4o)提升健康预测准确率至90%。
政策支持
2024年国务院“1号文”推动智能设备在养老场景应用,2025年中国牵头制定全球养老机器人标准(IEC 63310)。
三、产业链与竞争格局
上游:减速机(占比40%)、伺服电机(30%)为核心零部件,国产化率持续提升。
中游:新松机器人等企业覆盖康复、护理全场景,2024年营收41.4亿元。
下游:B端(养老院、医院)占主导,C端家庭市场增速超40%。
四、挑战与趋势
现存问题
高成本(单台康复机器人超20万元)与低渗透率(家庭端不足5%)并存。
情感交互技术尚未突破“恐怖谷效应”。
未来方向
普惠化:通过模块化设计降低价格,2030年目标进入百万家庭。
生态化:构建“硬件+服务+数据”平台,联动医疗机构实现远程监护。
伦理化:建立机器人责任认定与隐私保护机制。
五、投资建议
重点关注康复机器人(技术壁垒高)、陪伴机器人(情感需求大)及核心零部件(减速机、传感器)领域,优先布局政策试点区域(如北京亦庄、深圳)。


报告节选
文末查看如何免费获取
以下是部分报告原文节选,点击查看报告内容可以查看报告全文~




















内容太多不再一一介绍。。。。。
了解行业趋势
就上智云研报
https://t.zsxq.com/bQK32
----------------
#02#
如何获取本套资料
方法一:分享至朋友圈或者300人以上报告群/报告相关群1小时截图发给小编(不得马上删除和屏蔽任何人)。小编微信号:HYJGF2016(留言:智库分享) 或 长按下面二维码识别(留言:智库分享)添加截图获取。

方法二:可加入智云研报VIP会员,可扫下面二维码获取。
VIP年 会员群
智云研报VIP 年会员 ,欢迎加入知识星球(扫下方二维码)~~~
※ 会员权限:每天不限数量阅读和下载※
※ 报告更新:洞察市场 前沿精选 持续升级 ※
免责声明:文章来源于互联网收集整理,由我方整理,版权归原作者及其公司所有。转载此文是出于传递更多行业信息,仅供研究、学习交流之用,文章内容不代表本站立场,不得用作于商业用途,若有来源标注错误或侵犯了您的合法权益请联系,我们将及时更正、删除,谢谢。

