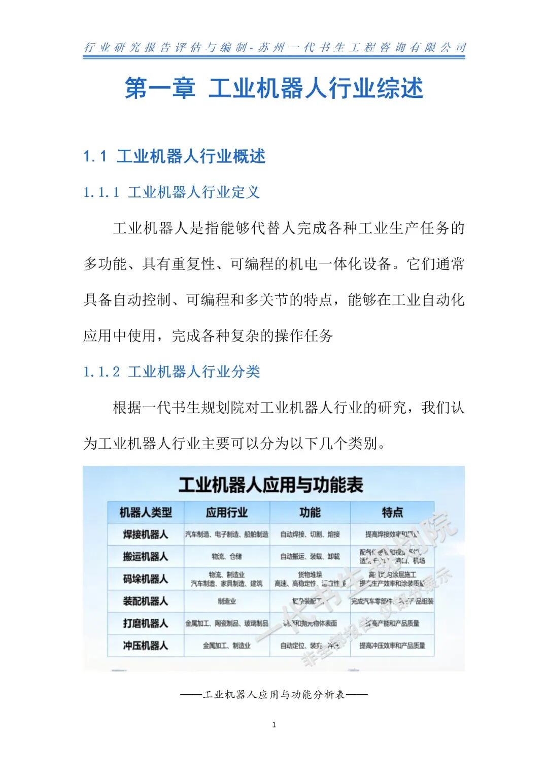
图片


【一】行业调研报告名称
《2026年-2031年我国工业机器人领域市场发展分析调研报告

【二】行业市场调研咨询公司
苏州一代书生工程咨询有限公司

【三】行业研究报告部分内容展示
以下非报告全部内容,仅为部分内容展示。

项目可行性研究报告编制、行业市场调研报告购买,联系电话:17312436919
图片
图片
图片
图片
图片
图片
图片
图片
图片
图片
图片
图片
图片
图片
图片
图片

以上工业机器人行业市场调研报告编制公司为苏州一代书生工程咨询有限公司。


苏州一代书生工程咨询有限公司是集市场评估、产业策划与规划设计于一体,可为项目提供建设前期评估、落地规划设计,出具成果有:《行业市场调研分析报告》、《项目建议书(项目计划书)》、《项目可行性研究报告》、《项目初步设计方案》、《项目概念规划设计方案》、《项目建设总体规划设计方案》、《地区/片区/项目总体产业发展规划方案》等。






图片



产业规划咨询、概念规划设计

项目可行性报告撰写

行业分析报告编制

17312436919
(微信同号)


图片

项目规划设计、可行性报告编制,联系:17312436919。