欢迎来到知微研报,知识星球每日更新60-100+份精选报告,分享海内外各权威机构专业研究报告,全面的了解各行业趋势,请扫描下方二维码成为知微研报的年费会员,即可下载包含历史更新在内的2W+原版PDF格式报告。

星球年费仅需199,次年续费8折优惠。每天不到一块钱,就能年享2w+精选报告,掌握行业趋势,洞察最新风口机会。
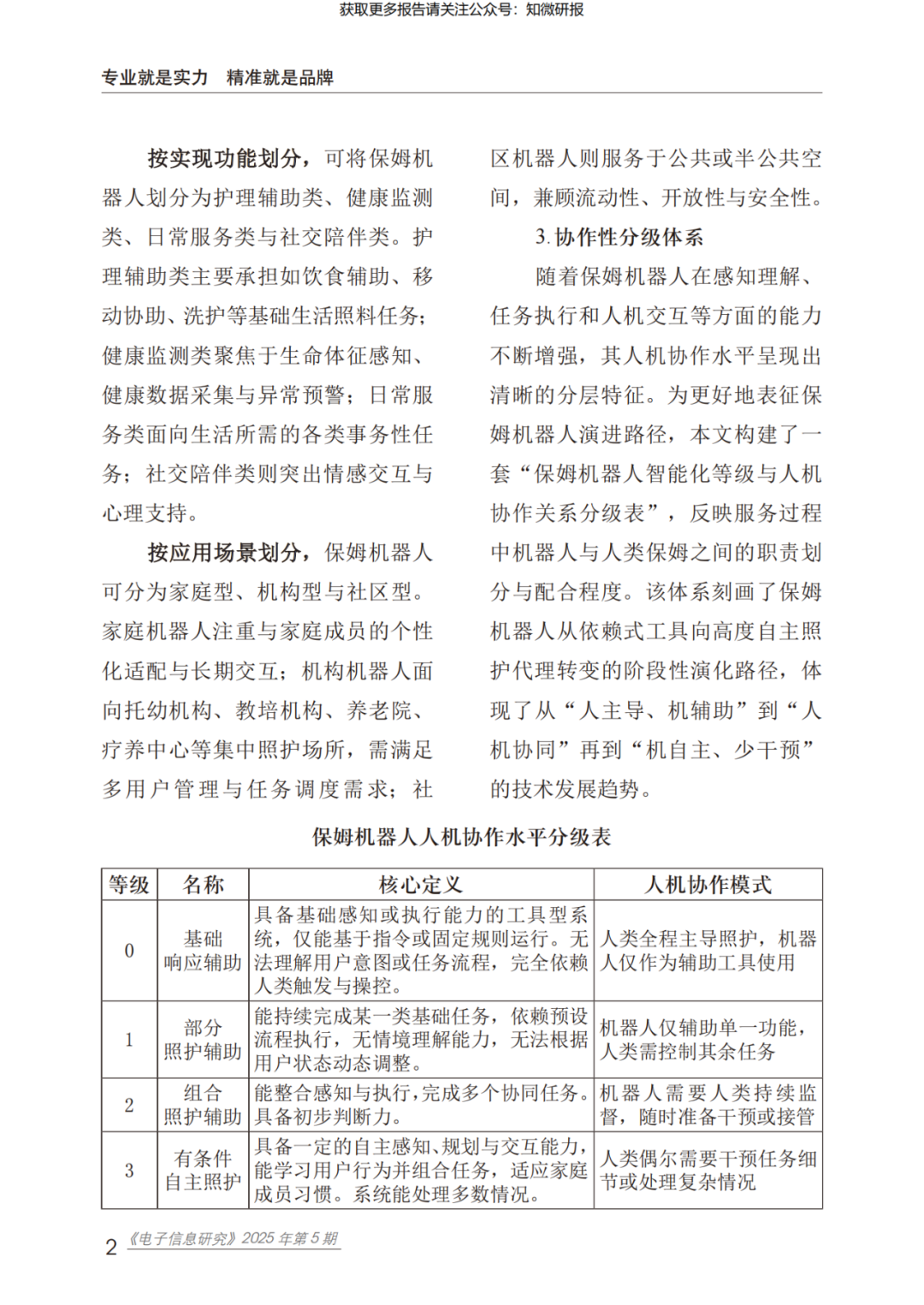
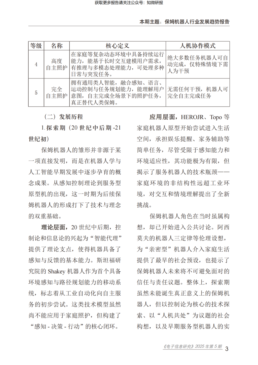
01 精选报告分享
Sow nothing, reap nothing.
【赛迪智库】2025保姆机器人行业发展趋势报告


















02 社群简介
The reason why
a great man is great is that he resolves to be a great man.
社群优势:社群每日更新高达60-100+份报告,范围宽广,内容丰富。
社群价格:年费仅199元,仅需一顿火锅钱,享年均上万份报告,次年续费享8折优惠。
社群亮点:年费低但内容质量高,坚持日更报告,年均2万+份报告。建立此社群的初衷就是让大家以最低的学习成本学习到更多的知识;给大家提供一个高活跃度、学习氛围好的优质社群。
社群中一年能学到的内容价值,远超自己摸索的数年,投资自己才是最明智的决策。

03 加星标
Never say die.
自从公众号改版之后,订阅号消息里显示的文章是根据用户常读和星标来推送的,如果你没有将公众号添加星标的话,可能会导致无法正常收到推文。
所以希望大家动动小手给我来个星标,这样就能第一时间收到我的推送了,先提前谢谢各位的支持了

end
声明
社群内容均由互联网搜集、第三方用户创建、自主研究和整理,部分内容来自互联网,本社群不以此为盈利目的且版权归作者所有,相关方如有异议可与我们联系进行调整。本社群为学习交流社群,目的皆在分享有价值的观点。
