
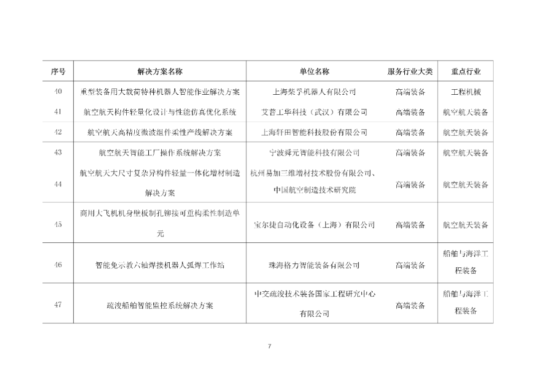
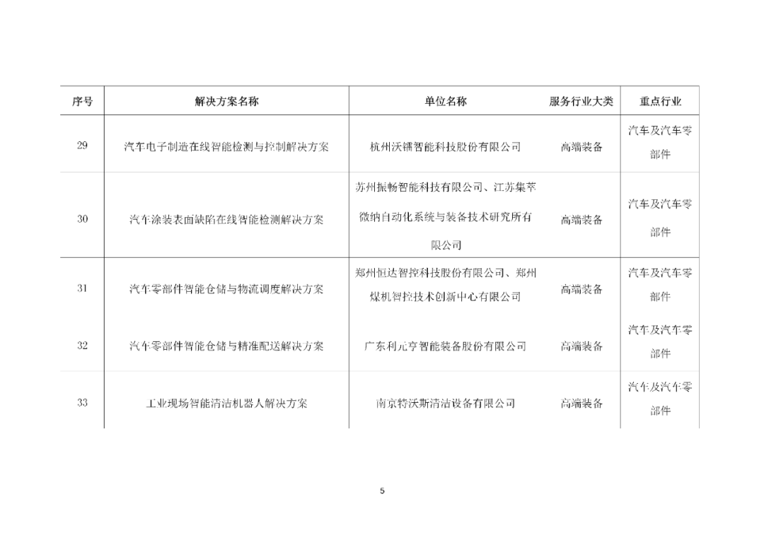
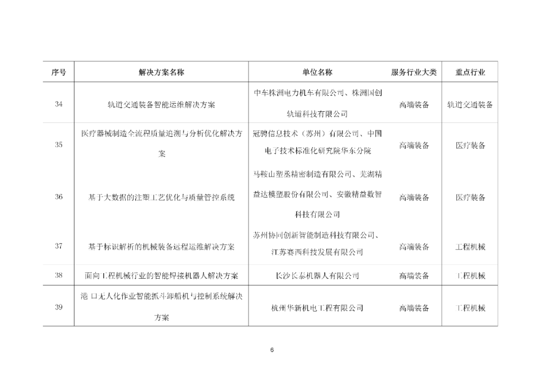
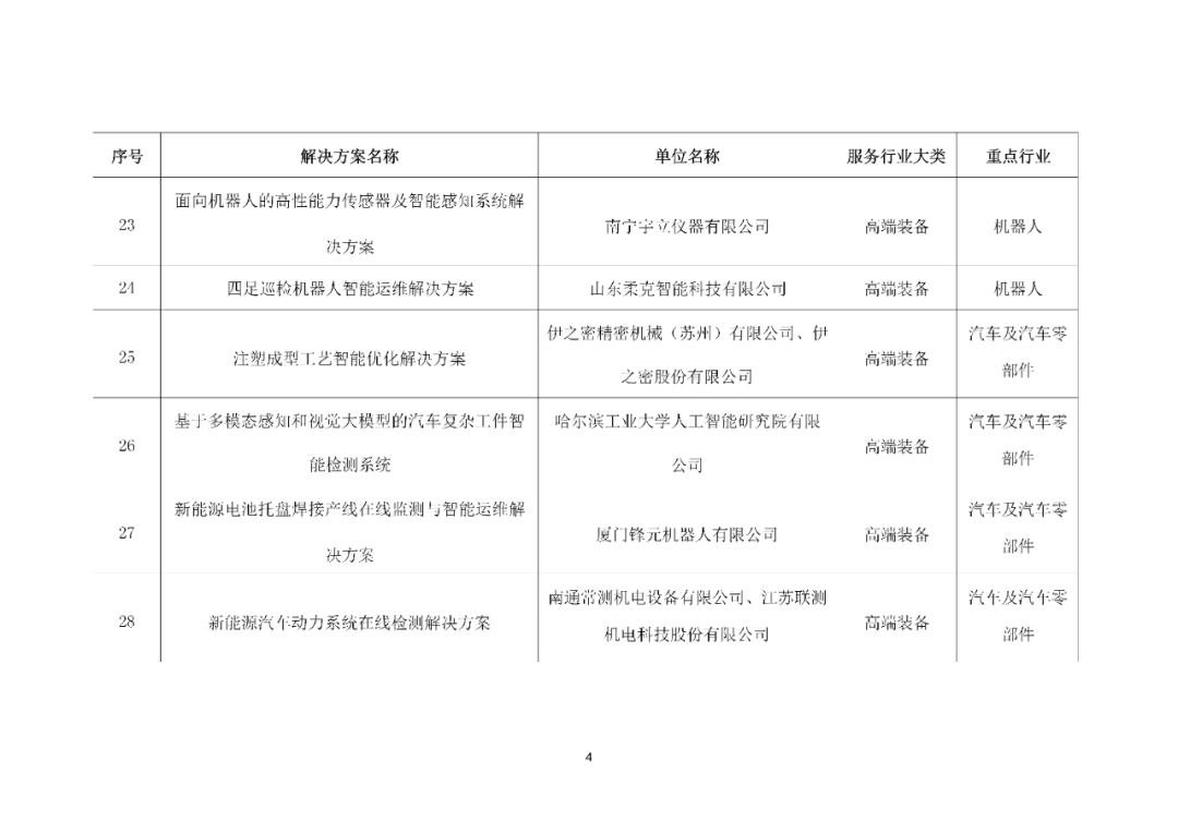
工业和信息化部公示2025年度智能制造系统解决方案“揭榜挂帅”项目名单 |
根据《关于开展2025年度智能制造系统解决方案“揭榜挂帅”项目申报和已揭榜项目验收工作的通知》(工信厅联通装函〔2025〕411号),现将拟入选的2025年度智能制造系统解决方案“揭榜挂帅”项目名单进行公示,请社会各界监督。如有异议,请在公示期内将书面意见反馈至工业和信息化部装备工业一司(智能制造处)。
公示时间:2025年12月10日-2025年12月16日
电 话:010-68205633
传 真:010-66013726
附件:2025年度智能制造系统解决方案“揭榜挂帅”项目公示名单











项目具体事宜请留言给小编为您详情解答
编辑信息:单位名称+姓名+联系电话+邮箱
发送给小编
我们能迅速帮您评估项目、规划项目
成为您最放心的项目管家
还可进群了解更多政策相关问题咨询
每天更新最新政策






