

2026年2月24-25日,德国总理默茨率庞大商务代表团访华,引发广泛关注。据德国《商报》报道,这支“庞大的商务代表团”包括拜耳制药、大众汽车、西门子、阿迪达斯、奔驰、汉高、DHL、德国商业银行、宝马等约30位顶级企业高管。默茨一行参观故宫、访问梅赛德斯-奔驰、赴杭州考察宇树科技及西门子能源,充分彰显德国对深化中德产业合作的高度重视与迫切期待。
复合材料产业迎来历史性机遇。德国作为全球汽车、高端装备制造的领军者,正加速推进轻量化、电动化、智能化转型,对高性能复合材料的需求激增。从奔驰、宝马的车身结构件,到西门子能源的氢能储运装备,复合材料已成为德国工业升级的关键材料。中德产业互补性强、合作空间广阔,此时正是中国企业进入德国供应链、拓展高端应用市场的黄金窗口期。
借势而为,协会领航
中国复合材料工业协会作为全国唯一的国家级行业组织,始终践行服务会员、引领行业的使命担当。为落实国家“走出去”战略,抢抓中德合作升温机遇,协会定于3月8日至14日(返程抵达国内时间为3月15日)组团赴德国、法国开展深度考察与交流,带领中国企业主动对接欧洲高端市场,开辟国际合作新通道。
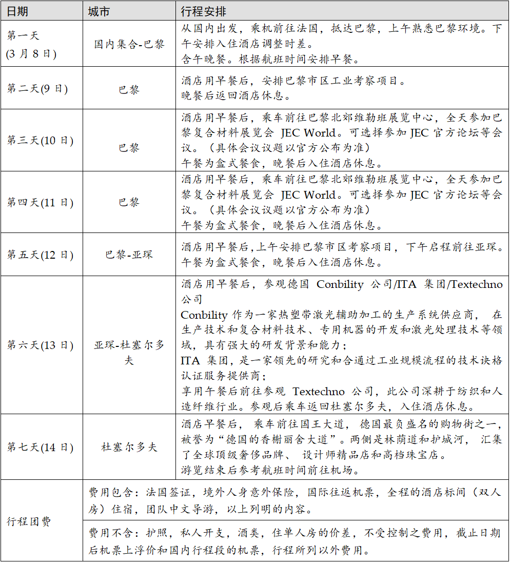
欧洲深度商务考察团行程

协会赋能,抱团出海
协会将统一协调高端商务对接、行程保障及翻译服务,降低企业出海成本与风险,助力企业“集体亮相、精准对接、资源共享、合作共赢”。

行程亮点(7天6晚,3月8-15日):
前半程·JEC展会预热(3月10-11日):同上,全面把握行业趋势与商机
后半程·德国制造深度探访(3月12-14日):参访驰骋欧洲市场的德国标杆企业:拥有完整工业4.0生产线的Conbility at TPH、ITA Institute和Textechno in M'Gladbach,实地感受“德国制造”的精髓。
【考察预习建议】:为了让您的交流更具深度,建议您提前调研上述三家企业的技术优势与市场地位。带着思考去对话,让每一次提问都直击核心,收获必将加倍!


优质展位:
锁定6号馆优质展位资源;
整体形象:
统一设计特装展位,打造“中国复材”品牌;
链接活动:
拟举办与参与“中国复材创新会议”,邀请欧洲复材协会与科研机构参与,推进合作与转化;
考察延伸:
展会结束后前往欧洲的先进复材企业参观。
JEC不仅是一场展会,更是一次走向世界的机会,在这里,您能:与全球买家面对面:与整个复合材料价值链的最终买家和决策者建立连接,获得竞争力情报与市场预见;展示创新应用:与国际专家交流,了解行业前沿趋势,获取前言的创新启发;提升品牌力:在复合材料行业的最大聚会上建立品牌知名度,成为行业关键参与者;提升“中国制造”的国际影响力:拓展国际网络并推动新的国际销售。

关于行程中您必须了解的事宜:
以上行程为参考行程,实际行程会随当时的情况进行调整;
境外期间财务请随身携带,酒店及车上不可放贵重物品,自由活动期间注意安全;
酒店房型均为标间(双床房)同司同性合住,如需要入住单间请告知我们并补齐单间差即可;
行程中所涉及的餐食无特别标注之外均以中餐(桌餐)为主;如您对餐食有特定的要求请告诉我们;
行程中所涉及的餐食均不含酒精类饮品和软饮。
此行程为您参展或商务出行服务,您可以调整或改变这个行程,请同您的业务或服务代表沟通。
费用包含:法国签证,境外人身意外保险,国际往返机票,全程的酒店标间(双人房)住宿,团队中文导游,以上列明的内容。
费用不含:护照,私人开支,酒类,住单人房的价差,不受控制之费用,截止日期后机票上浮价和国内行程段的机票,行程所列以外费用。


联系人-李浩然
电话:010-88875799
手机:13371677253

无论您选择参展、观展还是参与行业交流,中国复合材料行业协会都将为您提供最优质的服务和支持。我们相信,通过参与2026年法国JEC展览会,您将获得宝贵的经验和资源,为企业的未来发展奠定坚实基础。选择适合自己的参与方式,积极参与协会组织的活动,让我们共同推动复合材料行业的发展,共创美好未来!

诚盼新老会员来协会稍作停留,浅酌时光,共叙情谊、畅聊心语
欢迎

导 航 

中国复合材料工业协会CCIA。成立于1984年8月,是经中华人民共和国民政部注册,具有独立法人资格的社会团体 (社证字第3258号)。中国复合材料工业协会是新中国对外开放后成立的第一批一级行业社团组织。
会员服务部:010-88875799
行业研究部:010-88385905
邮 箱:ccia@ccia.xin

