
《养老机器人站上风口:是解困老龄化,还是制造新泡沫?》
当60岁以上人口突破3.1亿、失能老人逼近5000万,而持证护理员仅有50万时,中国养老体系的脆弱性已不再是未来隐患,而是当下迫在眉睫的危机。在这一背景下,智能养老机器人被推至舞台中央,成为破解“谁来看护我们老去”这一社会难题的关键答案。深企投产业研究院发布的《2025养老机器人行业研究报告》,不仅系统梳理了这一新兴产业的现状与前景,更揭示了技术、政策与需求交织下的复杂图景。
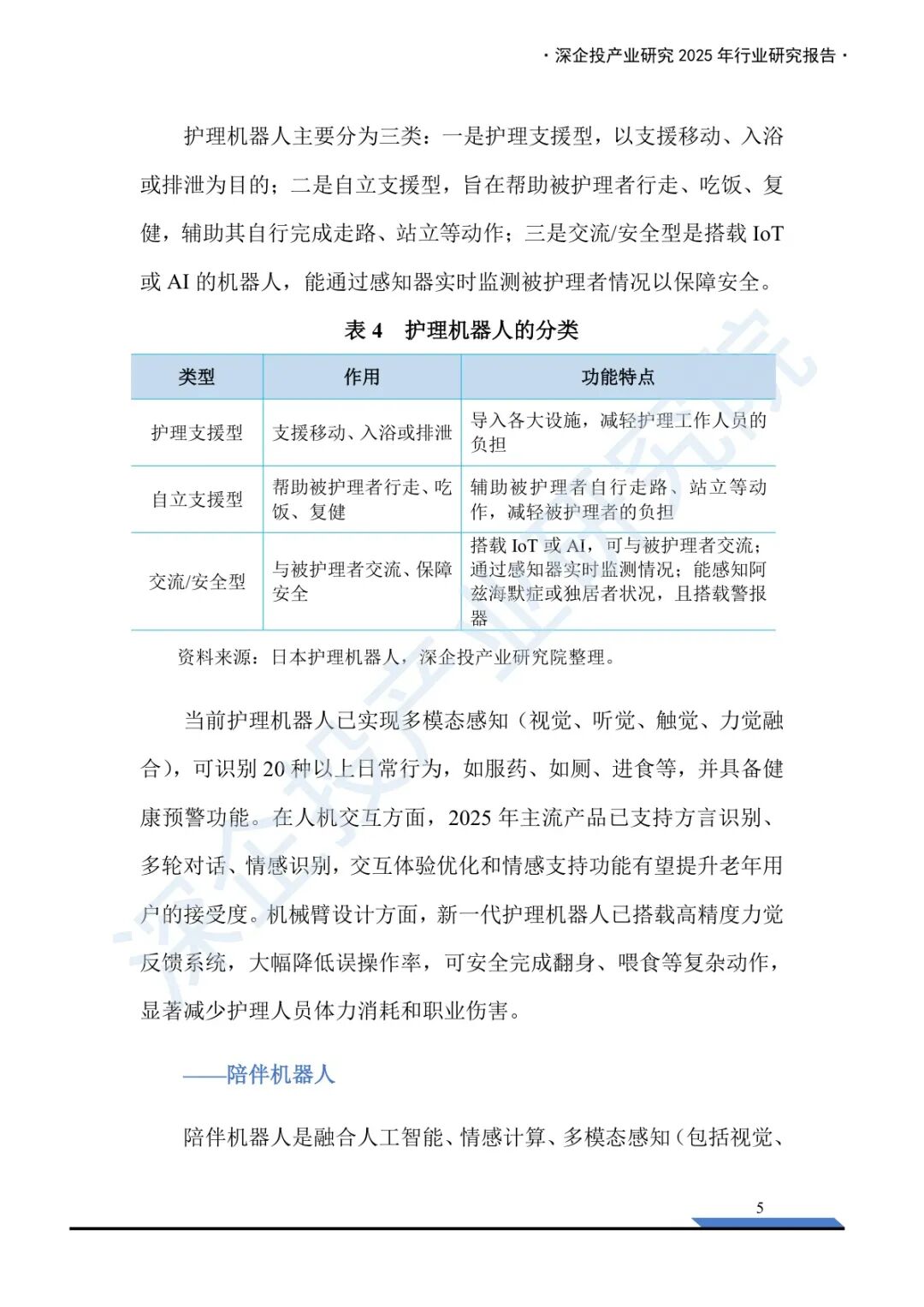
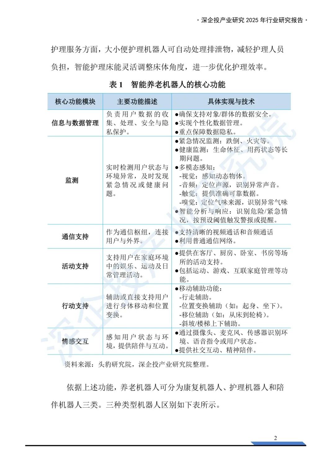
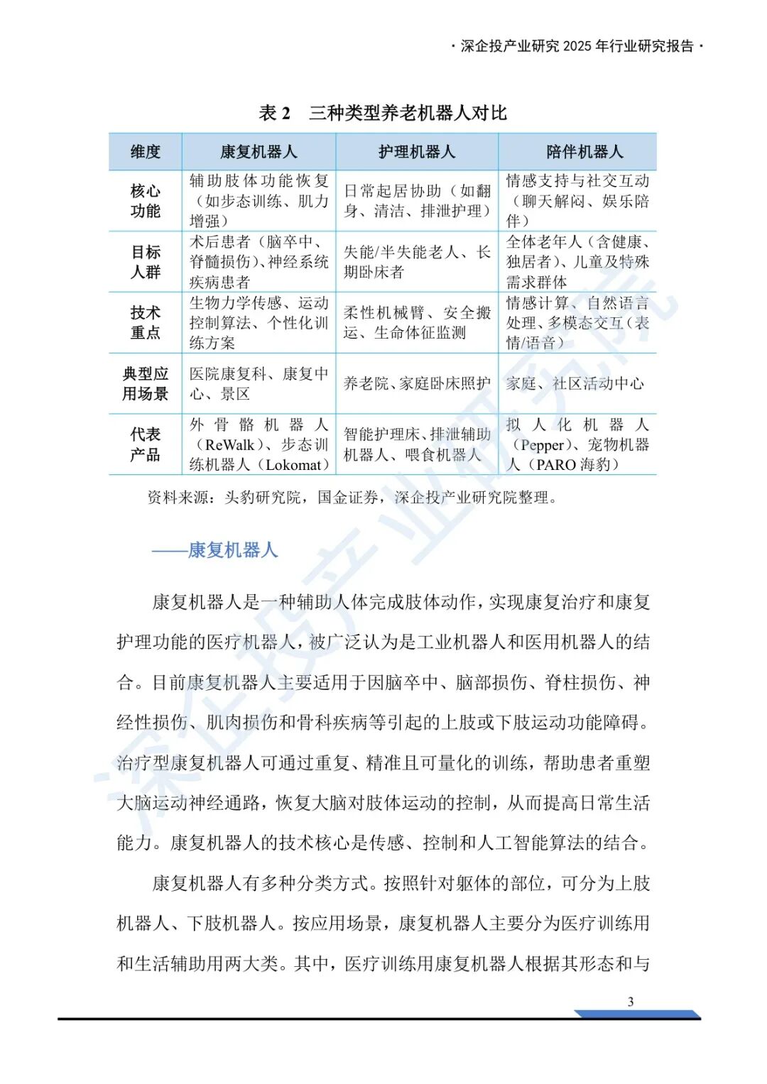
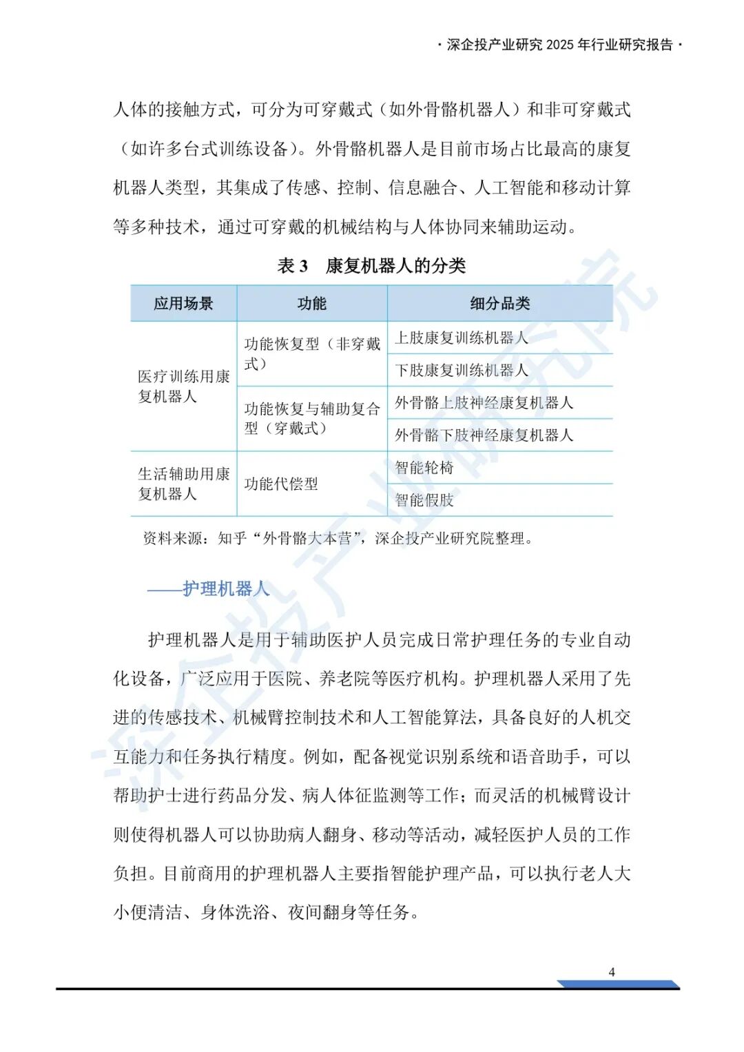
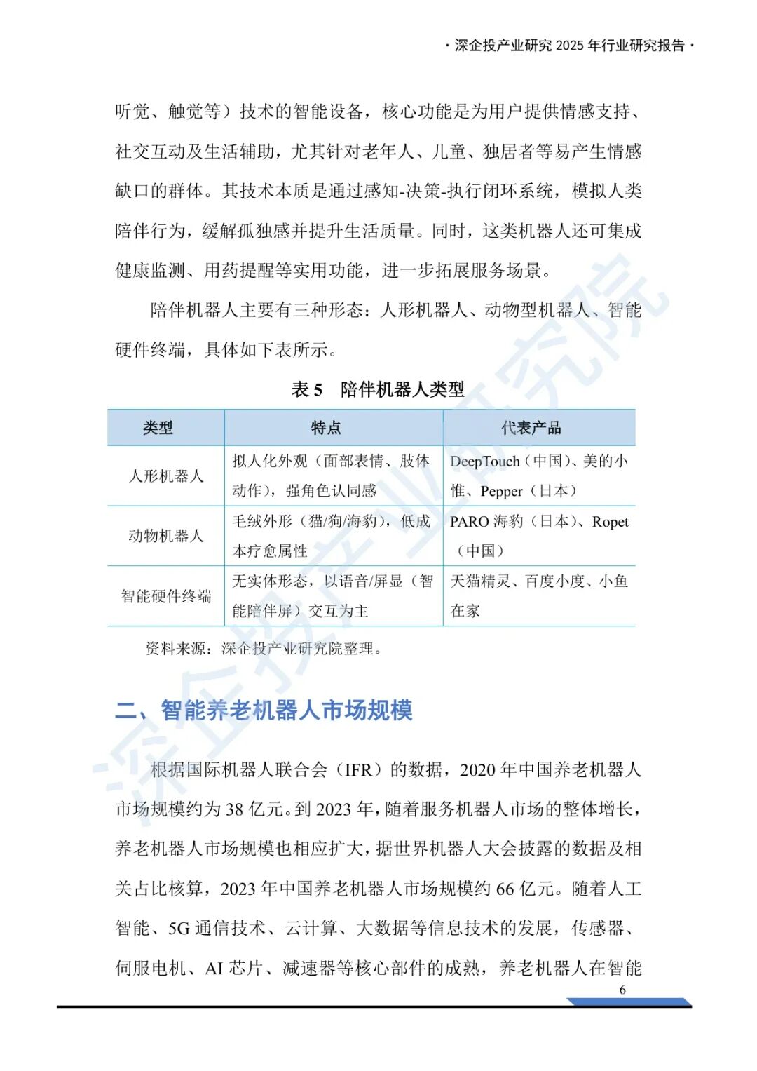
报告将养老机器人划分为康复、护理、陪伴三大类,每一类都对应着不同层次的老年需求。康复机器人聚焦于肢体功能恢复,护理机器人承担翻身、清洁等日常照护任务,而陪伴机器人则试图填补老年人精神世界的空白。这种从功能到情感的全方位覆盖,标志着养老科技正从“工具辅助”迈向“生态构建”。
值得关注的是,康复机器人中的外骨骼设备已从科幻走向现实。海外企业如Ekso Bionics、Cyberdyne等凭借先发优势占据高端市场,单台设备售价动辄数十万美元;而国内傅利叶智能、大艾机器人等企业则以20–30万元的医疗级外骨骼打开市场,甚至推出千元级消费产品,试图在性价比与普及度上实现弯道超车。这不仅是技术的竞争,更是对老龄化社会支付能力的现实拷问。
市场规模的数据同样引人瞩目。报告显示,2023年中国养老机器人市场规模约为66亿元,预计2030年将达183亿元。而方正证券的测算更为乐观,认为养老服务机器人年产值在2030年有望突破4000亿元。巨大的数字背后,是资本对“银发经济”的狂热,也是对未来社会结构的集体预判。
然而,市场的火热并不能掩盖现实的骨感。护工缺口高达550万,且从业者中40–60岁女性占比超80%,年轻护理员不足5%,结构性失衡问题突出。当“人”难以为继,“机器”便成为不得已的替代方案。 报告指出,养老机器人已在居家、社区、机构三类场景中展开部署,从提醒吃药到辅助进食,从步态训练到情感交互,其角色正从“辅助者”向“陪伴者”延伸。
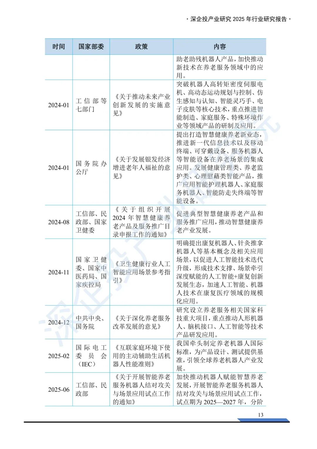
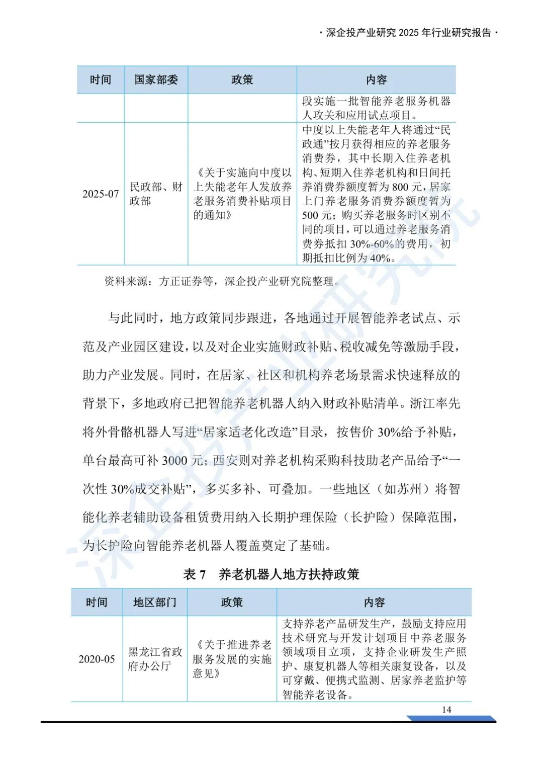
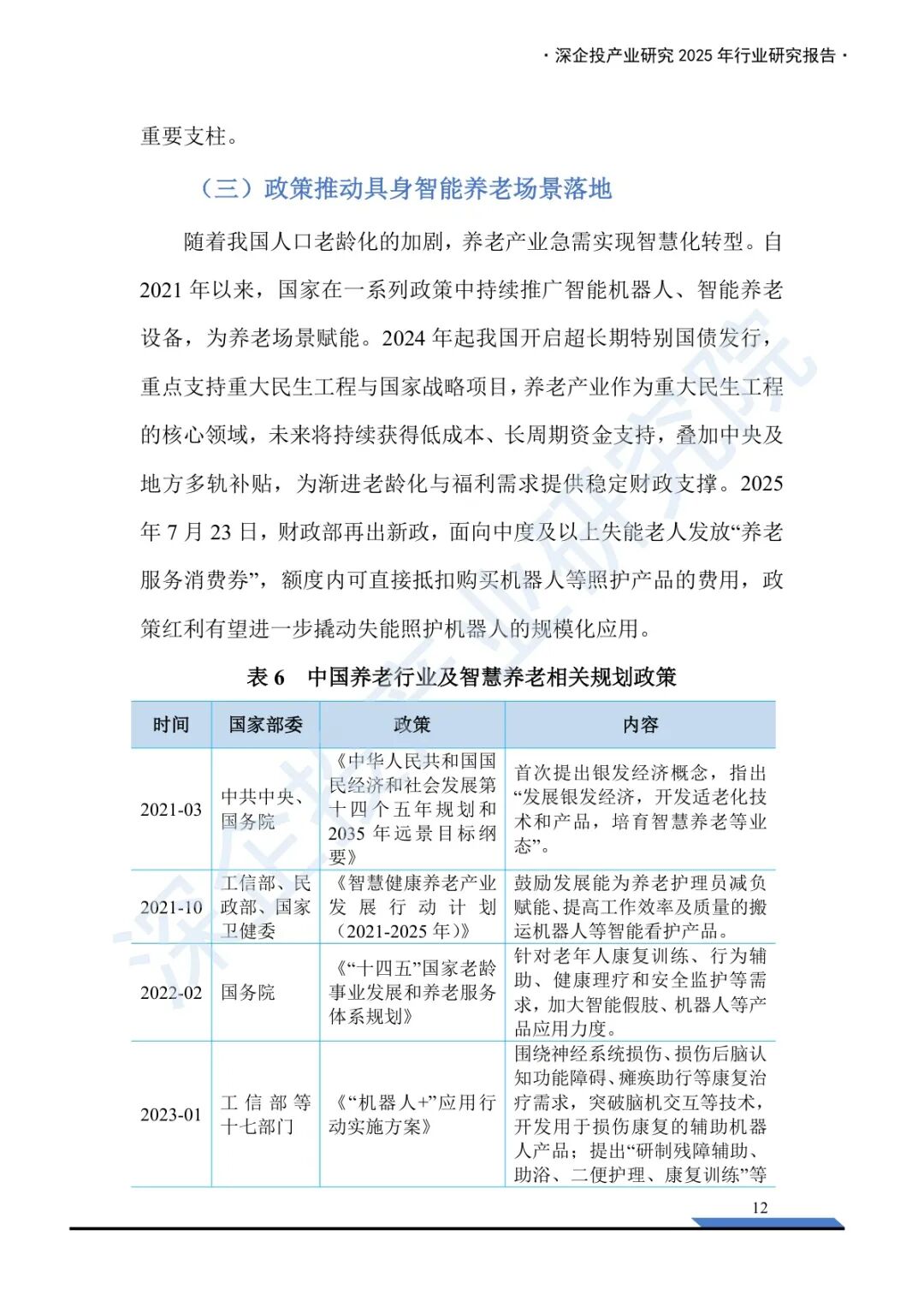
政策红利也在持续加码。从2021年“十四五”规划首提“银发经济”,到2025年财政部推出“养老服务消费券”,再到各地将外骨骼机器人纳入适老化改造补贴目录,一系列举措试图通过政策杠杆撬动市场需求。在老龄化加速的今天,政策已不仅是引导者,更是市场的共同缔造者。
然而,养老机器人真的能成为养老危机的终极答案吗?报告并未回避这一问题。商业模式上,行业正从“一次性销售”转向“硬件+服务+数据”的复合模式,租赁、订阅、政企合作等模式逐步成熟。但在陪伴机器人领域,标准化缺失、出货量低仍是行业痛点。当技术尚未成熟、用户体验参差不齐,过度依赖“机器人叙事”是否会导致资源错配?
此外,报告中未深入讨论的是“人机关系”的伦理困境。老年人是否愿意接受机器护理?情感陪伴能否被算法真正替代?在推广机器人的同时,我们是否忽略了人文关怀的价值?科技可以延伸人的能力,却不应成为逃避责任的借口。
从融资情况来看,2023年至2025年间,傅利叶智能、程天科技、傲意科技等企业接连完成亿元级融资,资本正密集涌入康复与护理赛道。而在陪伴机器人领域,银发科技、跃然创新等也获得高额投入。热钱涌动之下,行业是否已出现泡沫?企业又能否在商业化落地中实现可持续增长?
总体而言,深企投这份报告以其扎实的数据、清晰的分类与前瞻的判断,为我们理解养老机器人行业提供了重要参考。但它也提醒我们:机器人不是万能解药,而是庞大养老体系中的一环。在技术与人性之间,我们既需要创新的勇气,也需要回归人本的清醒。
未来已来,但它不会以我们想象的方式完全展开。养老机器人行业站在政策、技术与需求的三重风口上,既充满机遇,也遍布陷阱。唯有在狂热中保持冷静,在落地中坚守价值,才能真正让科技成为老龄社会的温暖支撑,而非冷冰冰的替代品。
报告原文


















往期推荐

获取报告
欢迎加微信:sungonow

本文内容为星夜社群通过公开合法渠道搜集、整理及分享,版权归属原创发布机构。报告内容疑问请直接联系发布机构。若视频、图文、文字涉及版权问题,请立即联系星星(sungonow)删除,本平台无任何商业用途!
点击下面“阅读原文”,加入知识星球会员吧!
