质疑声中,资本市场用真金白肯定的商业化赛道
资本市场正在用真金白银为具身智能机器人赛道投票。
智元机器人单轮融资32亿元、宇树科技估值突破百亿——这两个发生在2025年的里程碑事件,为整个行业注入了强劲信心。红杉、高瓴、比亚迪等顶级投资机构的入局,清晰地表明了一个共识:人形机器人已不再是科幻概念,而是具有明确商业化路径的潜力赛道。
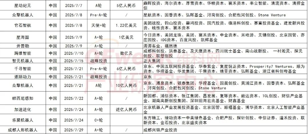
据维科网产业研究中心统计,2025年1-9月,具身智能领域融资事件密集发生,多家企业获得亿元级投资。资本市场的热情,预示着这一赛道正从技术研发迈向商业化落地的关键阶段。
2025年1-9月具身智能赛道融资事件汇总







资料来源:公开资料整理,维科网产业研究中心制表
2025年,中国具身智能机器人的主战场明确指向工业制造和物流领域。
传统工业机器人作为工业自动化的基石,在追求极致效率和精度的单一场景中依然不可替代。然而,面对日益增长的个性化定制、快速迭代的市场需求,具身智能机器人凭借其灵活性、通用性和智能性,正在开辟属于自己的应用天地。
它们并非要取代传统机器人,而是填补传统自动化无法覆盖的空白,与传统机器人协同工作,共同构建更加智能、柔性的下一代智能制造生态系统。
典型工业应用场景
从杂乱的料箱、货架或传送带上识别、定位并抓取特定工件。
优势:解决了物流和上线环节的最后一段自动化难题,无需昂贵的物料排序设备。
机器人自主导航至不同工位,完成上下料、设备操作、质量巡检等任务。它是移动底盘(AMR)和机械臂的结合体。
优势:连接了生产过程中的“自动化孤岛”,实现了物料和工序间的全自动流转。
对复杂产品(如发动机、电路板)进行多角度、多步骤的视觉和功能性检测。
优势:由于模仿人类的检测逻辑,能发现超出预设程序的、罕见的缺陷类型,学习曲线优于传统机器视觉。
在高温、辐射、有毒等不适合人工作业的环境中进行设备维护、样本采集等。
优势:在保证安全的同时,完成需要一定灵活性和判断力的任务,超越了遥控机械的局限性。
传统工业机器人与具身智能机器人的优势对比
维度 | 传统工业机器人 | 具身智能机器人 |
核心价值 | 效率、精度、力量(做得快、准、猛) | 智能、柔性、自适应(做得对、变通好) |
角色 | 产线上的超级专家 | 工厂里的通用伙伴 |
经济模型 | 规模经济,适合大批量 | 范围经济,适合小批量、多品种 |
技术趋势 | 成熟的优化与集成 | 快速发展的AI与感知技术 |
资料来源:公开资料整理,维科网产业研究中心制表
典型工业应用场景
在物流仓储领域,传统工业机器人和具身智能机器人展现出完美的互补性。
自主移动拣选与搬运成为最具代表性的应用。机器人自主导航到货架位置,使用机械臂和视觉系统从货架上识别并抓取指定物品,然后运送到打包台或分拣点。“料箱到人”机器人、复合型移动机械臂等典型形态,正在重塑仓储作业流程。
传统工业机器人较具身智能机器人
在物流仓储应用中的核心优势对比

资料来源:公开资料整理,维科网产业研究中心制表
这是最具代表性的应用。机器人自主导航到货架位置,使用机械臂和视觉系统从货架上识别并抓取指定物品,然后运送到打包台或分拣点。
典型形态:“料箱到人”机器人、复合型移动机械臂。
工作流程:接收订单 → 规划路径并移动至目标货架 → 视觉定位目标料箱/商品 → 精准抓取 → 运送至工作站。
在收货区、发货区,机器人能够处理不同尺寸、形状的纸箱或周转箱。
应用细节
拆垛:从送达的托盘上,无序地抓取箱子并放置到传送带上。
码垛:将分拣好的订单商品,智能地、稳定地码放到托盘上,优化空间利用和稳定性。
优势:适应非标准包装,无需频繁的人工调整和编程。
在分拨中心,机器人根据包裹的目的地、大小、重量等信息,将其分拣到对应的出口格口。
应用细节:通过视觉识别面单信息,轻柔且高效地将包裹分拣到正确的流向通道。
优势:准确率高,可7x24小时工作,应对海量包裹高峰(如双十一)。
机器人定期或在夜间自主巡仓,通过RFID扫描或视觉识别,自动核对库存数量与位置信息,发现异常并及时上报。
优势:实现实时、准确的库存管理,替代了枯燥且易出错的人工盘点。
突破传统瓶颈。面对种类繁杂、状态不一的退货商品,具身智能机器人能够根据预设规则进行分类和处理,有效提升逆物流效率。
现代化的智能仓库正在形成最佳实践:在入库/出库端使用传统工业机器人进行高速码垛和分拣,而在库内存储、拣选和搬运环节部署具身智能机器人,两者协同实现效率和柔性的最大化。


2026中国国际工业博览会
(简称:中国工博会)将于2026年10月12日-16日在国家会展中心(上海)举办 
第26届中国国际工业博览会(以下简称"工博会")将于2026年10月12日-16日在国家会展中心(上海)隆重举行。作为全球工业领域的风向标,工博会始终引领着工业创新与变革的方向。现正式启动参展报名工作,诚邀您共赴这场工业科技盛宴!下设数控机床与金属加工展、工业自动化展、机器人展、智慧能源展、新一代信息技术与应用展、智行未来展、绿色低碳展、科技创新展、新材料产业展九大专业展。

01 AUTUMN 辉煌成就:第25届工博会回顾 刚刚落幕的第25届工博会交出了一份令人瞩目的成绩单,为2026年的展会奠定了坚实基础:
规模创历史之新:第25届工博会汇聚了全球28个国家和地区的3000余家中外展商,展览面积达30万平方米。为期5天的展会吸引了22.4万人次专业观众,较上届增长11%,全网曝光量高达23.14亿次,均创历史新高。
创新成果之丰:展会呈现了超千项新技术新展品的首展首发,其中近400项属于"极大、极小、极轻、极智、极精"五极代表性成果,更有近300项全球首发、200项中国首秀产品集中亮相。
合作成效之实:工博会同期举办的工业母机+百行万企活动发布了《上海市工业母机产业能力手册》及100项需求清单与200项供给清单,促成合作项目80余项,签约金额超30亿元。
国际影响之广:专业观众来自全球133个国家和地区,展现了工博会的全球吸引力与影响力。



第26届中国国际工业博览会(以下简称"工博会")将于2026年10月12日-16日在国家会展中心(上海)隆重举行。作为全球工业领域的风向标,工博会始终引领着工业创新与变革的方向。现正式启动参展报名工作,诚邀您共赴这场工业科技盛宴!下设数控机床与金属加工展、工业自动化展、机器人展、智慧能源展、新一代信息技术与应用展、智行未来展、绿色低碳展、科技创新展、新材料产业展九大专业展。

刚刚落幕的第25届工博会交出了一份令人瞩目的成绩单,为2026年的展会奠定了坚实基础:
规模创历史之新:第25届工博会汇聚了全球28个国家和地区的3000余家中外展商,展览面积达30万平方米。为期5天的展会吸引了22.4万人次专业观众,较上届增长11%,全网曝光量高达23.14亿次,均创历史新高。
创新成果之丰:展会呈现了超千项新技术新展品的首展首发,其中近400项属于"极大、极小、极轻、极智、极精"五极代表性成果,更有近300项全球首发、200项中国首秀产品集中亮相。
合作成效之实:工博会同期举办的工业母机+百行万企活动发布了《上海市工业母机产业能力手册》及100项需求清单与200项供给清单,促成合作项目80余项,签约金额超30亿元。
国际影响之广:专业观众来自全球133个国家和地区,展现了工博会的全球吸引力与影响力。
六展联动


CIIF中国工博会
时间:2026年10月12日-16日
地点:国家会展中心(上海)

成都国际工业博览会
时间:2026年3月11日-13日
地点:中国西部国际博览城(天府)

厦门工业博览会
时间:2026年4月9日-12日
地点:厦门国际博览中心(翔安)

华南国际工业博览会
时间:2026年6月10日-12日
地点:深圳国际会展中心(宝安)
东南亚(泰国)智能制造博览会
时间:2026年7月22日-24日
地点:泰国IMPACT展会中心(曼谷)
中国机博会暨武汉工博会
时间:2025年10月15日-18日
地点:武汉国际博览中心(汉阳)
六展联动


CIIF中国工博会
时间:2026年10月12日-16日
地点:国家会展中心(上海)

成都国际工业博览会
时间:2026年3月11日-13日
地点:中国西部国际博览城(天府)

厦门工业博览会
时间:2026年4月9日-12日
地点:厦门国际博览中心(翔安)

华南国际工业博览会
时间:2026年6月10日-12日
地点:深圳国际会展中心(宝安)
东南亚(泰国)智能制造博览会
时间:2026年7月22日-24日
地点:泰国IMPACT展会中心(曼谷)
中国机博会暨武汉工博会
时间:2025年10月15日-18日
地点:武汉国际博览中心(汉阳)
欢迎垂询


钟先生 130-6169-7541

26届中国国际工业博览会
2026年10月12日-16日
