
01
招生计划
招生对象:
2026年参加中考的市区初中毕业生。
招生计划:
2026年秋季计划招收8个班。
招生办法:
(1)考生可通过来校、来电、微信公众号进行招生咨询预约;中考成绩公布后,考生可到我校现场咨询报名、登记。
(2)依据学校的招生计划、考生学业水平考试成绩结合考生综合素质评价结果,通过全市统一招生管理系统实行平行志愿录取。
(3)平行志愿录取后若仍有空余学额,经申请教育部门批准,通过征求志愿的方式在全市范围内招收生源地普通高中低控线上且未被任何学校录取的考生。
02
联系方式
校 址:
温州市沙城街道横塘路63号(四甲)
电 话:
0577-56556666 56558988
联系人:
张老师15825624185
苏老师17774112347
王老师13777777590
张老师13676729280
网 址:
www.scgjzx.net
微信公众号:
SCGJZX56558988
交 通:
公交21路、48路、62路;117路、138路沙城三小站下车;
S1线永中站下转48路公交沙城三小站下;
S1线机场站转S2线沙城站下。
03
学校介绍
温州市沙城高级中学创办于1998年,是一所全日制寄宿制民办普通高中、温州市重点中学。学校坐落于东海之滨,天柱景区东麓的沙城街道横塘路,这里依山傍水,环境优雅,绿树成荫,是莘莘学子求学成才的乐园。
质量强校
学校被评为温州市普通高中教育教学质量优秀单位、温州市2024年普通高中二类学校。

△2020年教育教学优秀单位

△2022年教育教学进步单位

△2023年教育教学进步单位

△2024年教育教学进步单位



△市普通高中二类学校
特色立校
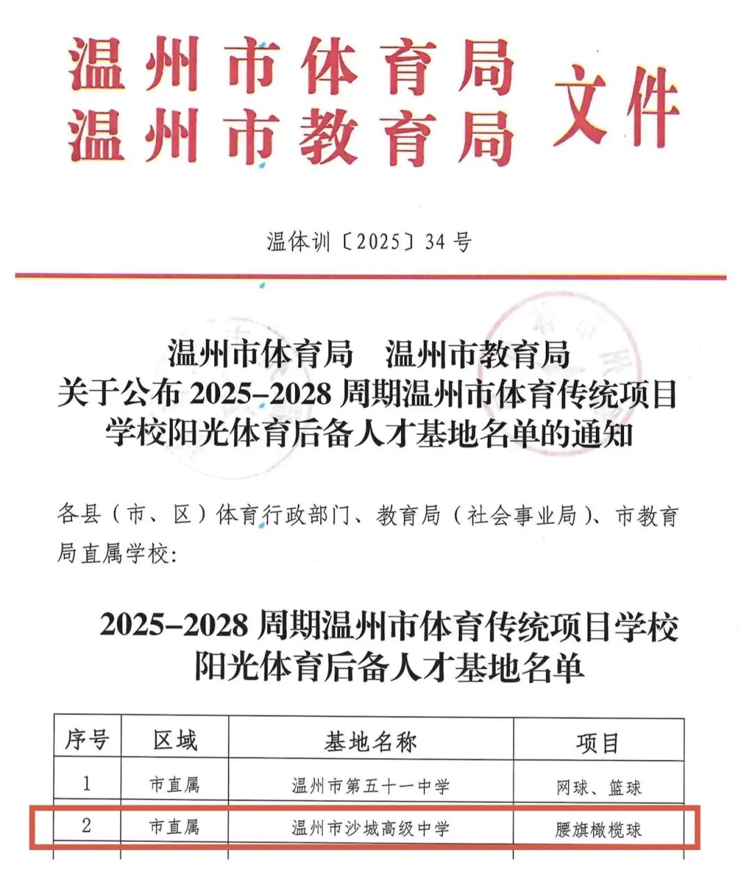
学校被温州市教育局、体育局命名为腰旗橄榄球训练基地、浙江省航天航空特色学校,2025年承办全国高中女子篮球邀请赛。

△浙江省航空航天特色学校



△阳光体育后备人才基地

△全国高中女子篮球邀请赛
学校在2024年12月与俄罗斯利佩茨克国立师范大学、俄罗斯坦波夫国立大学、俄罗斯沃罗涅日国立大学签订合作办学协议,涵盖高中、大学本科、硕士连读,培养具备中俄双文化素养的复合型人才。

△俄中联合办学签约仪式
为了使学生的特长在高考中发挥的更大作用,2023年12月上海戏剧学院艺术特色课程教学基地正式落地我校,由上海戏剧学院专家进驻学校对学生进行一对一的特长培育。

△上戏合作办学签约仪式
总之,学校一直坚持“特色立校、质量强校”的办学意识。用优良的育人环境,优越的学习条件,雄厚的师资队伍,有效的办学模式,显著的教学成绩,显示了沙城高级中学强劲的发展势头和巨大潜力。沙城高级中学不仅是教育园中一道靓丽的风景线,更是莘莘学子立志成才的摇篮。
04
名师风采

陈步党
中学语文高级教师,中华诗词学会会员,龙港市诗词协会副会长,苍南县诗词协会副会长。多篇诗词、散文在温州市、浙江省和全国获奖,作品多次入编各类书籍并出版。

郑晓君
中学历史高级教师,研究生学历,《文综报》特约研究员、学科网历史学科调研员,《百汇大课堂》高三一轮复习副主编,多篇论文发表在CN刊物,曾获得“河南省骨干教师”、“河南省学术技术带头人”、“市优质课教师”、“市优秀班主任”、“市骨干教师”、“功勋教师”等荣誉称号。

范旭东
中学语文高级教师,中学语文教学研究会会员,高级高考报考指导师,温州市优秀教师,优秀班主任,辅导学生作文多次获得市、区一等奖。

徐宪民
中学政治高级教师,温州市级优秀教师,温州市第二届优秀教育工作者、温州市“十一五”先进教育工作者、浙江省民办教育协会先进教育工作者。

司 俊
中学数学高级教师,区优秀教师,多次获得市优秀教师,优秀德育工作者,区优秀数学教研组长。

周玲玲
中学语文一级教师,温州市优秀教师,市新锐班主任,市先进心理咨询师,学校团委书记、政教主任。

杨凤云
中学化学高级教师,连续多年被评为优秀班主任,多次获得市高考教学质量奖,《浅谈化学课堂教学中学生创新能力的培养》、《浅谈利用化学实验培养学生的创新精神》 等论文获得第六届云南省教育工作者优秀论文一等奖。

连 芳
中学美术一级教师,2002年以全国第13名成绩考入中国美术学院美术教育系;2003荣获“浙江省博物馆西博会人物花鸟艺术精品特展作品临摹大赛”二等奖;辅导大量学生考入中国美术学院、鲁迅美术学院、西安美院等各大高等美术专业院校。

强丽萍
中学地理高级教师,系河南省学术技术带头人,省级骨干教师,河南省优秀辅导员,省级优质课教师。参编、主编的教材教辅二十余部。

郭和荣
中学英语一级教师,优秀德育导师,优秀教师,优秀班主任,优秀党员。

韩丽筠
本科毕业于郑州大学文化与传播学院,汉语言文学专业,中学高级教师,连续多年担任高三毕业班班主任和语文教学工作,县市级优秀教师和优秀班主任,《百汇大课堂》高三一轮复习语文学科副主编,校本配套辅导资料《学习指导》主编,《作文指导报》《作文》《语文报》优秀辅导教师,全国教育科学十二五规划教育部重点课题“实践教育学范式研究”子课题《新课程背景下高中课堂文化的建构研究》主要研究成员。

周宗胜
深耕信息技术与通用技术教学,现任沙城高中技术组教研组长,系市星火计划研修班成员。曾参与西部支教,获评市优秀教师、区骨干教师、优秀党员,多次获市级教学、命题奖项,指导学生斩获全国奖项。

陈 君
中共党员,现任沙城高中数学教师兼班主任工作,毕业于哈尔滨师范大学数学与应用数学专业。 从事高中教学20年,深耕学科教学与高考备考,注重思维培养与素养提升,从教期间曾获得校级“最受欢迎教师”,“最贴心班主任”;学区“优秀班主任”;县级“优秀教师”;市级“命题竞赛二等奖”,“解题能力大赛二等奖”等荣誉。用心教书,以爱育人,助力学生全面成长。

金招政
中学物理高级教师,多次获得市、县优秀教师和优秀教研组长,优秀年级组长。

袁一帆
温州市沙城高级中学腰旗橄榄球教练,2012年远赴美国德克萨斯州大学留学,2013年-2025年在成都熊猫人橄榄球俱乐部担任主教练;曾获得2016年AFLC联赛MVQB(最佳四分卫),AFLC联赛全国四强,全国华美美式橄榄球联盟春季赛全国冠军,NFL中国腰旗橄榄球赛西部赛区公开组冠军;中国橄榄球协会腰旗橄榄球教练员讲师,中国橄榄球协会美式橄榄球教练员,IFAF(国际美式橄榄球联合会)与USAFootball认证教练。
05
丰富多彩
街舞比赛




武术训练


美术生集训




社团课




温州机场主题实践活动




“中秋”国风画展




十八成人礼




学生研学




军训夏令营




十佳歌手比赛&红五月文艺汇演




校运会




俄罗斯学生访学交流




腰旗橄榄球校园普及推广计划




06
设施齐全

△靓丽的舞蹈室

△惬意的休闲区

△现代的橄榄球场

△专业的篮球场

△气派的武术馆

△壮观的艺术楼
07
特色育才
这里是艺术灵感永不掉线的创意工厂,是代码与想象力齐飞的未来实验室,更是汗水与欢呼交织的热血运动场!每一笔涂鸦都值得被展览,每一条跑道都是风景线。让「热爱」成为我们的入学通行证,让「成长」是我们的终身毕业证!梦想不会发光,发光的是追梦的你!

△美 术

△无人机

△篮 球

△上戏艺术

△橄榄球

△街 舞

△音 乐

△武 术
中俄联办





