
馬年到,好運到!想好今年春節去哪玩了嗎?無論你喜歡熱鬧的花車巡遊、璀璨的維港煙花,還是傳統的祈福許願,粵港澳大灣區都為你準備了豐富的節目。
我們為你整理了這份精簡的活動清單,讓灣區青年一眼掌握各城精彩,輕鬆規劃你的新春行程!最後有清晰表格整理,記得看到最後!
多數活動免費觀看,傳統年味濃厚,適合家庭及年輕人打卡。
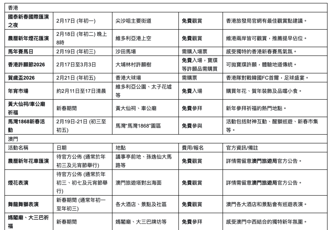
- 年宵市場(花市) 時間:2026年2月11–17日 地點:全港14個,包括維多利亞公園(最大)、花墟公園等 費用:免費入場(購花/美食自費) 詳情:買年花、年貨、賀年美食。官網:discoverhongkong.com(搜「Lunar New Year Fairs」)。
- 國泰新春國際匯演之夜(花車巡遊) 時間:2026年2月17日(大年初一)晚上8–9:45pm(街頭表演從6pm開始) 地點:尖沙咀(香港文化中心廣場出發,沿廣東道、海防道、彌敦道) 費用:免費觀看(提早到場佔位) 詳情:花車、表演、多元文化匯演。官網:discoverhongkong.com(搜「Chinese New Year Night Parade」)。
- 維港煙花匯演 時間:2026年2月18日(大年初二)晚上 地點:維多利亞港兩岸 費用:免費觀看 詳情:經典煙花秀。官網:discoverhongkong.com。
- 其他傳統活動:林村許願樹(2月17–3月3日,免費)、黃大仙祠/車公廟拜神、沙田馬場賽馬日(2月19日,需購票)。建議查HKTB官網最新資訊。
澳門(Macau)
結合傳統巡遊與現代無人機煙花,夜間活動突出。
- 歡慶馬年巡遊(Parade for Celebration of the Year of the Horse) 時間:社區路演2月17–18日;花車巡遊2月19日(初三)及2月28日(初十二)晚上8pm左右 地點:西灣湖廣場、科學中心一帶、北區等 費用:免費觀看 詳情:花車、表演、互動。官網:macaotourism.gov.mo(搜「Parade for Celebration」)。
- 2026中國新年無人機+煙花匯演 時間:2月19日(初三)9:45pm、2月23日(初七)9pm、3月3日(元宵)9pm(各約15分鐘) 地點:澳門塔海濱(Macau Tower海面前) 費用:岸邊免費觀看;Macau Tower戶外廣場前排票約MOP 200(含飲品)或晚餐套票 詳情:3888架無人機+煙花+音樂激光秀,首次結合。官網:macaotourism.gov.mo 或 macautower.com.mo。
- 其他:金龍巡遊、社區表演、爆竹區(指定地點)。查MGTO官網最新。
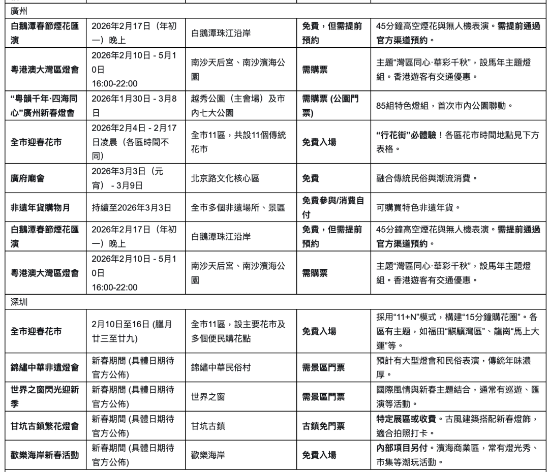
廣州(Guangzhou)
灣區燈會是最大亮點,南沙位置方便港人水路直達。
- 粵港澳大灣區燈會(GBA Lantern Festival) 時間:2026年2月10日–5月10日(試運營2月7–9日) 地點:南沙天后宮景區 + 濱海公園(地鐵4號線南沙客運港站) 費用:需購票,早鳥68元(限量)、春節高峰期較高(約128–168元不等);學生/長者/港澳人士有優惠及交通補貼(最高100元人民幣,憑票+證件在「南沙全域遊國際旅行社」小程序申領);兒童免票政策 報名/購票:微信搜「大灣區燈會」小程序,或美團/攜程等平台。港澳遊客有專屬接駁及酒店套票優惠。 詳情:800畝規模、百組燈組、千場演藝、科技光影+灣區主題。官網/資訊:廣州南沙發布微信公眾號。
- 白鵝潭煙花匯演 時間:2026年2月17日(大年初一)晚上 地點:白鵝潭珠江沿岸(近地鐵1號線芳村站) 費用:免費觀看(可能需提前微信「粵廣玩樂通」預約熱門觀賞區) 詳情:煙花+無人機+光影秀。
- 其他:越秀公園/中山紀念堂燈會、文化公園元宵燈會等,多免費或低門票。
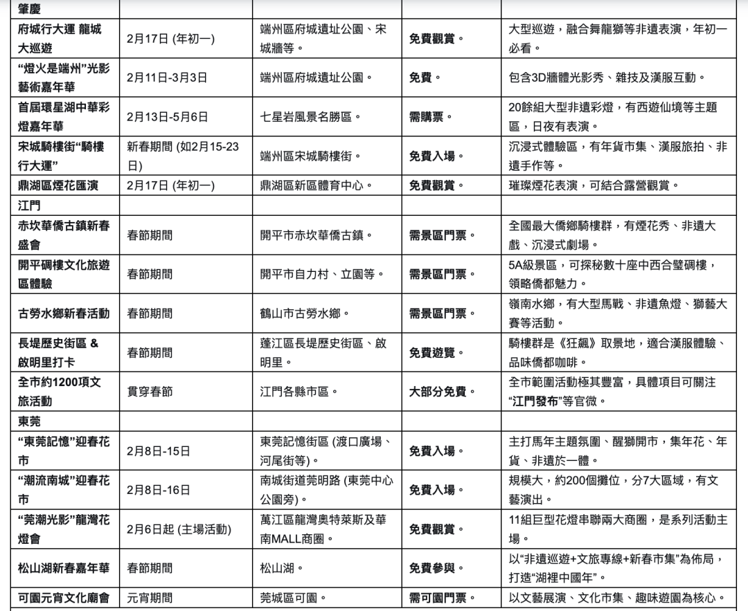
珠海(Zhuhai)
海上特色突出,適合港澳居民「南下」。
- 粵港澳海上花市暨「港澳鄉親珠海過大年」 時間:2026年2月8–15日 地點:港珠澳大橋珠海公路口岸二樓 費用:免費入場(購花/年貨自費) 詳情:花卉展銷、文旅體驗、特色消費。
- 浪漫珠海號海上年夜飯 時間:2026年2月16日(除夕)18:30–21:30 地點:灣仔碼頭出發(途經橫琴、澳門、港珠澳大橋) 費用:268元起(船票+表演+晚餐) 詳情:海上春晚、舞龍舞獅、民俗互動。購票:珠海本地寶或官方平台。
深圳(Shenzhen)
各區花市+燈會多,現代與傳統結合,口岸方便。
- 迎春花市(多區) 時間:主要2月10–16日 地點:福田節日廣場(最大,24,000㎡)、羅湖愛國路、南山荷蘭花卉小鎮等 費用:免費入場 詳情:年花、年貨、非遺表演、音樂會。福田主題「騏驥灣區,繁花福田」。
- 燈會/燈光秀 時間:春節期間(部分延至元宵) 地點:錦繡中華民俗村燈會(大型)、園科公園(羅湖)、萬象城等商場花燈 費用:多數需門票(視景點,部分免費區域) 詳情:自貢花燈、非遺+科技元素。查「深圳本地寶」微信或各區官方。
- 其他:歡樂海岸廟會、市民中心燈光秀、世界之窗活動等。






