当人口红利消退、人力成本高企,物业行业的“人防”体系正面临生存压力,而另一边,政策红利持续释放、AI与导航技术加速迭代,安防巡检机器人正从科技噱头走向生存刚需,一个千亿级的安防巡检机器人市场加速成型。


本文从宏观驱动、市场空间、竞争格局到单项目测算,全面拆解这场“机器换人”的变革逻辑,看20万方小区成本降幅为何降幅能超50%?机器人如何重新定义安全的边界?

目录

1、宏观发展驱动力分析

 1.1国家顶层定调、地方细则落实—政策趋势

  1.1.1纳入战略新兴产业,明确“机器换人”方向—国家顶层设计

  1.1.2机器人应用场景细化,并注入资金引导—地方落地政策

 1.2人口拐点下的物企生存刚需—经济与社会需求驱动

  1.2.1劳动力人口下降与保安人员老龄化危机—人口结构变化

  1.2.2物业公司的经营痛点倒逼机械化替人—人力成本上升

 1.3从功能可用到场景好用的跨越—技术发展

  1.3.1从盲人摸象到眼观六路—环境感知与自主导航

  1.3.2从录像回放到AI研判—智能分析与主动预警

  1.3.3保障7x24小时常态化运行—续航能力与系统集成

  1.3.4从检后处理到预防检测—自学习与智能调度

2、行业发展与空间测算

 2.1从概念层面走向场景落地—行业发展

  2.1.1萌芽期(2014年以前)—技术储备与概念验证

  2.1.2探索期(2014-2018年)—产品问世与场景试水

  2.1.3成长期(2019年至今)—规模化商用与场景深化

 2.2渗透率驱动的增量蓝海—空间测算

  2.2.1千亿级蓝海市场加速形成—市场规模

  2.2.2五大业态需求差异—市场结构

3、竞争格局与典型企业

 3.1以机器人技术为核心驱动力—初创技术公司

 3.2从看到动的战略延伸—传统安防巨头

 3.3深耕场景的贴身服务者—物业系孵化企业

4、20万方小区成本节约超50%—单项目测算

结语



宏观发展驱动力分析


1.1国家顶层定调、地方细则落实—政策趋势


近年来,随着国家对智能建造、新质生产力以及安全应急体系的重视,安防巡检机器人作为智能化装备的重要组成部分,迎来了政策层面的密集利好,也为物业行业高质量发展注入了新动力。


1.1.1纳入战略新兴产业,明确“机器换人”方向—国家顶层设计


在国家战略层面,2026年1月应急管理部与工信部联合发布的《关于加快应急管理装备创新发展的指导意见》中明确提出要持续推进 “机械化换人、自动化减人、智能化无人” ,并加大无人智能设备的应用力度。这一政策不仅为机器人在危险环境下的应用扫清了认知障碍,更直接推动了物业及工业园区对高危、高强度人工作业的替代进程。


此外,工信部等八部门在2026年1月联合印发的《“人工智能+制造”专项行动实施意见》也强调发展无人机等智能低空装备,将安全巡检机器人及无人机纳入重点推广的装备名录,为企业实际应用安防巡检机器人提供案例指导。



1.1.2机器人应用场景细化,并注入资金引导—地方落地政策


国家层面的政策框架为机器人落地指明了方向,而地方政府的实施细则则铺就了具体路径。目前,以头部城市为先导,各地正紧密结合自身产业特点与安防实际需求,通过出台配套政策和提供实质性资金支持,将顶层设计转化为产业动能。这一系列举措表明,安防巡检机器人已不再停留于项目立项阶段,而是真正迈入了大规模、场景化的实际应用阶段。


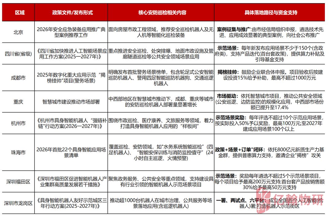
表:各地区安防巡检机器人的具体落地细则汇总


1.2人口拐点下的物企生存刚需—经济与社会需求驱动


政策是催化剂,经济与社会结构的深刻变化则是物业行业引入安防巡检机器人的需求动力。这种动力源于人口结构剧变带来的供给端萎缩与物企成本端高企的双重挤压。


1.2.1劳动力人口下降与保安人员老龄化危机—人口结构变化


中国正在经历深刻的人口结构转型,按照国际劳动年龄人口口径15-64岁范围来看,我国劳动年龄人口的数量和占比持续下降,截止2025年劳动人口仅总人口数六成,这一宏观趋势在劳动密集型的物业安保行业表现得尤为突出。


图: 2010-2025年15-64岁劳动人口变化趋势(万人)

  数据来源:国家统计局、亿翰物研整理


此外据不完全统计,全国60岁以上继续就业的老年人已超2500万,广泛分布于建筑、家政、社区服务等行业,而在城市层面,65岁以上的保安、保洁人员占据了绝大多数。在一线及新一线城市,由于年轻人从事安保行业的意愿持续走低,物业公司不得不放宽招聘年龄限制,传统人防体系不仅面临人员招不满的编制缺口,更面临因身体机能下降带来的巡逻频次不足、夜间警觉性降低等服务质量难题,如何解决这也是广大物企需要考虑的问题。


1.2.2物业公司的经营痛点倒逼机械化替人—人力成本上升


不仅是招不到人的难题,招到人的成本支出也是压垮物业盈利的最后一根稻草。相关数据显示,保安、保洁、维修人员的工资从2015年到2025年普遍翻倍,社保缴纳日益规范,人力成本占比从45%飙升至65%以上。与成本暴涨形成鲜明对比的是物业费价格的刚性冻结。全国超过70%的住宅小区物业费标准制定于10-15年前,远低于当前的服务成本。


这种成本涨、收费难的剪刀差,导致保利、万科、金科资本的耐心狩猎:博裕对金科服务五年控股,为何当前要私有化?等头部物企在近年掀起了一轮撤场潮,核心逻辑就是无法在低收费水平下维持高人力成本的投入。当人变得越来越贵且越来越难用时,采购一次性投入、边际成本递减的安防巡检机器人,成为物企摆脱亏损—降质—弃管恶性循环的理性选择。


1.3从功能可用到场景好用的跨越—技术发展


如何解决上述的问题,是过去十几年安防巡检机器人企业持续思考的问题,当前技术发展已推动产品跨越了实验室到复杂物业场景的鸿沟,实现了全天候、全地形的自主作业。


1.3.1从盲人摸象到眼观六路—环境感知与自主导航


通过融合16线或32线激光雷达、超声波雷达阵列以及双目视觉摄像头,机器人可以在雨雪、强光甚至夜间黑暗等复杂环境下构建实时地图。厘米级的SLAM自主导航技术,使其能够在人口密集的社区、地形复杂的产业园区自主避障、规划路径,原地转弯、爬坡以及越障能力的大幅提升。


1.3.2从录像回放到AI研判—智能分析与主动预警


传统安防依赖事后查录像,而当前的机器人基于深度学习的AI视觉算法,实现了主动预警。通过搭载热成像摄像头和高清夜视探头,机器人能够实时识别火情隐患、未关好的门窗、违规停放的车辆,甚至是重点区域内的人员异常聚集或老人跌倒等突发状况。这种虚拟警卫不仅看得见,还能听得见进行异常声音检测,并将报警信息精准推送至物业中控室,将被动防守转变为主动干预 。


1.3.3保障7×24小时常态化运行—续航能力与系统集成


技术成熟度的另一标志是作业时长的突破。当前主流的巡检机器人配备智能锂电池管理系统(BMS),支持自主回充和大功率快速充电,结合无线充电技术的发展,真正实现了低电量自动归巢、满电自主出勤的全天候闭环作业。同时将现场多路高清视频实时回传至云端管理平台,并与物业的消防系统、门禁系统联动,成为智慧物业物联网的中枢节点。


1.3.4从检后处理到预防检测—自学习与智能调度


巡检机器人未来的发展将体现在人工智能深化、系统融合创新以及场景延展三大方向,逐步迈向自主式、分布式与协同化的全场景运维平台。1)自我学习与修正。未来基于深度学习,安防巡检机器人能够在数次任务中积累经验,不断修正行为模型,使结果更精准。2)异常预测机制。AI赋予机器人预测系统能力,可根据设备运行趋势提前判断潜在问题,从“检后处理”过渡到“预防检测”。3)自适应调度管理。未来系统可根据任务紧急度、能耗状态,自动分配机器人执行任务,使运维更加高效。


综上,物业安防巡检机器人的普及并非单一技术突破的偶然结果,而是政策红利释放、经济社会需求倒逼与技术成熟支撑三者共振的必然产物。在2026年及未来,随着新质生产力战略的深入推进,以及物业行业摆脱人力成本困局的迫切渴望,安防巡检机器人正从科技噱头,转变为生存刚需。


行业发展与空间测算


2.1从概念层面走向场景落地—行业发展


前面我们从宏观上分析了安防巡检机器人产生的背景以及技术现状,下面我们再从时间轴上厘清行业发展情况与商业落地规模。


2.1.1萌芽期(2014年以前)—技术储备与概念验证


这一阶段,安防机器人更多停留在实验室和概念层面。国际上安放机器人的研究在1991-1994年开始起步,Knightscope、CobaltRobotics就是国外安防机器人领域中的典型企业,2011年后开始急速增主要由于这一年机器人自主导航、智能视觉、复杂环境适应能力不再是纸上谈兵可以在行进中落地。


国内起步较晚,2011年中国安防技术有限公司联合香港中文大学率先提出动静结合的安防理念,并合作开展安保机器人技术研究,成为国内安防机器人探索的开端。这一时期的核心任务是解决机器人能否替代人的技术可行性问题,产品形态以科研样机为主,尚未形成规模化应用。


2.1.2探索期(2014-2018年)—产品问世与场景试水


2014年是我国安防机器人的重要转折点,中智科创机器人开发出国内首个安防机器人,集高清摄像头、红外热成像、激光导航、环境传感器于一体,具备自主导航、24小时监控、异常报警等功能。此后,越来越多的企业开始布局这一赛道,2018年仅上半年就有多款产品集中亮相:20台机器人警察亮相深圳北站助力春运安保;京东第二代巡检机器人在北京亚洲一号投入使用;深兰科技推出能抓小偷的瓦力巡警机器人。据统计,当时国内布局安防机器人的主流企业已达15家。这一阶段的特点是“产品先行、场景试错”,机器人在部分标杆项目中得到验证,但市场尚未全面打开。


2.1.3成长期(2019年至今)—规模化商用与场景深化


进入2019年代,也是5G商用元年,这一革命性通信技术的落地,直接解决了此前制约安防机器人发展的多个技术瓶颈如传输慢、延时等问题,成为行业提速的关键引擎,安防巡检机器人行业迎来真正的爆发期。当年新松与辽宁移动在MWC上发布了5G智能巡检机器人,利用5G的高带宽和低时延特性,使高清视频实时回传和远程精准操控成为可能。同年7月,南方电网与中国联通研发了首例面向5G商用的智能电网巡检机器人,有效解决了过去4G和WiFi技术下上行带宽不足、时延高的问题


当下自2025年起AI大模型开始赋能机器人,AI提升了机器人在复杂环境下的自主决策与适应能力。应用场景也从特殊领域快速向商业与工业场所扩展,大型企业率先在仓库、数据中心、智慧园区等场景部署机器人,以替代人力、降低运营成本。与此同时,入局者激增,产品形态日益丰富如有轮式、履带式、四足机器人、人形等,资本市场融资活跃,价格逐步下降,竞争格局从技术验证转向产品差异化


2.2渗透率驱动的增量蓝海—空间测算


在以上技术与应用逐步走向成熟期背景下,安防巡检机器人的市场空间正在加速打开,以下从市场规模和市场结构两个维度进行分析。


2.2.1 千亿级蓝海市场加速形成—市场规模


1、当下规模—市场厚积薄发百亿空间已成


目前,安防巡检机器人行业正处于从技术验证向规模化应用跨越的关键节点,正走在迈向成熟期的快车道上。过去几年,随着传感器精度提升、自主导航算法迭代以及边缘计算能力的增强,机器人已经具备了在复杂动态环境下稳定运行的能力,解决了早期不好用、不敢用的痛点。与此同时,随着核心零部件国产化率的提高,机器人硬件成本正在稳步下降,使得规模化部署在经济性上成为可能。


根据权威研究机构预测,2025年国内安防机器人的市场规模达到了500亿元,年复合增长率高达40%。这500亿不仅标志着技术红利正在转化为市场红利,更意味着行业正处于商业化爆发的前夜,目前既是过往技术积累的体现,也是未来市场渗透率快速提升的起点。


2、短期规模—存量稳定发力潜藏千亿空间


从存量替代的角度看,短期内的规模效应更为惊人。目前全国现有保安人员约700万人,假设未来替代率达到80%,就意味着有560万个人工岗位可以被机器人替代。按每台机器人保守替代3个人计算,共需要约187万台机器人。目前一台机器人均价约20万元,若按5年折旧加上损耗,年均成本约为5万元。仅此一项,每年的市场规模就高达935亿元。而且,这还仅仅是基础机器费用,尚未包含由此延伸出的高附加值服务空间。


3、长期规模—增量多点开花增值场景繁多


而从长期来看,增量市场将实现多点开花。一是新建物业带来的新增安保需求,每年全国都有大量新建住宅、商办、产业园及公共建筑竣工,这些新增面积需要配置安保力量。传统模式下,新增物业会新增保安岗位;而在智能化趋势下,新增物业更倾向于直接部署机器人,形成纯增量市场。


二是机器人增值服务。传统保安只能提供巡逻、看护等基础服务,而安防巡检机器人作为智能化终端,能够延伸出多种增值服务,创造全新的收入来源。这些增值服务包括机器人采集的实时视频、环境数据(温度、湿度、烟雾、噪声等)可打包成数据产品,为物业运营、商业决策提供支持。例如,商场可根据客流热力图调整店铺布局,园区可根据车辆数据优化车位管理。还可以搭载广告屏、互动屏,在巡逻同时播放广告、提供信息查询,实现安防+传媒的复合收益。还可与快递、外卖等结合,探索配送功能。


2.2.2五大业态需求差异—市场结构


随着安防巡检机器人技术的日趋成熟,其应用场景正在从单一走向多元。不同类型的机器人,因其形态、载重、越障能力和传感配置的差异,分别适配不同的物理环境和安保需求。以下从五个典型场景出发,分析其市场结构特征。


1、小型社区—高密度智能监控系统


在小型社区中,如老旧小区、公寓楼群,其道路狭窄、植被茂密且存在大量监控死角,单纯依靠人力巡逻不仅成本高,更难以实现全天候无死角的覆盖。这类场景最迫切的安防需求在于看得见和看得清,因此最适合部署高密度智能监控系统


通过在关键路口、围墙角落和车库出入口加装智能摄像头,配合周界报警和云端存储,能够以极低的成本构建起24小时在线的电子围栏,重点解决最后一百米的监控盲区,实现夜间无感值守和异常情况实时预警,成为存量社区智能化改造的首选切入点。


2、传统物业项目—高效巡检的轮式安防巡检机器人


在平坦开阔的大型社区,如大型住宅区或大学城,巡逻路线长且路面规整,传统保安巡逻不仅人力成本高,也难以做到全时段覆盖。高性能轮式安防巡检机器人便成为最优解,它们在平整路面上具有最高的能效比和移动速度,配备长续航电池后可实现充电一小时,巡逻一整晚的作业能力,通过规模化部署将物业安保从劳动密集型转向技术密集型,大幅降低长期运营成本,是新建大型社区配套建设的标准化配置。


3、复杂物业项目—全地形适应的四足安防巡检机器人


对于复杂物业项目或南方城市复杂区域等,其场景复杂多变,既有平层大厅也包含台阶区域,同时对科技感和品牌调性有较高要求。四足安防巡检机器人凭借卓越的越障能力能够轻松上下楼梯、跨越障碍,适应楼宇内部复杂的立体结构,其仿生外形更具亲和力,可在巡逻同时承担迎宾、引导、信息播报等任务,实现安防+服务的双重功能,将机器人从单纯的工具升级为商业空间的数字员工。


4、产业园区—特种防护的防爆/履带式安防巡检机器人


在产业、化工园区、燃气储备站或变电站等高危环境中,存在易燃易爆、有毒有害等风险,人工巡检不仅效率低更存在巨大安全隐患。这类场景的核心要求是防爆与耐候,因此必须适配防爆轮式机器人、履带式安防巡检机器人。采用本安电路设计杜绝电火花风险,履带设计使其在泥泞、碎石路面具备更强通过性,更重要的是可搭载气体探测器、热成像仪等特种传感器,替代人工深入事故核心区,在安全生产红线要求日益严格的背景下,成为合规生产的必要条件。


5、大型公园及空旷地区—广域覆盖的无人机巡检


对于城市公园、郊野公园或大型森林景区,地幅广阔且植被茂密,地面机器人行进速度慢且视野受限。安防巡检无人机凭借天然的上帝视角,可搭载高倍变焦摄像头和喊话器,在数分钟内完成数平方公里的空中巡查,快速发现火情、人员聚集等异常情况,不受地形限制以直线路径最快抵达目标点,填补了地面机器人的视野盲区,实现了地空一体化的安防巡检网络。


综上,从填补缝隙的小型社区监控系统,到高空巡航的工业无人机,五大场景共同勾勒出安防巡检市场多元化的技术结构。不同场景对安防手段提出了差异化需求,这也意味着未来市场的竞争将不再是单一产品的比拼,而是面向细分场景的系统解决方案的较量。


竞争格局与典型企业


在完成了对安防机器人宏观背景、行业发展及市场规模的梳理后,我们将目光聚焦于竞争格局与典型企业,这部分揭示了市场梯队如何划分、哪些玩家正在领跑。


当前,中国安防机器人市场的参与者可划分为三大阵营:初创技术公司、传统安防巨头、以及物业系孵化企业。三类企业背景各异、打法不同,共同构成了多元竞合的市场格局。


3.1以机器人技术为核心驱动力—初创技术公司


初创型企业为技术突破牵头人,这类企业以国自、万为、云深处、宇树科技、智元机器人等为代表,这些企业以机器人本体的技术研发起步,逐步向安防巡检场景渗透。其核心优势在于运动控制、自主导航等底层技术的积累,以及对具身智能前沿的敏锐捕捉。


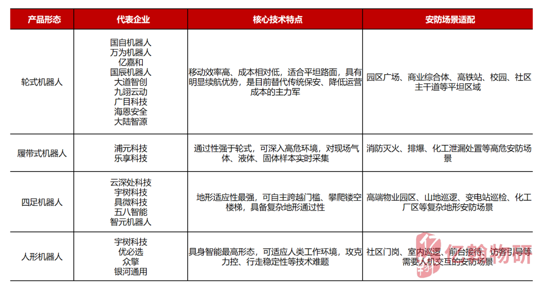
表:初创技术公司不同产品形态对比


轮式机器人移动效率高、成本可控,在平坦路面具备出色能效比和巡航速度,适配园区广场、商业综合体、高铁站、校园及社区主干道,可沿预设路线自主巡逻,是替代传统保安、降低运营成本的最直接选择。


履带机器人通过性强于轮式,可深入消防灭火、排爆、化工泄漏等高危场景,搭载气体、液体样本实时采集系统,替代人工深入事故核心区完成环境侦测,以高等级防护性能保障一线人员生命安全。


四足机器人地形适应性最强,可自主跨越门槛、攀爬度楼梯,完美适配高端物业、山地、变电站及化工厂等复杂环境,解决轮式设备无法跨层作业的痛点,实现立体空间全天候巡检。


人形机器人攻克力控与行走稳定性难题,可适应人类工作环境,承担社区门岗、室内巡逻、前台接待等需要深度交互的任务,将冰冷设备升级为有温度的数字员工,兼具实用价值与品牌展示价值。


综合来看这四类初创技术公司的机器人形态,从地面的轮式、履带到仿生的四足、具身人形机器人,共同构成了安防巡检机器人完整的产品矩阵,呈现出错位竞争、协同发展的市场格局。


3.2从看到动的战略延伸—传统安防巨头


传统安防巨头以海康威视、大华股份、安联锐视等为行业龙头,为安防行业的基础技术奠定人。这类企业多由视频监控起家,在视觉感知、图像识别、场景理解等领域积累深厚。其核心优势在于将看得懂的视觉能力延伸至移动机器人领域,实现从被动监控到主动干预的战略升级。其中以海康威视为典型企业,以下我们从技术面、资本面、应用场景面逐一剖解。


1、安防巡检技术优势:视觉感知的深度延伸


海康威视的核心竞争力源于其在视觉感知领域的长期积累。公司以视频技术为起点,不断拓展物联感知边界,在可见光、红外、毫米波、X光等多维感知领域构建了完整的技术体系。近五年累计研发投入近500亿元,这种高强度投入使其在每一次技术变革中都能抢占先机。


2023年发布的观澜多模态大模型,将算法能力从视觉拓展至音频、光纤等多维感知,大幅提升了场景理解的上限。这一技术优势直接赋能安防巡检机器人:其搭载的高清监控与红外夜视系统,配合自主导航算法,使机器人能够在复杂环境中精准识别异常、自主避障,并实现全天候巡逻值守,真正做到了“看得懂、辨得清、行得稳”。


2、公司资本积累:稳健增长彰显龙头底蕴


值得关注的是财务数据方面,海康威视近年来保持稳健增长态势,展现出作为行业龙头的深厚底蕴与抗风险能力。2022年至2025年,公司总营业收入从831.66亿元攀升至925.17亿元,四年间增长超百亿元;利润总额稳定在140亿至170亿元区间,2025年达到170.29亿元,创下近年来新高;总资产规模从1192.35亿元扩大至1381.50亿元,资产结构持续优化。


表:海康威视主要财务数据和指标

这一稳健的财务表现,为公司在安防巡检机器人等创新业务上的持续投入提供了坚实保障,也使其在面对行业周期波动时具备更强的抗压能力和战略定力。


3、安防巡检市场拓展:从设备销售到场景深耕


依托完善的产品与技术体系,海康威视安防巡检机器人已实现多行业、全球化的市场拓展,形成了诸多可复制的标杆案例,构建起覆盖全球的营销服务网络。


国内市场方面,公司设有32家省级业务中心、近300个城市分公司和办事处,布局多个制造基地与科技园,在各类重点场景实现规模化应用:


在高空抛物问题上,为常德恒大华府小区,在全部75栋住宅楼外立面安装了310个海康威视高清智能摄像头,覆盖楼顶、楼体正面及背面,搭载智能算法,可实时监测并追踪抛物轨迹,精准定位到抛出楼层与户型,形成完整证据链守护居民安全。


在设备老化门岗问题上,为湖南一老旧小区配置了海康威视F72M门禁一体机,并通过海康互联App实现云对讲功能,替代了原有的室内机,该方案轻量化、易部署,满足了物业提升服务品质的需求,是中小物业低成本进行智能化改造的典型案例。


在智慧小区建设上,合肥春暖花开小区通过海康威视产品,构建了一个覆盖高空、地面、地库的全方位安防体系,针对高空部署海康威视高空抛物专用摄像,针对地面巡防部署200万筒型网络摄像机,为地库安装400万筒型全彩网络摄像机解决了地库光线暗、监控难的问题,减少监控死角。


此外针对更为直接一些的安防巡检场景,海康威视也做出了优秀的示范,如化工、电力、城市治理:


在化工领域,为宜化集团旗下磷化工部署智能监测系统,覆盖100多个皮带运输机关键点位及7个核心工段,将人工巡检班组从3个减少至1个,大幅降低运维成本与安全风险。


在电力领域,为500KV玉林串补变电站部署轨道巡检机器人,对全站7500个巡检点进行巡检,将设备巡检时间从5小时缩短至2小时,推动变电站向“远程巡检”转型。


在城市管廊领域,为太仓大道地下综合管廊部署6台巡检轨道机,结合光纤测温系统与综合管理平台,实现16公里管廊全方位、全天候巡检,统一接入超4000路数据,显著提升运维效率与安全保障能力。


海外市场方面,海康威视坚持国际化布局,业务覆盖全球180多个主要国家和地区,设立60个分支机构及多个海外工厂,实现本地化制造与服务。


最亮眼的是2024年,公司海外主业和创新业务合计收入首次超过国内主业收入,其中安防巡检机器人业务作为创新业务核心板块,依托本地化服务优势,逐步拓展海外化工、电力、城市运维等场景市场,持续提升海外市场渗透率。同时,公司打造统一的AI能力中心,将巡检技术沉淀为可复用的平台能力,赋能国内外各行业客户,进一步扩大市场影响力。


3.3深耕场景的贴身服务者—物业系孵化企业


物业系孵化企业凭借对应用场景的深度理解,成为安防机器人赛道的场景深度融合者。从自研角度看目前只有南都物业涉及了清洁领域的机器人,安防巡检领域物企较少直接研发。当前大部分依托自身场景应用通过资本纽带与科技公司深度绑定,或以战略合作实现快速落地,共同探索“人机协同”的智慧安防新模式。目前物企自研以下从生态投资、战略合作两种模式展开分析。


表: 物业系孵化企业三大类对比


第一类为生态投资型,以物企自有场景为背景叠加机器人企业技术,进行资本共同绑定。以锋物科技+众擎机器人、南都物业+云象机器人、招商积余“招小巡”为代表。锋物和众擎合资共建楼宇安防项目,众擎提供硬件、锋物输出平台,打造智慧楼宇安防方案;南都物业深度参与和云象聚焦清洁与巡检场景;招商积余与企业共同研发招小巡,实现社区人机协同巡逻。通过资本纽带深度绑定,让技术更快落地真实场景。


第二类为战略合作型,企业利用优势互补达到联合落地。以深业物业+海恩安全、苏东吴+广目科技、万物云“灵石3.0”、楒科集团+博思高科技为代表。深业引入海恩机器人精细化管理城市街区;苏东吴联手广目打造智慧校园“人机协防”;万物云接入云深处、高仙生态伙伴实现安防巡检功能;楒科携手博思高实现出入口智能管控。


综合来看安防巡检方面短期传统企业占据市场主力,监控为刚性需求,价格划算,且布局简单;长期来看还是以第三类物业孵化企业为主,因为物业企业有天然的物业场景可以孵化适配的巡检需求,同时在技术普及下功能也更加匹配场景,叠加规模化生产与国产替代趋势下,成本也会更加亲民;未来或将以初创型企业为主,比如人形、四足机器人更能解决复杂场景巡检需求,同时在未来成本能下撤以及功能更加细化下,市场也会倾向于选择性能更好的新产品。



20万方小区成本节约超50%—单项目


为验证项目可行性,我们选取典型物业规模进行单项目经济效益测算,如小区的在管项目在20万方:


按传统保安配置标准1人/万方计算,该项目共需保安20人,年人力成本为:20人×4000元/月×12月 = 96万元。


引入安防巡检机器人后,按照替代率80%计算,可替代16名巡逻岗保安。以每台机器人替代3人计,需配置高性能轮式机器人约5台,单价20万元/台。机器人按5年折旧并计入运维损耗后,年均综合成本约为5万元/台,5台机器人年投入合计 25万元。


替代后保留4名保安(负责门岗、监控等关键岗位),年人力成本为:4人×4000元/月×12月=19.2万元。


机器人模式下年总运营成本为:25万元(机器人年综合成本)+19.2万元(剩余人力成本)=44.2万元。


对比来看投入机器成本降低约51.万元,降幅超过50%,经济效益显著。若考虑未来人工工资上涨趋势及机器人规模化采购降价空间,投资回报将更加可观。


回顾全篇,事实表明这场“机器换人”的变革已具备完整闭环:在政策上国家顶层设计与地方配套政策的密集出台,为行业扫清了认知障碍与落地门槛;在劳力上劳动力供给收缩与人力成本攀升的双重挤压,让机器换人从可选项变为必答题;在技术上感知导航、AI研判、自主续航等核心技术的跨越式发展,则让机器人真正具备了全天候、全地形的实战能力。


当前,中国安防巡检机器人市场也已形成初创技术公司、传统安防巨头、物业系孵化企业三类玩家同台竞技的多元格局。轮式、履带式、四足、人形等产品形态各展所长,分别适配社区、园区、高危环境、高端商业等不同场景。


同时海康威视等龙头企业的稳健增长,万物云、锋物科技等物业系的深度嵌入,以及20万方小区成本节约超50%的真实测算,都指向一个清晰的事实:安防巡检机器人已不再是科技噱头,而是物业行业降本增效的生存刚需,更是新质生产力在安全应急领域落地的重要载体。


展望未来,随着AI大模型与具身智能的深度融合,机器人将从能看能走向能思能断加速演进。从单一巡逻到多机协同,从地面巡检到地空一体,从被动报警到主动预防——安防巡检机器人正在重新定义安全的边界。当一台台机器人走进社区、园区、管廊、变电站,它们所守护的,已不仅是一方土地的平安,更是智慧城市运行的底座与未来生活的底色。





声明:本文观点仅代表作者观点 

版权归亿翰物研所有

未经授权请勿随意转载 

如需转载请联系后台或在此文后留言

转载时请注明出处

亿翰物研(yihanwuyefuwu)

感谢配合!