

工信部2025年度智能制造系统解决方案“揭榜挂帅”项目公示名单
根据《关于开展2025年度智能制造系统解决方案“揭榜挂帅”项目申报和已揭榜项目验收工作的通知》(工信厅联通装函〔2025〕411号),现将拟入选的2025年度智能制造系统解决方案“揭榜挂帅”项目名单进行公示,请社会各界监督。如有异议,请在公示期内将书面意见反馈至工业和信息化部装备工业一司(智能制造处)。
公示时间:2025年12月10日-2025年12月16日
电 话:010-68205633
传 真:010-66013726











同期阅读:
2025年中国造船工程学会科学技术奖评审结果公示
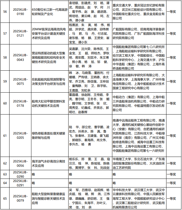
2025年中国造船工程学会科学技术奖终审会议已于2025年11月27-28日召开。按照《中国造船工程学会科学技术奖励办法》的有关规定,经形式审查、初审、评审委员会评审、奖励委员会审定等程序,评审出拟奖项目共计 179 项。其中,创新团队奖 1 项;技术发明一等奖 4 项,二等奖 7 项;科技进步特等奖 11 项,一等奖 82 项,二等奖 74 项。现予以公示,并征求异议。
1、本评审结果于2025年11月28日至2025年12月8日公示,同期为异议期。在异议期内,任何单位和个人都有权对公示项目的内容真实性、成果权属、获奖资格、主要完成单位和主要完成人及其排序等问题提出异议。匿名的异议、逾期的异议不予受理;对奖励等级的异议不属于异议范围。
2、对公布项目提出异议的单位和个人,需填写《中国造船工程学会科学技术奖异议书》(简称《异议书》,由www.csname.org.cn下载),并提供必要的证明材料。《异议书》及相关材料应于异议期内报中国造船工程学会奖励办公室(简称学会奖励办)一式一份。
3、拟奖项目名称、主要完成单位名称及主要完成人姓名,属于录入错误的,可直接填写异议书,报学会奖励办进行更正。
4、主要完成单位和主要完成人名单及排序与公布内容不一致的,重新填写中国造船工程学会科学技术奖推荐书首页和主要完成人情况表各一式一份,与《异议书》一起,经单位盖章后报学会奖励办。
5、本次公布的项目,仅供征求异议使用,不能作为授奖凭证。最终授奖项目及奖励等级经中国造船工程学会常务理事会审批后正式公布。
联系人:赵老师电话010-59518183 传真010-59517928
附件:
1.2025年中国造船工程学会科学技术奖评审结果汇总表
2.科技奖异议书
中国造船工程学会
2025年11月28日


















PS:亲爱的读者朋友们:因微信更改了推送规则,推文不再按照时间线显示,不是所有观粉,都能在第一时间收到文章,有观粉误以为我们没更新。所以,需要各位老铁在每次看文章后,在文章尾端右下角,点一下“红心”,每天只需点一下即可。如果不点“红心”或者没有“星标”,就可能看不到我们的推送了!如果您不想错过“中小智库”的精彩内容,就赶紧星标⭐我们吧!

