图片


为广泛吸收社会力量参与2026年中国国际服务贸易交易会(以下简称服贸会)的筹办工作,现面向社会公开招募品牌形象好的企业作为服贸会合作供应商,有意向合作的企业可以参加本次征集活动,向首都会展(集团)有限公司(以下简称首都会展集团)递交意向文件及本征集公告要求提供的其他资料。具体公告如下:


一、征集内容


(一)征集对象


中华人民共和国境内外有意向成为2026年服贸会合作供应商的企业或机构(以下简称“应征人”)。


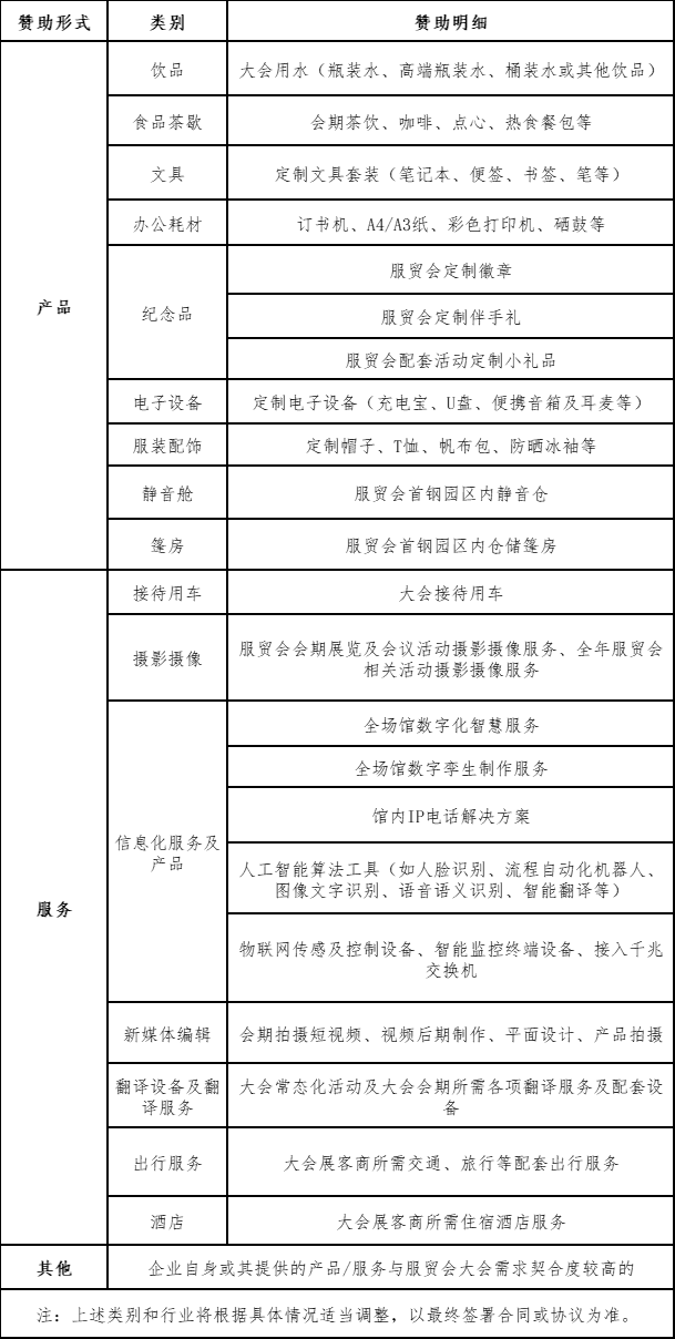
(二)征集类别


饮品、食品茶歇、文具、办公耗材、纪念品、电子设备、服装配饰、静音舱、篷房、接待用车、摄影摄像、信息化服务及产品、新媒体编辑、翻译设备及翻译服务、出行服务、酒店或其他与服贸会需求契合度高的产品或服务。


(三)合作层级


2026年中国国际服务贸易交易会合作供应商


(四)权益回馈


合作供应商将根据其赞助价值享有相应荣誉及特殊礼遇,需按照“一事一议”的原则,由双方共同商定,并以最终签订的合同内容为准。


(五)合作期限


自签约之日起至2027年7月31日为止


二、征集条件


(一)应征人为服贸会提供价值不低于人民币20万元的赞助支持,服贸会所需产品及服务类别包括但不限于:


(二)应征人必须为中华人民共和国境内外具有独立法人资格的单位,持有有效营业执照以及相关许可;

(三)应征人应具备良好的社会形象、商业信誉和业绩;

(四)应征人应具备较强的经济实力、财务和技术能力;

(五)应征人近三年内无违法违规记录。具体参照“信用中国”网站(www.creditchina.gov.cn)国家企业信息公示系统(http://www.gsxt.gov.cn)和中国执行信息公开网(http://zxgk.court.gov.cn);

(六)应征人承诺并保证,无论是否实质参加本次征集活动,都不会泄露任何服贸会或首都会展集团认为将对本次征集活动产生实质影响的保密性信息,不会在任何时间、任何地点以任何形式对是否响应本征集公告及是否参加本次征集活动进行商业性宣传,或者暗示与2026年服贸会相关征集计划存在任何关联;

(七)本次征集活动不接受联合体应征。


三、征集程序


(一)服贸会官网发布征集公告。

(二)应征人向首都会展集团提交2026年中国国际服务贸易交易会合作供应商应征意向文件(以下简称“意向文件”)。

1.意向文件格式文本的获取:意向文件的格式文本可在服贸会官方网站(www.ciftis.org)获取。

2.意向文件的递交:本次意向企业应于2026年5月31日17:00前(含),将意向文件电子版发送至zhujing@nsevents. cn,逾期不予受理(纸质版意向文件递交时间将通过邮件另行通知)。

(三)首都会展集团将根据提交的意向文件信息,开展后续评定遴选工作。


四、资格评审


首都会展集团将主要从以下三方面对应征人进行资格评审:

(一)应征人的经济实力;

(二)应征人的品牌形象;

(三)应征人的生产能力和服务能力。


五、联系方式


首都会展(集团)有限公司

地  址:北京市朝阳区天辰东路7号楼北区4层

联系人:朱婧

电  话:13811712640

邮  箱:zhujing@nsevents.cn


六、保留权利


首都会展集团对本次征集活动相关事项拥有最终解释和决定的权利。


长按并扫描上方二维码

领取2026年服贸会合作供应商应征意向文件



● 中国国际服务贸易交易会由中华人民共和国商务部和北京市人民政府共同主办。

● 中国国际服务贸易交易会是全球服务贸易领域规模最大的综合型展会,是服务业、服务贸易的展示窗口、交流平台、合作桥梁。


中国国际服务贸易交易会订阅号,扫码关注


中国国际服务贸易交易会服务号,扫码关注