国金证券指出,2026年将是中国商业航天产业的阿尔法元年。2026年商业航天利好事件频发,可回收火箭密集首飞、资本加速入场、政策支持,每一件都在重塑产业链估值逻辑。下面就按时间线梳理2026年以来的关于商业航天的事件,为大家投资决策提供参考。

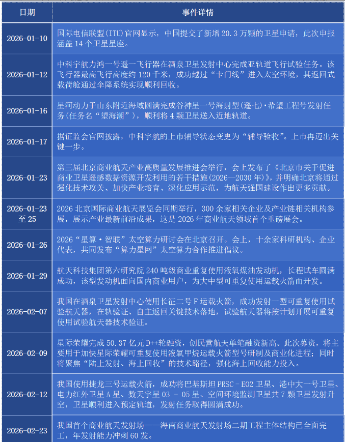
已官宣事件

总结
2026 年商业航天事件不断、利好催化不断,随着可回收技术、发射产能、卫星应用全面落地,行业正从 “仰望星空” 走向 “商业兑现”,中长期成长空间较大。
上述观点策略及分析结果仅供参考,不作为投资依据;涉及任何个股只做案例分享,不做任何推荐,据此操作风险自担。股市有风险,投资需谨慎。
以上观点由投顾服务部提供,投资顾问:常建武,登记编号:A1050619080001。

