

协作机器人行业概述
协作机器人是从工业机器人领域中发展出的新分支,其特点是在机器人产品与工人之间无需设置隔离栏进行分离,机器人能够与人类在共同工作空间中进行近距离互动,实现人机共融协同作业。相比传统工业机器人,协作机器人具备高安全性、轻量化(一般小于25KG)、低自重负载比、易编程、可快速部署等特色,其创新应用模式不断涌现,应用场景日益多元化,协作机器人主要用于完成“人力可为”的生产、加工或服务任务,如喷涂、码垛、包装、涂胶等工业自动化场景及商业零售、医疗、教育等消费服务场景,具有广阔的市场发展空间。按照结构形式,协作机器人可分为单臂协作机器人、双臂协作机器人;按照关节轴数,协作机器人可分为7轴协作机器人、6轴协作机器人和4轴协作机器人;按负载能力,协作机器人可分为重载协作机器人、轻载协作机器人和桌面型协作机器人。

协作机器人是一种被设计成能与人类在共同工作空间中进行近距离互动的机器人。传统工业机器人的工作场景往往是在保护围栏或其他保护措施之后,完成诸如焊接、喷涂、搬运码垛、抛光打磨等高精度、高速度操作。为确保人身安全,在使用机器人时需要一系列的安全措施,如使用安全连锁将其行动限制在安全围栏内,工作人员进入安全围栏内须停止或限制机器人工作等安全操作。然而,协作机器人的工作方式与之完全不同。它能够直接和操作人员在同一条生产线上工作,却不需要使用安全围栏与人隔离。因此,这种打破传统的新型工作模式为全手动和全自动的生产模式之间搭建了桥梁。协作机器人与传统工业机器人基于不同设计理念、产品定位,拥有各自的目标市场、制造模式与应用领域。


协作机器人行业发展历程
2000年前后,协作机器人概念被提出,以满足中小企业自动化改造需求。2008年,丹麦优傲公司推出全球首款可实现量产应用的协作机器人产品UR5,标志着协作机器人从概念性产品进化为战略性产品。在此之后的2012-2015年间,国外众多协作机器人品牌如Rethink Robotics、库卡、ABB、发那科、安川等厂商相继推出协作机器人产品。而这一时期,中国市场仍以国外品牌为主导,本土企业处于起步阶段,在技术和市场份额上都相对薄弱。2015年起,中国本土协作机器人厂商开始涌现。节卡、遨博、艾利特、大族机器人等国产协作机器人品牌厂商崭露头角。随着下游需求持续释放,新兴厂商的涌入,协作机器人赛道热度持续升温,众多资本也开始关注协作机器人赛道。在政策支持方面,2015年国务院颁布《中国制造2025》,明确了制造升级的发展方向,其中工业机器人是重中之重,为协作机器人行业的发展提供了政策指引。
2021年,“智能制造与机器人技术”被写入“十四五”规划,列为提升制造业核心竞争力的八项重大专项技术之一,进一步推动了协作机器人行业的发展。这一时期,中国协作机器人市场增长显著,国产协作机器人企业高速发展,不仅在国内市场占据一定份额,还在全球市场崭露头角。例如,2021年6月,遨博成为国内首家全球销量突破万台的协作机器人企业。同时,随着技术的进步和成熟,协作机器人向非工业应用领域拓展,并开始批量出货。2023年1月,工信部等十七部门出台《“机器人+”应用行动实施方案》,强调聚焦重点领域,突破机器人创新应用技术及解决方案,推广典型应用场景,促进了下游应用场景不断丰富。中国协作机器人企业在技术研发上持续投入,核心零部件国产化率稳步提升,在全球市场竞争中逐渐占据重要地位。


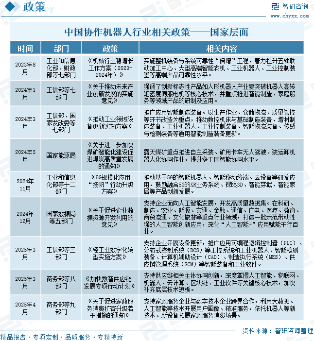
协作机器人行业政策
协作机器人行业属于高端装备制造业,属于国家战略性新兴产业,是国家从制造业大国发展成为制造业强国的重要抓手。近年来,政府持续加大力度支持机器人行业的发展,出台了一系列政策。例如,2024年12月,国家数据局等五部门印发《关于促进企业数据资源开发利用的意见》,支持企业面向人工智能发展,开发高质量数据集。在科研、制造、农业、能源、交通、金融、通信、广电、医疗、教育、商贸流通、文化旅游等重点行业领域,打造一批示范带动性强的人工智能创新应用,深化“人工智能+”应用赋能千行百业。2025年3月,工信部等三部门印发《轻工业数字化转型实施方案》,支持企业开展设备更新,推广应用可编程逻辑控制器(PLC)、分布式控制系统(DCS)等工控系统和工业机器人、智能检测装备、计算机辅助设计(CAD)、制造执行系统(MES)、供应链管理系统(SCM)等智能装备和工业软件。

我国各省市也积极响应国家政策规划,对各省市协作机器人行业的发展做出了具体规划,支持当地协作机器人行业稳定发展。例如,2025年7月,上海市人民政府办公厅印发《上海市具身智能产业发展实施方案》,研制核心零部件。发挥上海自主智算芯片、本体机器人与大模型企业集聚优势,加快具身智能专用芯片、核心主板等核心零部件研制,增强软硬协同适配能力,开发匹配具身机器人本体需求的关键配套产品。推动关节模组、智能传感器、视觉相机等高价值零部件企业研发生产基地在沪落地。2025年8月,北京经济技术开发区管理委员会印发《北京经济技术开发区关于推动具身智能机器人创新发展的若干措施》,推动机器人高水平制造,提升规模化生产能力。率先布局人形机器人中试产线,提升规模化生产能力,探索“机器人生产机器人”柔性制造模式,对于产线建设,按照项目总投资一定比例给予支持。自主生产销售的人形机器人,按照实际销售额的10%给予补助,最多支持1000台,每年每家最高支持1000万元。


协作机器人行业产业链
从产业链来看,协作机器人产业链上游为零部件,包括力矩电机、伺服系统、控制器、传感器、编码器、减速器等。产业链中游为协作机器人的生产制造环节。产业链下游为应用领域,包括汽车零部件、3C电子、医疗制造、食品饮料、机械加工等。

相关报告:智研咨询发布的《中国协作机器人行业市场竞争态势及投资方向分析报告》

协作机器人行业发展现状
1、全球现状
协作机器人作为工业自动化的关键发展方向,其核心技术价值在于能够在共享空间内与人类安全并肩工作。与传统工业机器人相比,协作机器人在安全性、部署便捷性及操作灵活性方面具有显著优势,填补了传统工业机器人与纯人工操作之间的应用空白。近年来,随着人工智能和机器人技术的快速发展,全球协作机器人市场规模呈高速增长态势。数据显示,全球协作机器人行业市场规模从2020年的36.1亿美元增长至2025年的121.3亿美元,年复合增长率为27.43%。未来,随着技术持续突破、应用场景不断拓展以及制造业智能化转型需求日益迫切,全球协作机器人行业将迎来更加广阔的发展空间。

2、中国现状
中国作为全球协作机器人体量最大的单一市场,其对协作机器人的需求正呈现高速增长态势。相较于国外发达国家,我国在协作机器人领域的研究虽起步稍晚,但近年来国内产品不断推陈出新,在技术层面取得了重大突破,目前已具备不弱于国际知名品牌的性能表现,有力推动了国内制造业及其他相关行业的快速发展。从市场格局来看,国产品牌已占据国内协作机器人市场70%的份额,且部分产品成功远销海外,展现出强劲的竞争力。数据显示,中国协作机器人行业产量从2015年的125台增长至2025年的51101台,年复合增长率为82%;销量从2015年的1100台增长至2025年的57440台,年复合增长率为48.5%。展望未来,随着适龄劳动力人口数量持续减少以及人力成本不断上升,各制造企业以机器人替代低端劳动力市场的趋势愈发显著,预计中国协作机器人的产销量将延续增长态势。

六轴是协作机器人领域最为常见的轴数配置,六轴协作机器人在具备良好空间可达性的基础上,兼具较高的技术成熟度与性价比优势,因而成为市场主流选择。数据显示,2025年中国六轴及以上协作机器人销量约为4.35万台,同比增长27.94%。

相较于传统的工业机器人,协作机器人具有适用性高和操作简单的优势,是智能制造的重要发展趋势。协作机器人在电子行业和航天航空工业等领域有着明显的优势,适用于定制化、小批量、变动频繁的小型生产线或者人机混线的半自动化环境,市场前景非常广阔。近年来,受益于传感器技术、计算能力等方面的科技进步,智能装备制造产业发展迅速,人机协作共融逐步成为市场趋势,协作机器人应用场景日益丰富,市场规模也呈现快速增长态势。据统计,2015-2025年中国协作机器人行业市场规模从1.96亿元增长至58.3亿元,年复合增长率为40%。未来,随着制造业升级,工业场景智能化转型需求迫切,高技术壁垒、高投资回报、高客户价值等产业特点为机器人带来结构性机会,工业场景的深耕及规模化复制、柔性创新解决方案持续衍生有望为协作机器人带来更大的增长空间。

负载能力是衡量协作机器人工作能力的一个重要指标,它直接影响着机器人能够完成的任务类型和工作强度。负载在7kg以内的协作机器人因其轻巧灵活、安全可靠等特点,被广泛应用于工业制造、医疗、物流、教育科研等领域。中国协作机器人负载在7kg以内的轻负载协作机器人占据重要地位,比重为55.96%。


协作机器人行业企业格局和重点企业分析
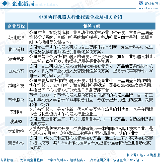
协作机器人属于新兴领域。一方面,国内自主品牌协作机器人厂商在产品端不断加大研发投入,缩小与外资机器人厂商的差距,并推动产品新应用新方案的开发落地,不断开拓新领域新市场,带来市场增量;另一方面,相比于ABB、发那科、安川电机、库卡、优傲等外资厂商,国内自主品牌协作机器人厂商能够凭借本土化供应链优势、较低的劳动力成本以及研发人才的红利,为客户提供更具价格竞争力的产品及更为高效高质量的售前与售后技术支持。当前,中国协作机器人行业代表企业包括苏州灵猴、北京镁伽、遨博智能、山东珞石、越疆科技、节卡股份、艾利特、埃斯顿、大族数控、慧灵科技等。


协作机器人行业发展趋势
1、智能化水平提升
中国协作机器人正加速向更高阶的智能化方向演进。未来,机器人将深度融合人工智能与机器学习算法,实现更为复杂的任务自主决策与路径规划。通过不断积累作业数据,机器人能够自我优化动作轨迹,提升作业效率与精度。这种从简单重复劳动向智能决策的转变,将使协作机器人在精密装配、质量检测等复杂场景中发挥更大作用,显著拓展其在智能制造领域的应用边界。
2、感知技术革新
感知能力的突破是协作机器人发展的核心方向之一。通过集成高精度视觉传感器、力觉传感器及触觉感知技术,机器人将实现对环境变化和工件状态的实时精准识别。先进的感知系统使其能够适应更复杂、更动态的工作环境,在人机协作中更加安全可靠地执行精细操作,如柔性抓取、力控装配等,为人机深度融合奠定坚实技术基础。
3、小型化发展
协作机器人的小型化趋势日益明显,轻量化、紧凑型设计成为行业重要发展方向。通过采用新型材料和优化结构设计,机器人本体更加轻便灵活,安装部署更加便捷。小型化协作机器人能够灵活适应狭小空间作业需求,在电子制造、医疗器械、实验室自动化等对空间要求苛刻的领域展现出独特优势,进一步拓宽了协作机器人的应用场景。
4、应用场景多元化
随着技术的不断成熟,中国协作机器人的应用场景正从传统的工业制造向更广阔领域延伸。除了汽车、电子等行业的装配、搬运、焊接等作业,协作机器人正加速进入医疗康复、餐饮服务、物流分拣、农业采摘等新兴领域。这种应用场景的多元化发展,不仅为行业带来新的增长点,也推动协作机器人向更加贴近日常生活的服务型方向转型。
●以上数据及信息可参考智研咨询(www.chyxx.com)发布的《中国协作机器人行业市场竞争态势及投资方向分析报告》。
● 您可以关注【智研咨询】公众号,每天及时掌握更多行业动态。
往期推荐


中国专业的产业咨询服务平台
智研咨询(www.chyxx.com)专注产业咨询十七年,是中国产业咨询领域专业服务机构。公司以“用信息驱动产业发展,为企业投资决策赋能”为品牌理念。为企业提供专业的产业咨询服务,主要服务包含精品行研报告、专项定制、月度专题、市场地位证明、专精特新申报、可研报告、商业计划书、产业规划等。提供周报/月报/季报/年报等定期报告和定制数据,内容涵盖政策监测、企业动态、行业数据、企业排行、产品价格变化、投融资概览、市场机遇及风险分析等。

智 研 产 研 中 心
深度剖析 全景思维 优质服务










部分案例







智 研 咨 询 优 势
专业 严谨 权威 客观

17年产业研究经验

自主研发数据库

10000+客户选择

100+团队成员

质量领先保障

精密准确的研究方法

权威资质

99.9%客户满意率

完善的售后保障

文章转载、引用说明:
智研咨询推崇信息资源共享,欢迎各大媒体和行研机构转载引用。但请遵守如下规则:
1.可全文转载,但不得恶意镜像。转载需注明来源(智研咨询)。
2.转载文章内容时不得进行删减或修改。图表和数据可以引用,但不能去除水印和数据来源。
如有违反以上规则,我们将保留追究法律责任的权力。
